Pocket-Flow-Framework
Pocket-Flow-Framework 是一个极简的大语言模型(LLM)工作流编排框架,其核心理念是“让大模型为自己编程”。它旨在解决当前主流 AI 框架过于臃肿的问题——许多现有工具引入了数千行代码的抽象层、厂商适配器和复杂的插件系统,而 Pocket-Flow-Framework 将整个运行时引擎浓缩为仅约 100 行 TypeScript 代码。
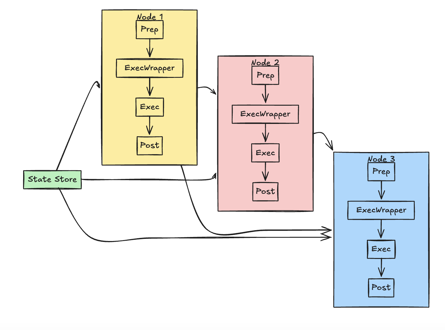
该框架通过将工作流建模为“嵌套有向图”,让开发者能够以极低的认知成本构建复杂的 AI 应用。在这个模型中,“节点”负责执行具体任务(如调用模型或查询数据库),“动作”决定流程跳转,“流”负责整体协调,所有组件通过共享状态进行通信。这种设计不仅彻底消除了厂商锁定(支持任意 LLM 接口),还提供了内置的重试机制、并行执行能力以及灵活的嵌套组合特性。
Pocket-Flow-Framework 特别适合希望深入理解 AI 工作流底层逻辑、追求代码透明度高且厌恶过度封装的开发者和技术研究人员。对于想要从零构建定制化 AI 代理、需要高度灵活控制执行流程的团队而言,它提供了一个轻量、透明且强大的基础架构,让你能专注于业务逻辑而非框架本身的复杂性。
使用场景
某初创团队正在开发一个自动化代码审查助手,需要让大模型依次执行“读取代码”、“静态分析”、“生成建议”和“自我修正”等多个步骤,并根据中间结果动态决定后续流程。
没有 Pocket-Flow-Framework 时
- 架构过度臃肿:引入重型框架导致项目依赖数千行抽象代码,开发者花费大量时间理解类继承和适配器模式,而非业务逻辑。
- 厂商锁定严重:工作流与特定云服务商强绑定,切换本地模型或测试不同 API 时需要重写大量底层连接代码。
- 状态管理混乱:各步骤间通过复杂的事件总线或消息队列传递数据,调试时难以追踪上下文变量的变化轨迹。
- 容错机制缺失:缺乏原生的重试机制,一旦某个节点调用失败,整个链路中断,需手动编写繁琐的异常捕获逻辑。
- 组合扩展困难:想要嵌套子流程(如在“自我修正”中再嵌入一个循环优化流)时,现有框架不支持灵活的图嵌套,代码耦合度极高。
使用 Pocket-Flow-Framework 后
- 核心极简透明:仅需约 100 行代码即可构建完整引擎,团队成员 10 分钟内即可读懂源码,快速上手定制业务节点。
- 完全厂商中立:自由接入 OpenAI、Anthropic 或本地部署模型,框架只负责编排图结构,不干涉具体的 LLM 客户端实现。
- 共享状态清晰:所有节点通过一个简单的共享对象读写数据,去除了多余的消息传递,上下文流转一目了然,调试效率倍增。
- 内置智能重试:利用
RetryNode包装关键节点,自动配置重试次数与退避策略,无需额外编码即可实现故障自愈。 - 灵活嵌套组合:支持将复杂逻辑封装为子 Flow 并无限嵌套,轻松实现“审查 - 修正 - 再审查”的闭环递归流程。
Pocket-Flow-Framework 通过极致的轻量化设计与有向图编排能力,让开发者从繁琐的框架样板代码中解放,专注于构建真正智能的 AI 工作流。
运行环境要求
- 未说明
未说明
未说明

快速开始
Pocketflow 框架
仅需100行代码,这就是整个框架。
大多数大语言模型框架都包含数千行的抽象代码——类、适配器、供应商封装、插件系统等——但其核心思想始终如一:将若干个LLM调用串联起来,在它们之间传递状态,并处理可能出现的失败。
Pocketflow 则去除了所有这些冗余。它的核心引擎是一个单独的 TypeScript 文件,将 LLM 工作流建模为一个 嵌套有向图:节点执行具体任务,动作负责在节点间路由,流程编排整个图结构,而共享状态则将这一切连接在一起。
这是 Pocketflow 平台 背后的原始核心抽象,在该平台上,非开发者可以使用自然语言创建自定义的 AI 工作流。
目录
为何存在
每个 LLM 框架最终都会归结为相同的模式:
- 将任务分解为多个步骤
- 允许每一步读取和写入共享上下文
- 根据结果决定下一步操作
- 优雅地处理失败情况
区别在于围绕这一模式有多少额外的复杂性。Pocketflow 的答案是:几乎没有。整个运行时代码约 100 行。没有供应商锁定,无需强制使用适配器,也没有配置文件。你可以自由选择自己的 LLM 客户端、数据库或其他任何工具,框架只需负责编排整个图结构。
关键特性:
- 供应商无关 — 可以调用 OpenAI、Anthropic、本地模型或 REST API,框架对此毫不在意。
- 极小的接口面积 — 仅有一个文件和四个类。你可以在10分钟内阅读并理解整个代码库。
- 嵌套式组合 — 流程可以包含其他流程。通过简单且经过测试的组件构建复杂的系统。
- 并行执行 — BatchFlow 可以同时运行多个流程实例,并自动进行扇出。
- 内置重试机制 — RetryNode 可以将任意节点包装起来,提供可配置的重试和退避策略。
架构
该框架将每个工作流建模为一个 嵌套有向图:
| 概念 | 作用 |
|---|---|
| 节点 | 工作的基本单元。从共享状态读取数据,执行逻辑,写回结果,并返回一个动作字符串。 |
| 动作 | 连接两个节点的带标签边。post() 方法返回的字符串决定了路由方向。 |
| 流程 | 一个编排者,从起始节点开始遍历图结构,按照动作依次执行,直到找不到后续节点为止。 |
| 共享状态 | 一个普通的对象,会传递给每一个节点。节点之间的通信正是通过它来实现的——无需消息传递或事件机制。 |
工作原理
每个节点都遵循相同的三步生命周期:
| 步骤 | 方法 | 目的 |
|---|---|---|
| 1. 准备 | prep(sharedState) |
从共享状态中提取数据,验证输入,并返回准备结果供下一步使用。 |
| 2. 执行 | execCore(prepResult) |
执行实际的工作——调用 LLM、查询数据库、进行计算等。纯逻辑操作,不对共享状态产生副作用。 |
| 3. 后处理 | post(prep, exec, sharedState) |
将结果写回共享状态,并返回一个动作字符串,用于选择下一个节点。 |
execWrapper 处于准备和执行之间,它是 RetryNode 添加重试逻辑的地方,你也可以在这里添加自己的中间件(如限流、缓存、日志记录等)。
快速入门
git clone https://github.com/Osly-AI/Pocket-Flow-Framework.git
cd Pocket-Flow-Framework
npm install
运行测试套件:
npm test
构建:
npm run build
使用指南
节点
每个节点都继承自 BaseNode,并实现三个方法:
import { BaseNode, DEFAULT_ACTION } from "pocketflow";
class SummarizeNode extends BaseNode {
async prep(sharedState: any) {
// 从共享状态中读取数据
return { text: sharedState.document };
}
async execCore(prepResult: any) {
// 调用你的 LLM(你需要自己提供客户端)
const response = await openai.chat.completions.create({
model: "gpt-4",
messages: [{ role: "user", content: `总结:${prepResult.text}` }]
});
return { summary: response.choices[0].message.content };
}
async post(prepResult: any, execResult: any, sharedState: any) {
// 将结果写回共享状态
sharedState.summary = execResult.summary;
return DEFAULT_ACTION;
}
_clone() { return new SummarizeNode(); }
}
流程
使用 addSuccessor 将节点连接起来,然后将其包裹在一个 Flow 中:
import { Flow, DEFAULT_ACTION } from "pocketflow";
const summarize = new SummarizeNode();
const review = new ReviewNode();
const publish = new PublishNode();
// 线性链:summarize → review → publish
summarize.addSuccessor(review, DEFAULT_ACTION);
review.addSuccessor(publish, DEFAULT_ACTION);
const pipeline = new Flow(summarize);
await pipeline.run({ document: "..." });
分支与循环
节点可以根据不同的条件返回不同的动作字符串来控制执行流程:
class QualityCheckNode extends BaseNode {
async post(prepResult: any, execResult: any, sharedState: any) {
if (execResult.score >= 0.8) return "approved";
if (sharedState.retryCount < 3) return "retry";
return "reject";
}
// ...
}
const check = new QualityCheckNode();
const publish = new PublishNode();
const revise = new ReviseNode();
const reject = new RejectNode();
check.addSuccessor(publish, "approved");
check.addSuccessor(revise, "retry");
check.addSuccessor(reject, "reject");
// 创建一个循环:revise 会反馈回 check
revise.addSuccessor(check, DEFAULT_ACTION);
重试节点
使用自动重试和可配置退避机制包装任何节点:
import { RetryNode } from "pocketflow";
class ResilientLLMNode extends RetryNode {
constructor() {
super(3, 2000); // 3次尝试,每次重试间隔2秒
}
async prep(sharedState: any) { /* ... */ }
async execCore(prepResult: any) {
// 如果这里抛出异常,RetryNode会捕获并重试
return await callUnreliableAPI(prepResult);
}
async post(prep: any, exec: any, sharedState: any) { /* ... */ }
_clone() { return new ResilientLLMNode(); }
}
嵌套流程
流程本身就是节点——因此你可以任意嵌套它们:
// 内部流程:提取 → 总结
const extract = new ExtractNode();
const summarize = new SummarizeNode();
extract.addSuccessor(summarize, DEFAULT_ACTION);
const extractAndSummarize = new Flow(extract);
// 外部流程:extractAndSummarize → 发布
const publish = new PublishNode();
extractAndSummarize.addSuccessor(publish, DEFAULT_ACTION);
const fullPipeline = new Flow(extractAndSummarize);
await fullPipeline.run(sharedState);
这是关键的设计洞察:由于 Flow 继承自 BaseNode,你可以用小型、可单独测试的流程来组合出任意复杂的系统。
批量处理流
并发处理多个项目。通过重写 prep() 方法返回一个数组——每个元素都会启动一次并行流程执行:
import { BatchFlow } from "pocketflow";
class ProcessDocuments extends BatchFlow {
async prep(sharedState: any) {
// 返回每个文档对应的配置——每个配置都会并行运行一次流程
return sharedState.documents.map((doc: string) => ({ document: doc }));
}
}
// 内部流程会针对每个文档并发执行一次
const summarize = new SummarizeNode();
const batch = new ProcessDocuments(summarize);
await batch.run({
documents: ["paper1.pdf", "paper2.pdf", "paper3.pdf", /* …还有100份 */]
});
设计模式
所有常见的 LLM 模式不过是不同的图拓扑结构:
| 模式 | 图形形状 | 示例 |
|---|---|---|
| 链式调用 | 线性路径 | 总结 → 草拟回复 |
| 聊天 | 带有历史记录的自循环 | 聊天节点与存储的上下文循环交互 |
| RAG | 通过向量存储进行写入和读取 | 上传文档 → 回答问题 |
| 思维链 | 带有推理存储的自循环 | 思考 → 评估 → 再次思考 |
| Map-Reduce | 扇出 + 合并 | 分割文本 → 总结各块 → 归约 |
| 智能体 | 带分支的循环 | 总结 → 审核 ↔ 草拟回复 |
| 多智能体 | 多个带有发布/订阅机制的循环 | 智能体通过共享状态进行通信 |
| 监督者 | 带审批循环的嵌套流程 | 工作流程 ↔ 监督者的审批 |
你不需要为这些模式分别提供不同的 API。它们都只是相同的 Node + Flow + addSuccessor 原语,以不同的方式连接起来而已。
核心抽象
| 抽象 | 描述 |
|---|---|
| 节点 | 单步处理单元 |
| 流程 | 多步编排(通过节点的有向路径) |
| 通信 | 用于节点间通信的共享状态存储 |
| 批量处理 | 对多个输入重复执行同一流程 |
| 异步 | 重叠 I/O 操作以实现并行执行 |
| 动作 | 条件路由(分支和循环) |
命令行工具
快速搭建新组件:
npx pocket new node MyProcessor # 创建 src/nodes/MyProcessor.node.ts
npx pocket new flow MyPipeline # 创建 src/flows/MyPipeline.flow.ts
生成的文件包括类型化接口、生命周期存根以及内联文档注释。
项目结构
├── src/
│ └── pocket.ts # 整个框架(约100行代码)
├── tests/
│ ├── pocket.test.ts # 14个测试,覆盖率约99%
│ └── testNodes.ts # 测试辅助节点
├── cli/ # 代码生成命令行工具
│ ├── src/ # CLI 逻辑
│ └── templates/ # 节点和流程模板
├── examples/
│ └── mcp-addition-ts/ # MCP 服务器示例
├── docs/ # 完整文档网站(MkDocs)
├── WHITEPAPER.md # 技术白皮书
└── CONTRIBUTING.md # 贡献指南
白皮书
如需深入了解设计哲学、架构决策以及与其他框架的比较,请参阅 WHITEPAPER.md。
贡献
我们欢迎贡献!请参阅 CONTRIBUTING.md 获取设置说明和贡献指南。
许可证
常见问题
相似工具推荐
openclaw
OpenClaw 是一款专为个人打造的本地化 AI 助手,旨在让你在自己的设备上拥有完全可控的智能伙伴。它打破了传统 AI 助手局限于特定网页或应用的束缚,能够直接接入你日常使用的各类通讯渠道,包括微信、WhatsApp、Telegram、Discord、iMessage 等数十种平台。无论你在哪个聊天软件中发送消息,OpenClaw 都能即时响应,甚至支持在 macOS、iOS 和 Android 设备上进行语音交互,并提供实时的画布渲染功能供你操控。 这款工具主要解决了用户对数据隐私、响应速度以及“始终在线”体验的需求。通过将 AI 部署在本地,用户无需依赖云端服务即可享受快速、私密的智能辅助,真正实现了“你的数据,你做主”。其独特的技术亮点在于强大的网关架构,将控制平面与核心助手分离,确保跨平台通信的流畅性与扩展性。 OpenClaw 非常适合希望构建个性化工作流的技术爱好者、开发者,以及注重隐私保护且不愿被单一生态绑定的普通用户。只要具备基础的终端操作能力(支持 macOS、Linux 及 Windows WSL2),即可通过简单的命令行引导完成部署。如果你渴望拥有一个懂你
n8n
n8n 是一款面向技术团队的公平代码(fair-code)工作流自动化平台,旨在让用户在享受低代码快速构建便利的同时,保留编写自定义代码的灵活性。它主要解决了传统自动化工具要么过于封闭难以扩展、要么完全依赖手写代码效率低下的痛点,帮助用户轻松连接 400 多种应用与服务,实现复杂业务流程的自动化。 n8n 特别适合开发者、工程师以及具备一定技术背景的业务人员使用。其核心亮点在于“按需编码”:既可以通过直观的可视化界面拖拽节点搭建流程,也能随时插入 JavaScript 或 Python 代码、调用 npm 包来处理复杂逻辑。此外,n8n 原生集成了基于 LangChain 的 AI 能力,支持用户利用自有数据和模型构建智能体工作流。在部署方面,n8n 提供极高的自由度,支持完全自托管以保障数据隐私和控制权,也提供云端服务选项。凭借活跃的社区生态和数百个现成模板,n8n 让构建强大且可控的自动化系统变得简单高效。
AutoGPT
AutoGPT 是一个旨在让每个人都能轻松使用和构建 AI 的强大平台,核心功能是帮助用户创建、部署和管理能够自动执行复杂任务的连续型 AI 智能体。它解决了传统 AI 应用中需要频繁人工干预、难以自动化长流程工作的痛点,让用户只需设定目标,AI 即可自主规划步骤、调用工具并持续运行直至完成任务。 无论是开发者、研究人员,还是希望提升工作效率的普通用户,都能从 AutoGPT 中受益。开发者可利用其低代码界面快速定制专属智能体;研究人员能基于开源架构探索多智能体协作机制;而非技术背景用户也可直接选用预置的智能体模板,立即投入实际工作场景。 AutoGPT 的技术亮点在于其模块化“积木式”工作流设计——用户通过连接功能块即可构建复杂逻辑,每个块负责单一动作,灵活且易于调试。同时,平台支持本地自托管与云端部署两种模式,兼顾数据隐私与使用便捷性。配合完善的文档和一键安装脚本,即使是初次接触的用户也能在几分钟内启动自己的第一个 AI 智能体。AutoGPT 正致力于降低 AI 应用门槛,让人人都能成为 AI 的创造者与受益者。
stable-diffusion-webui
stable-diffusion-webui 是一个基于 Gradio 构建的网页版操作界面,旨在让用户能够轻松地在本地运行和使用强大的 Stable Diffusion 图像生成模型。它解决了原始模型依赖命令行、操作门槛高且功能分散的痛点,将复杂的 AI 绘图流程整合进一个直观易用的图形化平台。 无论是希望快速上手的普通创作者、需要精细控制画面细节的设计师,还是想要深入探索模型潜力的开发者与研究人员,都能从中获益。其核心亮点在于极高的功能丰富度:不仅支持文生图、图生图、局部重绘(Inpainting)和外绘(Outpainting)等基础模式,还独创了注意力机制调整、提示词矩阵、负向提示词以及“高清修复”等高级功能。此外,它内置了 GFPGAN 和 CodeFormer 等人脸修复工具,支持多种神经网络放大算法,并允许用户通过插件系统无限扩展能力。即使是显存有限的设备,stable-diffusion-webui 也提供了相应的优化选项,让高质量的 AI 艺术创作变得触手可及。
everything-claude-code
everything-claude-code 是一套专为 AI 编程助手(如 Claude Code、Codex、Cursor 等)打造的高性能优化系统。它不仅仅是一组配置文件,而是一个经过长期实战打磨的完整框架,旨在解决 AI 代理在实际开发中面临的效率低下、记忆丢失、安全隐患及缺乏持续学习能力等核心痛点。 通过引入技能模块化、直觉增强、记忆持久化机制以及内置的安全扫描功能,everything-claude-code 能显著提升 AI 在复杂任务中的表现,帮助开发者构建更稳定、更智能的生产级 AI 代理。其独特的“研究优先”开发理念和针对 Token 消耗的优化策略,使得模型响应更快、成本更低,同时有效防御潜在的攻击向量。 这套工具特别适合软件开发者、AI 研究人员以及希望深度定制 AI 工作流的技术团队使用。无论您是在构建大型代码库,还是需要 AI 协助进行安全审计与自动化测试,everything-claude-code 都能提供强大的底层支持。作为一个曾荣获 Anthropic 黑客大奖的开源项目,它融合了多语言支持与丰富的实战钩子(hooks),让 AI 真正成长为懂上
opencode
OpenCode 是一款开源的 AI 编程助手(Coding Agent),旨在像一位智能搭档一样融入您的开发流程。它不仅仅是一个代码补全插件,而是一个能够理解项目上下文、自主规划任务并执行复杂编码操作的智能体。无论是生成全新功能、重构现有代码,还是排查难以定位的 Bug,OpenCode 都能通过自然语言交互高效完成,显著减少开发者在重复性劳动和上下文切换上的时间消耗。 这款工具专为软件开发者、工程师及技术研究人员设计,特别适合希望利用大模型能力来提升编码效率、加速原型开发或处理遗留代码维护的专业人群。其核心亮点在于完全开源的架构,这意味着用户可以审查代码逻辑、自定义行为策略,甚至私有化部署以保障数据安全,彻底打破了传统闭源 AI 助手的“黑盒”限制。 在技术体验上,OpenCode 提供了灵活的终端界面(Terminal UI)和正在测试中的桌面应用程序,支持 macOS、Windows 及 Linux 全平台。它兼容多种包管理工具,安装便捷,并能无缝集成到现有的开发环境中。无论您是追求极致控制权的资深极客,还是渴望提升产出的独立开发者,OpenCode 都提供了一个透明、可信