csghub-server
csghub-server 是开源大模型资产管理平台 CSGHub 的核心后端服务,旨在为开发者提供一套可靠的基础设施,用于集中管理模型、数据集及其他大语言模型资产。它有效解决了大模型生态中资源分散、版本混乱以及部署流程繁琐的痛点,让用户能够通过统一的 REST API 轻松实现资产的创建、搜索、预览及全生命周期管理。
这款工具特别适合 AI 工程师、研究人员以及需要搭建私有化模型仓库的企业团队使用。无论是希望构建类似 Hugging Face 的内部平台,还是需要精细管控模型下载、权限及内容安全的组织,csghub-server 都能提供强力支持。
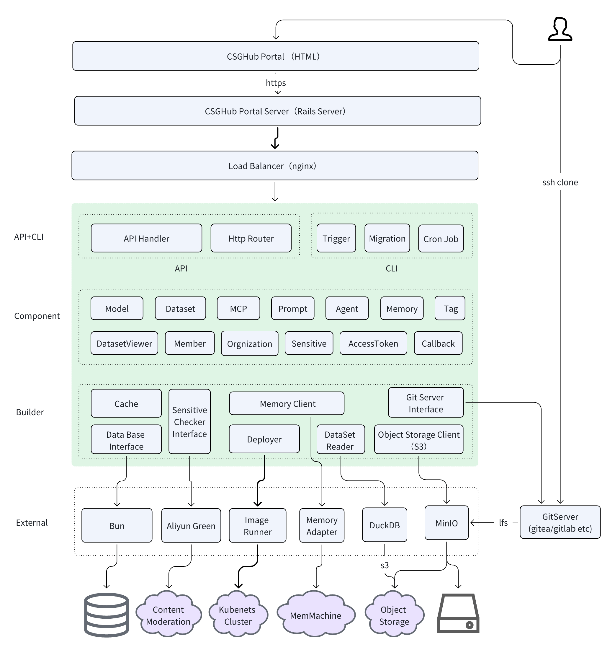
其技术亮点在于高度的可扩展性与灵活性:支持对接 Gitea、GitLab 等多种 Git 服务器,存储层可灵活配置本地或兼容 S3 协议的对象存储(如 MinIO),并能按需集成第三方内容审核服务。此外,它还具备模型与数据集的自动标签生成、大文件(LFS)在线预览及一键部署推理等实用功能。通过简单的 Docker compose 配置即可快速启动,帮助团队低成本构建高效、安全的大模型协作环境。
使用场景
某中型 AI 初创团队正在构建内部大模型资产库,需协同管理数十个微调模型与海量训练数据集。
没有 csghub-server 时
- 资产分散难查找:模型权重和数据集散落在个人硬盘或不同的 Git 仓库中,缺乏统一元数据标签,成员寻找特定版本资源耗时极长。
- 大文件协作受阻:传统的 Git 服务对 GB 级模型文件支持不佳,上传下载经常中断,且无法在网页端直接预览
.parquet等数据文件内容。 - 安全与合规风险:缺乏自动化的内容审核机制,用户上传的训练数据或生成结果可能包含敏感信息,只能依靠人工抽检,效率低且漏洞多。
- 部署流程繁琐:想要验证一个模型效果,需要手动配置推理环境、编写脚本加载权重,从“发现模型”到“运行推理”往往需要数小时。
使用 csghub-server 后
- 统一管理与智能检索:通过 csghub-server 建立中心化资产平台,利用其自动打标功能为模型和数据添加元数据,支持按组织、标签秒级检索所需资源。
- 流畅的大文件体验:基于集成的 Git LFS 和 S3 存储协议,稳定处理大文件传输;团队成员可直接在浏览器在线预览数据集片段,无需本地下载即可确认数据质量。
- 自动化内容风控:启用内置的文本与图像内容审核功能,在上传阶段自动拦截违规数据,确保入库资产的安全合规,大幅降低人工审查成本。
- 一键推理与部署:依托模型一键部署能力,开发者在网页端点击即可启动推理服务或微调任务,将模型验证周期从数小时缩短至几分钟。
csghub-server 将松散的资源管理转变为标准化、自动化且安全的企业级大模型资产运营体系,显著提升了团队的研发迭代效率。
运行环境要求
- Linux
未说明
8GB

快速开始
CSGHub Server 是开源且可靠的大模型资产管理平台 - CSGHub 的一部分。它通过 REST API 专注于管理模型、数据集及其他 LLM 资产。
核心功能:
- 用户和组织的创建与管理
- 模型和数据集标签的自动打标
- 搜索用户、组织、模型和数据
- 数据集文件的在线预览,如
.parquet文件 - 文本和图像的内容审核
- 单个文件的下载,包括 LFS 文件
- 模型和数据集活动数据的追踪,例如下载量和点赞数
演示
为了帮助用户快速了解 CSGHub 的功能和使用方法,我们录制了一段演示视频。您可以通过观看该视频,快速掌握本程序的主要功能和操作流程。
请访问 OpenCSG 官网 体验其强大的管理功能。
快速开始
系统资源要求:4核 CPU/8GB 内存
请自行安装 Docker。本项目已在 Ubuntu22 环境中测试通过。
您可以通过 docker-compose 快速部署本地化的 CSGHub Server 服务:
# API 令牌长度应至少为 128 个字符,对 csghub-server 的 HTTP 请求需要以 Bearer 令牌形式发送 API 令牌进行身份验证。
export STARHUB_SERVER_API_TOKEN=<API token>
mkdir -m 777 gitea minio_data
curl -L https://raw.githubusercontent.com/OpenCSGs/csghub-server/main/docker-compose.yml -o docker-compose.yml
docker-compose -f docker-compose.yml up -d
在本地启动 CSGHub Server 服务
CSGHub 支持 TOML 格式的配置文件。从命令行启动任何服务时,可以使用 --config 选项指定配置文件:
go run cmd/csghub-server/main.go start server --config local.toml
go run cmd/csghub-server/main.go deploy runner --config local.toml
...
我们提供了一个 示例配置文件,您可以将其重命名并根据需要修改后使用。所有可用配置均定义在 此 Go 文件 中。TOML 配置采用 snake_case 命名规范,名称会自动映射到对应的结构体字段名。
技术架构
可扩展与可定制
- 支持不同的 Git 服务器,如 Gitea、GitLab 等。
- 支持灵活配置 LFS 存储系统,您可以选择使用本地存储或任何兼容 S3 协议的第三方云存储服务。
- 可按需启用内容审核,并选择任意第三方内容审核服务。
路线图
- 支持更多 Git 服务器:目前支持 Gitea,未来计划支持主流 Git 仓库。
- Git LFS:Git LFS 支持大文件,并通过 Web UI 支持 Git 命令操作和在线下载。
- 数据集在线查看器:数据集预览,支持 LFS 格式数据集的 Top20/TopN 加载预览。
- 模型/数据集自动打标:支持自定义元数据及模型/数据集标签的自动提取。
- S3 协议支持:支持 S3(MinIO)存储协议,提供更高的可靠性和存储成本效益。
- 模型格式转换:主流模型格式的转换。
- 模型一键部署:支持与 OpenCSG llm-inference 集成,一键启动模型推理。
许可证
我们采用 Apache 2.0 许可证,具体内容详见 LICENSE 文件。
贡献
如果您希望贡献代码,请遵循 贡献指南。我们非常期待您的参与!
在开始开发之前,我们强烈建议您查阅我们的 后端开发者指南,其中提供了有助于顺利开发过程的信息。
致谢
本项目基于 Gin、DuckDB、minio 和 Gitea 等开源项目。我们衷心感谢这些项目对开源社区的贡献!
联系我们
如果您在使用过程中遇到任何问题,可以通过以下方式联系我们:
- 在 GitHub 上提交 issue
- 扫描微信助手二维码加入我们的微信群
- 加入我们的官方 Discord 频道:OpenCSG Discord 频道
- 加入我们的 Slack 工作区:OpenCSG Slack 频道
版本历史
v2.0.0-ce2026/04/10v1.17.0-ce2026/03/10v1.16.1-ce2026/03/05v1.16.0-ce2026/02/25v1.15.1-ce2026/01/30v1.14.2-ce2026/01/20v1.15.0-ce2026/01/16v1.14.1-ce2026/01/12v1.14.0-ce2025/12/08v1.12.1-ce2025/11/19v1.12.0-ce2025/11/05v1.11.0-ce2025/09/12v1.10.0-ce2025/08/16v1.9.5-ce2025/08/08v1.9.4-ce2025/08/05v1.9.3-ce2025/07/29v1.9.2-ce2025/07/24v1.9.1-ce2025/07/22v1.9.0-ce2025/07/15v1.8.1-ce2025/06/25常见问题
相似工具推荐
openclaw
OpenClaw 是一款专为个人打造的本地化 AI 助手,旨在让你在自己的设备上拥有完全可控的智能伙伴。它打破了传统 AI 助手局限于特定网页或应用的束缚,能够直接接入你日常使用的各类通讯渠道,包括微信、WhatsApp、Telegram、Discord、iMessage 等数十种平台。无论你在哪个聊天软件中发送消息,OpenClaw 都能即时响应,甚至支持在 macOS、iOS 和 Android 设备上进行语音交互,并提供实时的画布渲染功能供你操控。 这款工具主要解决了用户对数据隐私、响应速度以及“始终在线”体验的需求。通过将 AI 部署在本地,用户无需依赖云端服务即可享受快速、私密的智能辅助,真正实现了“你的数据,你做主”。其独特的技术亮点在于强大的网关架构,将控制平面与核心助手分离,确保跨平台通信的流畅性与扩展性。 OpenClaw 非常适合希望构建个性化工作流的技术爱好者、开发者,以及注重隐私保护且不愿被单一生态绑定的普通用户。只要具备基础的终端操作能力(支持 macOS、Linux 及 Windows WSL2),即可通过简单的命令行引导完成部署。如果你渴望拥有一个懂你
n8n
n8n 是一款面向技术团队的公平代码(fair-code)工作流自动化平台,旨在让用户在享受低代码快速构建便利的同时,保留编写自定义代码的灵活性。它主要解决了传统自动化工具要么过于封闭难以扩展、要么完全依赖手写代码效率低下的痛点,帮助用户轻松连接 400 多种应用与服务,实现复杂业务流程的自动化。 n8n 特别适合开发者、工程师以及具备一定技术背景的业务人员使用。其核心亮点在于“按需编码”:既可以通过直观的可视化界面拖拽节点搭建流程,也能随时插入 JavaScript 或 Python 代码、调用 npm 包来处理复杂逻辑。此外,n8n 原生集成了基于 LangChain 的 AI 能力,支持用户利用自有数据和模型构建智能体工作流。在部署方面,n8n 提供极高的自由度,支持完全自托管以保障数据隐私和控制权,也提供云端服务选项。凭借活跃的社区生态和数百个现成模板,n8n 让构建强大且可控的自动化系统变得简单高效。
stable-diffusion-webui
stable-diffusion-webui 是一个基于 Gradio 构建的网页版操作界面,旨在让用户能够轻松地在本地运行和使用强大的 Stable Diffusion 图像生成模型。它解决了原始模型依赖命令行、操作门槛高且功能分散的痛点,将复杂的 AI 绘图流程整合进一个直观易用的图形化平台。 无论是希望快速上手的普通创作者、需要精细控制画面细节的设计师,还是想要深入探索模型潜力的开发者与研究人员,都能从中获益。其核心亮点在于极高的功能丰富度:不仅支持文生图、图生图、局部重绘(Inpainting)和外绘(Outpainting)等基础模式,还独创了注意力机制调整、提示词矩阵、负向提示词以及“高清修复”等高级功能。此外,它内置了 GFPGAN 和 CodeFormer 等人脸修复工具,支持多种神经网络放大算法,并允许用户通过插件系统无限扩展能力。即使是显存有限的设备,stable-diffusion-webui 也提供了相应的优化选项,让高质量的 AI 艺术创作变得触手可及。
everything-claude-code
everything-claude-code 是一套专为 AI 编程助手(如 Claude Code、Codex、Cursor 等)打造的高性能优化系统。它不仅仅是一组配置文件,而是一个经过长期实战打磨的完整框架,旨在解决 AI 代理在实际开发中面临的效率低下、记忆丢失、安全隐患及缺乏持续学习能力等核心痛点。 通过引入技能模块化、直觉增强、记忆持久化机制以及内置的安全扫描功能,everything-claude-code 能显著提升 AI 在复杂任务中的表现,帮助开发者构建更稳定、更智能的生产级 AI 代理。其独特的“研究优先”开发理念和针对 Token 消耗的优化策略,使得模型响应更快、成本更低,同时有效防御潜在的攻击向量。 这套工具特别适合软件开发者、AI 研究人员以及希望深度定制 AI 工作流的技术团队使用。无论您是在构建大型代码库,还是需要 AI 协助进行安全审计与自动化测试,everything-claude-code 都能提供强大的底层支持。作为一个曾荣获 Anthropic 黑客大奖的开源项目,它融合了多语言支持与丰富的实战钩子(hooks),让 AI 真正成长为懂上
opencode
OpenCode 是一款开源的 AI 编程助手(Coding Agent),旨在像一位智能搭档一样融入您的开发流程。它不仅仅是一个代码补全插件,而是一个能够理解项目上下文、自主规划任务并执行复杂编码操作的智能体。无论是生成全新功能、重构现有代码,还是排查难以定位的 Bug,OpenCode 都能通过自然语言交互高效完成,显著减少开发者在重复性劳动和上下文切换上的时间消耗。 这款工具专为软件开发者、工程师及技术研究人员设计,特别适合希望利用大模型能力来提升编码效率、加速原型开发或处理遗留代码维护的专业人群。其核心亮点在于完全开源的架构,这意味着用户可以审查代码逻辑、自定义行为策略,甚至私有化部署以保障数据安全,彻底打破了传统闭源 AI 助手的“黑盒”限制。 在技术体验上,OpenCode 提供了灵活的终端界面(Terminal UI)和正在测试中的桌面应用程序,支持 macOS、Windows 及 Linux 全平台。它兼容多种包管理工具,安装便捷,并能无缝集成到现有的开发环境中。无论您是追求极致控制权的资深极客,还是渴望提升产出的独立开发者,OpenCode 都提供了一个透明、可信
ComfyUI
ComfyUI 是一款功能强大且高度模块化的视觉 AI 引擎,专为设计和执行复杂的 Stable Diffusion 图像生成流程而打造。它摒弃了传统的代码编写模式,采用直观的节点式流程图界面,让用户通过连接不同的功能模块即可构建个性化的生成管线。 这一设计巧妙解决了高级 AI 绘图工作流配置复杂、灵活性不足的痛点。用户无需具备编程背景,也能自由组合模型、调整参数并实时预览效果,轻松实现从基础文生图到多步骤高清修复等各类复杂任务。ComfyUI 拥有极佳的兼容性,不仅支持 Windows、macOS 和 Linux 全平台,还广泛适配 NVIDIA、AMD、Intel 及苹果 Silicon 等多种硬件架构,并率先支持 SDXL、Flux、SD3 等前沿模型。 无论是希望深入探索算法潜力的研究人员和开发者,还是追求极致创作自由度的设计师与资深 AI 绘画爱好者,ComfyUI 都能提供强大的支持。其独特的模块化架构允许社区不断扩展新功能,使其成为当前最灵活、生态最丰富的开源扩散模型工具之一,帮助用户将创意高效转化为现实。