claude-context
claude-context 是一款专为 Claude Code 设计的开源插件,旨在通过语义代码搜索技术,将整个代码库转化为 AI 编程助手的深度上下文。它解决了传统方式中 AI 难以全面理解大型项目结构、需要多轮对话探索代码,以及直接加载全量文件导致成本高昂的痛点。
对于开发者而言,尤其是维护复杂或大规模代码库的团队,claude-context 能显著提升编码效率。它无需人工逐层指引,即可让 AI 自动定位并理解数百万行代码中的关键逻辑,仿佛拥有了项目的“全局记忆”。其核心技术亮点在于引入了向量数据库(支持 Zilliz Cloud),将代码库高效存储为语义索引。当发起请求时,系统仅提取最相关的代码片段注入上下文,既保证了回答的精准度,又大幅降低了 Token 消耗和使用成本。
该工具基于 Model Context Protocol (MCP) 构建,轻松集成至各类 AI 编程助手工作流中。只要具备 Node.js 环境并配置好相应的 API 密钥,开发者即可快速启用,让 AI 真正读懂你的整个项目,从而更智能地辅助代码编写、重构与调试任务。
使用场景
某后端团队正在维护一个拥有数百万行代码的遗留电商系统,急需在不破坏现有逻辑的前提下重构支付模块。
没有 claude-context 时
- 上下文缺失导致盲目猜测:开发者只能手动粘贴零散文件给 AI,AI 因缺乏全局视野,常给出忽略关键依赖或调用链的错误代码。
- 多轮对话效率低下:为了理清复杂的业务逻辑,必须经过数十轮“询问 - 反馈 - 修正”的拉锯战,严重拖慢开发节奏。
- Token 成本失控:试图将整个相关目录一次性喂给 AI 以获取完整上下文,导致单次请求消耗巨额 Token,甚至频繁触发上限报错。
- 深层逻辑难以定位:对于跨模块的隐蔽调用(如事件监听器或反射调用),传统关键词搜索失效,AI 无法感知这些隐性关联。
使用 claude-context 后
- 全库语义感知:claude-context 自动将百万行代码索引至向量数据库,AI 能瞬间理解整个代码库架构,直接生成符合全局规范的重构方案。
- 单轮精准交付:无需多轮探索,AI 基于语义搜索直接定位所有相关实现(包括隐藏的回调函数),首轮回复即可提供可落地的完整代码。
- 成本大幅优化:仅将语义匹配的高相关性代码片段动态注入上下文,避免了全量加载,使处理大型项目的 Token 成本降低 90% 以上。
- 深度关联挖掘:凭借语义理解能力,轻松发现跨文件的深层逻辑耦合,确保重构后的支付模块与库存、订单系统无缝衔接。
核心价值在于 claude-context 让 AI 真正拥有了“阅读”整个代码库的能力,将原本昂贵且低效的全局上下文构建过程,转变为即时、精准且低成本的智能辅助体验。
运行环境要求
- Linux
- macOS
- Windows
未说明
未说明

快速开始

🆕 正在寻找 Claude Code 的持久化记忆功能吗? 请查看 memsearch Claude Code 插件 — 一个以 Markdown 优先的记忆系统,可为您的 AI 助手提供跨会话的长期记忆。
将您的整个代码库作为 Claude 的上下文
Claude Context 是一个 MCP 插件,它为 Claude Code 及其他 AI 编程助手添加了语义代码搜索功能,使它们能够从您的整个代码库中获取深度上下文。
🧠 将您的整个代码库作为上下文:Claude Context 使用语义搜索技术,可以从数百万行代码中找到所有相关代码。无需多轮查找,直接将结果融入 Claude 的上下文。
💰 对大型代码库经济高效:与其每次请求都把整个目录加载到 Claude 中(这可能会非常昂贵),Claude Context 会将您的代码库高效地存储在向量数据库中,并且只在上下文中使用相关的代码,从而保持成本可控。
🚀 演示

模型上下文协议 (MCP) 允许您将 Claude Context 与您喜爱的 AI 编程助手集成,例如 Claude Code。
快速入门
前提条件
在 Zilliz Cloud 上获取免费向量数据库 👈
Claude Context 需要一个向量数据库。您可以 注册 Zilliz Cloud 账户以获取 API 密钥。

复制您的个人密钥,替换配置示例中的 your-zilliz-cloud-api-key。
获取 OpenAI 嵌入模型的 API 密钥
您需要一个 OpenAI API 密钥来使用嵌入模型。可以通过在 OpenAI 注册获得。
您的 API 密钥看起来像这样:总是以 sk- 开头。复制您的密钥,并在下面的配置示例中将其用作 your-openai-api-key。
为 Claude Code 配置 MCP
系统要求:
- Node.js >= 20.0.0 且 < 24.0.0
Claude Context 不兼容 Node.js 24.0.0,如果您的 Node 版本大于或等于 24,则需要先降级。
配置
使用命令行界面添加 Claude Context MCP 服务器:
claude mcp add claude-context \
-e OPENAI_API_KEY=sk-your-openai-api-key \
-e MILVUS_TOKEN=your-zilliz-cloud-api-key \
-- npx @zilliz/claude-context-mcp@latest
有关 MCP 服务器管理的更多信息,请参阅 Claude Code MCP 文档。
其他 MCP 客户端配置
OpenAI Codex CLI
Codex CLI 使用 TOML 配置文件:
创建或编辑
~/.codex/config.toml文件。添加以下配置:
# 重要提示:顶级键是 `mcp_servers`,而不是 `mcpServers`。
[mcp_servers.claude-context]
command = "npx"
args = ["@zilliz/claude-context-mcp@latest"]
env = { "OPENAI_API_KEY" = "your-openai-api-key", "MILVUS_TOKEN" = "your-zilliz-cloud-api-key" }
# 可选:覆盖默认的 10 秒启动超时
startup_timeout_ms = 20000
- 保存文件并重启 Codex CLI 以应用更改。
Gemini CLI
Gemini CLI 需要通过 JSON 文件手动配置:
- 创建或编辑
~/.gemini/settings.json文件。 - 添加以下配置:
{
"mcpServers": {
"claude-context": {
"command": "npx",
"args": ["@zilliz/claude-context-mcp@latest"],
"env": {
"OPENAI_API_KEY": "your-openai-api-key",
"MILVUS_TOKEN": "your-zilliz-cloud-api-key"
}
}
}
}
- 保存文件并重启 Gemini CLI 以应用更改。
Qwen Code
创建或编辑 ~/.qwen/settings.json 文件,并添加以下配置:
{
"mcpServers": {
"claude-context": {
"command": "npx",
"args": ["@zilliz/claude-context-mcp@latest"],
"env": {
"OPENAI_API_KEY": "your-openai-api-key",
"MILVUS_ADDRESS": "your-zilliz-cloud-public-endpoint",
"MILVUS_TOKEN": "your-zilliz-cloud-api-key"
}
}
}
}
Cursor
前往:Settings -> Cursor Settings -> MCP -> Add new global MCP server
建议将以下配置粘贴到您的 Cursor ~/.cursor/mcp.json 文件中。您也可以在特定项目中创建 .cursor/mcp.json 文件来进行配置。更多信息请参阅 Cursor MCP 文档。
{
"mcpServers": {
"claude-context": {
"command": "npx",
"args": ["-y", "@zilliz/claude-context-mcp@latest"],
"env": {
"OPENAI_API_KEY": "your-openai-api-key",
"MILVUS_ADDRESS": "your-zilliz-cloud-public-endpoint",
"MILVUS_TOKEN": "your-zilliz-cloud-api-key"
}
}
}
}
Void
前往:Settings -> MCP -> Add MCP Server
将以下配置添加到您的 Void MCP 设置中:
{
"mcpServers": {
"code-context": {
"command": "npx",
"args": ["-y", "@zilliz/claude-context-mcp@latest"],
"env": {
"OPENAI_API_KEY": "your-openai-api-key",
"MILVUS_ADDRESS": "your-zilliz-cloud-public-endpoint",
"MILVUS_TOKEN": "your-zilliz-cloud-api-key"
}
}
}
}
Claude Desktop
将以下内容添加到你的 Claude Desktop 配置中:
{
"mcpServers": {
"claude-context": {
"command": "npx",
"args": ["@zilliz/claude-context-mcp@latest"],
"env": {
"OPENAI_API_KEY": "your-openai-api-key",
"MILVUS_ADDRESS": "your-zilliz-cloud-public-endpoint",
"MILVUS_TOKEN": "your-zilliz-cloud-api-key"
}
}
}
}
Windsurf
Windsurf 支持通过 JSON 文件进行 MCP 配置。将以下配置添加到你的 Windsurf MCP 设置中:
{
"mcpServers": {
"claude-context": {
"command": "npx",
"args": ["-y", "@zilliz/claude-context-mcp@latest"],
"env": {
"OPENAI_API_KEY": "your-openai-api-key",
"MILVUS_ADDRESS": "your-zilliz-cloud-public-endpoint",
"MILVUS_TOKEN": "your-zilliz-cloud-api-key"
}
}
}
}
VS Code
Claude Context MCP 服务器可以通过与 MCP 兼容的扩展在 VS Code 中使用。将以下配置添加到你的 VS Code MCP 设置中:
{
"mcpServers": {
"claude-context": {
"command": "npx",
"args": ["-y", "@zilliz/claude-context-mcp@latest"],
"env": {
"OPENAI_API_KEY": "your-openai-api-key",
"MILVUS_ADDRESS": "your-zilliz-cloud-public-endpoint",
"MILVUS_TOKEN": "your-zilliz-cloud-api-key"
}
}
}
}
Cherry Studio
Cherry Studio 允许通过其设置界面进行可视化的 MCP 服务器配置。虽然它不直接支持手动 JSON 配置,但你可以通过 GUI 添加新服务器:
- 导航至 设置 → MCP 服务器 → 添加服务器。
- 填写服务器详细信息:
- 名称:
claude-context - 类型:
STDIO - 命令:
npx - 参数:
["@zilliz/claude-context-mcp@latest"] - 环境变量:
OPENAI_API_KEY:your-openai-api-keyMILVUS_ADDRESS:your-zilliz-cloud-public-endpointMILVUS_TOKEN:your-zilliz-cloud-api-key
- 名称:
- 保存配置以激活服务器。
Cline
Cline 使用 JSON 配置文件来管理 MCP 服务器。要集成提供的 MCP 服务器配置:
打开 Cline 并点击顶部导航栏中的 MCP 服务器 图标。
选择 已安装 选项卡,然后点击 高级 MCP 设置。
在
cline_mcp_settings.json文件中,添加以下配置:
{
"mcpServers": {
"claude-context": {
"command": "npx",
"args": ["@zilliz/claude-context-mcp@latest"],
"env": {
"OPENAI_API_KEY": "your-openai-api-key",
"MILVUS_ADDRESS": "your-zilliz-cloud-public-endpoint",
"MILVUS_TOKEN": "your-zilliz-cloud-api-key"
}
}
}
}
- 保存文件。
Augment
要在 Augment Code 中配置 Claude Context MCP,你可以使用图形界面或手动配置。
A. 使用 Augment Code UI
点击汉堡菜单。
选择 设置。
导航到 工具 部分。
点击 + 添加 MCP 按钮。
输入以下命令:
npx @zilliz/claude-context-mcp@latest将 MCP 命名为:Claude Context。
点击 添加 按钮。
B. 手动配置
- 按下 Cmd/Ctrl Shift P 或进入 Augment 面板中的汉堡菜单。
- 选择编辑设置。
- 在高级设置中,点击编辑 settings.json。
- 将服务器配置添加到
augment.advanced对象中的mcpServers数组中。
"augment.advanced": {
"mcpServers": [
{
"name": "claude-context",
"command": "npx",
"args": ["-y", "@zilliz/claude-context-mcp@latest"],
"env": {
"OPENAI_API_KEY": "your-openai-api-key",
"MILVUS_ADDRESS": "your-zilliz-cloud-public-endpoint",
"MILVUS_TOKEN": "your-zilliz-cloud-api-key"
}
}
]
}
Roo Code
Roo Code 使用 JSON 配置文件来管理 MCP 服务器:
打开 Roo Code,导航至 设置 → MCP 服务器 → 编辑全局配置。
在
mcp_settings.json文件中,添加以下配置:
{
"mcpServers": {
"claude-context": {
"command": "npx",
"args": ["@zilliz/claude-context-mcp@latest"],
"env": {
"OPENAI_API_KEY": "your-openai-api-key",
"MILVUS_ADDRESS": "your-zilliz-cloud-public-endpoint",
"MILVUS_TOKEN": "your-zilliz-cloud-api-key"
}
}
}
}
- 保存文件以激活服务器。
Zencoder
Zencoder 在其 JetBrains 和 VS Code 插件版本中均支持 MCP 工具和服务器。
- 打开 Zencoder 菜单 (...)
- 从下拉菜单中选择
工具。 - 点击
添加自定义 MCP。 - 添加名称(即
Claude Context)以及下方的服务器配置,并确保点击安装按钮。
{
"command": "npx",
"args": ["@zilliz/claude-context-mcp@latest"],
"env": {
"OPENAI_API_KEY": "your-openai-api-key",
"MILVUS_ADDRESS": "your-zilliz-cloud-public-endpoint",
"MILVUS_TOKEN": "your-zilliz-cloud-api-key"
}
}
- 点击
安装按钮保存服务器。
LangChain/LangGraph
有关 LangChain/LangGraph 集成示例,请参阅此示例。
其他 MCP 客户端
该服务器使用 stdio 传输并遵循标准 MCP 协议。可以通过运行以下命令将其集成到任何兼容 MCP 的客户端中:
npx @zilliz/claude-context-mcp@latest
在你的代码库中使用
打开 Claude Code
cd your-project-directory claude索引你的代码库:
索引这个代码库检查索引状态:
查看索引状态开始搜索:
查找处理用户认证的函数
🎉 完成了! 你现在可以在 Claude Code 中进行语义代码搜索了。
环境变量配置
如需更详细的 MCP 环境变量配置,请参阅我们的 环境变量指南。
使用不同的嵌入模型
要配置自定义嵌入模型(例如,OpenAI 的 text-embedding-3-large、VoyageAI 的 voyage-code-3),请参阅 MCP 配置示例,以获取各提供商的详细设置说明。
文件包含与排除规则
有关文件包含与排除规则的详细说明以及如何自定义这些规则,请参阅我们的 文件包含与排除规则。
可用工具
1. index_codebase
对代码库目录进行索引,以支持混合搜索(BM25 + 密集向量)。
2. search_code
使用自然语言查询,通过混合搜索(BM25 + 密集向量)来搜索已索引的代码库。
3. clear_index
清除特定代码库的搜索索引。
4. get_indexing_status
获取代码库的当前索引状态。显示正在索引中的代码库的进度百分比,以及已完成索引的代码库的完成状态。
📊 评估
我们的受控评估表明,在检索质量相当的情况下,Claude Context MCP 能够实现约 40% 的令牌减少。这在生产环境中意味着显著的成本和时间节省。这也表明,在令牌上下文长度受限的情况下,使用 Claude Context 能够带来更好的检索和回答效果。

有关详细的评估方法和结果,请参阅 评估目录。
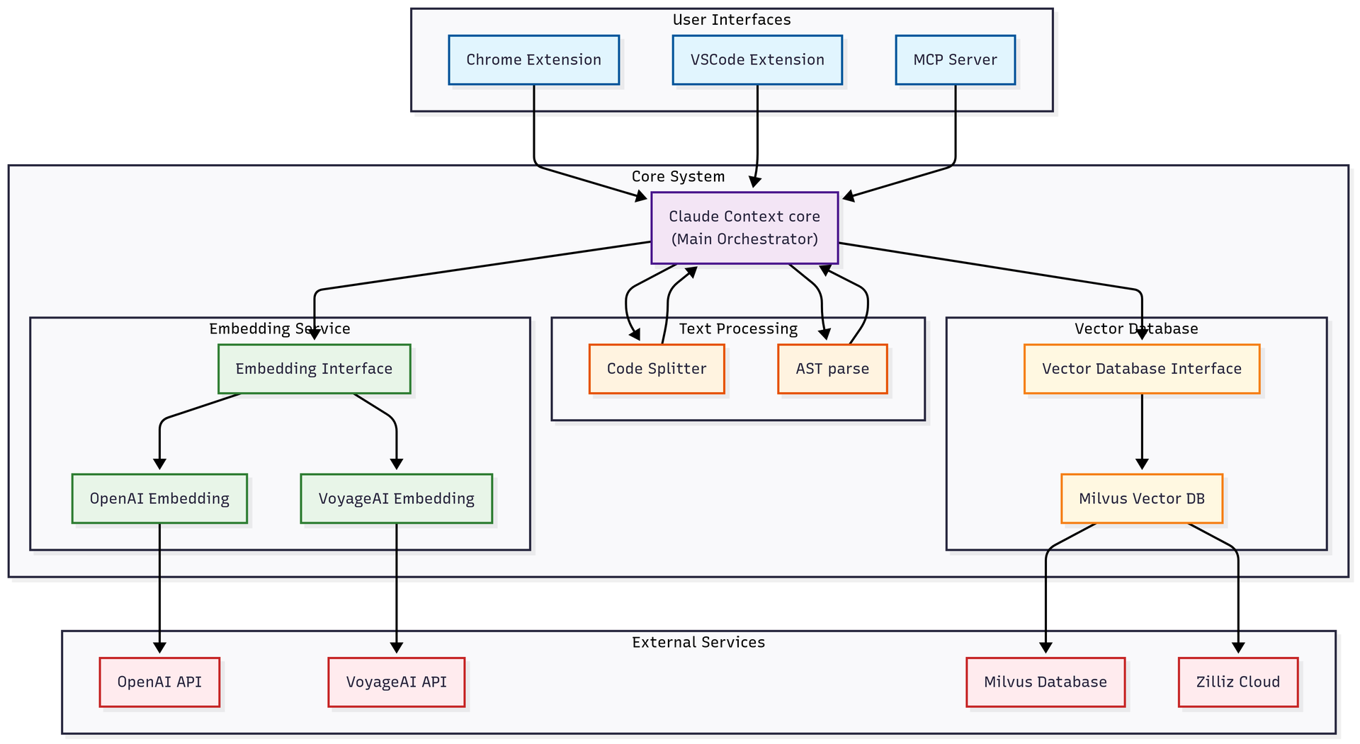
🏗️ 架构

🔧 实现细节
- 🔍 混合代码搜索:您可以提出诸如“查找处理用户认证的函数”之类的查询,并借助先进的混合搜索技术(BM25 + 密集向量),即时获得相关且上下文丰富的代码。
- 🧠 上下文感知:即使面对数百万行代码的大规模代码库,也能轻松发现并理解其不同部分之间的关系。
- ⚡ 增量索引:利用默克尔树高效地仅对更改过的文件重新索引。
- 🧩 智能代码分块:通过抽象语法树(AST)分析代码并进行分块。
- 🗄️ 可扩展性:无论您的代码库有多大,都可以与 Zilliz Cloud 集成,实现可扩展的向量搜索。
- 🛠️ 可定制性:支持配置文件扩展名、忽略模式以及嵌入模型。
核心组件
Claude Context 是一个单体仓库,包含三个主要包:
@zilliz/claude-context-core:核心索引引擎,集成嵌入和向量数据库功能。- VSCode 扩展:用于 Visual Studio Code 的语义代码搜索扩展。
@zilliz/claude-context-mcp:用于 AI 代理集成的 Model Context 协议服务器。
支持的技术
- 嵌入提供商:OpenAI、VoyageAI、Ollama、Gemini
- 向量数据库:Milvus 或 Zilliz Cloud(完全托管的向量数据库即服务)
- 代码分割器:基于 AST 的分割器(自动回退机制)、LangChain 基于字符的分割器
- 编程语言:TypeScript、JavaScript、Python、Java、C++、C#、Go、Rust、PHP、Ruby、Swift、Kotlin、Scala、Markdown
- 开发工具:VSCode、Model Context 协议
📦 使用 Claude Context 的其他方式
虽然推荐通过 MCP 将 Claude Context 与 AI 助手结合使用,但您也可以直接使用它,或通过 VSCode 扩展来使用。
使用核心包构建应用
@zilliz/claude-context-core 包提供了代码索引和语义搜索的基础功能。
import { Context, MilvusVectorDatabase, OpenAIEmbedding } from '@zilliz/claude-context-core';
// 初始化嵌入提供商
const embedding = new OpenAIEmbedding({
apiKey: process.env.OPENAI_API_KEY || 'your-openai-api-key',
model: 'text-embedding-3-small'
});
// 初始化向量数据库
const vectorDatabase = new MilvusVectorDatabase({
address: process.env.MILVUS_ADDRESS || 'your-zilliz-cloud-public-endpoint',
token: process.env.MILVUS_TOKEN || 'your-zilliz-cloud-api-key'
});
// 创建上下文实例
const context = new Context({
embedding,
vectorDatabase
});
// 对代码库进行索引,并跟踪进度
const stats = await context.indexCodebase('./your-project', (progress) => {
console.log(`${progress.phase} - ${progress.percentage}%`);
});
console.log(`已索引 ${stats.indexedFiles} 个文件,共 ${stats.totalChunks} 个代码块`);
// 执行语义搜索
const results = await context.semanticSearch('./your-project', '向量数据库操作', 5);
results.forEach(result => {
console.log(`文件: ${result.relativePath}:${result.startLine}-${result.endLine}`);
console.log(`得分: ${(result.score * 100).toFixed(2)}%`);
console.log(`内容: ${result.content.substring(0, 100)}...`);
});
VSCode 扩展
将 Claude Context 直接集成到您的 IDE 中,提供直观的界面来进行语义代码搜索和导航。
- 直接链接:从 VS Code Marketplace 安装
- 手动搜索:
- 在 VSCode 中打开扩展视图(Ctrl+Shift+X 或 Mac 上的 Cmd+Shift+X)
- 搜索“Semantic Code Search”
- 点击安装
🛠️ 开发
设置开发环境
先决条件
- Node.js 20.x 或 22.x
- pnpm(推荐的包管理工具)
跨平台设置
# 克隆仓库
git clone https://github.com/zilliztech/claude-context.git
cd claude-context
# 安装依赖
pnpm install
# 构建所有包
pnpm build
# 启动开发模式
pnpm dev
Windows 特定设置
在 Windows 上,请确保您已安装:
- Git for Windows 并正确配置换行符
- Node.js 通过官方安装程序或包管理工具安装
- pnpm 全局安装:
npm install -g pnpm
# Windows PowerShell/命令提示符
git clone https://github.com/zilliztech/claude-context.git
cd claude-context
# 配置 Git 换行符(推荐)
git config core.autocrlf false
# 安装依赖
pnpm install
# 构建所有包(使用跨平台脚本)
pnpm build
# 启动开发模式
pnpm dev
构建
# 构建所有包(跨平台)
pnpm build
# 构建特定包
pnpm build:core
pnpm build:vscode
pnpm build:mcp
# 性能基准测试
pnpm benchmark
Windows 构建说明
- 所有构建脚本都使用 rimraf 实现跨平台兼容。
- 启用了构建缓存,以加快后续构建速度。
- 可以使用 PowerShell 或命令提示符,两者效果相同。
运行示例
# 开发模式并监听文件变化
cd examples/basic-usage
pnpm dev
📖 示例
请查看 /examples 目录,获取完整的使用示例:
- 基本用法:简单的索引和搜索示例
❓ 常见问题解答
常见问题:
❓ 如需详细解答及更多故障排除技巧,请参阅我们的 FAQ 指南。
🔧 遇到问题? 请访问我们的 故障排除指南,获取分步解决方案。
📚 需要更多帮助? 请查阅我们的 完整文档,获取详细的指南和故障排除建议。
🤝 贡献
我们欢迎各方贡献!请参阅我们的 贡献指南,了解如何开始参与。
各包的特定贡献指南:
🗺️ 路线图
- 基于 AST 的代码分析,以提升理解能力
- 支持更多嵌入服务提供商
- 基于代理的交互式搜索模式
- 更完善的代码分块策略
- 搜索结果排序优化
- 稳定的 Chrome 扩展
📄 许可证
本项目采用 MIT 许可证授权——详情请参阅 LICENSE 文件。
🔗 链接
常见问题
相似工具推荐
openclaw
OpenClaw 是一款专为个人打造的本地化 AI 助手,旨在让你在自己的设备上拥有完全可控的智能伙伴。它打破了传统 AI 助手局限于特定网页或应用的束缚,能够直接接入你日常使用的各类通讯渠道,包括微信、WhatsApp、Telegram、Discord、iMessage 等数十种平台。无论你在哪个聊天软件中发送消息,OpenClaw 都能即时响应,甚至支持在 macOS、iOS 和 Android 设备上进行语音交互,并提供实时的画布渲染功能供你操控。 这款工具主要解决了用户对数据隐私、响应速度以及“始终在线”体验的需求。通过将 AI 部署在本地,用户无需依赖云端服务即可享受快速、私密的智能辅助,真正实现了“你的数据,你做主”。其独特的技术亮点在于强大的网关架构,将控制平面与核心助手分离,确保跨平台通信的流畅性与扩展性。 OpenClaw 非常适合希望构建个性化工作流的技术爱好者、开发者,以及注重隐私保护且不愿被单一生态绑定的普通用户。只要具备基础的终端操作能力(支持 macOS、Linux 及 Windows WSL2),即可通过简单的命令行引导完成部署。如果你渴望拥有一个懂你
stable-diffusion-webui
stable-diffusion-webui 是一个基于 Gradio 构建的网页版操作界面,旨在让用户能够轻松地在本地运行和使用强大的 Stable Diffusion 图像生成模型。它解决了原始模型依赖命令行、操作门槛高且功能分散的痛点,将复杂的 AI 绘图流程整合进一个直观易用的图形化平台。 无论是希望快速上手的普通创作者、需要精细控制画面细节的设计师,还是想要深入探索模型潜力的开发者与研究人员,都能从中获益。其核心亮点在于极高的功能丰富度:不仅支持文生图、图生图、局部重绘(Inpainting)和外绘(Outpainting)等基础模式,还独创了注意力机制调整、提示词矩阵、负向提示词以及“高清修复”等高级功能。此外,它内置了 GFPGAN 和 CodeFormer 等人脸修复工具,支持多种神经网络放大算法,并允许用户通过插件系统无限扩展能力。即使是显存有限的设备,stable-diffusion-webui 也提供了相应的优化选项,让高质量的 AI 艺术创作变得触手可及。
everything-claude-code
everything-claude-code 是一套专为 AI 编程助手(如 Claude Code、Codex、Cursor 等)打造的高性能优化系统。它不仅仅是一组配置文件,而是一个经过长期实战打磨的完整框架,旨在解决 AI 代理在实际开发中面临的效率低下、记忆丢失、安全隐患及缺乏持续学习能力等核心痛点。 通过引入技能模块化、直觉增强、记忆持久化机制以及内置的安全扫描功能,everything-claude-code 能显著提升 AI 在复杂任务中的表现,帮助开发者构建更稳定、更智能的生产级 AI 代理。其独特的“研究优先”开发理念和针对 Token 消耗的优化策略,使得模型响应更快、成本更低,同时有效防御潜在的攻击向量。 这套工具特别适合软件开发者、AI 研究人员以及希望深度定制 AI 工作流的技术团队使用。无论您是在构建大型代码库,还是需要 AI 协助进行安全审计与自动化测试,everything-claude-code 都能提供强大的底层支持。作为一个曾荣获 Anthropic 黑客大奖的开源项目,它融合了多语言支持与丰富的实战钩子(hooks),让 AI 真正成长为懂上
opencode
OpenCode 是一款开源的 AI 编程助手(Coding Agent),旨在像一位智能搭档一样融入您的开发流程。它不仅仅是一个代码补全插件,而是一个能够理解项目上下文、自主规划任务并执行复杂编码操作的智能体。无论是生成全新功能、重构现有代码,还是排查难以定位的 Bug,OpenCode 都能通过自然语言交互高效完成,显著减少开发者在重复性劳动和上下文切换上的时间消耗。 这款工具专为软件开发者、工程师及技术研究人员设计,特别适合希望利用大模型能力来提升编码效率、加速原型开发或处理遗留代码维护的专业人群。其核心亮点在于完全开源的架构,这意味着用户可以审查代码逻辑、自定义行为策略,甚至私有化部署以保障数据安全,彻底打破了传统闭源 AI 助手的“黑盒”限制。 在技术体验上,OpenCode 提供了灵活的终端界面(Terminal UI)和正在测试中的桌面应用程序,支持 macOS、Windows 及 Linux 全平台。它兼容多种包管理工具,安装便捷,并能无缝集成到现有的开发环境中。无论您是追求极致控制权的资深极客,还是渴望提升产出的独立开发者,OpenCode 都提供了一个透明、可信
ComfyUI
ComfyUI 是一款功能强大且高度模块化的视觉 AI 引擎,专为设计和执行复杂的 Stable Diffusion 图像生成流程而打造。它摒弃了传统的代码编写模式,采用直观的节点式流程图界面,让用户通过连接不同的功能模块即可构建个性化的生成管线。 这一设计巧妙解决了高级 AI 绘图工作流配置复杂、灵活性不足的痛点。用户无需具备编程背景,也能自由组合模型、调整参数并实时预览效果,轻松实现从基础文生图到多步骤高清修复等各类复杂任务。ComfyUI 拥有极佳的兼容性,不仅支持 Windows、macOS 和 Linux 全平台,还广泛适配 NVIDIA、AMD、Intel 及苹果 Silicon 等多种硬件架构,并率先支持 SDXL、Flux、SD3 等前沿模型。 无论是希望深入探索算法潜力的研究人员和开发者,还是追求极致创作自由度的设计师与资深 AI 绘画爱好者,ComfyUI 都能提供强大的支持。其独特的模块化架构允许社区不断扩展新功能,使其成为当前最灵活、生态最丰富的开源扩散模型工具之一,帮助用户将创意高效转化为现实。
gemini-cli
gemini-cli 是一款由谷歌推出的开源 AI 命令行工具,它将强大的 Gemini 大模型能力直接集成到用户的终端环境中。对于习惯在命令行工作的开发者而言,它提供了一条从输入提示词到获取模型响应的最短路径,无需切换窗口即可享受智能辅助。 这款工具主要解决了开发过程中频繁上下文切换的痛点,让用户能在熟悉的终端界面内直接完成代码理解、生成、调试以及自动化运维任务。无论是查询大型代码库、根据草图生成应用,还是执行复杂的 Git 操作,gemini-cli 都能通过自然语言指令高效处理。 它特别适合广大软件工程师、DevOps 人员及技术研究人员使用。其核心亮点包括支持高达 100 万 token 的超长上下文窗口,具备出色的逻辑推理能力;内置 Google 搜索、文件操作及 Shell 命令执行等实用工具;更独特的是,它支持 MCP(模型上下文协议),允许用户灵活扩展自定义集成,连接如图像生成等外部能力。此外,个人谷歌账号即可享受免费的额度支持,且项目基于 Apache 2.0 协议完全开源,是提升终端工作效率的理想助手。
