Zeusee-Face-Anti-spoofing
Zeusee-Face-Anti-spoofing 是一款专为移动端设计的开源人脸活体检测工具,旨在解决人脸识别系统中常见的照片翻拍或视频重放等欺骗攻击问题。在大多数移动设备仅配备单目前置摄像头的限制下,传统的非配合式活体检测往往实现复杂且数据成本高昂,而 Zeusee-Face-Anti-spoofing 通过“配合型”检测思路巧妙地平衡了安全性与实现难度。
该工具的核心逻辑是引导用户完成简单的低头、摇头或抬头动作,系统通过分析面部姿态变化来确认操作者为真实活体,从而极大降低了伪造攻击的成功率。项目不仅提供了完整的算法实现,还开放了基于 C++ 的姿态检测核心代码及 Android 演示工程,方便开发者快速集成到现有应用中。此外,项目后续还更新了基于 HyperLandmark 和 IntraFace 的检测方案,进一步丰富了技术选型。
Zeusee-Face-Anti-spoofing 非常适合从事移动端人脸识别应用开发的工程师、计算机视觉研究人员以及需要低成本安全验证方案的技术团队使用。对于希望深入理解活体检测原理或寻找轻量级解决方案的开发者而言,这是一个极具参考价值的开源项目,同时也欢迎对非配合式活体检测感兴趣的研究者参与技术交流与数据贡献。
使用场景
某金融科技公司正在开发一款移动端信贷审批 App,需要在用户仅配备单目前置摄像头的普通手机上,快速完成高安全性的人脸身份核验。
没有 Zeusee-Face-Anti-spoofing 时
- 欺诈风险高企:黑产用户轻易利用高清照片翻拍或预录视频欺骗系统,导致虚假申请通过率飙升,造成直接资金损失。
- 开发门槛极高:团队缺乏活体检测算法积累,自研非配合式方案需要海量数据训练和复杂的传感器融合,研发周期长达数月。
- 用户体验割裂:为弥补算法不足,被迫增加繁琐的短信验证或人工审核环节,导致用户流失率大幅上升。
- 硬件兼容受限:现有开源方案多依赖深度摄像头等高端硬件,无法覆盖市场上大量仅具备普通单目摄像头的中低端机型。
使用 Zeusee-Face-Anti-spoofing 后
- 防御能力显著增强:通过集成低头、摇头等简单的配合式动作指令,有效拦截了绝大多数照片和视频攻击,将欺诈成本极大提高。
- 落地速度大幅提升:直接复用成熟的 C++ 核心代码与 Android Demo,团队仅需数天即可完成从姿态检测到状态返回的全流程集成。
- 交互流程自然流畅:用户只需根据屏幕提示做简单头部动作即可通过验证,无需额外跳转或等待人工介入,审批转化率明显优化。
- 设备覆盖范围扩大:基于单目摄像头的轻量级设计,使得该安全功能能够无缝运行在各类主流智能手机上,消除了硬件门槛。
Zeusee-Face-Anti-spoofing 以极低的集成成本,解决了移动端单目摄像头场景下的活体检测难题,在保障金融级安全的同时实现了用户体验与开发效率的双赢。
运行环境要求
- Android
- iOS
未说明
未说明

快速开始
Zeusee 配合型人脸活体检测
在移动端进行人脸识别应用开发的时候,往往存在用户会使用翻拍照片录像等来欺骗人脸识别系统,因此活体检测是人脸识别和人脸验证中非常重要的一个部分,介于目前开源活体检测代码的较少,但配合型活体检测实现相对比较简单,因此我们对其做了简单的实现, 并开源了所有的代码。
更新
增加了基于IntraFace活体检测 (2018.03.30)
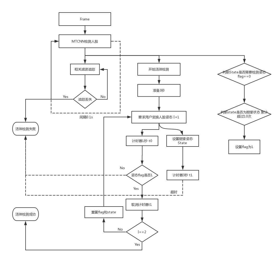
单目配合型活体检测
由于移动端传感器的有限性,在广泛只有单目前置摄像机的情况下,非配合型的人脸活体检测实现相对比较复杂。需要的数据成本也相对较高。而配合性活体检测仅需要通过用户简单的低头摇头操作即可极大降低用户的欺骗攻击成本。
基本设计思路参考

Tips:上图有部分流程并未完全实现
CPP 代码的使用
C++代码仅提供姿态检测
#include "AliveDetector.h"
int main()
{
AliveDetector *aliveDetector = new AliveDetector(detector_path);
while(/*<read Frame>*/){
int state = aliveDetector->detect( Frame);
// 检测一帧返回人脸状态
// 检测不出人脸或人脸数超过1 -1
// 正常 0
// 摇头 1
// 低头 2
// 抬头 3
}
return 0;
}
Android Demo
1、提供了简单的Demo工程 2、NDK为版本为16
联系和交流:
关于单目非配合活体检测我们正在进行数据收集与算法开发,技术交流、捐献数据可以加入下群。
- 交流群 724142079
- 活体检测技术博客
常见问题
相似工具推荐
openclaw
OpenClaw 是一款专为个人打造的本地化 AI 助手,旨在让你在自己的设备上拥有完全可控的智能伙伴。它打破了传统 AI 助手局限于特定网页或应用的束缚,能够直接接入你日常使用的各类通讯渠道,包括微信、WhatsApp、Telegram、Discord、iMessage 等数十种平台。无论你在哪个聊天软件中发送消息,OpenClaw 都能即时响应,甚至支持在 macOS、iOS 和 Android 设备上进行语音交互,并提供实时的画布渲染功能供你操控。 这款工具主要解决了用户对数据隐私、响应速度以及“始终在线”体验的需求。通过将 AI 部署在本地,用户无需依赖云端服务即可享受快速、私密的智能辅助,真正实现了“你的数据,你做主”。其独特的技术亮点在于强大的网关架构,将控制平面与核心助手分离,确保跨平台通信的流畅性与扩展性。 OpenClaw 非常适合希望构建个性化工作流的技术爱好者、开发者,以及注重隐私保护且不愿被单一生态绑定的普通用户。只要具备基础的终端操作能力(支持 macOS、Linux 及 Windows WSL2),即可通过简单的命令行引导完成部署。如果你渴望拥有一个懂你
stable-diffusion-webui
stable-diffusion-webui 是一个基于 Gradio 构建的网页版操作界面,旨在让用户能够轻松地在本地运行和使用强大的 Stable Diffusion 图像生成模型。它解决了原始模型依赖命令行、操作门槛高且功能分散的痛点,将复杂的 AI 绘图流程整合进一个直观易用的图形化平台。 无论是希望快速上手的普通创作者、需要精细控制画面细节的设计师,还是想要深入探索模型潜力的开发者与研究人员,都能从中获益。其核心亮点在于极高的功能丰富度:不仅支持文生图、图生图、局部重绘(Inpainting)和外绘(Outpainting)等基础模式,还独创了注意力机制调整、提示词矩阵、负向提示词以及“高清修复”等高级功能。此外,它内置了 GFPGAN 和 CodeFormer 等人脸修复工具,支持多种神经网络放大算法,并允许用户通过插件系统无限扩展能力。即使是显存有限的设备,stable-diffusion-webui 也提供了相应的优化选项,让高质量的 AI 艺术创作变得触手可及。
everything-claude-code
everything-claude-code 是一套专为 AI 编程助手(如 Claude Code、Codex、Cursor 等)打造的高性能优化系统。它不仅仅是一组配置文件,而是一个经过长期实战打磨的完整框架,旨在解决 AI 代理在实际开发中面临的效率低下、记忆丢失、安全隐患及缺乏持续学习能力等核心痛点。 通过引入技能模块化、直觉增强、记忆持久化机制以及内置的安全扫描功能,everything-claude-code 能显著提升 AI 在复杂任务中的表现,帮助开发者构建更稳定、更智能的生产级 AI 代理。其独特的“研究优先”开发理念和针对 Token 消耗的优化策略,使得模型响应更快、成本更低,同时有效防御潜在的攻击向量。 这套工具特别适合软件开发者、AI 研究人员以及希望深度定制 AI 工作流的技术团队使用。无论您是在构建大型代码库,还是需要 AI 协助进行安全审计与自动化测试,everything-claude-code 都能提供强大的底层支持。作为一个曾荣获 Anthropic 黑客大奖的开源项目,它融合了多语言支持与丰富的实战钩子(hooks),让 AI 真正成长为懂上
ComfyUI
ComfyUI 是一款功能强大且高度模块化的视觉 AI 引擎,专为设计和执行复杂的 Stable Diffusion 图像生成流程而打造。它摒弃了传统的代码编写模式,采用直观的节点式流程图界面,让用户通过连接不同的功能模块即可构建个性化的生成管线。 这一设计巧妙解决了高级 AI 绘图工作流配置复杂、灵活性不足的痛点。用户无需具备编程背景,也能自由组合模型、调整参数并实时预览效果,轻松实现从基础文生图到多步骤高清修复等各类复杂任务。ComfyUI 拥有极佳的兼容性,不仅支持 Windows、macOS 和 Linux 全平台,还广泛适配 NVIDIA、AMD、Intel 及苹果 Silicon 等多种硬件架构,并率先支持 SDXL、Flux、SD3 等前沿模型。 无论是希望深入探索算法潜力的研究人员和开发者,还是追求极致创作自由度的设计师与资深 AI 绘画爱好者,ComfyUI 都能提供强大的支持。其独特的模块化架构允许社区不断扩展新功能,使其成为当前最灵活、生态最丰富的开源扩散模型工具之一,帮助用户将创意高效转化为现实。
gemini-cli
gemini-cli 是一款由谷歌推出的开源 AI 命令行工具,它将强大的 Gemini 大模型能力直接集成到用户的终端环境中。对于习惯在命令行工作的开发者而言,它提供了一条从输入提示词到获取模型响应的最短路径,无需切换窗口即可享受智能辅助。 这款工具主要解决了开发过程中频繁上下文切换的痛点,让用户能在熟悉的终端界面内直接完成代码理解、生成、调试以及自动化运维任务。无论是查询大型代码库、根据草图生成应用,还是执行复杂的 Git 操作,gemini-cli 都能通过自然语言指令高效处理。 它特别适合广大软件工程师、DevOps 人员及技术研究人员使用。其核心亮点包括支持高达 100 万 token 的超长上下文窗口,具备出色的逻辑推理能力;内置 Google 搜索、文件操作及 Shell 命令执行等实用工具;更独特的是,它支持 MCP(模型上下文协议),允许用户灵活扩展自定义集成,连接如图像生成等外部能力。此外,个人谷歌账号即可享受免费的额度支持,且项目基于 Apache 2.0 协议完全开源,是提升终端工作效率的理想助手。
markitdown
MarkItDown 是一款由微软 AutoGen 团队打造的轻量级 Python 工具,专为将各类文件高效转换为 Markdown 格式而设计。它支持 PDF、Word、Excel、PPT、图片(含 OCR)、音频(含语音转录)、HTML 乃至 YouTube 链接等多种格式的解析,能够精准提取文档中的标题、列表、表格和链接等关键结构信息。 在人工智能应用日益普及的今天,大语言模型(LLM)虽擅长处理文本,却难以直接读取复杂的二进制办公文档。MarkItDown 恰好解决了这一痛点,它将非结构化或半结构化的文件转化为模型“原生理解”且 Token 效率极高的 Markdown 格式,成为连接本地文件与 AI 分析 pipeline 的理想桥梁。此外,它还提供了 MCP(模型上下文协议)服务器,可无缝集成到 Claude Desktop 等 LLM 应用中。 这款工具特别适合开发者、数据科学家及 AI 研究人员使用,尤其是那些需要构建文档检索增强生成(RAG)系统、进行批量文本分析或希望让 AI 助手直接“阅读”本地文件的用户。虽然生成的内容也具备一定可读性,但其核心优势在于为机器