DeepGit
DeepGit 是一款基于 LangGraph 构建的智能开源项目发现助手,旨在帮助开发者在 GitHub 浩瀚的代码库中精准定位最合适的工具。它不仅仅是一个简单的搜索引擎,更像是一位深谙技术细节的研究员,能够深入分析仓库的活跃度、代码质量及社区反馈,甚至挖掘出那些鲜为人知但极具价值的“隐藏宝石”。
对于经常面临“找库难”、担心下载的项目无法在自己的设备上运行,或希望跳出热门榜单局限的开发者与研究人员来说,DeepGit 是得力的帮手。其核心亮点在于引入了硬件感知过滤功能:用户只需告知设备配置(如仅 CPU、低内存或移动端),它便会自动排除不兼容的项目,避免无效尝试。此外,DeepGit 采用先进的 ColBERT v2 多维嵌入技术与交叉编码器重排序机制,能比传统向量检索更细腻地理解自然语言查询意图,确保推荐结果既相关又实用。无论是寻找特定算法实现,还是评估项目的长期维护潜力,DeepGit 都能提供清晰、可信赖的排名建议,让开源探索之旅更加高效顺畅。
使用场景
一位嵌入式开发工程师需要在资源受限的树莓派(CPU -only、低内存)上寻找一个轻量级的实时物体检测开源方案。
没有 DeepGit 时
- 筛选效率极低:在 GitHub 搜索"object detection"会返回数万个结果,不得不手动逐个点开 README 检查是否支持 CPU 推理。
- 环境兼容陷阱:经常下载到依赖重型 GPU 库(如特定版本 CUDA)的项目,直到本地安装报错才发现无法在树莓派上运行。
- 错失优质小众库:由于过度依赖 Stars 数量排序,那些刚发布但架构极佳、专为边缘设备优化的“隐形冠军”项目被埋没在搜索结果深处。
- 代码质量难评估:难以快速判断项目的维护活跃度,容易选中已停止更新或 Issue 堆积如山的“僵尸项目”。
使用 DeepGit 后
- 硬件感知精准过滤:只需告诉 DeepGit“树莓派、无 GPU、低内存”,它自动解析依赖文件,直接剔除所有需要独立显卡或不兼容的项目。
- 语义深度匹配:利用 ColBERT-v2 技术,DeepGit 能理解“轻量级实时检测”的深层含义,即使项目描述未完全匹配关键词,也能基于代码逻辑精准召回。
- 挖掘隐藏瑰宝:智能代理不仅看热度,更分析代码质量和提交频率,成功推荐了一个 Star 不多但专为边缘计算优化的高分仓库。
- 多维决策看板:直接生成包含“仅 CPU 运行”标签、相似度评分及社区活跃度的对比表格,让技术选型一目了然。
DeepGit 将原本需要数天的盲目试错过程,缩短为几分钟的精准匹配,彻底解决了在特定硬件约束下发现高质量开源工具的难题。
运行环境要求
- Linux
- macOS
- Windows
- 非必需
- 支持纯 CPU 运行(Lite 版本可在零 GPU 环境下运行),具备硬件感知过滤功能,可根据用户设备规格(仅 CPU、低内存或移动端)筛选仓库
未说明(支持低内存设备,具备智能硬件过滤功能)

快速开始
DeepGit
DeepGit 2.0 🤯 — 现在 硬件感知 & ColBERT 驱动
DeepGit
DeepGit 是一个基于 Langgraph 的先进代理式工作流,旨在跨 GitHub 仓库进行深度研究。它能够根据用户意图智能地搜索、分析和排名仓库——甚至发现那些鲜为人知但高度相关的工具。DeepGit 将混合密集检索与先进的交叉编码器重排序以及全面的活动分析相结合,打造了一个统一的开源平台,用于智能化的仓库发现。
在这里试用精简版 🧑🎓
DeepGit-lite 是在 Hugging Face Space 上以零 GPU 运行的 DeepGit 轻量版本 点此查看。
虽然性能可能不如完整版,但它非常适合快速体验。
最新版本让其更加 深入、智能且高效:
| 新特性 | 带来的好处 |
|---|---|
| ⚛️ 多维 ColBERT v2 嵌入 | 细粒度的 token 级相似性,能够捕捉单向量嵌入所遗漏的细微匹配。 |
| 🔩 智能硬件过滤器 | 向 DeepGit 提供你的设备规格——仅 CPU、低内存或移动设备。它会过滤掉无法流畅运行的仓库,只显示适合你配置的项目。 |
DeepGit 仍然整合了混合密集检索、交叉编码器重排序、活跃度与质量分析——但现在每一步都更加 智能 和 轻量化。
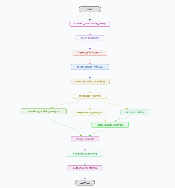
⚙️ 工作原理 — 代理式工作流 v2
当用户提交查询时,DeepGit 协调代理 会触发一系列专家工具的接力:
查询扩展
一个 LLM 将你的自然语言问题转化为高信号的 GitHub 标签,以便进行精准搜索。硬件规格检测器
同一次处理还会推断出你话语中的提示,比如“无 GPU”、“低内存”或“仅限移动端”,并记录下这些限制条件。ColBERT‑v2 语义检索器
每个 README 和文档块都会被嵌入多维 token 向量;通过 MaxSim 打分,可以找到细微匹配。交叉编码器重排序器
一个轻量级 BERT (MiniLM‑L‑6‑v2) 会对前 K 个结果按段落级别精度重新排序。硬件感知依赖项过滤器
推理引擎会检查每个仓库的requirements.txt/pyproject.toml,并剔除任何无法在你声明的硬件上运行的项目。社区与代码洞察
收集星标数、叉数、问题频率、提交历史,以及快速的代码质量指标。多因素排名与交付
将所有评分合并为一个排名,并以整洁的表格形式呈现,包含链接、相似度百分比以及“仅支持 CPU 运行”的标签(如适用)。
🚀 目标
发掘隐藏宝藏:
展示那些功能强大但尚未被广泛知晓的开源工具。现在还增加了硬件规格过滤器。赋能研究:
为专注于研究的开发者构建一个智能化的 GitHub 发现层。促进开放创新:
将整个工作流开源,以推动研究领域的透明度和协作。
🖥️ 用户界面
DeepGit 提供了一个直观的界面,用于探索仓库推荐。主页是用户输入原始自然语言查询的地方,这也是发起深度语义搜索的主要交互点。
输出: 展示带有可点击链接和不同阈值分数的表格化结果,便于比较和理解排名标准。
🔧 推荐环境
- Python: 3.11+(该仓库已在 Python 3.11.x 上测试过)
- pip: 24.0+(请确保使用最新版本的 pip)
👨🏭 设置说明
1. 克隆仓库
git clone https://github.com/zamalali/DeepGit.git
cd DeepGit
2. 创建虚拟环境(推荐)
python3 -m venv venv
source venv/bin/activate # Windows 系统:venv\Scripts\activate
3. 升级 pip(可选但推荐)
pip install --upgrade pip
4. 安装依赖
pip install -r requirements.txt
5. 配置 LLM 提供者
DeepGit 支持多种 LLM 提供者。在你的 .env 文件中设置 LLM_PROVIDER 环境变量:
| 提供者 | 环境变量 | 默认模型 | 备注 |
|---|---|---|---|
| Groq(默认) | GROQ_API_KEY |
deepseek-r1-distill-llama-70b |
提供免费套餐 |
| MiniMax | MINIMAX_API_KEY |
MiniMax-M2.7 |
204K 上下文,兼容 OpenAI |
# 选项 A:Groq(默认——无需额外配置)
LLM_PROVIDER=groq
GROQ_API_KEY=your_groq_api_key
# 选项 B:MiniMax
LLM_PROVIDER=minimax
MINIMAX_API_KEY=your_minimax_api_key
# LLM_MODEL=MiniMax-M2.7 # 可选:覆盖默认模型
提示: 如果未设置
LLM_PROVIDER,DeepGit 会自动从可用的 API 密钥中检测提供商。
6. 通过应用运行 DeepGit
要在本地运行 DeepGit,只需执行:
python app.py
🛠️ 故障排除
- Python 版本: 请使用 Python 3.11 或更高版本,因为该仓库已在 Python 3.11.x 上测试过。
- pip 版本: 确保你正在使用 pip 24.0 或更高版本。
- 依赖问题: 如果遇到任何问题,请尝试在一个新的虚拟环境中重新安装。
🛠️ 运行 DeepGit
有关 DeepGit 使用的详细文档,请参阅 这里。
DeepGit 利用 Langgraph 进行编排。要启动 Langsmith 控制台并开始工作流,只需运行:
langgraph dev
该命令将打开 Langsmith 控制台,你可以在其中以 JSON 片段的形式输入原始查询,并监控整个代理式工作流。
DeepGit 与 Docker
有关如何使用 Docker 运行 DeepGit 的说明,请参阅我们的 Docker 文档。
常见问题
相似工具推荐
openclaw
OpenClaw 是一款专为个人打造的本地化 AI 助手,旨在让你在自己的设备上拥有完全可控的智能伙伴。它打破了传统 AI 助手局限于特定网页或应用的束缚,能够直接接入你日常使用的各类通讯渠道,包括微信、WhatsApp、Telegram、Discord、iMessage 等数十种平台。无论你在哪个聊天软件中发送消息,OpenClaw 都能即时响应,甚至支持在 macOS、iOS 和 Android 设备上进行语音交互,并提供实时的画布渲染功能供你操控。 这款工具主要解决了用户对数据隐私、响应速度以及“始终在线”体验的需求。通过将 AI 部署在本地,用户无需依赖云端服务即可享受快速、私密的智能辅助,真正实现了“你的数据,你做主”。其独特的技术亮点在于强大的网关架构,将控制平面与核心助手分离,确保跨平台通信的流畅性与扩展性。 OpenClaw 非常适合希望构建个性化工作流的技术爱好者、开发者,以及注重隐私保护且不愿被单一生态绑定的普通用户。只要具备基础的终端操作能力(支持 macOS、Linux 及 Windows WSL2),即可通过简单的命令行引导完成部署。如果你渴望拥有一个懂你
stable-diffusion-webui
stable-diffusion-webui 是一个基于 Gradio 构建的网页版操作界面,旨在让用户能够轻松地在本地运行和使用强大的 Stable Diffusion 图像生成模型。它解决了原始模型依赖命令行、操作门槛高且功能分散的痛点,将复杂的 AI 绘图流程整合进一个直观易用的图形化平台。 无论是希望快速上手的普通创作者、需要精细控制画面细节的设计师,还是想要深入探索模型潜力的开发者与研究人员,都能从中获益。其核心亮点在于极高的功能丰富度:不仅支持文生图、图生图、局部重绘(Inpainting)和外绘(Outpainting)等基础模式,还独创了注意力机制调整、提示词矩阵、负向提示词以及“高清修复”等高级功能。此外,它内置了 GFPGAN 和 CodeFormer 等人脸修复工具,支持多种神经网络放大算法,并允许用户通过插件系统无限扩展能力。即使是显存有限的设备,stable-diffusion-webui 也提供了相应的优化选项,让高质量的 AI 艺术创作变得触手可及。
everything-claude-code
everything-claude-code 是一套专为 AI 编程助手(如 Claude Code、Codex、Cursor 等)打造的高性能优化系统。它不仅仅是一组配置文件,而是一个经过长期实战打磨的完整框架,旨在解决 AI 代理在实际开发中面临的效率低下、记忆丢失、安全隐患及缺乏持续学习能力等核心痛点。 通过引入技能模块化、直觉增强、记忆持久化机制以及内置的安全扫描功能,everything-claude-code 能显著提升 AI 在复杂任务中的表现,帮助开发者构建更稳定、更智能的生产级 AI 代理。其独特的“研究优先”开发理念和针对 Token 消耗的优化策略,使得模型响应更快、成本更低,同时有效防御潜在的攻击向量。 这套工具特别适合软件开发者、AI 研究人员以及希望深度定制 AI 工作流的技术团队使用。无论您是在构建大型代码库,还是需要 AI 协助进行安全审计与自动化测试,everything-claude-code 都能提供强大的底层支持。作为一个曾荣获 Anthropic 黑客大奖的开源项目,它融合了多语言支持与丰富的实战钩子(hooks),让 AI 真正成长为懂上
ComfyUI
ComfyUI 是一款功能强大且高度模块化的视觉 AI 引擎,专为设计和执行复杂的 Stable Diffusion 图像生成流程而打造。它摒弃了传统的代码编写模式,采用直观的节点式流程图界面,让用户通过连接不同的功能模块即可构建个性化的生成管线。 这一设计巧妙解决了高级 AI 绘图工作流配置复杂、灵活性不足的痛点。用户无需具备编程背景,也能自由组合模型、调整参数并实时预览效果,轻松实现从基础文生图到多步骤高清修复等各类复杂任务。ComfyUI 拥有极佳的兼容性,不仅支持 Windows、macOS 和 Linux 全平台,还广泛适配 NVIDIA、AMD、Intel 及苹果 Silicon 等多种硬件架构,并率先支持 SDXL、Flux、SD3 等前沿模型。 无论是希望深入探索算法潜力的研究人员和开发者,还是追求极致创作自由度的设计师与资深 AI 绘画爱好者,ComfyUI 都能提供强大的支持。其独特的模块化架构允许社区不断扩展新功能,使其成为当前最灵活、生态最丰富的开源扩散模型工具之一,帮助用户将创意高效转化为现实。
gemini-cli
gemini-cli 是一款由谷歌推出的开源 AI 命令行工具,它将强大的 Gemini 大模型能力直接集成到用户的终端环境中。对于习惯在命令行工作的开发者而言,它提供了一条从输入提示词到获取模型响应的最短路径,无需切换窗口即可享受智能辅助。 这款工具主要解决了开发过程中频繁上下文切换的痛点,让用户能在熟悉的终端界面内直接完成代码理解、生成、调试以及自动化运维任务。无论是查询大型代码库、根据草图生成应用,还是执行复杂的 Git 操作,gemini-cli 都能通过自然语言指令高效处理。 它特别适合广大软件工程师、DevOps 人员及技术研究人员使用。其核心亮点包括支持高达 100 万 token 的超长上下文窗口,具备出色的逻辑推理能力;内置 Google 搜索、文件操作及 Shell 命令执行等实用工具;更独特的是,它支持 MCP(模型上下文协议),允许用户灵活扩展自定义集成,连接如图像生成等外部能力。此外,个人谷歌账号即可享受免费的额度支持,且项目基于 Apache 2.0 协议完全开源,是提升终端工作效率的理想助手。
markitdown
MarkItDown 是一款由微软 AutoGen 团队打造的轻量级 Python 工具,专为将各类文件高效转换为 Markdown 格式而设计。它支持 PDF、Word、Excel、PPT、图片(含 OCR)、音频(含语音转录)、HTML 乃至 YouTube 链接等多种格式的解析,能够精准提取文档中的标题、列表、表格和链接等关键结构信息。 在人工智能应用日益普及的今天,大语言模型(LLM)虽擅长处理文本,却难以直接读取复杂的二进制办公文档。MarkItDown 恰好解决了这一痛点,它将非结构化或半结构化的文件转化为模型“原生理解”且 Token 效率极高的 Markdown 格式,成为连接本地文件与 AI 分析 pipeline 的理想桥梁。此外,它还提供了 MCP(模型上下文协议)服务器,可无缝集成到 Claude Desktop 等 LLM 应用中。 这款工具特别适合开发者、数据科学家及 AI 研究人员使用,尤其是那些需要构建文档检索增强生成(RAG)系统、进行批量文本分析或希望让 AI 助手直接“阅读”本地文件的用户。虽然生成的内容也具备一定可读性,但其核心优势在于为机器