noise2noise
noise2noise 是一个基于 Keras 框架开发的开源项目,旨在复现“无需干净数据即可学习图像修复”的前沿理念。传统深度学习去噪方法通常依赖成对的“噪声 - 清晰”图像进行训练,但在实际应用中,获取完美的干净参考图往往非常困难。noise2noise 巧妙地解决了这一痛点,它允许开发者直接利用两张不同的噪声图像作为输入和目标进行模型训练,从而在缺乏干净真值数据的情况下,依然能培养出有效的图像去噪或修复模型。
该项目不仅支持经典的高斯噪声处理,还独特地扩展了对随机文本遮挡和脉冲噪声的模拟与训练能力,并提供了 L0 损失函数等进阶选项。在架构上,用户可灵活选择 SRResNet 或 UNet 等主流神经网络模型。由于这是一个非官方的部分实现版本,且涉及具体的代码配置、数据集准备及命令行训练操作,noise2noise 主要适合具备一定编程基础的 AI 研究人员和深度学习开发者使用。对于希望探索自监督学习在计算机视觉中应用,或受限于数据标注成本的技术团队来说,它是一个极具参考价值的实验性工具。
使用场景
某医疗影像初创团队正在开发一款眼底筛查系统,但面临海量历史病历图片均带有不同程度的传感器噪点,且完全缺乏对应的“干净”原始图像作为训练标签。
没有 noise2noise 时
- 数据标注成本极高:为了训练去噪模型,团队必须人工合成噪声或寻找极少量的配对数据,耗时数月仍无法覆盖真实的临床噪声分布。
- 模型泛化能力差:使用合成数据训练的模型在面对真实医疗设备产生的复杂高斯噪声或脉冲噪声时,去噪效果大打折扣,甚至模糊了病灶细节。
- 项目进度受阻:由于无法获取理想的“噪声 - 清晰”配对数据集,核心的图像增强模块迟迟无法进入验证阶段,导致产品上线计划被迫推迟。
- 算法选择受限:传统监督学习方法强依赖干净标签,使得团队在面对只有脏数据的场景时束手无策,只能放弃深度学习方案退回到效果有限的传统滤波算法。
使用 noise2noise 后
- 无需干净数据即可训练:团队直接利用现有的两张不同噪声版本的眼底图作为输入和目标进行训练,彻底摆脱了对“完美清晰图”的依赖,数据准备时间从数月缩短至几天。
- 真实噪声还原度高:通过配置
impulse或gaussian噪声模型参数,noise2noise 能直接从真实脏数据中学习噪声统计规律,显著提升了在复杂临床场景下的去噪精度。 - 快速迭代验证:借助 UNet 架构支持和灵活的命令行参数,工程师迅速完成了多轮模型调优,成功恢复了被噪声掩盖的微血管结构,推动了项目进入临床测试。
- 降低技术门槛:即使没有昂贵的标注预算,团队也能基于开源代码和自有数据构建高性能去噪管道,让深度学习技术在资源受限的场景下落地成为可能。
noise2noise 的核心价值在于打破了深度学习图像复原对“干净标签数据”的强依赖,让开发者能够直接利用现实世界中不完美的脏数据训练出高质量的去噪模型。
运行环境要求
- 未说明
未说明 (基于 TensorFlow/Keras,通常支持 CPU 或 GPU,但 README 未明确指定显卡型号、显存或 CUDA 版本)
未说明

快速开始
Noise2Noise
这是一个“Noise2Noise:无需干净数据即可学习图像修复”[1]的非官方且部分实现的Keras版本。
与原始论文相比,有几个不同之处 (但并不影响理解Noise2Noise训练框架的工作原理):
- 训练数据集(原论文:ImageNet,本仓库:[2])
- 模型(原论文:RED30 [3],本仓库:SRResNet [4] 或 UNet [5])
更新:
- [2018年9月21日] 添加了随机值脉冲噪声模型和L0损失
- [2018年8月25日] 可以使用UNet模型进行训练
- [2018年8月25日] 添加了已训练好的权重
依赖项
- Keras >= 2.1.2, TensorFlow, NumPy, OpenCV
训练Noise2Noise
下载数据集
mkdir dataset
cd dataset
wget https://cv.snu.ac.kr/research/VDSR/train_data.zip
wget https://cv.snu.ac.kr/research/VDSR/test_data.zip
unzip train_data.zip
unzip test_data.zip
cd ..
除了上述数据集外,任何数据集都可以用于训练和验证。
训练模型
请参阅 python3 train.py -h 以了解可选参数。
使用高斯噪声训练
# 使用(噪声,噪声)对进行训练(noise2noise)
python3 train.py --image_dir dataset/291 --test_dir dataset/Set14 --image_size 128 --batch_size 8 --lr 0.001 --output_path gaussian
# 使用(噪声,干净)对进行训练(标准训练)
python3 train.py --image_dir dataset/291 --test_dir dataset/Set14 --image_size 128 --batch_size 8 --lr 0.001 --target_noise_model clean --output_path clean
使用文本插入噪声训练
# 使用(噪声,噪声)对进行训练(noise2noise)
python3 train.py --image_dir dataset/291 --test_dir dataset/Set14 --image_size 128 --batch_size 8 --lr 0.001 --source_noise_model text,0,50 --target_noise_model text,0,50 --val_noise_model text,25,25 --loss mae --output_path text_noise
# 使用(噪声,干净)对进行训练(标准训练)
python3 train.py --image_dir dataset/291 --test_dir dataset/Set14 --image_size 128 --batch_size 8 --lr 0.001 --source_noise_model text,0,50 --target_noise_model clean --val_noise_model text,25,25 --loss mae --output_path text_clean
使用随机值脉冲噪声训练
# 使用(噪声,噪声)对进行训练(noise2noise)
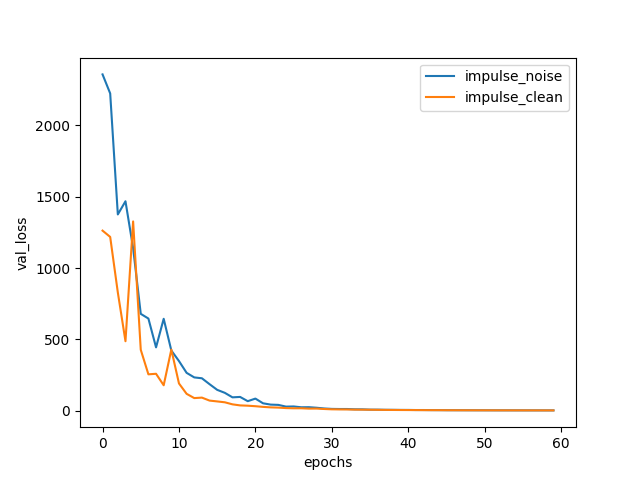
python3 train.py --image_dir dataset/291 --test_dir dataset/Set14 --image_size 128 --batch_size 8 --lr 0.001 --source_noise_model impulse,0,95 --target_noise_model impulse,0,95 --val_noise_model impulse,70,70 --loss l0 --output_path impulse_noise
# 使用(噪声,干净)对进行训练(标准训练)
python3 train.py --image_dir dataset/291 --test_dir dataset/Set14 --image_size 128 --batch_size 8 --lr 0.001 --source_noise_model impulse,0,95 --target_noise_model clean --val_noise_model impulse,70,70 --loss l0 --output_path impulse_clean
模型架构
通过 --model unet 参数,可以使用UNet模型代替SRResNet进行训练。
继续训练
通过 --weight path/to/weight/file 参数,可以使用已训练好的权重继续训练。
噪声模型
使用 source_noise_model、target_noise_model 和 val_noise_model 参数,
可以分别为源图像、目标图像和验证图像设置任意噪声模型。
默认值取自[1]中的实验。
- 高斯噪声
- gaussian,min_stddev,max_stddev(例如gaussian,0,50)
- 干净目标
- clean
- 文本插入
- text,min_occupancy,max_occupancy(例如text,0,50)
- 随机值脉冲噪声
- impulse,min_occupancy,max_occupancy(例如impulse,0,50)
可以通过以下命令查看这些噪声模型的效果:
python3 noise_model.py --noise_model text,0,95
结果
绘制训练历史
python3 plot_history.py --input1 gaussian --input2 clean
高斯噪声
从上述结果可以看出,我们可以使用带噪声的目标图像来训练去噪模型, 但其效果无法与使用干净目标图像训练的模型相媲美。 如果使用UNet模型,结果为29.67(噪声目标) vs. 30.14(干净目标)。
文本插入
随机值脉冲噪声
检查去噪结果
python3 test_model.py --weight_file [trained_model_path] --image_dir dataset/Set14
详细选项如下:
可选参数:
-h, --help 显示此帮助信息并退出
--image_dir IMAGE_DIR
测试图像目录(默认:无)
--model MODEL 模型架构('srresnet' 或 'unet')(默认:srresnet)
--weight_file WEIGHT_FILE
已训练好的权重文件(默认:无)
--test_noise_model TEST_NOISE_MODEL
测试图像的噪声模型(默认:gaussian,25,25)
--output_dir OUTPUT_DIR
如果设置,则保存结果图像;否则使用imshow显示结果(默认:无)
该脚本会使用 test_noise_model 对 image_dir 中的每张图像添加噪声,并执行去噪处理。
如果要对已经带有噪声的图像进行去噪,请使用 --test_noise_model clean。
高斯噪声
由干净目标模型去噪的结果(从左到右:原图、退化图像、去噪图像):
由噪声目标模型去噪的结果:
文本插入
由干净目标模型去噪的结果
由噪声目标模型去噪的结果:
随机值脉冲噪声
由干净目标模型去噪的结果
由噪声目标模型去噪的结果:
已训练好的权重
[高斯噪声,噪声目标](https://github.com/yu4u/noise2noise/releases/download/v0.1/weights.040-87.447-29.13496_gauss_noise.hdf5)
[高斯噪声,干净目标](https://github.com/yu4u/noise2noise/releases/download/v0.1/weights.056-66.803-30.57923_gauss_clean.hdf5)
[文本插入,噪声目标](https://github.com/yu4u/noise2noise/releases/download/v0.1/weights.057-4.796-27.68533_text_noise.hdf5)
[文本插入,干净目标](https://github.com/yu4u/noise2noise/releases/download/v0.1/weights.056-4.172-28.07752_text_clean.hdf5)
[随机值脉冲噪声,噪声目标](https://github.com/yu4u/noise2noise/releases/download/v0.1/weights.047-2.317-24.30238_impulse_noise.hdf5)
[随机值脉冲噪声,干净目标](https://github.com/yu4u/noise2noise/releases/download/v0.1/weights.038-4.547-24.81654_impulse_clean.hdf5)
待办事项
- 比较(噪声,干净)训练和(噪声,噪声)训练
- 添加不同的噪声模型
- 编写 README 文件
参考文献
[1] J. Lehtinen, J. Munkberg, J. Hasselgren, S. Laine, T. Karras, M. Aittala, T. Aila,“Noise2Noise:无需干净数据即可学习图像修复”,载于 ICML 会议论文集,2018 年。
[2] J. Kim, J. K. Lee 和 K. M. Lee,“利用非常深的卷积神经网络实现高精度图像超分辨率”,载于 CVPR 会议论文集,2016 年。
[3] X.-J. Mao, C. Shen 和 Y.-B. Yang,“使用具有对称跳跃连接的卷积自编码器进行图像修复”,载于 NIPS 会议论文集,2016 年。
[4] C. Ledig 等人,“基于生成对抗网络的逼真单张图像超分辨率”,载于 CVPR 会议论文集,2017 年。
[5] O. Ronneberger、P. Fischer 和 T. Brox,“U-Net:用于生物医学图像分割的卷积网络”,载于 MICCAI 会议论文集,2015 年。
版本历史
v0.12018/08/24常见问题
相似工具推荐
openclaw
OpenClaw 是一款专为个人打造的本地化 AI 助手,旨在让你在自己的设备上拥有完全可控的智能伙伴。它打破了传统 AI 助手局限于特定网页或应用的束缚,能够直接接入你日常使用的各类通讯渠道,包括微信、WhatsApp、Telegram、Discord、iMessage 等数十种平台。无论你在哪个聊天软件中发送消息,OpenClaw 都能即时响应,甚至支持在 macOS、iOS 和 Android 设备上进行语音交互,并提供实时的画布渲染功能供你操控。 这款工具主要解决了用户对数据隐私、响应速度以及“始终在线”体验的需求。通过将 AI 部署在本地,用户无需依赖云端服务即可享受快速、私密的智能辅助,真正实现了“你的数据,你做主”。其独特的技术亮点在于强大的网关架构,将控制平面与核心助手分离,确保跨平台通信的流畅性与扩展性。 OpenClaw 非常适合希望构建个性化工作流的技术爱好者、开发者,以及注重隐私保护且不愿被单一生态绑定的普通用户。只要具备基础的终端操作能力(支持 macOS、Linux 及 Windows WSL2),即可通过简单的命令行引导完成部署。如果你渴望拥有一个懂你
stable-diffusion-webui
stable-diffusion-webui 是一个基于 Gradio 构建的网页版操作界面,旨在让用户能够轻松地在本地运行和使用强大的 Stable Diffusion 图像生成模型。它解决了原始模型依赖命令行、操作门槛高且功能分散的痛点,将复杂的 AI 绘图流程整合进一个直观易用的图形化平台。 无论是希望快速上手的普通创作者、需要精细控制画面细节的设计师,还是想要深入探索模型潜力的开发者与研究人员,都能从中获益。其核心亮点在于极高的功能丰富度:不仅支持文生图、图生图、局部重绘(Inpainting)和外绘(Outpainting)等基础模式,还独创了注意力机制调整、提示词矩阵、负向提示词以及“高清修复”等高级功能。此外,它内置了 GFPGAN 和 CodeFormer 等人脸修复工具,支持多种神经网络放大算法,并允许用户通过插件系统无限扩展能力。即使是显存有限的设备,stable-diffusion-webui 也提供了相应的优化选项,让高质量的 AI 艺术创作变得触手可及。
everything-claude-code
everything-claude-code 是一套专为 AI 编程助手(如 Claude Code、Codex、Cursor 等)打造的高性能优化系统。它不仅仅是一组配置文件,而是一个经过长期实战打磨的完整框架,旨在解决 AI 代理在实际开发中面临的效率低下、记忆丢失、安全隐患及缺乏持续学习能力等核心痛点。 通过引入技能模块化、直觉增强、记忆持久化机制以及内置的安全扫描功能,everything-claude-code 能显著提升 AI 在复杂任务中的表现,帮助开发者构建更稳定、更智能的生产级 AI 代理。其独特的“研究优先”开发理念和针对 Token 消耗的优化策略,使得模型响应更快、成本更低,同时有效防御潜在的攻击向量。 这套工具特别适合软件开发者、AI 研究人员以及希望深度定制 AI 工作流的技术团队使用。无论您是在构建大型代码库,还是需要 AI 协助进行安全审计与自动化测试,everything-claude-code 都能提供强大的底层支持。作为一个曾荣获 Anthropic 黑客大奖的开源项目,它融合了多语言支持与丰富的实战钩子(hooks),让 AI 真正成长为懂上
ComfyUI
ComfyUI 是一款功能强大且高度模块化的视觉 AI 引擎,专为设计和执行复杂的 Stable Diffusion 图像生成流程而打造。它摒弃了传统的代码编写模式,采用直观的节点式流程图界面,让用户通过连接不同的功能模块即可构建个性化的生成管线。 这一设计巧妙解决了高级 AI 绘图工作流配置复杂、灵活性不足的痛点。用户无需具备编程背景,也能自由组合模型、调整参数并实时预览效果,轻松实现从基础文生图到多步骤高清修复等各类复杂任务。ComfyUI 拥有极佳的兼容性,不仅支持 Windows、macOS 和 Linux 全平台,还广泛适配 NVIDIA、AMD、Intel 及苹果 Silicon 等多种硬件架构,并率先支持 SDXL、Flux、SD3 等前沿模型。 无论是希望深入探索算法潜力的研究人员和开发者,还是追求极致创作自由度的设计师与资深 AI 绘画爱好者,ComfyUI 都能提供强大的支持。其独特的模块化架构允许社区不断扩展新功能,使其成为当前最灵活、生态最丰富的开源扩散模型工具之一,帮助用户将创意高效转化为现实。
gemini-cli
gemini-cli 是一款由谷歌推出的开源 AI 命令行工具,它将强大的 Gemini 大模型能力直接集成到用户的终端环境中。对于习惯在命令行工作的开发者而言,它提供了一条从输入提示词到获取模型响应的最短路径,无需切换窗口即可享受智能辅助。 这款工具主要解决了开发过程中频繁上下文切换的痛点,让用户能在熟悉的终端界面内直接完成代码理解、生成、调试以及自动化运维任务。无论是查询大型代码库、根据草图生成应用,还是执行复杂的 Git 操作,gemini-cli 都能通过自然语言指令高效处理。 它特别适合广大软件工程师、DevOps 人员及技术研究人员使用。其核心亮点包括支持高达 100 万 token 的超长上下文窗口,具备出色的逻辑推理能力;内置 Google 搜索、文件操作及 Shell 命令执行等实用工具;更独特的是,它支持 MCP(模型上下文协议),允许用户灵活扩展自定义集成,连接如图像生成等外部能力。此外,个人谷歌账号即可享受免费的额度支持,且项目基于 Apache 2.0 协议完全开源,是提升终端工作效率的理想助手。
markitdown
MarkItDown 是一款由微软 AutoGen 团队打造的轻量级 Python 工具,专为将各类文件高效转换为 Markdown 格式而设计。它支持 PDF、Word、Excel、PPT、图片(含 OCR)、音频(含语音转录)、HTML 乃至 YouTube 链接等多种格式的解析,能够精准提取文档中的标题、列表、表格和链接等关键结构信息。 在人工智能应用日益普及的今天,大语言模型(LLM)虽擅长处理文本,却难以直接读取复杂的二进制办公文档。MarkItDown 恰好解决了这一痛点,它将非结构化或半结构化的文件转化为模型“原生理解”且 Token 效率极高的 Markdown 格式,成为连接本地文件与 AI 分析 pipeline 的理想桥梁。此外,它还提供了 MCP(模型上下文协议)服务器,可无缝集成到 Claude Desktop 等 LLM 应用中。 这款工具特别适合开发者、数据科学家及 AI 研究人员使用,尤其是那些需要构建文档检索增强生成(RAG)系统、进行批量文本分析或希望让 AI 助手直接“阅读”本地文件的用户。虽然生成的内容也具备一定可读性,但其核心优势在于为机器