machine-learning-octave
machine-learning-octave 是一个专为 MATLAB 和 Octave 环境设计的开源学习资源库,收录了主流机器学习算法的代码实现与数学原理详解。它不依赖第三方库或简单的内置函数“一行代码”,而是从零开始手写算法核心逻辑,旨在帮助使用者深入理解线性回归、逻辑回归、K-means 聚类、异常检测以及多层感知机神经网络等算法背后的数学推导过程。
该项目主要解决了初学者在调用现成工具时容易忽略算法内部机制的痛点,通过清晰的代码注释和基于经典课程的理论讲解,让抽象的数学公式变得具体可感。无论是监督学习中的房价预测、垃圾邮件分类,还是无监督学习中的市场细分与服务器异常监控,这里都提供了完整的实践案例。
machine-learning-octave 特别适合高校学生、刚入门的开发者以及希望夯实理论基础的研究人员使用。如果你正在系统学习机器学习课程,或者想透过代码表象探究算法本质,这个仓库将是你理想的练习场。它独特的“去黑盒化”教学方式,能让你在编写每一行代码的过程中,真正掌握机器学习的核心思想,为后续进阶打下坚实基础。
使用场景
某高校数据科学课程的教学团队正在为学生准备机器学习算法的底层原理实验,旨在让学生不依赖黑盒库,亲手推导并实现核心算法。
没有 machine-learning-octave 时
- 学生面对复杂的数学公式(如梯度下降、反向传播)只能纸上谈兵,难以将理论推导转化为可运行的代码逻辑。
- 教师需要从零编写每一行 Octave/Matlab 代码来演示算法细节,备课耗时极长且容易在矩阵运算维度上出错。
- 缺乏直观的中间过程展示,学生无法理解算法内部参数是如何一步步迭代优化的,导致“只会调包,不懂原理”。
- 遇到报错时,由于缺少标准的参考实现,师生难以判断是数学逻辑错误还是单纯的语法问题,调试效率低下。
使用 machine-learning-octave 后
- 学生可以直接参考仓库中线性回归、K-means 等算法的完整源码,对照数学公式逐行理解代码如何实现矩阵运算。
- 教师利用现成的房屋价格预测、手写数字识别等案例脚本,快速搭建实验环境,将备课重心从“写代码”转移到“讲逻辑”。
- 通过运行仓库提供的分步示例,学生能清晰看到代价函数随迭代次数下降的曲线,直观掌握模型收敛过程。
- 遇到实现困难时,以仓库代码为“标准答案”进行比对,迅速定位逻辑偏差,大幅降低了学习门槛和调试时间。
machine-learning-octave 通过将抽象的数学推导具象化为可执行的代码案例,成功架起了理论学习与工程实践之间的桥梁。
运行环境要求
- Linux
- macOS
- Windows
未说明
未说明

快速开始
MATLAB/Octave 中的机器学习
如需本仓库的 Python/Jupyter 版本,请查看 homemade-machine-learning 项目。
此仓库包含流行的机器学习算法的 MATLAB/Octave 示例,并对代码示例及其背后的数学原理进行了详细解释。
本仓库的目的 并非 使用第三方库或 MATLAB/Octave 的“一行代码”来实现机器学习算法,而是为了实践并更好地理解每个算法背后的数学原理。在大多数情况下,这些解释都基于 这门优秀的 机器学习课程。
监督学习
在监督学习中,我们有一组训练数据作为输入,以及与每条训练数据对应的标签或“正确答案”作为输出。然后,我们会训练模型(即机器学习算法的参数),使其能够正确地将输入映射到输出(做出准确的预测)。最终目标是找到一组模型参数,使得该模型即使面对新的输入示例也能继续进行正确的输入→输出映射(预测)。
回归
在回归问题中,我们进行的是实数值预测。本质上,我们试图通过训练样本拟合一条直线、平面或更高维的超平面。
应用示例:股票价格预测、销售分析、任意数量之间的依赖关系等。
🤖 线性回归 - 示例:房屋价格预测。
分类
在分类问题中,我们根据某些特征将输入示例划分到不同的类别中。
应用示例:垃圾邮件过滤器、语言检测、相似文档查找、手写数字识别等。
🤖 逻辑回归 - 示例:微芯片合格性检测、使用一对多方法的手写数字识别。
无监督学习
无监督学习是机器学习的一个分支,它从未被标记、分类或归类的数据中学习。与需要反馈的监督学习不同,无监督学习会识别数据中的共性,并根据新数据中是否存在这些共性来作出反应。
聚类
在聚类问题中,我们根据未知的特征将训练样本划分为不同的簇。具体使用哪个特征进行划分由算法自行决定。
应用示例:市场细分、社交网络分析、计算集群的组织、天文数据分析、图像压缩等。
🤖 K-均值算法 - 示例:将数据划分为三个簇。
异常检测
异常检测(也称为离群点检测)是指识别那些与大部分数据显著不同的稀有项、事件或观测值,从而引起怀疑。
应用示例:入侵检测、欺诈检测、系统健康监测、从数据集中移除异常数据等。
🤖 基于高斯分布的异常检测 - 示例:检测服务器过载。
神经网络 (NN)
神经网络本身并不是一种算法,而是一个框架,用于让多种不同的机器学习算法协同工作,以处理复杂的数据输入。
应用示例:通常可替代其他所有算法、图像识别、语音识别、图像风格化处理、语言翻译等。
🤖 神经网络:多层感知机 (MLP) - 示例:手写数字识别。
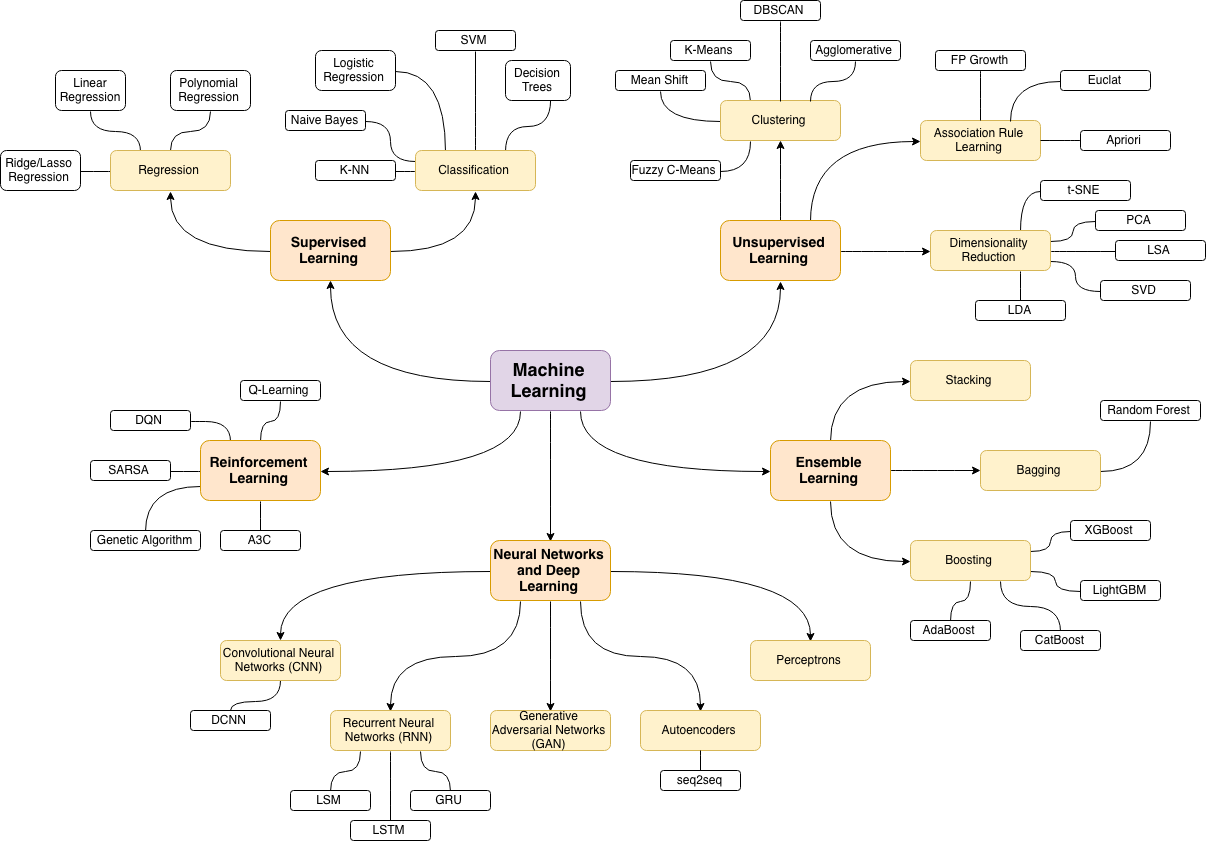
机器学习地图

以下机器学习主题地图的来源是 这篇精彩的博客文章。
如何使用本仓库
安装 Octave 或 MATLAB
本仓库包含 *.m 脚本文件,旨在在 Octave 或 MATLAB 中运行。因此,要运行演示程序,您需要在本地计算机上安装 Octave 或 MATLAB。如果您使用 MATLAB,也可以选择其 网页版。
运行演示
要运行您选择的演示,首先切换到相应的文件夹(例如 neural-network):
cd neural-network
然后启动 Octave 控制台:
octave
在 Octave 控制台中运行演示脚本:
demo
要查看所有演示变量,可以运行:
whos
要退出演示,可以运行:
exit
请注意,演示脚本还会打开一个额外的窗口,显示与当前运行算法相关的图表和其他图形信息。每个机器学习算法的专用 README 文件中都提供了该窗口的截图,供您参考。

相似工具推荐
openclaw
OpenClaw 是一款专为个人打造的本地化 AI 助手,旨在让你在自己的设备上拥有完全可控的智能伙伴。它打破了传统 AI 助手局限于特定网页或应用的束缚,能够直接接入你日常使用的各类通讯渠道,包括微信、WhatsApp、Telegram、Discord、iMessage 等数十种平台。无论你在哪个聊天软件中发送消息,OpenClaw 都能即时响应,甚至支持在 macOS、iOS 和 Android 设备上进行语音交互,并提供实时的画布渲染功能供你操控。 这款工具主要解决了用户对数据隐私、响应速度以及“始终在线”体验的需求。通过将 AI 部署在本地,用户无需依赖云端服务即可享受快速、私密的智能辅助,真正实现了“你的数据,你做主”。其独特的技术亮点在于强大的网关架构,将控制平面与核心助手分离,确保跨平台通信的流畅性与扩展性。 OpenClaw 非常适合希望构建个性化工作流的技术爱好者、开发者,以及注重隐私保护且不愿被单一生态绑定的普通用户。只要具备基础的终端操作能力(支持 macOS、Linux 及 Windows WSL2),即可通过简单的命令行引导完成部署。如果你渴望拥有一个懂你
stable-diffusion-webui
stable-diffusion-webui 是一个基于 Gradio 构建的网页版操作界面,旨在让用户能够轻松地在本地运行和使用强大的 Stable Diffusion 图像生成模型。它解决了原始模型依赖命令行、操作门槛高且功能分散的痛点,将复杂的 AI 绘图流程整合进一个直观易用的图形化平台。 无论是希望快速上手的普通创作者、需要精细控制画面细节的设计师,还是想要深入探索模型潜力的开发者与研究人员,都能从中获益。其核心亮点在于极高的功能丰富度:不仅支持文生图、图生图、局部重绘(Inpainting)和外绘(Outpainting)等基础模式,还独创了注意力机制调整、提示词矩阵、负向提示词以及“高清修复”等高级功能。此外,它内置了 GFPGAN 和 CodeFormer 等人脸修复工具,支持多种神经网络放大算法,并允许用户通过插件系统无限扩展能力。即使是显存有限的设备,stable-diffusion-webui 也提供了相应的优化选项,让高质量的 AI 艺术创作变得触手可及。
everything-claude-code
everything-claude-code 是一套专为 AI 编程助手(如 Claude Code、Codex、Cursor 等)打造的高性能优化系统。它不仅仅是一组配置文件,而是一个经过长期实战打磨的完整框架,旨在解决 AI 代理在实际开发中面临的效率低下、记忆丢失、安全隐患及缺乏持续学习能力等核心痛点。 通过引入技能模块化、直觉增强、记忆持久化机制以及内置的安全扫描功能,everything-claude-code 能显著提升 AI 在复杂任务中的表现,帮助开发者构建更稳定、更智能的生产级 AI 代理。其独特的“研究优先”开发理念和针对 Token 消耗的优化策略,使得模型响应更快、成本更低,同时有效防御潜在的攻击向量。 这套工具特别适合软件开发者、AI 研究人员以及希望深度定制 AI 工作流的技术团队使用。无论您是在构建大型代码库,还是需要 AI 协助进行安全审计与自动化测试,everything-claude-code 都能提供强大的底层支持。作为一个曾荣获 Anthropic 黑客大奖的开源项目,它融合了多语言支持与丰富的实战钩子(hooks),让 AI 真正成长为懂上
ComfyUI
ComfyUI 是一款功能强大且高度模块化的视觉 AI 引擎,专为设计和执行复杂的 Stable Diffusion 图像生成流程而打造。它摒弃了传统的代码编写模式,采用直观的节点式流程图界面,让用户通过连接不同的功能模块即可构建个性化的生成管线。 这一设计巧妙解决了高级 AI 绘图工作流配置复杂、灵活性不足的痛点。用户无需具备编程背景,也能自由组合模型、调整参数并实时预览效果,轻松实现从基础文生图到多步骤高清修复等各类复杂任务。ComfyUI 拥有极佳的兼容性,不仅支持 Windows、macOS 和 Linux 全平台,还广泛适配 NVIDIA、AMD、Intel 及苹果 Silicon 等多种硬件架构,并率先支持 SDXL、Flux、SD3 等前沿模型。 无论是希望深入探索算法潜力的研究人员和开发者,还是追求极致创作自由度的设计师与资深 AI 绘画爱好者,ComfyUI 都能提供强大的支持。其独特的模块化架构允许社区不断扩展新功能,使其成为当前最灵活、生态最丰富的开源扩散模型工具之一,帮助用户将创意高效转化为现实。
gemini-cli
gemini-cli 是一款由谷歌推出的开源 AI 命令行工具,它将强大的 Gemini 大模型能力直接集成到用户的终端环境中。对于习惯在命令行工作的开发者而言,它提供了一条从输入提示词到获取模型响应的最短路径,无需切换窗口即可享受智能辅助。 这款工具主要解决了开发过程中频繁上下文切换的痛点,让用户能在熟悉的终端界面内直接完成代码理解、生成、调试以及自动化运维任务。无论是查询大型代码库、根据草图生成应用,还是执行复杂的 Git 操作,gemini-cli 都能通过自然语言指令高效处理。 它特别适合广大软件工程师、DevOps 人员及技术研究人员使用。其核心亮点包括支持高达 100 万 token 的超长上下文窗口,具备出色的逻辑推理能力;内置 Google 搜索、文件操作及 Shell 命令执行等实用工具;更独特的是,它支持 MCP(模型上下文协议),允许用户灵活扩展自定义集成,连接如图像生成等外部能力。此外,个人谷歌账号即可享受免费的额度支持,且项目基于 Apache 2.0 协议完全开源,是提升终端工作效率的理想助手。
markitdown
MarkItDown 是一款由微软 AutoGen 团队打造的轻量级 Python 工具,专为将各类文件高效转换为 Markdown 格式而设计。它支持 PDF、Word、Excel、PPT、图片(含 OCR)、音频(含语音转录)、HTML 乃至 YouTube 链接等多种格式的解析,能够精准提取文档中的标题、列表、表格和链接等关键结构信息。 在人工智能应用日益普及的今天,大语言模型(LLM)虽擅长处理文本,却难以直接读取复杂的二进制办公文档。MarkItDown 恰好解决了这一痛点,它将非结构化或半结构化的文件转化为模型“原生理解”且 Token 效率极高的 Markdown 格式,成为连接本地文件与 AI 分析 pipeline 的理想桥梁。此外,它还提供了 MCP(模型上下文协议)服务器,可无缝集成到 Claude Desktop 等 LLM 应用中。 这款工具特别适合开发者、数据科学家及 AI 研究人员使用,尤其是那些需要构建文档检索增强生成(RAG)系统、进行批量文本分析或希望让 AI 助手直接“阅读”本地文件的用户。虽然生成的内容也具备一定可读性,但其核心优势在于为机器