cofounder
Cofounder 是一款处于早期测试阶段的全栈 AI 应用生成工具,旨在通过自然语言描述直接构建包含后端、数据库及状态管理的完整 Web 应用。它解决了传统开发中前后端割裂、UI 设计与架构脱节的痛点,能够基于应用架构自动生成界面,并提供 AI 辅助的原型设计与模块化设计系统,让创意更快落地为可运行的代码。
由于目前仅为不稳定的 Alpha 预览版,Cofounder 更适合热衷于探索前沿技术、具备一定代码调试能力的开发者或研究人员使用。如果你期望输入文字即可立即获得完美可用的生产级产品,或者对 API Token 消耗非常敏感,建议暂时观望,等待正式版发布。
其核心技术亮点在于"AI 引导的模拟设计器”与“根植于架构的生成式 UI",确保生成的界面不仅美观,更在逻辑上与后端数据流紧密契合。此外,项目规划了包括集群代码审查、自动修复、多框架支持(如 React Native、Flutter)以及本地化浏览器开发环境等高级特性。虽然当前版本可能存在中断或需要较多试错成本,但它为未来“人机协作”的软件工程模式提供了极具价值的实验样本。
使用场景
一位独立开发者希望在周末快速验证一个“社区二手交易小程序”的创意,需要同时具备后端数据库、用户状态管理和完整的前端界面。
没有 cofounder 时
- 全栈门槛高:开发者需分别搭建 Node.js 后端、配置 PostgreSQL 数据库并编写 API 接口,仅环境初始化就耗费半天时间。
- UI 与逻辑割裂:前端页面设计往往脱离实际数据结构,导致后期联调时发现字段不匹配,反复修改组件代码。
- 状态管理复杂:处理用户登录、商品上架等动态状态时,需手动编写大量样板代码来维持数据一致性,极易出错。
- 迭代成本巨大:一旦想调整核心业务逻辑(如增加竞价功能),往往需要重构前后端多处代码,让人望而却步。
使用 cofounder 后
- 一键生成全栈应用:通过自然语言描述需求,cofounder 直接生成包含后端逻辑、数据库架构及状态管理的完整项目骨架。
- 架构驱动的智能 UI:cofounder 基于生成的应用架构自动设计界面,确保表单、列表等组件与底层数据模型完美契合,无需手动对齐。
- 内置状态流处理:生成的应用原生支持有状态交互,用户会话和数据变更由 cofounder 自动编排,减少了 90% 的手动状态代码。
- 低成本试错迭代:修改需求只需重新输入指令,cofounder 能快速刷新整个项目维度,让开发者在几小时内完成多次原型验证。
cofounder 将原本需要数周的全栈开发工作压缩至小时级,让创作者能专注于业务逻辑验证而非底层代码构建。
运行环境要求
- 未说明
未说明
未说明

快速开始

联合创始人 | 早期 Alpha 版本
cofounder
- 全栈生成式 Web 应用;后端 + 数据库 + 有状态 Web 应用
- 基于应用架构的生成式 UI,配备 AI 引导的原型设计工具和模块化设计系统
早期 Alpha:不稳定 ⚠️
以下几点需特别强调:
- 这是项目的早期、不稳定、预览版。⚠️ 在 v1 发布之前,预计会频繁出现故障。
- 消耗大量 Token。如果你对 Token 使用有限制,请等待 v1 发布后再尝试。
- 再次强调,这是一个早期、不稳定版本。它只是首次测试运行,是对项目理念的初步预览,远未完成。采用开源迭代开发模式,目前仍处于开发中,属于不稳定的早期 Alpha 版本。[等等]
如果以上任何一点对你来说哪怕有一点点影响,请务必等到 v1 发布后再使用!不要尝试当前版本!
为了帮助你判断是否应该尝试当前版本,以下是参考指南:
| 情况 | 建议 |
|---|---|
| 我不确定这个工具是否已经成熟,也许它无法按预期工作,我可能会白白浪费数百万 Token | 不要使用 |
| 我对这个工具非常兴奋,希望它能完美地投入生产,否则我就会抱怨“我在 OpenAI API 上花了 X 金额” | 不要使用 |
| 我对代码不感兴趣。我只想在框里输入文字,让项目自动完成;我不想要杂乱无章、支离破碎的未完成代码 | 不要使用 |
| 我喜欢探索实验性工具,但又有些犹豫。它很可能在中途崩溃,让我很失望 | 不要使用 |
| 那么,现在到底该谁来尝试呢? | 没人。不要使用 |
| 但我出于某种特殊原因,读完以上内容后仍然很想使用它。 | 也不要使用 |
https://github.com/user-attachments/assets/cfd09250-d21e-49fc-a29b-fa0c661abfc0
https://github.com/user-attachments/assets/c055f9c4-6bc0-4b11-ba8f-cc9f149387fa
重要提示
早期 Alpha 版本;比预期提前了几周
目前仍未集成项目的关键目标功能,主要包括:
- 用于生成项目各个维度的项目迭代模块
- 用于事件流和(更深层次)项目迭代的管理界面
- 完整集成 genUI 插件:
- 生成式设计系统
- 部署微调模型并从 api.cofounder 提供服务
- 整个项目范围的本地浏览器开发环境
- 添加 { React Native、Flutter、其他 Web 框架 }
- 验证与众包代码审查及自动修复
- 代码优化
- [...]
请耐心等待 :)
使用方法
安装与初始化
- 打开终端并运行
npx @openinterface/cofounder
按照提示操作。安装程序会:
- 提示你输入密钥
- 设置目录并开始安装
- 启动本地
cofounder/api构建器和服务器 - 打开 Web 控制台,你可以在那里创建新项目(地址为
http://localhost:4200)🎉
注意:
系统会要求你提供 cofounder.openinterface.ai 的密钥。
建议使用该密钥,因为它可以启用设计师/layoutv1 和 swarm/external-apis 功能,
并且在当前的早期 Alpha 期间可无限制使用。
完整索引将在 v1 发布时提供本地下载。
- 目前整个项目使用
node v22。
# 或者,你也可以不通过控制台直接创建新项目,
# 方法是运行:
npx @openinterface/cofounder -p "YourAppProjectName" -d "在这里描述你的应用" -a "(可选) 设计说明"
运行生成的应用
- 你的后端和 vite+react Web 应用将逐步生成在
./apps/{YourApp}目录下。打开./apps/{YourApp}中的终端并运行:
npm i && npm run dev
它会在安装依赖后同时启动后端和 vite+react。访问 http://localhost:5173/ 即可打开 Web 应用 🎉
- 在生成的应用内部,你可以使用 ⌘+K / Ctrl+K 来迭代 UI 组件。
[更多细节稍后提供]
注意事项
控制台与本地 API
如果你稍后再继续工作,并希望迭代已生成的应用,
则必须确保本地 ./cofounder/api 服务器正在运行以接收请求。
你可以从 ./cofounder/api 目录下运行以下命令来(重新)启动本地 cofounder API:
npm run start
控制台将会在 http://localhost:4200 打开
注意:你也可以在不使用控制台的情况下,直接从同一环境生成新应用,只需在
./cofounder/api目录下运行以下命令之一:npm run start -- -p "ProjectName" -f "some app description" -a "minimalist and spacious , light theme" npm run start -- -p "ProjectName" -f "./example_description.txt" -a "minimalist and spacious , light theme"
并发处理
[架构细节将在后续进一步详细说明并记录]
cofounder 架构中的每个“节点”都在 ./cofounder/api/system/structure/nodes/{category}/{name}.yaml 文件中定义了配置,用于处理并发、重试以及每段时间内的限制等问题。
例如,如果你想让多个 LLM 生成任务并行运行(在可能的情况下——序列和并行关系在 DAGS 中定义于 ./cofounder/api/system/structure/sequences/{definition}.yaml 文件中),
可以前往:
#./cofounder/api/system/structure/nodes/op/llm.yaml
nodes:
op:LLM::GEN:
desc: "..."
in: [model, messages, preparser, parser, query, stream]
out: [generated, usage]
queue:
concurrency: 1 # <------------------------------- 这里
op:LLM::VECTORIZE:
desc: "{texts} -> {vectors}"
in: [texts]
out: [vectors, usage]
mapreduce: true
op:LLM::VECTORIZE:CHUNK:
desc: "{texts} -> {vectors}"
in: [texts]
out: [vectors, usage]
queue:
concurrency: 50
并将 op:LLM::GEN 的 concurrency 参数调整为更高的值。
默认的 LLM 并发设置为 2,这样你可以逐步观察控制台输出的内容——但你可以根据自己的 API 密钥限额适当提高并发数。
更改日志
路线图
基准测试
社区与链接
文档、设计系统等
[开发中]
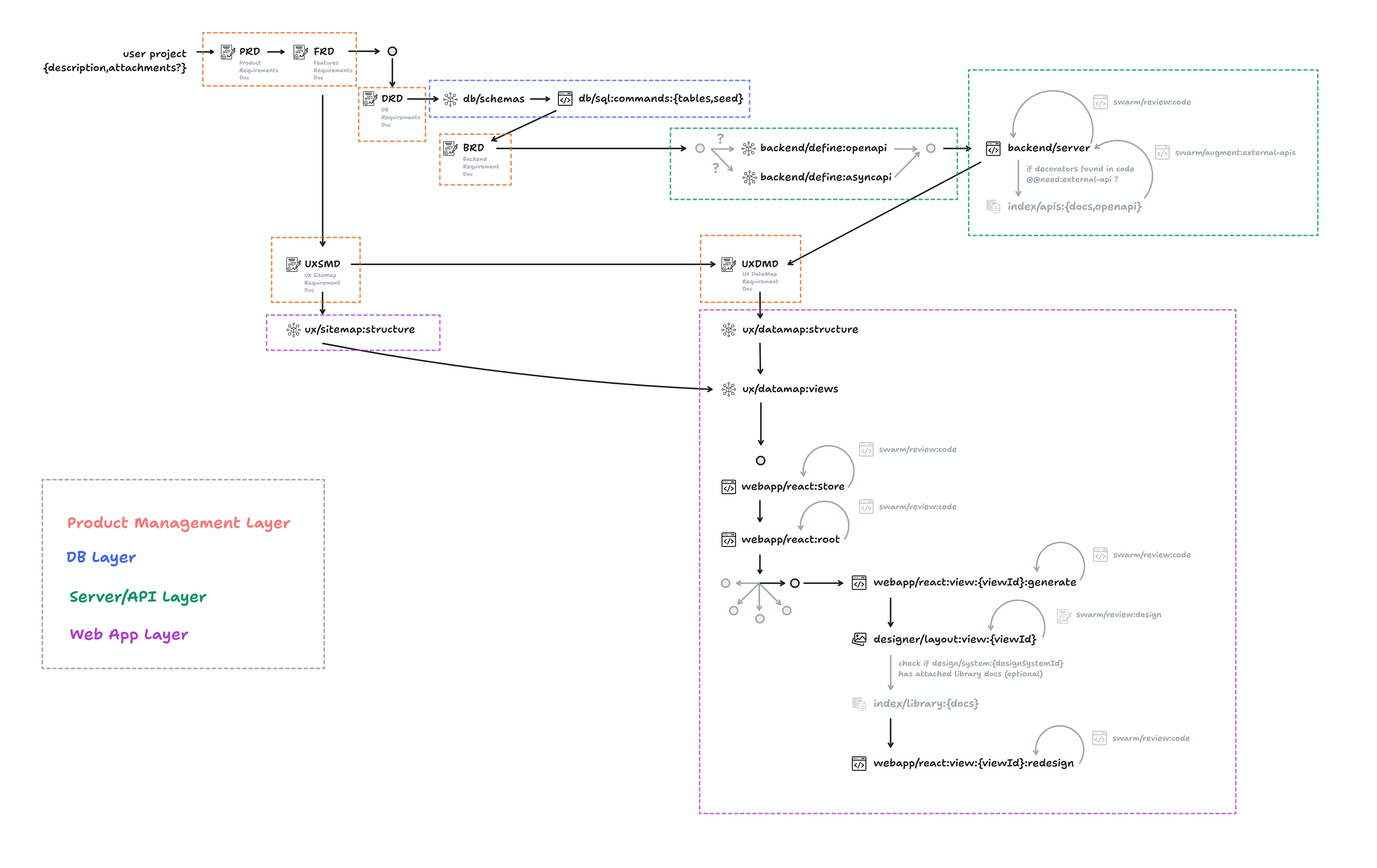
架构
[稍后提供更多详情]
archi/v1 如下:

致谢
- 演示设计系统基于以下 Figma 素材/UI 套件构建:
- Hexa Plugin 的 blocks.pm(参见
cofounder/api/system/presets) - Google Material Design
- Figma 核心组件库
- shadcn
- Hexa Plugin 的 blocks.pm(参见
- 仪表盘采用节点式用户界面,由 react flow 提供支持。
常见问题
相似工具推荐
openclaw
OpenClaw 是一款专为个人打造的本地化 AI 助手,旨在让你在自己的设备上拥有完全可控的智能伙伴。它打破了传统 AI 助手局限于特定网页或应用的束缚,能够直接接入你日常使用的各类通讯渠道,包括微信、WhatsApp、Telegram、Discord、iMessage 等数十种平台。无论你在哪个聊天软件中发送消息,OpenClaw 都能即时响应,甚至支持在 macOS、iOS 和 Android 设备上进行语音交互,并提供实时的画布渲染功能供你操控。 这款工具主要解决了用户对数据隐私、响应速度以及“始终在线”体验的需求。通过将 AI 部署在本地,用户无需依赖云端服务即可享受快速、私密的智能辅助,真正实现了“你的数据,你做主”。其独特的技术亮点在于强大的网关架构,将控制平面与核心助手分离,确保跨平台通信的流畅性与扩展性。 OpenClaw 非常适合希望构建个性化工作流的技术爱好者、开发者,以及注重隐私保护且不愿被单一生态绑定的普通用户。只要具备基础的终端操作能力(支持 macOS、Linux 及 Windows WSL2),即可通过简单的命令行引导完成部署。如果你渴望拥有一个懂你
stable-diffusion-webui
stable-diffusion-webui 是一个基于 Gradio 构建的网页版操作界面,旨在让用户能够轻松地在本地运行和使用强大的 Stable Diffusion 图像生成模型。它解决了原始模型依赖命令行、操作门槛高且功能分散的痛点,将复杂的 AI 绘图流程整合进一个直观易用的图形化平台。 无论是希望快速上手的普通创作者、需要精细控制画面细节的设计师,还是想要深入探索模型潜力的开发者与研究人员,都能从中获益。其核心亮点在于极高的功能丰富度:不仅支持文生图、图生图、局部重绘(Inpainting)和外绘(Outpainting)等基础模式,还独创了注意力机制调整、提示词矩阵、负向提示词以及“高清修复”等高级功能。此外,它内置了 GFPGAN 和 CodeFormer 等人脸修复工具,支持多种神经网络放大算法,并允许用户通过插件系统无限扩展能力。即使是显存有限的设备,stable-diffusion-webui 也提供了相应的优化选项,让高质量的 AI 艺术创作变得触手可及。
everything-claude-code
everything-claude-code 是一套专为 AI 编程助手(如 Claude Code、Codex、Cursor 等)打造的高性能优化系统。它不仅仅是一组配置文件,而是一个经过长期实战打磨的完整框架,旨在解决 AI 代理在实际开发中面临的效率低下、记忆丢失、安全隐患及缺乏持续学习能力等核心痛点。 通过引入技能模块化、直觉增强、记忆持久化机制以及内置的安全扫描功能,everything-claude-code 能显著提升 AI 在复杂任务中的表现,帮助开发者构建更稳定、更智能的生产级 AI 代理。其独特的“研究优先”开发理念和针对 Token 消耗的优化策略,使得模型响应更快、成本更低,同时有效防御潜在的攻击向量。 这套工具特别适合软件开发者、AI 研究人员以及希望深度定制 AI 工作流的技术团队使用。无论您是在构建大型代码库,还是需要 AI 协助进行安全审计与自动化测试,everything-claude-code 都能提供强大的底层支持。作为一个曾荣获 Anthropic 黑客大奖的开源项目,它融合了多语言支持与丰富的实战钩子(hooks),让 AI 真正成长为懂上
ComfyUI
ComfyUI 是一款功能强大且高度模块化的视觉 AI 引擎,专为设计和执行复杂的 Stable Diffusion 图像生成流程而打造。它摒弃了传统的代码编写模式,采用直观的节点式流程图界面,让用户通过连接不同的功能模块即可构建个性化的生成管线。 这一设计巧妙解决了高级 AI 绘图工作流配置复杂、灵活性不足的痛点。用户无需具备编程背景,也能自由组合模型、调整参数并实时预览效果,轻松实现从基础文生图到多步骤高清修复等各类复杂任务。ComfyUI 拥有极佳的兼容性,不仅支持 Windows、macOS 和 Linux 全平台,还广泛适配 NVIDIA、AMD、Intel 及苹果 Silicon 等多种硬件架构,并率先支持 SDXL、Flux、SD3 等前沿模型。 无论是希望深入探索算法潜力的研究人员和开发者,还是追求极致创作自由度的设计师与资深 AI 绘画爱好者,ComfyUI 都能提供强大的支持。其独特的模块化架构允许社区不断扩展新功能,使其成为当前最灵活、生态最丰富的开源扩散模型工具之一,帮助用户将创意高效转化为现实。
markitdown
MarkItDown 是一款由微软 AutoGen 团队打造的轻量级 Python 工具,专为将各类文件高效转换为 Markdown 格式而设计。它支持 PDF、Word、Excel、PPT、图片(含 OCR)、音频(含语音转录)、HTML 乃至 YouTube 链接等多种格式的解析,能够精准提取文档中的标题、列表、表格和链接等关键结构信息。 在人工智能应用日益普及的今天,大语言模型(LLM)虽擅长处理文本,却难以直接读取复杂的二进制办公文档。MarkItDown 恰好解决了这一痛点,它将非结构化或半结构化的文件转化为模型“原生理解”且 Token 效率极高的 Markdown 格式,成为连接本地文件与 AI 分析 pipeline 的理想桥梁。此外,它还提供了 MCP(模型上下文协议)服务器,可无缝集成到 Claude Desktop 等 LLM 应用中。 这款工具特别适合开发者、数据科学家及 AI 研究人员使用,尤其是那些需要构建文档检索增强生成(RAG)系统、进行批量文本分析或希望让 AI 助手直接“阅读”本地文件的用户。虽然生成的内容也具备一定可读性,但其核心优势在于为机器
LLMs-from-scratch
LLMs-from-scratch 是一个基于 PyTorch 的开源教育项目,旨在引导用户从零开始一步步构建一个类似 ChatGPT 的大型语言模型(LLM)。它不仅是同名技术著作的官方代码库,更提供了一套完整的实践方案,涵盖模型开发、预训练及微调的全过程。 该项目主要解决了大模型领域“黑盒化”的学习痛点。许多开发者虽能调用现成模型,却难以深入理解其内部架构与训练机制。通过亲手编写每一行核心代码,用户能够透彻掌握 Transformer 架构、注意力机制等关键原理,从而真正理解大模型是如何“思考”的。此外,项目还包含了加载大型预训练权重进行微调的代码,帮助用户将理论知识延伸至实际应用。 LLMs-from-scratch 特别适合希望深入底层原理的 AI 开发者、研究人员以及计算机专业的学生。对于不满足于仅使用 API,而是渴望探究模型构建细节的技术人员而言,这是极佳的学习资源。其独特的技术亮点在于“循序渐进”的教学设计:将复杂的系统工程拆解为清晰的步骤,配合详细的图表与示例,让构建一个虽小但功能完备的大模型变得触手可及。无论你是想夯实理论基础,还是为未来研发更大规模的模型做准备