claudekit-skills
claudekit-skills 是一套专为 Claude AI 设计的“智能技能库”,旨在将通用的 AI 助手转化为能精准执行复杂任务的专业代理。它通过预定义的任务简报、安全准则和集成提示,帮助开发者构建可靠的多步骤自动化工作流,有效解决了大模型在处理长上下文时容易出现的信息冗余(Context Bloat)及任务执行不稳定的痛点。
这套工具特别适合软件开发者、AI 工程师及技术研究人员使用,尤其是那些需要构建后端系统、设计多智能体架构、处理多模态数据或实施高级身份验证的专业人士。其核心亮点在于模块化的技能目录,涵盖了从上下文工程优化、Google ADK 智能体开发,到多模态内容分析及企业级后端构建等广泛领域。此外,claudekit-skills 创新性地引入了插件市场机制,支持一键安装与自动更新,并搭配专用的子代理管理 MCP 资源,大幅降低了配置门槛与维护成本,让用户能更专注于业务逻辑而非环境搭建。
使用场景
某初创团队的技术负责人正带领小组紧急开发一个支持多模态输入(如上传视频分析、文档提取)并具备严格身份验证的 AI 智能体平台。
没有 claudekit-skills 时
- 多模态处理碎片化:开发者需手动查阅 Google Gemini API 文档来拼接音频转录、视频场景检测及 PDF 表格提取的代码,极易出错且耗时。
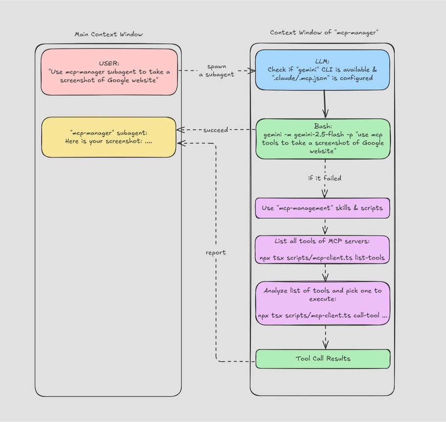
- 上下文严重膨胀:随着对话深入,Agent 因缺乏有效的记忆压缩和屏蔽机制,导致 Token 消耗过快,长任务中频繁出现“失忆”或逻辑断层。
- 安全架构重复造轮子:每次新项目都要重新设计 OAuth 2.1、JWT 及多租户隔离逻辑,难以快速达到生产级的安全标准。
- 工作流缺乏规范:AI 生成的代码风格不一,缺少统一的代理协作模式和错误处理护栏,导致后期维护成本极高。
使用 claudekit-skills 后
- 一键调用多模态能力:直接激活
ai-multimodal技能,Claude 即可精准执行长达 6 小时的视频分析、9.5 小时音频摘要及复杂文档数据提取,无需手动编写底层 API 调用。 - 智能上下文管理:通过
context-engineering技能自动实施记忆压缩、掩码和缓存策略,配合mcp-manager子代理,彻底解决上下文冗余问题,确保长程任务稳定运行。 - 内置企业级认证框架:调用
better-auth技能瞬间生成支持邮箱、OAuth、2FA 及通行密钥的完整 TypeScript 认证系统,完美适配 Next.js 等主流框架。 - 标准化代理工作流:利用预定义的使命简报和护栏,将通用 AI 助手转化为纪律严明的自动化代理,确保从后端构建到多智能体协调均符合最佳实践。
claudekit-skills 通过将复杂的工程模式封装为可插拔的技能插件,让开发者从繁琐的底层实现中解放出来,专注于核心业务逻辑的快速交付。
运行环境要求
- 未说明
未说明
未说明

快速开始
ClaudeKit - 代理技能
代理技能 是专门的工作流,使 Claude 能够以精确和可靠的方式执行复杂的多步骤任务。它们结合了任务简报、安全约束和集成提示,将通用的 AI 辅助转化为有条不紊的自动化流程。
了解更多关于代理技能的信息:https://docs.claude.com/en/docs/agents-and-tools/agent-skills/overview
我的其他项目
🎉 新功能 [2025年12月]:Claude 代码市场!
ClaudeKit Skills 现在作为 插件市场 提供,支持无缝安装和自动更新!
/plugin marketplace add mrgoonie/claudekit-skills
/plugin install ai-ml-tools@claudekit-skills
无需再手动克隆仓库!只需使用简单命令即可安装和更新技能。完整安装指南请参阅 入门指南。
更新 [2025年11月]:借助“mcp-manager”子代理和“mcp-management”技能,不再出现上下文膨胀问题!

📖 更多信息请参见:MCP_MANAGEMENT.md
✨ 技能刚刚完成重构!
📖 更多信息请参见:REFACTOR.md
技能目录
🔐 认证与安全
- better-auth - 全面的 TypeScript 认证框架,支持邮箱/密码、OAuth、双因素认证、Passkey 以及多租户模式。可与任何框架(Next.js、Nuxt、SvelteKit 等)配合使用。
🤖 AI 与代理开发
context-engineering - 掌握 AI 代理系统的上下文工程。涵盖上下文基础、退化模式、优化技术(压缩、屏蔽、缓存)、压缩策略、内存架构、多代理模式、LLM 作为评判者的评估、工具设计以及项目开发。适用于设计代理架构、调试上下文故障、优化 Token 使用、实现内存系统或构建多代理协作时。
google-adk-python - Google 的代理开发工具包(ADK),用于构建集成工具、进行多代理编排、实现工作流模式(顺序、并行、循环)以及部署到 Vertex AI 或自定义基础设施的 AI 代理。
💻 后端开发
- backend-development - 使用现代技术(Node.js、Python、Go、Rust)、框架(NestJS、FastAPI、Django)、数据库(PostgreSQL、MongoDB、Redis)、API(REST、GraphQL、gRPC)、认证(OAuth 2.1、JWT)、测试策略、安全最佳实践(OWASP Top 10)、性能优化、可扩展性模式(微服务、缓存、分片)、DevOps 实践(Docker、Kubernetes、CI/CD)以及监控,构建健壮的后端系统。适用于设计 API、实施认证、优化数据库查询、搭建 CI/CD 流水线、处理安全漏洞、构建微服务或开发生产就绪的后端系统时。
🧠 AI 与机器学习
ai-multimodal - 使用 Google Gemini API 处理和生成多媒体内容。功能包括分析音频(转录、摘要,最长可达 9.5 小时)、理解图像(标题生成、目标检测、OCR、视觉问答)、处理视频(场景检测、问答、时间序列分析,YouTube 视频最长可达 6 小时)、从文档中提取信息(PDF 表格、表单、图表、示意图)、生成图像(文本到图像、编辑、构图)。支持 Gemini 2.5/2.0,上下文窗口可达 200 万 Token。
context-engineering - 掌握 AI 代理系统的上下文工程。适用于设计代理架构、调试上下文故障、优化 Token 使用、实现内存系统、构建多代理协作或评估代理性能时。涵盖上下文基础、退化模式、优化技术(压缩、屏蔽、缓存)、压缩策略和内存架构。
🎨 设计与美学
- aesthetic - 遵循成熟的设计原则,创建美观的界面。适用于构建 UI/UX、分析灵感网站的设计、利用 ai-multimodal 生成设计图像、实施视觉层次和色彩理论、添加微交互或制作设计文档时。包含使用 Chrome 开发者工具和 ai-multimodal 捕捉及分析灵感截图、迭代生成设计图像直至达到美学标准,以及涵盖 BEAUTIFUL(美学原则)、RIGHT(功能性/可访问性)、SATISFYING(微交互)和 PEAK(叙事)阶段的全面设计系统指导流程。
🌐 网页开发
- web-frameworks - 使用 Next.js(App Router、Server Components、RSC、PPR、SSR、SSG、ISR)、Turborepo(单仓库管理、任务流水线、远程缓存、并行执行)和 RemixIcon(3100 多个 SVG 图标)构建现代化的全栈 Web 应用程序。创建 React 应用,实现服务器端渲染,搭建单仓库项目,优化构建性能,管理共享依赖。
- ui-styling - 使用 shadcn/ui 组件(基于 Radix UI + Tailwind 构建)、Tailwind CSS 工具优先样式以及基于 canvas 的视觉设计,打造美观且无障碍的用户界面。构建设计系统,创建响应式布局,添加无障碍组件,自定义主题,实现暗黑模式,生成视觉设计和海报。
- frontend-design - 以高设计质量创建独特且适用于生产环境的前端界面。当用户要求构建 Web 组件、页面或应用程序时使用此技能。生成富有创意、精良的代码,避免千篇一律的 AI 风格。
- frontend-development - React/TypeScript 应用的前端开发指南。采用现代模式,包括 Suspense、懒加载、useSuspenseQuery、按功能目录组织文件、MUI v7 样式、TanStack Router、性能优化以及 TypeScript 最佳实践。在创建组件、页面、功能、获取数据、样式化、路由或处理前端代码时使用。
- threejs - 使用 Three.js(WebGL/WebGPU)构建 3D Web 应用。适用于 3D 场景、动画、自定义着色器、PBR 材质、VR/XR 体验、游戏、数据可视化、产品配置器等。包含资源加载(GLTF、FBX、OBJ)、后处理效果、物理模拟和性能优化。
🌐 浏览器自动化与测试
- chrome-devtools - 使用 Puppeteer CLI 脚本进行浏览器自动化、调试和性能分析。可实现浏览器自动化、截图、性能分析、网络流量监控、网页抓取和表单自动化。
- web-testing - 使用 Playwright、Vitest 和 k6 进行全面的 Web 测试。涵盖端到端测试、单元测试、集成测试、负载测试、安全测试、视觉测试和无障碍测试。适用于测试自动化、减少测试不稳定、Core Web Vitals 分析、移动手势操作和跨浏览器测试。
☁️ 云平台与 DevOps
- bunny - 与 Bunny.net 云平台集成:CDN(拉取区域、边缘规则、缓存)、边缘存储(HTTP/FTP、SDK)、流媒体(视频上传/编码/DRM)、DNS(区域、DNSSEC、可编程 DNS)、边缘脚本(JS/TS 在边缘执行)、Shield(WAF、DDoS、速率限制)、Magic Containers(部署/自动扩展)、Optimizer(动态图片)、数据库(分布式 SQLite)以及 AI 图像生成。包含 Terraform 提供程序和令牌认证。
- devops - 在 Cloudflare(Workers、R2、D1、KV、Pages、Durable Objects、浏览器渲染)、Docker 容器以及 Google Cloud Platform(Compute Engine、GKE、Cloud Run、App Engine、Cloud Storage)上部署和管理云基础设施。将无服务器函数部署到边缘,配置边缘计算解决方案,管理容器,设置 CI/CD 流水线,优化云基础设施成本。
🗄️ 数据库
- databases - 操作 MongoDB(文档数据库、BSON 文档、聚合管道、Atlas 云)和 PostgreSQL(关系型数据库、SQL 查询、psql CLI、pgAdmin)。设计数据库模式,编写查询和聚合,优化索引,执行迁移,配置复制和分片,实施备份与恢复策略。
🛠️ 开发工具
- claude-code - Claude Code 功能的完整指南:斜杠命令、钩子、插件、MCP 服务器、代理技能、IDE 集成和企业级部署。
- mcp-builder - 使用 Python(FastMCP)或 TypeScript 构建高质量的 MCP 服务器。包含以代理为中心的设计原则、评估框架和最佳实践。
- mcp-management - 管理模型上下文协议(MCP)服务器——发现、分析并执行已配置 MCP 服务器中的工具/提示/资源。在使用 MCP 集成、需要发现可用的 MCP 能力、为特定任务筛选 MCP 工具、以编程方式执行 MCP 工具、访问 MCP 提示/资源或实现 MCP 客户端功能时使用。支持智能工具选择、多服务器管理以及高效发现上下文相关能力。
- repomix - 将整个代码库打包成单一的 AI 友好文件(XML、Markdown、JSON)。非常适合代码库分析、安全审计和 LLM 上下文生成。
- media-processing - 使用 FFmpeg(视频/音频编码、转换、流媒体、滤镜、硬件加速)和 ImageMagick(图像处理、格式转换、批量处理、特效、合成)处理多媒体文件。支持 100 多种格式、硬件加速(NVENC、QSV)和复杂的滤镜图。
📚 文档与研究
- docs-seeker - 利用 llms.txt 标准、通过 Repomix 分析 GitHub 仓库以及并行探索代理,实现智能化的文档发现。
🧪 代码质量与评审
- code-review - 在收到代码评审反馈时使用(尤其是当反馈不明确或存在技术疑问时),在完成需要评审的任务或重大功能后再继续推进之前,或者在做出任何完成或成功的声明之前使用。对于子代理驱动的开发、Pull Request 以及防止虚假完成声明至关重要。
🐛 调试与质量
- debugging/defense-in-depth - 在数据经过的每一层都进行验证。通过输入验证、业务逻辑检查、环境防护和调试日志记录,从根本上杜绝 bug 的产生。
- debugging/root-cause-tracing - 沿着调用栈反向追踪 bug,找到最初的触发点。从源头解决问题,而不是治标不治本。
- debugging/systematic-debugging - 四阶段框架确保在修复前先调查根本原因。绝不贸然采取解决方案。
- debugging/verification-before-completion - 在声称成功之前运行验证命令并确认输出。始终以证据为基础,而非仅凭主观判断。
📄 文档处理
- document-skills/docx - 创建、编辑和分析 Word 文档,支持修订跟踪、批注、格式保留以及适用于专业文档的标记审阅工作流。
- document-skills/pdf - 提取文本/表格、创建 PDF、合并/拆分文档、填写表单。使用 pypdf 和命令行工具实现程序化 PDF 处理。
- document-skills/pptx - 创建和编辑 PowerPoint 演示文稿,支持版式、演讲者备注、批注、动画及设计元素。
- document-skills/xlsx - 构建包含公式、格式设置、数据分析和可视化功能的电子表格。遵循财务建模标准,并满足零错误公式的要求。
🛍️ 电子商务与平台
- shopify - 使用 GraphQL/REST API、Shopify CLI 和 Polaris UI 构建 Shopify 应用、扩展和主题。涵盖结账扩展、后台自定义、Liquid 模板以及 Shopify Functions。
💳 支付与计费
- payment-integration - 全面的支付集成方案,支持 SePay(越南 VietQR/银行转账)、Polar(SaaS 按使用量付费)、Stripe(全球支付)、Paddle(按使用量订阅)和 Creem.io(软件许可)。包括 Webhook 验证、结账辅助工具、订阅管理及基于用量的计费功能。
🧠 解决问题框架
- problem-solving/collision-zone-thinking - 将不相关的概念强行结合,以发现涌现特性。“如果我们把 X 当成 Y 来处理会怎样?”
- problem-solving/inversion-exercise - 颠倒核心假设,揭示隐藏的约束与替代方案。“如果相反的情况成立呢?”
- problem-solving/meta-pattern-recognition - 在 3 个或更多领域中寻找模式,提炼出普适性原则。
- problem-solving/scale-game - 通过极端场景测试(放大或缩小 1000 倍、即时或历时一年),揭示在常规尺度下难以察觉的根本规律。
- problem-solving/simplification-cascades - 寻找一个洞察力,从而消除多个组件。“如果这一点成立,我们就不再需要 X、Y 或 Z。”
- problem-solving/when-stuck - 根据你陷入的具体困境,选择合适的问题解决技巧。
🧠 高级推理
- sequential-thinking - 适用于需要系统性逐步推理的复杂问题,具备修正思路、分支探索替代方案或动态调整范围的能力。非常适合多阶段分析、设计规划、问题分解,以及初始范围尚不明确的任务。
📊 可视化与图表绘制
- mermaidjs-v11 - 使用 Mermaid.js v11 语法创建图表和可视化内容。可生成流程图、序列图、类图、状态图、ER 图、甘特图、用户旅程图、时间线、架构图等 24 种以上类型的图表。支持 JavaScript API 集成、CLI 渲染为 SVG/PNG/PDF、主题定制、配置选项及无障碍功能。是编写文档、制作技术图表、规划项目、设计系统架构以及进行视觉沟通的必备工具。
🔧 元技能(来自 Anthropic)
- skill-creator - 指南,用于创建高效技能,包含专业化工作流、工具集成、领域专业知识及配套资源。
开始使用
🚀 推荐:市场安装
ClaudeKit Skills 现已上线 Claude Code 插件市场,支持无缝安装与自动更新!
# 添加插件市场
/plugin marketplace add mrgoonie/claudekit-skills
# 安装所需插件
/plugin install ai-ml-tools@claudekit-skills
/plugin install web-dev-tools@claudekit-skills
/plugin install devops-tools@claudekit-skills
# … 还有更多!
可用插件分类:
ai-ml-tools- AI 和 ML,支持 Gemini API、上下文工程web-dev-tools- React、Next.js、Tailwind CSSdevops-tools- Cloudflare、Docker、GCP、数据库backend-tools- Node.js、Python、Go、身份验证document-processing- Word、PDF、PowerPoint、Exceldebugging-tools- 系统化调试框架problem-solving-tools- 高级思维方法platform-tools- Bunny.net、Shopify、支付(SePay、Polar、Stripe、Paddle、Creem)、MCP 管理meta-tools- 技能创建、代码审查media-tools- FFmpeg、ImageMagickresearch-tools- 文档发现specialized-tools- 顺序思维、图表绘制
📖 完整安装指南: docs/MARKETPLACE.md
📦 手动安装(旧版)
对于偏好手动安装的用户:
git clone https://github.com/mrgoonie/claudekit-skills
cp -r claudekit-skills/.claude/* /path/to/your/project/.claude/
注意: 手动安装方式已弃用。建议使用插件市场进行安装,以便享受自动更新和版本管理功能。
🎯 使用方法
- 选择技能:安装完成后,Claude Code 会自动发现可用技能。
- 激活:技能将根据你的任务情境自动启用。
- 定制:可根据自身流程和工具调整技能指令。
- 执行:Claude 将按照技能手册执行操作,同时你可监督变更差异。
星标历史
超越免费层级
本集合涵盖了基础功能。若需高级监管行业技能、分析仪表盘或定制化引导流程,请访问 ClaudeKit.cc 查看完整的 ClaudeKit 套件。商业版保持简洁,同时解锁更深层次的自动化,且延续透明的工作流理念。
我已投入 6 个多月深入研究 Claude Code 的方方面面,只为让你无需再费心。
基本上,我在 Substack 上分享了所有关于 Claude Code 的学习心得:https://faafospecialist.substack.com/
因此,如果你觉得这套工具集对你有所帮助,请考虑支持我的产品:ClaudeKit.cc。
感谢你的支持! 🥰
常见问题
相似工具推荐
openclaw
OpenClaw 是一款专为个人打造的本地化 AI 助手,旨在让你在自己的设备上拥有完全可控的智能伙伴。它打破了传统 AI 助手局限于特定网页或应用的束缚,能够直接接入你日常使用的各类通讯渠道,包括微信、WhatsApp、Telegram、Discord、iMessage 等数十种平台。无论你在哪个聊天软件中发送消息,OpenClaw 都能即时响应,甚至支持在 macOS、iOS 和 Android 设备上进行语音交互,并提供实时的画布渲染功能供你操控。 这款工具主要解决了用户对数据隐私、响应速度以及“始终在线”体验的需求。通过将 AI 部署在本地,用户无需依赖云端服务即可享受快速、私密的智能辅助,真正实现了“你的数据,你做主”。其独特的技术亮点在于强大的网关架构,将控制平面与核心助手分离,确保跨平台通信的流畅性与扩展性。 OpenClaw 非常适合希望构建个性化工作流的技术爱好者、开发者,以及注重隐私保护且不愿被单一生态绑定的普通用户。只要具备基础的终端操作能力(支持 macOS、Linux 及 Windows WSL2),即可通过简单的命令行引导完成部署。如果你渴望拥有一个懂你
stable-diffusion-webui
stable-diffusion-webui 是一个基于 Gradio 构建的网页版操作界面,旨在让用户能够轻松地在本地运行和使用强大的 Stable Diffusion 图像生成模型。它解决了原始模型依赖命令行、操作门槛高且功能分散的痛点,将复杂的 AI 绘图流程整合进一个直观易用的图形化平台。 无论是希望快速上手的普通创作者、需要精细控制画面细节的设计师,还是想要深入探索模型潜力的开发者与研究人员,都能从中获益。其核心亮点在于极高的功能丰富度:不仅支持文生图、图生图、局部重绘(Inpainting)和外绘(Outpainting)等基础模式,还独创了注意力机制调整、提示词矩阵、负向提示词以及“高清修复”等高级功能。此外,它内置了 GFPGAN 和 CodeFormer 等人脸修复工具,支持多种神经网络放大算法,并允许用户通过插件系统无限扩展能力。即使是显存有限的设备,stable-diffusion-webui 也提供了相应的优化选项,让高质量的 AI 艺术创作变得触手可及。
everything-claude-code
everything-claude-code 是一套专为 AI 编程助手(如 Claude Code、Codex、Cursor 等)打造的高性能优化系统。它不仅仅是一组配置文件,而是一个经过长期实战打磨的完整框架,旨在解决 AI 代理在实际开发中面临的效率低下、记忆丢失、安全隐患及缺乏持续学习能力等核心痛点。 通过引入技能模块化、直觉增强、记忆持久化机制以及内置的安全扫描功能,everything-claude-code 能显著提升 AI 在复杂任务中的表现,帮助开发者构建更稳定、更智能的生产级 AI 代理。其独特的“研究优先”开发理念和针对 Token 消耗的优化策略,使得模型响应更快、成本更低,同时有效防御潜在的攻击向量。 这套工具特别适合软件开发者、AI 研究人员以及希望深度定制 AI 工作流的技术团队使用。无论您是在构建大型代码库,还是需要 AI 协助进行安全审计与自动化测试,everything-claude-code 都能提供强大的底层支持。作为一个曾荣获 Anthropic 黑客大奖的开源项目,它融合了多语言支持与丰富的实战钩子(hooks),让 AI 真正成长为懂上
opencode
OpenCode 是一款开源的 AI 编程助手(Coding Agent),旨在像一位智能搭档一样融入您的开发流程。它不仅仅是一个代码补全插件,而是一个能够理解项目上下文、自主规划任务并执行复杂编码操作的智能体。无论是生成全新功能、重构现有代码,还是排查难以定位的 Bug,OpenCode 都能通过自然语言交互高效完成,显著减少开发者在重复性劳动和上下文切换上的时间消耗。 这款工具专为软件开发者、工程师及技术研究人员设计,特别适合希望利用大模型能力来提升编码效率、加速原型开发或处理遗留代码维护的专业人群。其核心亮点在于完全开源的架构,这意味着用户可以审查代码逻辑、自定义行为策略,甚至私有化部署以保障数据安全,彻底打破了传统闭源 AI 助手的“黑盒”限制。 在技术体验上,OpenCode 提供了灵活的终端界面(Terminal UI)和正在测试中的桌面应用程序,支持 macOS、Windows 及 Linux 全平台。它兼容多种包管理工具,安装便捷,并能无缝集成到现有的开发环境中。无论您是追求极致控制权的资深极客,还是渴望提升产出的独立开发者,OpenCode 都提供了一个透明、可信
ComfyUI
ComfyUI 是一款功能强大且高度模块化的视觉 AI 引擎,专为设计和执行复杂的 Stable Diffusion 图像生成流程而打造。它摒弃了传统的代码编写模式,采用直观的节点式流程图界面,让用户通过连接不同的功能模块即可构建个性化的生成管线。 这一设计巧妙解决了高级 AI 绘图工作流配置复杂、灵活性不足的痛点。用户无需具备编程背景,也能自由组合模型、调整参数并实时预览效果,轻松实现从基础文生图到多步骤高清修复等各类复杂任务。ComfyUI 拥有极佳的兼容性,不仅支持 Windows、macOS 和 Linux 全平台,还广泛适配 NVIDIA、AMD、Intel 及苹果 Silicon 等多种硬件架构,并率先支持 SDXL、Flux、SD3 等前沿模型。 无论是希望深入探索算法潜力的研究人员和开发者,还是追求极致创作自由度的设计师与资深 AI 绘画爱好者,ComfyUI 都能提供强大的支持。其独特的模块化架构允许社区不断扩展新功能,使其成为当前最灵活、生态最丰富的开源扩散模型工具之一,帮助用户将创意高效转化为现实。
gemini-cli
gemini-cli 是一款由谷歌推出的开源 AI 命令行工具,它将强大的 Gemini 大模型能力直接集成到用户的终端环境中。对于习惯在命令行工作的开发者而言,它提供了一条从输入提示词到获取模型响应的最短路径,无需切换窗口即可享受智能辅助。 这款工具主要解决了开发过程中频繁上下文切换的痛点,让用户能在熟悉的终端界面内直接完成代码理解、生成、调试以及自动化运维任务。无论是查询大型代码库、根据草图生成应用,还是执行复杂的 Git 操作,gemini-cli 都能通过自然语言指令高效处理。 它特别适合广大软件工程师、DevOps 人员及技术研究人员使用。其核心亮点包括支持高达 100 万 token 的超长上下文窗口,具备出色的逻辑推理能力;内置 Google 搜索、文件操作及 Shell 命令执行等实用工具;更独特的是,它支持 MCP(模型上下文协议),允许用户灵活扩展自定义集成,连接如图像生成等外部能力。此外,个人谷歌账号即可享受免费的额度支持,且项目基于 Apache 2.0 协议完全开源,是提升终端工作效率的理想助手。

