content-chatbot
content-chatbot 是一款能将网站内容快速转化为智能问答机器人或对话助手的开源工具。它主要解决了用户希望基于自有文档、博客或帮助文档构建专属知识库,并让 AI 能够准确回答相关问题且提供来源引用的需求。
这款工具特别适合开发者、技术博主以及需要为网站搭建自助客服系统的团队使用。其核心亮点在于基于 LangChain 框架和 OpenAI API,通过向量化技术(Embeddings)将网站内容转化为语义向量存储。用户只需提供网站的 sitemap 或通过 Zendesk API 获取内容,脚本即可自动完成文本清洗、分块及索引构建。
在实际应用中,content-chatbot 不仅能直接回答具体问题并列出参考网址,还支持多轮交互式对话。当遇到不确定的问题时,它会诚实告知,避免了胡编乱造。此外,项目还特别增强了对 Zendesk 知识库的支持,使得从客服系统提取内容构建问答库变得更加便捷。整体而言,这是一个轻量级、易于部署且功能实用的解决方案,能帮助各类网站轻松拥有懂内容的 AI 助手。
使用场景
某 SaaS 公司的技术支持团队正试图提升其在线帮助文档的自助服务效率,以减少人工客服压力。
没有 content-chatbot 时
- 用户面对数百篇分散的技术文章和 Zendesk 工单记录,难以快速定位特定报错代码的解决方案,往往需要手动翻阅多个页面。
- 客服人员每天花费大量时间重复回答“如何配置 API"或“支持哪些数据格式”等基础问题,导致处理复杂故障的时间被压缩。
- 当用户提问时,得到的回复往往缺乏具体出处,用户无法验证信息的准确性,不得不再次发起人工咨询以确认来源。
- 网站内容更新后,旧的搜索结果依然置顶过时信息,导致用户依据错误文档操作,引发更多投诉。
使用 content-chatbot 后
- 用户直接输入自然语言问题(如"API 返回 403 错误怎么办”),content-chatbot 立即从全站文档中提取精准答案,并自动附带原始文章链接供核对。
- 常见问题由 bot 全天候即时响应,释放了客服团队 60% 以上的精力,使其能专注于解决复杂的架构集成难题。
- 每次回答均明确标注引用的 Zendesk 文章或博客 URL,若遇到不确定的问题,bot 会主动提示而非胡乱编造,大幅提升了信任度。
- 运维人员只需重新运行嵌入脚本,content-chatbot 即可基于最新的 sitemap 或 Zendesk 内容实时更新知识库,确保用户始终获取最新指南。
content-chatbot 将静态的网站文档转化为可交互、可溯源的智能助手,显著降低了用户获取信息的门槛并提升了支持团队的运营效能。
运行环境要求
- 未说明
未说明
未说明

快速开始
该仓库于2023年3月22日登上Hacker News首页,讨论链接:点此查看。
将你的网站内容转化为聊天机器人/问答代理
将你的网站内容转化为一个能够引用你文档来源的问答机器人。
或者,以交互式聊天机器人的形式使用它。
这一切都可以通过名为 langchain 的工具来实现,而 langchain 又依赖于 OpenAI API。
这个简单的仓库展示了如何将其应用到你自己的网站内容上。
为此,有三个脚本:
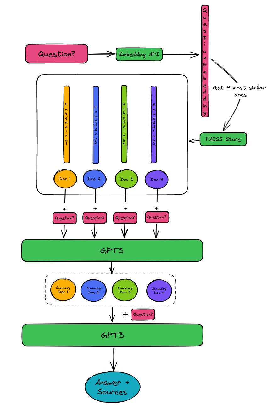
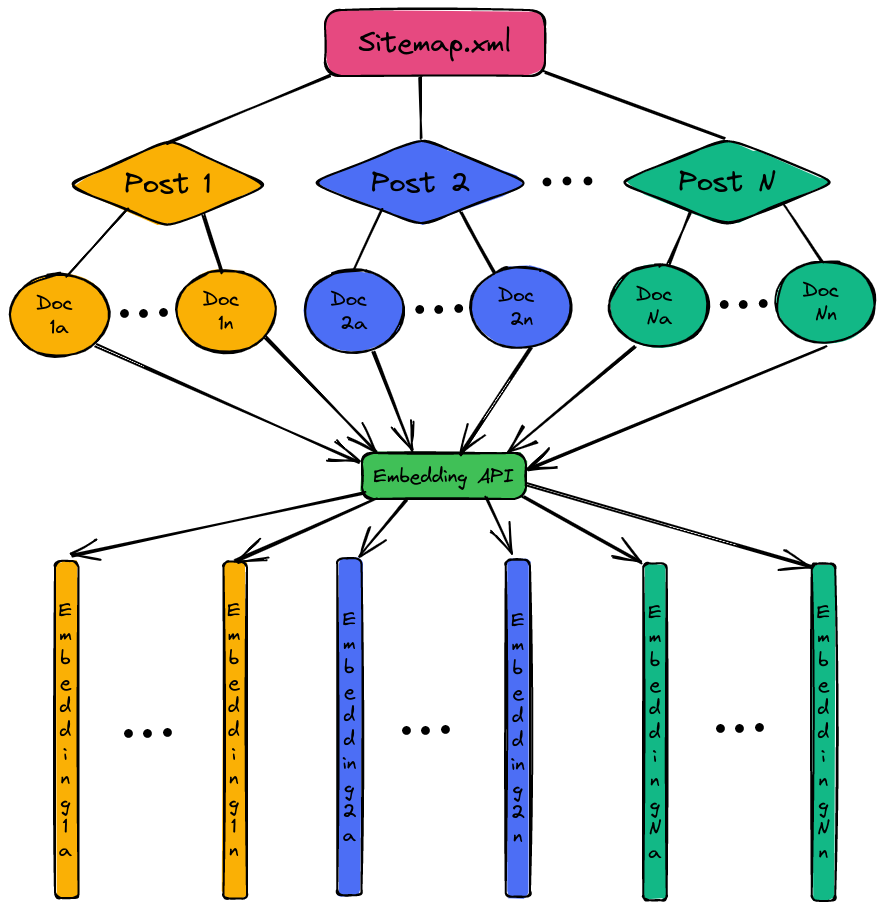
- create_embeddings.py:这是主脚本,它会遍历你网站的 sitemap.xml 文件,为你的内容创建嵌入向量(表示数据语义的向量)。
- ask_question.py:在你生成了嵌入向量(即
faiss_store.pkl文件)之后,你可以使用这个脚本直接提问。它会回答问题,并返回作为答案来源的你网站上的 URL 链接。 - start_chat_app.py:启动一个简单的聊天界面,你可以在其中提问并针对回答进行追问。如果机器人不确定答案,它会明确指出这一点。请注意,你可以在这个脚本中调整查询参数,使其更贴合你的内容。在我的例子中,我将其设置为专注于机器学习和技术主题。
要安装依赖项,只需运行 pip install -r requirements.txt。
创建你的嵌入向量
这是最重要的步骤,你需要获取 OpenAI 的 API 密钥才能使用它。
一旦你有了 $api_key,就可以在终端中运行 export OPENAI_API_KEY='$api_key'。
然后只需运行 python create_embeddings.py --sitemap https://path/to/your/sitemap.xml --filter https://path/to/your/blog/posts。
这将会把你的嵌入向量保存到名为 faiss_store.pkl 的文件中。你需要将你网站的 sitemap.xml 文件路径传递给脚本,并且可以通过 --filter 参数指定需要处理的 URL 前缀。如果你想包含你网站的所有页面,可以简单地设置为 --filter https://。
更多详细信息,请参阅 这篇博客文章。
回答问题并获取答案来源文档
嵌入向量准备好后,你可以这样提问:python ask_question.py "如何检测图像中的物体?"
答案:
图像中的目标检测可以使用 R-CNN、Fast R-CNN 等算法,以及平移、旋转、弹性变形和灰度值变化等数据增强技术来实现。
来源:
https://www.paepper.com/blog/posts/deep-learning-on-medical-images-with-u-net/
https://www.paepper.com/blog/posts/end-to-end-object-detection-with-transformers/
在你的内容上启动聊天机器人
嵌入向量准备好后,运行 python start_chat_app.py 即可启动聊天机器人。程序运行后,你就可以提出问题并进行追问了。
Zendesk 内容嵌入
该仓库对 LangChain 聊天机器人项目进行了扩展,新增了用于 Zendesk 的 create_embeddings 功能。此功能利用 Zendesk API 获取网站内容,并构建 Faiss 知识库,从而提升聊天机器人的响应质量。
工作原理
create_embeddings 脚本执行以下步骤:
- Zendesk API 集成: 使用 Zendesk API 获取文章内容。
- 文本清洗: 解析 HTML 内容,提取并清理文本以便进行嵌入处理。
- 文本分割: 将内容拆分为较小的块,以便高效地进行嵌入计算。
- 创建嵌入向量: 利用 OpenAI Embeddings 为文本块生成嵌入向量。
- 构建 Faiss 知识库: 使用生成的嵌入向量构建 Faiss 存储,便于进行高效的相似性搜索。
使用方法
- Zendesk API 凭证: 若要从 Zendesk 内容中创建 Faiss 知识库,请先获取并配置你的 Zendesk API 凭证。
运行脚本
执行脚本: 运行 create_embeddings.py 脚本以生成 Faiss 知识库。
示例:
python create_embeddings.py -m zendesk -z "https://your.zendesk.api/" #请替换链接
常见问题
相似工具推荐
openclaw
OpenClaw 是一款专为个人打造的本地化 AI 助手,旨在让你在自己的设备上拥有完全可控的智能伙伴。它打破了传统 AI 助手局限于特定网页或应用的束缚,能够直接接入你日常使用的各类通讯渠道,包括微信、WhatsApp、Telegram、Discord、iMessage 等数十种平台。无论你在哪个聊天软件中发送消息,OpenClaw 都能即时响应,甚至支持在 macOS、iOS 和 Android 设备上进行语音交互,并提供实时的画布渲染功能供你操控。 这款工具主要解决了用户对数据隐私、响应速度以及“始终在线”体验的需求。通过将 AI 部署在本地,用户无需依赖云端服务即可享受快速、私密的智能辅助,真正实现了“你的数据,你做主”。其独特的技术亮点在于强大的网关架构,将控制平面与核心助手分离,确保跨平台通信的流畅性与扩展性。 OpenClaw 非常适合希望构建个性化工作流的技术爱好者、开发者,以及注重隐私保护且不愿被单一生态绑定的普通用户。只要具备基础的终端操作能力(支持 macOS、Linux 及 Windows WSL2),即可通过简单的命令行引导完成部署。如果你渴望拥有一个懂你
stable-diffusion-webui
stable-diffusion-webui 是一个基于 Gradio 构建的网页版操作界面,旨在让用户能够轻松地在本地运行和使用强大的 Stable Diffusion 图像生成模型。它解决了原始模型依赖命令行、操作门槛高且功能分散的痛点,将复杂的 AI 绘图流程整合进一个直观易用的图形化平台。 无论是希望快速上手的普通创作者、需要精细控制画面细节的设计师,还是想要深入探索模型潜力的开发者与研究人员,都能从中获益。其核心亮点在于极高的功能丰富度:不仅支持文生图、图生图、局部重绘(Inpainting)和外绘(Outpainting)等基础模式,还独创了注意力机制调整、提示词矩阵、负向提示词以及“高清修复”等高级功能。此外,它内置了 GFPGAN 和 CodeFormer 等人脸修复工具,支持多种神经网络放大算法,并允许用户通过插件系统无限扩展能力。即使是显存有限的设备,stable-diffusion-webui 也提供了相应的优化选项,让高质量的 AI 艺术创作变得触手可及。
everything-claude-code
everything-claude-code 是一套专为 AI 编程助手(如 Claude Code、Codex、Cursor 等)打造的高性能优化系统。它不仅仅是一组配置文件,而是一个经过长期实战打磨的完整框架,旨在解决 AI 代理在实际开发中面临的效率低下、记忆丢失、安全隐患及缺乏持续学习能力等核心痛点。 通过引入技能模块化、直觉增强、记忆持久化机制以及内置的安全扫描功能,everything-claude-code 能显著提升 AI 在复杂任务中的表现,帮助开发者构建更稳定、更智能的生产级 AI 代理。其独特的“研究优先”开发理念和针对 Token 消耗的优化策略,使得模型响应更快、成本更低,同时有效防御潜在的攻击向量。 这套工具特别适合软件开发者、AI 研究人员以及希望深度定制 AI 工作流的技术团队使用。无论您是在构建大型代码库,还是需要 AI 协助进行安全审计与自动化测试,everything-claude-code 都能提供强大的底层支持。作为一个曾荣获 Anthropic 黑客大奖的开源项目,它融合了多语言支持与丰富的实战钩子(hooks),让 AI 真正成长为懂上
ComfyUI
ComfyUI 是一款功能强大且高度模块化的视觉 AI 引擎,专为设计和执行复杂的 Stable Diffusion 图像生成流程而打造。它摒弃了传统的代码编写模式,采用直观的节点式流程图界面,让用户通过连接不同的功能模块即可构建个性化的生成管线。 这一设计巧妙解决了高级 AI 绘图工作流配置复杂、灵活性不足的痛点。用户无需具备编程背景,也能自由组合模型、调整参数并实时预览效果,轻松实现从基础文生图到多步骤高清修复等各类复杂任务。ComfyUI 拥有极佳的兼容性,不仅支持 Windows、macOS 和 Linux 全平台,还广泛适配 NVIDIA、AMD、Intel 及苹果 Silicon 等多种硬件架构,并率先支持 SDXL、Flux、SD3 等前沿模型。 无论是希望深入探索算法潜力的研究人员和开发者,还是追求极致创作自由度的设计师与资深 AI 绘画爱好者,ComfyUI 都能提供强大的支持。其独特的模块化架构允许社区不断扩展新功能,使其成为当前最灵活、生态最丰富的开源扩散模型工具之一,帮助用户将创意高效转化为现实。
markitdown
MarkItDown 是一款由微软 AutoGen 团队打造的轻量级 Python 工具,专为将各类文件高效转换为 Markdown 格式而设计。它支持 PDF、Word、Excel、PPT、图片(含 OCR)、音频(含语音转录)、HTML 乃至 YouTube 链接等多种格式的解析,能够精准提取文档中的标题、列表、表格和链接等关键结构信息。 在人工智能应用日益普及的今天,大语言模型(LLM)虽擅长处理文本,却难以直接读取复杂的二进制办公文档。MarkItDown 恰好解决了这一痛点,它将非结构化或半结构化的文件转化为模型“原生理解”且 Token 效率极高的 Markdown 格式,成为连接本地文件与 AI 分析 pipeline 的理想桥梁。此外,它还提供了 MCP(模型上下文协议)服务器,可无缝集成到 Claude Desktop 等 LLM 应用中。 这款工具特别适合开发者、数据科学家及 AI 研究人员使用,尤其是那些需要构建文档检索增强生成(RAG)系统、进行批量文本分析或希望让 AI 助手直接“阅读”本地文件的用户。虽然生成的内容也具备一定可读性,但其核心优势在于为机器
LLMs-from-scratch
LLMs-from-scratch 是一个基于 PyTorch 的开源教育项目,旨在引导用户从零开始一步步构建一个类似 ChatGPT 的大型语言模型(LLM)。它不仅是同名技术著作的官方代码库,更提供了一套完整的实践方案,涵盖模型开发、预训练及微调的全过程。 该项目主要解决了大模型领域“黑盒化”的学习痛点。许多开发者虽能调用现成模型,却难以深入理解其内部架构与训练机制。通过亲手编写每一行核心代码,用户能够透彻掌握 Transformer 架构、注意力机制等关键原理,从而真正理解大模型是如何“思考”的。此外,项目还包含了加载大型预训练权重进行微调的代码,帮助用户将理论知识延伸至实际应用。 LLMs-from-scratch 特别适合希望深入底层原理的 AI 开发者、研究人员以及计算机专业的学生。对于不满足于仅使用 API,而是渴望探究模型构建细节的技术人员而言,这是极佳的学习资源。其独特的技术亮点在于“循序渐进”的教学设计:将复杂的系统工程拆解为清晰的步骤,配合详细的图表与示例,让构建一个虽小但功能完备的大模型变得触手可及。无论你是想夯实理论基础,还是为未来研发更大规模的模型做准备