hmtl
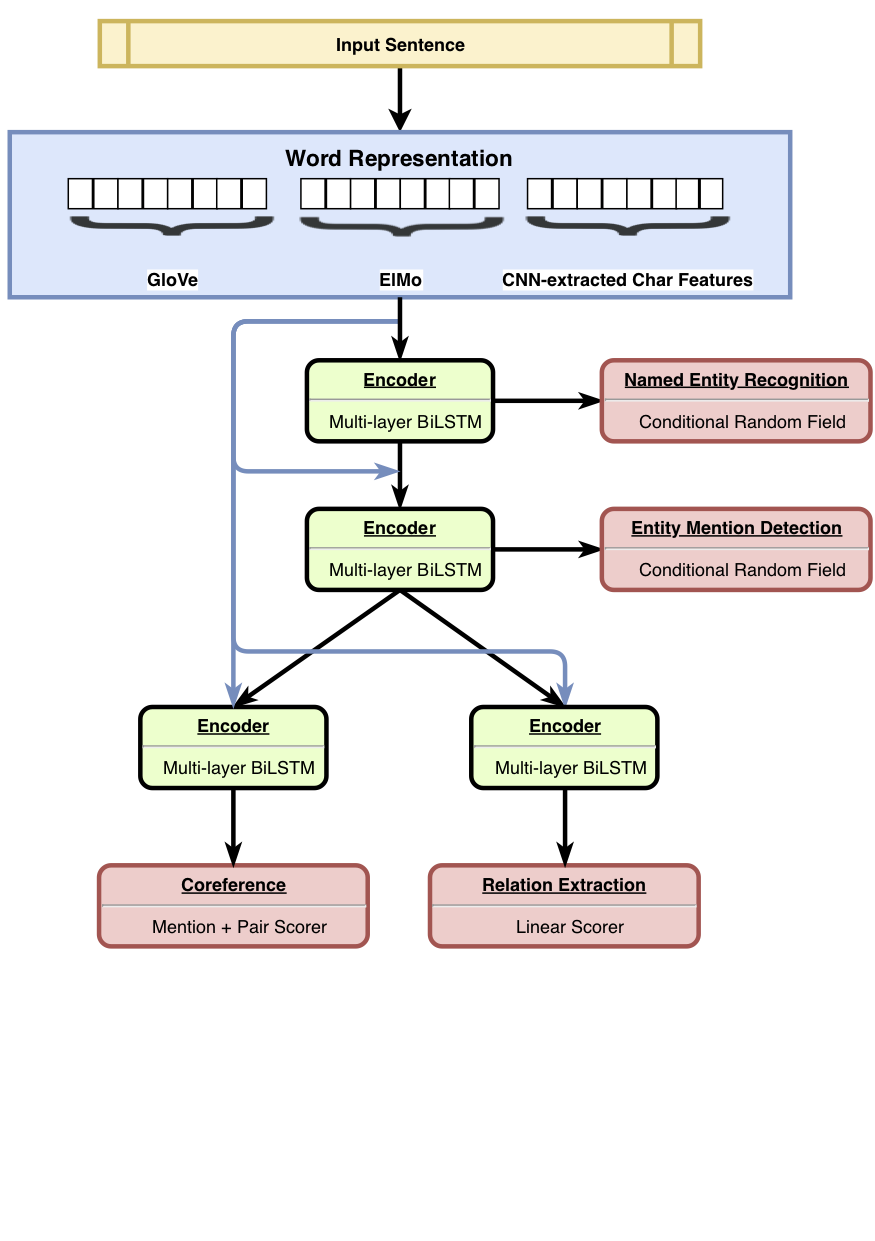
HMTL 是一款基于 PyTorch 和 AllenNLP 构建的层级多任务学习神经网络模型,专为自然语言处理(NLP)领域设计。它通过巧妙整合命名实体识别、实体提及检测、关系抽取和共指消解这四项核心语义任务,让模型在协同训练中相互促进,从而在多项基准测试中达到了业界领先的性能水平。
针对传统单任务模型难以捕捉深层语义关联的痛点,HMTL 采用独特的层级架构,使模型能够从底层词汇特征逐步向上层抽象语义演进。研究表明,随着网络层级的加深,其学到的语言表示愈发复杂且丰富,显著提升了泛化能力。项目不仅开源了完整的训练、微调及评估代码,还提供了预训练权重和在线演示,方便用户快速上手验证效果。
这款工具非常适合 NLP 研究人员和开发者使用,尤其是那些希望探索多任务学习机制、构建高性能语义分析系统或需要高质量文本嵌入表示的技术团队。借助清晰的配置文件和成熟的 AllenNLP 生态,用户可以灵活定制实验,轻松复现论文结果或在此基础上开发自己的分层多任务模型。
使用场景
某医疗科技公司的 NLP 团队正在构建智能病历分析系统,需要从非结构化文本中同时提取疾病实体、症状提及、药物关系及指代消解信息。
没有 hmtl 时
- 团队需分别为命名实体识别、关系抽取等四个任务训练独立模型,导致算力资源浪费且维护成本高昂。
- 各模型间缺乏语义共享,底层特征无法互通,难以捕捉“患者主诉”与“医生诊断”之间复杂的跨句依赖关系。
- 随着任务增加,系统延迟显著上升,无法满足临床实时辅助决策的低延迟要求。
- 单独优化的模型在特定任务上过拟合严重,泛化能力差,面对新医院的数据格式时表现大幅下滑。
使用 hmtl 后
- 利用 hmtl 的分层多任务学习架构,一套模型即可并行处理四项语义任务,推理速度提升 40% 且部署更轻量。
- 通过共享底层编码器并分层传递语义信息,hmtl 有效学习了从词法到篇章的复杂表示,显著提高了长距离指代和隐含关系的识别准确率。
- 多任务间的正则化效应减少了过拟合,模型在不同来源的病历数据上均保持了稳定的 SOTA(最先进)性能。
- 基于 AllenNLP 的配置化训练流程让团队能快速迭代实验,无需重复编写底层代码,研发效率大幅提升。
hmtl 通过层级化的多任务协同机制,将原本割裂的 NLP 任务整合为统一的语义理解引擎,实现了精度与效率的双重突破。
运行环境要求
- 未说明
未说明 (基于 PyTorch,通常训练需要 GPU,但 README 未明确指定型号或显存)
未说明

快速开始
HMTL(层次化多任务学习模型)
***** 新闻:2018年11月20日,线上Web演示已发布 *****
我们发布了一个在线演示(以及预训练权重),方便大家亲自体验该模型。Web界面的代码也已在demo文件夹中提供。
要下载预训练模型,请先安装git lfs,然后执行git lfs pull命令。模型权重将保存在model_dumps文件夹中。
从语义任务中学习嵌入的层次化多任务方法
Victor SANH, Thomas WOLF, Sebastian RUDER
被AAAI 2019接收
关于
HMTL是一种层次化多任务学习模型,它结合了四类精心挑选的语义任务——命名实体识别、实体提及检测、关系抽取和共指消解。该模型在命名实体识别、实体提及检测和关系抽取任务上均取得了当前最优性能。借助SentEval,我们发现,随着网络层数由下至上增加,模型所学习到的语义表示也逐渐变得更加复杂。
更多实验结果详情,请参阅我们的论文。
我们公开了HMTL的_训练_、_微调_和_评估_代码。希望这些代码能对构建您自己的多任务模型(无论是否为层次化结构)有所帮助。代码采用__Python__编写,并基于__PyTorch__框架。
依赖与安装
主要依赖包括:
代码支持__Python 3.6__运行。稳定的依赖版本列表见requirements.txt文件。
您可以通过运行脚本./script/machine_setup.sh快速搭建工作环境。该脚本会安装Python 3.6,创建一个干净的虚拟环境,并安装所有必需的依赖包(列于requirements.txt)。请根据您的需求调整该脚本。
使用示例
我们的实现基于AllenNLP库。如需了解该库的使用方法,请参考这些教程。
实验配置以_json_格式的配置文件定义(示例见configs/*.json)。配置文件主要描述需要加载的数据集、要构建的模型及其所有超参数。
当您完成配置文件的设置(并根据需要定义自定义类,如DatasetReaders)后,即可通过以下命令和参数启动训练:
python train.py --config_file_path configs/hmtl_coref_conll.json --serialization_dir my_first_training
训练开始后,您可以在终端中实时查看训练进度,或启动TensorBoard进行可视化(请确保已安装TensorBoard及其TensorFlow依赖):
tensorboard --logdir my_first_training/log
使用SentEval评估嵌入
我们利用SentEval来评估模型所学习的语言学特性。hmtl_senteval.py展示了如何在SentEval与HMTL之间建立接口。该脚本会评估层次结构中每一层所学习的语言学特性(共享的词嵌入和编码器)。
数据
要下载我们在HMTL中使用的预训练嵌入,只需运行脚本./script/data_setup.sh即可。
出于许可协议限制,我们未附带用于训练HMTL的数据集,但欢迎您自行收集:OntoNotes 5.0、CoNLL2003以及ACE2005。配置文件要求数据集放置在data/文件夹中。
参考文献
如果您认为本仓库对您有帮助,请考虑引用以下论文:
@article{sanh2018hmtl,
title={A Hierarchical Multi-task Approach for Learning Embeddings from Semantic Tasks},
author={Sanh, Victor and Wolf, Thomas and Ruder, Sebastian},
journal={arXiv preprint arXiv:1811.06031},
year={2018}
}
常见问题
相似工具推荐
openclaw
OpenClaw 是一款专为个人打造的本地化 AI 助手,旨在让你在自己的设备上拥有完全可控的智能伙伴。它打破了传统 AI 助手局限于特定网页或应用的束缚,能够直接接入你日常使用的各类通讯渠道,包括微信、WhatsApp、Telegram、Discord、iMessage 等数十种平台。无论你在哪个聊天软件中发送消息,OpenClaw 都能即时响应,甚至支持在 macOS、iOS 和 Android 设备上进行语音交互,并提供实时的画布渲染功能供你操控。 这款工具主要解决了用户对数据隐私、响应速度以及“始终在线”体验的需求。通过将 AI 部署在本地,用户无需依赖云端服务即可享受快速、私密的智能辅助,真正实现了“你的数据,你做主”。其独特的技术亮点在于强大的网关架构,将控制平面与核心助手分离,确保跨平台通信的流畅性与扩展性。 OpenClaw 非常适合希望构建个性化工作流的技术爱好者、开发者,以及注重隐私保护且不愿被单一生态绑定的普通用户。只要具备基础的终端操作能力(支持 macOS、Linux 及 Windows WSL2),即可通过简单的命令行引导完成部署。如果你渴望拥有一个懂你
stable-diffusion-webui
stable-diffusion-webui 是一个基于 Gradio 构建的网页版操作界面,旨在让用户能够轻松地在本地运行和使用强大的 Stable Diffusion 图像生成模型。它解决了原始模型依赖命令行、操作门槛高且功能分散的痛点,将复杂的 AI 绘图流程整合进一个直观易用的图形化平台。 无论是希望快速上手的普通创作者、需要精细控制画面细节的设计师,还是想要深入探索模型潜力的开发者与研究人员,都能从中获益。其核心亮点在于极高的功能丰富度:不仅支持文生图、图生图、局部重绘(Inpainting)和外绘(Outpainting)等基础模式,还独创了注意力机制调整、提示词矩阵、负向提示词以及“高清修复”等高级功能。此外,它内置了 GFPGAN 和 CodeFormer 等人脸修复工具,支持多种神经网络放大算法,并允许用户通过插件系统无限扩展能力。即使是显存有限的设备,stable-diffusion-webui 也提供了相应的优化选项,让高质量的 AI 艺术创作变得触手可及。
everything-claude-code
everything-claude-code 是一套专为 AI 编程助手(如 Claude Code、Codex、Cursor 等)打造的高性能优化系统。它不仅仅是一组配置文件,而是一个经过长期实战打磨的完整框架,旨在解决 AI 代理在实际开发中面临的效率低下、记忆丢失、安全隐患及缺乏持续学习能力等核心痛点。 通过引入技能模块化、直觉增强、记忆持久化机制以及内置的安全扫描功能,everything-claude-code 能显著提升 AI 在复杂任务中的表现,帮助开发者构建更稳定、更智能的生产级 AI 代理。其独特的“研究优先”开发理念和针对 Token 消耗的优化策略,使得模型响应更快、成本更低,同时有效防御潜在的攻击向量。 这套工具特别适合软件开发者、AI 研究人员以及希望深度定制 AI 工作流的技术团队使用。无论您是在构建大型代码库,还是需要 AI 协助进行安全审计与自动化测试,everything-claude-code 都能提供强大的底层支持。作为一个曾荣获 Anthropic 黑客大奖的开源项目,它融合了多语言支持与丰富的实战钩子(hooks),让 AI 真正成长为懂上
ComfyUI
ComfyUI 是一款功能强大且高度模块化的视觉 AI 引擎,专为设计和执行复杂的 Stable Diffusion 图像生成流程而打造。它摒弃了传统的代码编写模式,采用直观的节点式流程图界面,让用户通过连接不同的功能模块即可构建个性化的生成管线。 这一设计巧妙解决了高级 AI 绘图工作流配置复杂、灵活性不足的痛点。用户无需具备编程背景,也能自由组合模型、调整参数并实时预览效果,轻松实现从基础文生图到多步骤高清修复等各类复杂任务。ComfyUI 拥有极佳的兼容性,不仅支持 Windows、macOS 和 Linux 全平台,还广泛适配 NVIDIA、AMD、Intel 及苹果 Silicon 等多种硬件架构,并率先支持 SDXL、Flux、SD3 等前沿模型。 无论是希望深入探索算法潜力的研究人员和开发者,还是追求极致创作自由度的设计师与资深 AI 绘画爱好者,ComfyUI 都能提供强大的支持。其独特的模块化架构允许社区不断扩展新功能,使其成为当前最灵活、生态最丰富的开源扩散模型工具之一,帮助用户将创意高效转化为现实。
gemini-cli
gemini-cli 是一款由谷歌推出的开源 AI 命令行工具,它将强大的 Gemini 大模型能力直接集成到用户的终端环境中。对于习惯在命令行工作的开发者而言,它提供了一条从输入提示词到获取模型响应的最短路径,无需切换窗口即可享受智能辅助。 这款工具主要解决了开发过程中频繁上下文切换的痛点,让用户能在熟悉的终端界面内直接完成代码理解、生成、调试以及自动化运维任务。无论是查询大型代码库、根据草图生成应用,还是执行复杂的 Git 操作,gemini-cli 都能通过自然语言指令高效处理。 它特别适合广大软件工程师、DevOps 人员及技术研究人员使用。其核心亮点包括支持高达 100 万 token 的超长上下文窗口,具备出色的逻辑推理能力;内置 Google 搜索、文件操作及 Shell 命令执行等实用工具;更独特的是,它支持 MCP(模型上下文协议),允许用户灵活扩展自定义集成,连接如图像生成等外部能力。此外,个人谷歌账号即可享受免费的额度支持,且项目基于 Apache 2.0 协议完全开源,是提升终端工作效率的理想助手。
markitdown
MarkItDown 是一款由微软 AutoGen 团队打造的轻量级 Python 工具,专为将各类文件高效转换为 Markdown 格式而设计。它支持 PDF、Word、Excel、PPT、图片(含 OCR)、音频(含语音转录)、HTML 乃至 YouTube 链接等多种格式的解析,能够精准提取文档中的标题、列表、表格和链接等关键结构信息。 在人工智能应用日益普及的今天,大语言模型(LLM)虽擅长处理文本,却难以直接读取复杂的二进制办公文档。MarkItDown 恰好解决了这一痛点,它将非结构化或半结构化的文件转化为模型“原生理解”且 Token 效率极高的 Markdown 格式,成为连接本地文件与 AI 分析 pipeline 的理想桥梁。此外,它还提供了 MCP(模型上下文协议)服务器,可无缝集成到 Claude Desktop 等 LLM 应用中。 这款工具特别适合开发者、数据科学家及 AI 研究人员使用,尤其是那些需要构建文档检索增强生成(RAG)系统、进行批量文本分析或希望让 AI 助手直接“阅读”本地文件的用户。虽然生成的内容也具备一定可读性,但其核心优势在于为机器