Python-ai-assistant
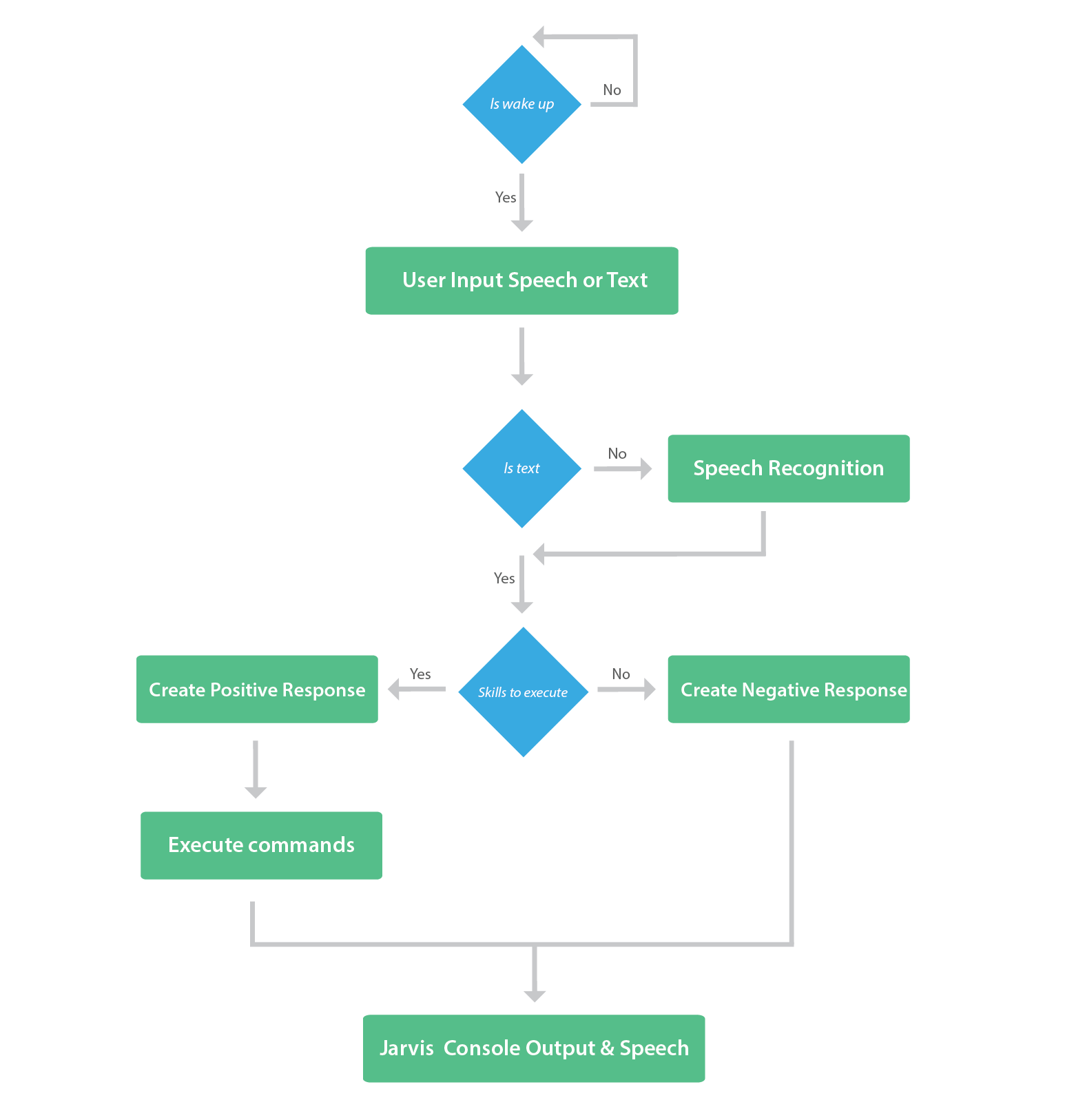
Python-ai-assistant(又名 Jarvis)是一款基于 Python 3.8 构建的智能语音助手,旨在让电脑像电影中的管家一样听懂指令并执行任务。它解决了用户希望通过自然语言或语音快速操控系统、获取信息的需求,无需手动输入复杂命令。
这款工具非常适合希望在 Ubuntu 系统上体验个性化 AI 助手的开发者、技术爱好者以及普通用户。无论是打开网页、播放音乐、查询天气新闻,还是进行数学计算、设置闹钟甚至检查网络状态,只需对麦克风说出指令或直接打字,Jarvis 都能迅速响应。它还具备独特的“学习模式”,允许用户自定义新的回答逻辑,并通过 MongoDB 记录历史交互与技能成长。
技术亮点方面,Python-ai-assistant 支持异步命令执行与双模输入(语音/文本),可动态切换交互方式;集成 WolframAlpha 等第三方 API 以回答通用知识问题;同时提供高度可配置的助手名称与语音反馈机制。作为一个开源项目,它不仅功能丰富,还保持了良好的代码可维护性,是探索本地化智能助手开发的理想起点。
使用场景
数据分析师小林在 Ubuntu 工作站上处理紧急报表时,需要频繁切换窗口查询资料、监控网络状态并记录临时灵感。
没有 Python-ai-assistant 时
- 双手被键盘占用,无法在不中断打字流的情况下打开浏览器搜索“最新行业数据”或查询伦敦天气。
- 检查网络延迟或内存消耗时,必须手动输入复杂的终端命令(如
ping或free -h)并解读枯燥的输出结果。 - 突然想到的待办事项或计算需求(如"(5+6)*8"),需要停下工作切换到计算器应用或手机备忘录,严重打断心流。
- 想要启动 LibreOffice Calc 或 Firefox 时,不得不离开当前代码编辑器去点击任务栏图标,操作路径冗长。
- 缺乏统一的语音交互入口,所有系统控制(如音量调节、清屏)都依赖繁琐的图形界面点击或快捷键记忆。
使用 Python-ai-assistant 后
- 只需口述"Jarvis tell me about market trends"或"Jarvis weather in London",助手立即语音播报结果并自动打开相关网页,全程无需抬手。
- 直接询问"Jarvis internet speed"或"Jarvis memory consumption",即刻获得清晰的语音反馈,省去了手动敲命令和查文档的时间。
- 随口说出"Jarvis create a 10 minutes reminder"或直接进行语音算术题,助手自动记录并执行计算,思维连贯性得到完美保留。
- 通过"Jarvis open calc"或"Jarvis open firefox"指令,秒级启动所需 Linux 应用,彻底解放双手专注于核心数据分析。
- 利用自然的语音指令完成音量调节、清屏甚至自定义学习新回应,将原本分散的系统操作整合为流畅的对话体验。
Python-ai-assistant 将繁琐的图形界面操作和命令行输入转化为自然的语音交互,让开发者在保持专注的同时高效掌控整个系统。
运行环境要求
- Linux (Ubuntu 20.04)
未说明
未说明

快速开始

关于贾维斯 - 一种智能AI意识 🧠
贾维斯是一款基于Python 3.8的语音命令助手服务。 它可以识别人类语音、与用户对话并执行基本命令。
需求
- 操作系统:Ubuntu 20.04 (Focal Fossa)
- Python版本:3.8.x
助手技能
- 打开网页(例如“贾维斯,打开YouTube”)
- 在YouTube上播放音乐(例如“贾维斯,播放莫扎特”)
- 调节扬声器音量(可调高或调低,也可设置最大音量或静音)(例如“贾维斯,音量调大!”)
- 打开LibreOffice套件中的应用程序(Calc、Writer、Impress)(例如“贾维斯,打开Calc”)
- 通过网络搜索回答问题(例如“贾维斯,给我讲讲橙子”)
- 查询某地天气(例如“贾维斯,告诉我伦敦的天气”)
- 显示当前时间和/或日期(例如“贾维斯,告诉我时间或日期”)
- 设置闹钟(例如“贾维斯,创建一个新闹钟”)
- 检测网络速度(ping、上行和下行)(例如“贾维斯,告诉我网络速度”)
- 检查网络连接状态(例如“贾维斯,网络连接正常吗?”)
- 播报每日新闻(例如“贾维斯,告诉我今天的新闻”)
- 拼写单词(例如“贾维斯,帮我拼写‘animal’这个词”)
- 创建提醒(例如“贾维斯,创建一个10分钟的提醒”)
- 打开Linux应用程序(例如“贾维斯,打开Bash/Firefox”)
- 列出所有可用技能(例如“贾维斯,告诉我你的技能”或“贾维斯,你能做什么?”)
- 显示当前位置(例如“贾维斯,告诉我你现在的位置”)
- 显示内存占用情况(例如“贾维斯,告诉我你的内存使用情况”)
- 显示用户命令历史(例如“贾维斯,告诉我我的历史”)
- 记录/学习新指令并启用学习模式,按需添加新回复!(例如“贾维斯,记住”)
- 清空终端界面(例如“贾维斯,清空终端”)
- 提供帮助命令,打印所有技能及其描述(例如“贾维斯,帮助”)
- 进行基础计算(例如“贾维斯,(5 + 6) * 8”或“贾维斯,一加一”)
- 运行时更改设置(例如“贾维斯,更改设置”)
助手特性
- 异步执行命令及语音识别与解析
- 支持两种不同的用户输入方式(文本或语音),用户可以选择打字或对着麦克风说话。
- 在一般性问题上作出回答(通过调用Wolfram API),例如(“贾维斯,告诉我最高的建筑”)
- 运行时切换输入模式,通过特定短语触发,例如“贾维斯,更改设置”)
- 易于自定义语音命令
- 可配置助手名称(例如“贾维斯”、“索菲亚”、“约翰”等)(支持运行时更改)
- 控制台中提供日志预览
- 语音和/或文本回复
- 将命令历史和已学习技能保存在MongoDB中。
快速入门
创建第三方API密钥
贾维斯助手使用第三方API进行语音识别、网络信息检索、天气预报等操作。 以下所有API均提供免费的非商业用途调用权限。请注册以下API以获取免费访问密钥。
- OpenWeatherMap:用于天气预报的API。
- WolframAlpha:用于回答问题的API。
- IPSTACK:用于获取当前位置的API。
在Ubuntu/Debian系统中设置贾维斯
- 克隆贾维斯仓库到本地:
git clone https://github.com/ggeop/Jarvis.git --branch master
对于贡献者:
git clone https://github.com/ggeop/Jarvis.git --branch develop
- 切换工作目录
cd Jarvis
- 设置贾维斯及系统依赖项:
bash setup.sh
- 将密钥放入设置文件
注意:为了获得更好的体验,您可以在启动应用之前将免费密钥放入settings.py文件中
nano Jarvis/src/jarvis/jarvis/setting.py
启动语音命令助手

- 启动助手服务:
bash run_jarvis.sh
如何为助手添加新技能
您可以轻松地通过两个步骤添加新技能。
- 在skills/registry.py中创建新的技能配置
{
'enable': True,
'func': Skills.new_skill,
'tags': 'tag1, tag2',
'description': '技能描述..'
}
- 在skills/collection中创建新的技能模块
决策模型

技能提取
技能提取是通过为每个技能构建TF-IDF特征矩阵来实现的。
在下面的例子中,我们有一个包含三个技能的多维空间。
用户输入会在该空间中被分析,并通过相似度度量(如余弦相似度)找到最匹配的技能。

贡献
- 欢迎提交拉取请求(PR) :relaxed:
- 贡献流程如下:
- 克隆项目
- 切换到
develop分支并创建功能分支,例如feature_branch - 向
develop分支提交PR - 等待审核和批准!!
master分支的更新和发布会通过Travis CI/CD自动完成
- 尽量遵循PEP-8规范,并添加有用的注释!
CI/CD流程

🔗 相关项目
如果你喜欢这个虚拟助手,你可能也会对我的另一个基于人工智能的项目——DataDialogue 感兴趣。
通过自然对话,彻底改变你与数据库的交互方式!DataDialogue 让任何人都能做到:
- 💬 使用自然语言查询数据库
- 📊 即时获取数据可视化
- 🔍 无需掌握 SQL 即可探索数据
- 🤝 弥合数据团队与业务用户之间的鸿沟
版本历史
Release_v.3032021/10/11Release_v.2992021/10/11Release_v.2952021/10/11常见问题
相似工具推荐
openclaw
OpenClaw 是一款专为个人打造的本地化 AI 助手,旨在让你在自己的设备上拥有完全可控的智能伙伴。它打破了传统 AI 助手局限于特定网页或应用的束缚,能够直接接入你日常使用的各类通讯渠道,包括微信、WhatsApp、Telegram、Discord、iMessage 等数十种平台。无论你在哪个聊天软件中发送消息,OpenClaw 都能即时响应,甚至支持在 macOS、iOS 和 Android 设备上进行语音交互,并提供实时的画布渲染功能供你操控。 这款工具主要解决了用户对数据隐私、响应速度以及“始终在线”体验的需求。通过将 AI 部署在本地,用户无需依赖云端服务即可享受快速、私密的智能辅助,真正实现了“你的数据,你做主”。其独特的技术亮点在于强大的网关架构,将控制平面与核心助手分离,确保跨平台通信的流畅性与扩展性。 OpenClaw 非常适合希望构建个性化工作流的技术爱好者、开发者,以及注重隐私保护且不愿被单一生态绑定的普通用户。只要具备基础的终端操作能力(支持 macOS、Linux 及 Windows WSL2),即可通过简单的命令行引导完成部署。如果你渴望拥有一个懂你
stable-diffusion-webui
stable-diffusion-webui 是一个基于 Gradio 构建的网页版操作界面,旨在让用户能够轻松地在本地运行和使用强大的 Stable Diffusion 图像生成模型。它解决了原始模型依赖命令行、操作门槛高且功能分散的痛点,将复杂的 AI 绘图流程整合进一个直观易用的图形化平台。 无论是希望快速上手的普通创作者、需要精细控制画面细节的设计师,还是想要深入探索模型潜力的开发者与研究人员,都能从中获益。其核心亮点在于极高的功能丰富度:不仅支持文生图、图生图、局部重绘(Inpainting)和外绘(Outpainting)等基础模式,还独创了注意力机制调整、提示词矩阵、负向提示词以及“高清修复”等高级功能。此外,它内置了 GFPGAN 和 CodeFormer 等人脸修复工具,支持多种神经网络放大算法,并允许用户通过插件系统无限扩展能力。即使是显存有限的设备,stable-diffusion-webui 也提供了相应的优化选项,让高质量的 AI 艺术创作变得触手可及。
everything-claude-code
everything-claude-code 是一套专为 AI 编程助手(如 Claude Code、Codex、Cursor 等)打造的高性能优化系统。它不仅仅是一组配置文件,而是一个经过长期实战打磨的完整框架,旨在解决 AI 代理在实际开发中面临的效率低下、记忆丢失、安全隐患及缺乏持续学习能力等核心痛点。 通过引入技能模块化、直觉增强、记忆持久化机制以及内置的安全扫描功能,everything-claude-code 能显著提升 AI 在复杂任务中的表现,帮助开发者构建更稳定、更智能的生产级 AI 代理。其独特的“研究优先”开发理念和针对 Token 消耗的优化策略,使得模型响应更快、成本更低,同时有效防御潜在的攻击向量。 这套工具特别适合软件开发者、AI 研究人员以及希望深度定制 AI 工作流的技术团队使用。无论您是在构建大型代码库,还是需要 AI 协助进行安全审计与自动化测试,everything-claude-code 都能提供强大的底层支持。作为一个曾荣获 Anthropic 黑客大奖的开源项目,它融合了多语言支持与丰富的实战钩子(hooks),让 AI 真正成长为懂上
ComfyUI
ComfyUI 是一款功能强大且高度模块化的视觉 AI 引擎,专为设计和执行复杂的 Stable Diffusion 图像生成流程而打造。它摒弃了传统的代码编写模式,采用直观的节点式流程图界面,让用户通过连接不同的功能模块即可构建个性化的生成管线。 这一设计巧妙解决了高级 AI 绘图工作流配置复杂、灵活性不足的痛点。用户无需具备编程背景,也能自由组合模型、调整参数并实时预览效果,轻松实现从基础文生图到多步骤高清修复等各类复杂任务。ComfyUI 拥有极佳的兼容性,不仅支持 Windows、macOS 和 Linux 全平台,还广泛适配 NVIDIA、AMD、Intel 及苹果 Silicon 等多种硬件架构,并率先支持 SDXL、Flux、SD3 等前沿模型。 无论是希望深入探索算法潜力的研究人员和开发者,还是追求极致创作自由度的设计师与资深 AI 绘画爱好者,ComfyUI 都能提供强大的支持。其独特的模块化架构允许社区不断扩展新功能,使其成为当前最灵活、生态最丰富的开源扩散模型工具之一,帮助用户将创意高效转化为现实。
gemini-cli
gemini-cli 是一款由谷歌推出的开源 AI 命令行工具,它将强大的 Gemini 大模型能力直接集成到用户的终端环境中。对于习惯在命令行工作的开发者而言,它提供了一条从输入提示词到获取模型响应的最短路径,无需切换窗口即可享受智能辅助。 这款工具主要解决了开发过程中频繁上下文切换的痛点,让用户能在熟悉的终端界面内直接完成代码理解、生成、调试以及自动化运维任务。无论是查询大型代码库、根据草图生成应用,还是执行复杂的 Git 操作,gemini-cli 都能通过自然语言指令高效处理。 它特别适合广大软件工程师、DevOps 人员及技术研究人员使用。其核心亮点包括支持高达 100 万 token 的超长上下文窗口,具备出色的逻辑推理能力;内置 Google 搜索、文件操作及 Shell 命令执行等实用工具;更独特的是,它支持 MCP(模型上下文协议),允许用户灵活扩展自定义集成,连接如图像生成等外部能力。此外,个人谷歌账号即可享受免费的额度支持,且项目基于 Apache 2.0 协议完全开源,是提升终端工作效率的理想助手。
markitdown
MarkItDown 是一款由微软 AutoGen 团队打造的轻量级 Python 工具,专为将各类文件高效转换为 Markdown 格式而设计。它支持 PDF、Word、Excel、PPT、图片(含 OCR)、音频(含语音转录)、HTML 乃至 YouTube 链接等多种格式的解析,能够精准提取文档中的标题、列表、表格和链接等关键结构信息。 在人工智能应用日益普及的今天,大语言模型(LLM)虽擅长处理文本,却难以直接读取复杂的二进制办公文档。MarkItDown 恰好解决了这一痛点,它将非结构化或半结构化的文件转化为模型“原生理解”且 Token 效率极高的 Markdown 格式,成为连接本地文件与 AI 分析 pipeline 的理想桥梁。此外,它还提供了 MCP(模型上下文协议)服务器,可无缝集成到 Claude Desktop 等 LLM 应用中。 这款工具特别适合开发者、数据科学家及 AI 研究人员使用,尤其是那些需要构建文档检索增强生成(RAG)系统、进行批量文本分析或希望让 AI 助手直接“阅读”本地文件的用户。虽然生成的内容也具备一定可读性,但其核心优势在于为机器

