langgraph-mcp
langgraph-mcp 是一个基于 LangGraph 框架和模型上下文协议(MCP)构建的开源解决方案模板,旨在帮助开发者快速打造通用的 AI 智能助手。它核心解决了大语言模型在复杂应用场景中难以标准化连接外部数据源、工具及服务的问题。正如 USB-C 接口统一了硬件连接,MCP 为 AI 应用提供了一套标准协议,而 langgraph-mcp 则利用这一协议,让 AI 能够灵活调用各类外部能力。
该项目特别适合具有一定 Python 基础的 AI 应用开发者和研究人员使用。通过引入多智能体协作模式,langgraph-mcp 内置了一个智能路由机制:当用户发出指令时,系统能自动分析意图,选择最合适的智能体节点,并通过统一的 MCP 接口调用相应工具执行任务。这种设计不仅简化了工作流编排,还极大地提升了系统的扩展性。
其技术亮点在于将复杂的工具发现与路由逻辑自动化。系统能自动收集各个 MCP 服务器提供的工具和资源信息,并将其索引到向量数据库中,从而实现精准的任务分发。此外,项目支持模块化开发,开发者可以轻松替换或添加自定义的向量检索器(如 Milvus),以适应不同的业务需求。无论是构建增强型聊天机器人、AI 驱动的集成开发环境,还是定制自动化工作流,langgraph-mcp 都提供了一个结构清晰且动态灵活的起点。
使用场景
某中型电商公司的后端团队正致力于构建一个能同时处理订单查询、库存更新及 GitHub 代码部署的智能运维助手。
没有 langgraph-mcp 时
- 集成成本高昂:每接入一个新的内部工具(如 Jira 或自定义数据库),开发人员都需要手动编写大量的胶水代码来定义输入输出格式,耗时且易错。
- 上下文割裂:AI 模型难以动态获取外部系统的实时状态,往往只能基于训练数据回答,导致提供的库存信息滞后或错误。
- 工作流僵化:面对复杂任务(如“查订单并回滚代码”),硬编码的判断逻辑无法灵活路由,一旦流程变更就需要重构整个应用。
- 维护困难:缺乏统一标准,不同工具的连接方式五花八门,新成员上手慢,系统扩展性极差。
使用 langgraph-mcp 后
- 即插即用集成:借助 MCP 协议的标准接口,团队只需配置即可让 AI 自动发现并调用各类工具,无需为每个工具重复开发连接层。
- 实时上下文感知:langgraph-mcp 通过图结构动态编排,使助手能实时从 Milvus 向量库或外部 API 拉取最新数据,确保回复精准可靠。
- 智能动态路由:内置的路由器节点能根据用户意图自动选择最佳代理和工具组合,轻松处理跨系统的复杂多步任务。
- 架构清晰可扩展:基于 LangGraph 的模块化设计,新增数据源或工具仅需更新配置,大幅降低了长期维护和技术迭代的门槛。
langgraph-mcp 通过标准化协议与图式编排的结合,将原本繁琐的多工具集成工作转化为灵活、可观测的自动化工作流,极大提升了企业级 AI 助手的落地效率。
运行环境要求
- Linux
- macOS
未说明
未说明

快速开始
基于 LangGraph 和模型上下文协议(MCP)构建的通用助手

模型上下文协议(MCP) 是一种开放协议,能够实现大语言模型应用与外部数据源和工具之间的无缝集成。无论您是在构建一个 AI 驱动的 IDE、增强聊天界面,还是创建自定义的 AI 工作流,MCP 都提供了一种标准化的方式来连接 LLM 与其所需的上下文。您可以将 MCP 看作是 AI 应用程序中的 USB-C 接口。就像 USB-C 提供了一种标准化方式来连接您的设备与各种外设和配件一样,MCP 也为 AI 模型连接不同的数据源和工具提供了标准化途径。
LangGraph 是一个旨在使语言模型无缝集成到复杂工作流和应用程序中的框架。它强调模块化和灵活性。工作流以图的形式表示,节点对应于动作、工具或模型查询,而边则定义了它们之间的信息流动。LangGraph 提供了一种结构化但又动态的任务执行方式,非常适合用于编写涉及自然语言理解、自动化和决策制定的 AI 应用程序。
在 这篇早期文章 中,我们扩展了 LangGraph 的检索代理模板,以开发并部署一个 AI 解决方案。
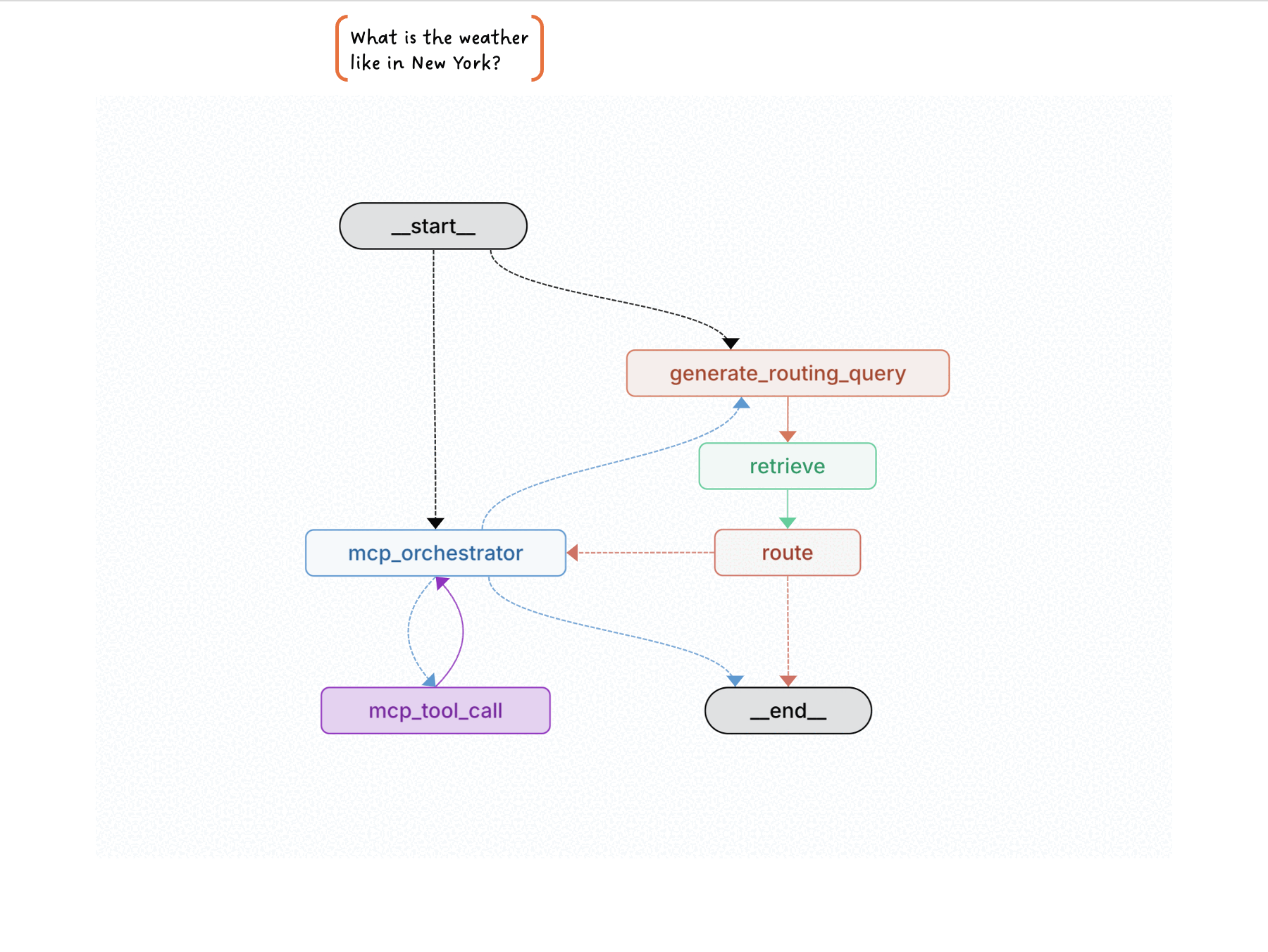
在这个项目中,我们将 LangGraph 与 MCP 结合起来,构建我们自己的通用助手。对于我们的通用助手,我们采用了多智能体模式,如下所示:

助手接收用户消息,并决定使用哪个智能体。该智能体节点会决定使用哪个工具,然后在 MCP 服务器上调用该工具。由于我们所有的智能体都基于 MCP,因此只需一个 MCP-智能体节点即可完成基于 LLM 的编排工作,而另一个单独的节点则足以与 MCP 服务器协作以调用其工具。
开发环境搭建
创建并激活虚拟环境
git clone https://github.com/esxr/langgraph-mcp.git cd langgraph-mcp python3 -m venv .venv source .venv/bin/activate安装 LangGraph CLI
pip install -U "langgraph-cli[inmem]"注意:“inmem”额外组件用于在开发模式下运行 LangGraph API 服务器(无需安装 Docker)。
安装依赖项
pip install -e .配置环境变量
cp env.example .env将您的
OPENAI_API_KEY、GITHUB_PERSONAL_ACCESS_TOKEN等添加到.env文件中。注意:我们已添加对 Milvus Lite Retriever 的支持(支持基于文件的 URI)。Milvus Lite 在 Windows 上无法运行。对于 Windows 用户,您可能需要使用 Milvus Server(通过 Docker 很容易启动),并将
MILVUS_DB配置更改为基于服务器的 URI。您还可以扩展 retriever.py,以添加您选择的向量数据库的检索器!
实现细节
我们的实现主要分为三个部分:
- 构建路由节点
- 助手节点
- 通用 MCP 包装器
构建路由节点
用于构建路由节点的图在 build_router_graph.py 中实现。它利用我们的 mcp_wrapper.py,根据每个 MCP 服务器提供的工具、提示和资源收集路由信息,并将这些路由信息按每个服务器索引存储在向量数据库中。

助手节点
助手节点的图在 assistant_graph.py 中实现。以下动画借助示例描述了各个节点的作用以及控制流的传递过程:

通用 MCP 包装器
mcp_wrapper.py 使用策略模式,通过一个抽象基类 (MCPSessionFunction) 定义了一个用于在 MCP 服务器上执行各种操作的通用接口。该模式包括:
- 抽象接口:
MCPSessionFunction定义了一个异步__call__方法,作为所有会话函数的契约。
- 具体实现:
RoutingDescription类实现了根据工具、提示和资源获取路由信息的功能。GetTools类实现了从 MCP 服务器获取工具,并将其转换为 LangGraph 可消费的格式。RunTool类实现了在 MCP 服务器上调用工具并返回其输出的功能。
- 处理函数:
apply充当统一的执行者。它:- 使用
mcp库中的stdio_client初始化会话。 - 通过
await fn(server_name, session)将实际操作委托给提供的MCPSessionFunction实例。
- 可扩展性:
- 可以通过继承
MCPSessionFunction来添加新的操作,而无需修改核心处理逻辑。例如,我们可以使用这种模式来添加获取工具和执行工具的支持。
- 可以通过继承
演示!
这里有一个端到端的视频!
https://github.com/user-attachments/assets/cf5b9932-33a0-4627-98ca-022979bfb2e7
相似工具推荐
openclaw
OpenClaw 是一款专为个人打造的本地化 AI 助手,旨在让你在自己的设备上拥有完全可控的智能伙伴。它打破了传统 AI 助手局限于特定网页或应用的束缚,能够直接接入你日常使用的各类通讯渠道,包括微信、WhatsApp、Telegram、Discord、iMessage 等数十种平台。无论你在哪个聊天软件中发送消息,OpenClaw 都能即时响应,甚至支持在 macOS、iOS 和 Android 设备上进行语音交互,并提供实时的画布渲染功能供你操控。 这款工具主要解决了用户对数据隐私、响应速度以及“始终在线”体验的需求。通过将 AI 部署在本地,用户无需依赖云端服务即可享受快速、私密的智能辅助,真正实现了“你的数据,你做主”。其独特的技术亮点在于强大的网关架构,将控制平面与核心助手分离,确保跨平台通信的流畅性与扩展性。 OpenClaw 非常适合希望构建个性化工作流的技术爱好者、开发者,以及注重隐私保护且不愿被单一生态绑定的普通用户。只要具备基础的终端操作能力(支持 macOS、Linux 及 Windows WSL2),即可通过简单的命令行引导完成部署。如果你渴望拥有一个懂你
stable-diffusion-webui
stable-diffusion-webui 是一个基于 Gradio 构建的网页版操作界面,旨在让用户能够轻松地在本地运行和使用强大的 Stable Diffusion 图像生成模型。它解决了原始模型依赖命令行、操作门槛高且功能分散的痛点,将复杂的 AI 绘图流程整合进一个直观易用的图形化平台。 无论是希望快速上手的普通创作者、需要精细控制画面细节的设计师,还是想要深入探索模型潜力的开发者与研究人员,都能从中获益。其核心亮点在于极高的功能丰富度:不仅支持文生图、图生图、局部重绘(Inpainting)和外绘(Outpainting)等基础模式,还独创了注意力机制调整、提示词矩阵、负向提示词以及“高清修复”等高级功能。此外,它内置了 GFPGAN 和 CodeFormer 等人脸修复工具,支持多种神经网络放大算法,并允许用户通过插件系统无限扩展能力。即使是显存有限的设备,stable-diffusion-webui 也提供了相应的优化选项,让高质量的 AI 艺术创作变得触手可及。
everything-claude-code
everything-claude-code 是一套专为 AI 编程助手(如 Claude Code、Codex、Cursor 等)打造的高性能优化系统。它不仅仅是一组配置文件,而是一个经过长期实战打磨的完整框架,旨在解决 AI 代理在实际开发中面临的效率低下、记忆丢失、安全隐患及缺乏持续学习能力等核心痛点。 通过引入技能模块化、直觉增强、记忆持久化机制以及内置的安全扫描功能,everything-claude-code 能显著提升 AI 在复杂任务中的表现,帮助开发者构建更稳定、更智能的生产级 AI 代理。其独特的“研究优先”开发理念和针对 Token 消耗的优化策略,使得模型响应更快、成本更低,同时有效防御潜在的攻击向量。 这套工具特别适合软件开发者、AI 研究人员以及希望深度定制 AI 工作流的技术团队使用。无论您是在构建大型代码库,还是需要 AI 协助进行安全审计与自动化测试,everything-claude-code 都能提供强大的底层支持。作为一个曾荣获 Anthropic 黑客大奖的开源项目,它融合了多语言支持与丰富的实战钩子(hooks),让 AI 真正成长为懂上
opencode
OpenCode 是一款开源的 AI 编程助手(Coding Agent),旨在像一位智能搭档一样融入您的开发流程。它不仅仅是一个代码补全插件,而是一个能够理解项目上下文、自主规划任务并执行复杂编码操作的智能体。无论是生成全新功能、重构现有代码,还是排查难以定位的 Bug,OpenCode 都能通过自然语言交互高效完成,显著减少开发者在重复性劳动和上下文切换上的时间消耗。 这款工具专为软件开发者、工程师及技术研究人员设计,特别适合希望利用大模型能力来提升编码效率、加速原型开发或处理遗留代码维护的专业人群。其核心亮点在于完全开源的架构,这意味着用户可以审查代码逻辑、自定义行为策略,甚至私有化部署以保障数据安全,彻底打破了传统闭源 AI 助手的“黑盒”限制。 在技术体验上,OpenCode 提供了灵活的终端界面(Terminal UI)和正在测试中的桌面应用程序,支持 macOS、Windows 及 Linux 全平台。它兼容多种包管理工具,安装便捷,并能无缝集成到现有的开发环境中。无论您是追求极致控制权的资深极客,还是渴望提升产出的独立开发者,OpenCode 都提供了一个透明、可信
ComfyUI
ComfyUI 是一款功能强大且高度模块化的视觉 AI 引擎,专为设计和执行复杂的 Stable Diffusion 图像生成流程而打造。它摒弃了传统的代码编写模式,采用直观的节点式流程图界面,让用户通过连接不同的功能模块即可构建个性化的生成管线。 这一设计巧妙解决了高级 AI 绘图工作流配置复杂、灵活性不足的痛点。用户无需具备编程背景,也能自由组合模型、调整参数并实时预览效果,轻松实现从基础文生图到多步骤高清修复等各类复杂任务。ComfyUI 拥有极佳的兼容性,不仅支持 Windows、macOS 和 Linux 全平台,还广泛适配 NVIDIA、AMD、Intel 及苹果 Silicon 等多种硬件架构,并率先支持 SDXL、Flux、SD3 等前沿模型。 无论是希望深入探索算法潜力的研究人员和开发者,还是追求极致创作自由度的设计师与资深 AI 绘画爱好者,ComfyUI 都能提供强大的支持。其独特的模块化架构允许社区不断扩展新功能,使其成为当前最灵活、生态最丰富的开源扩散模型工具之一,帮助用户将创意高效转化为现实。
gemini-cli
gemini-cli 是一款由谷歌推出的开源 AI 命令行工具,它将强大的 Gemini 大模型能力直接集成到用户的终端环境中。对于习惯在命令行工作的开发者而言,它提供了一条从输入提示词到获取模型响应的最短路径,无需切换窗口即可享受智能辅助。 这款工具主要解决了开发过程中频繁上下文切换的痛点,让用户能在熟悉的终端界面内直接完成代码理解、生成、调试以及自动化运维任务。无论是查询大型代码库、根据草图生成应用,还是执行复杂的 Git 操作,gemini-cli 都能通过自然语言指令高效处理。 它特别适合广大软件工程师、DevOps 人员及技术研究人员使用。其核心亮点包括支持高达 100 万 token 的超长上下文窗口,具备出色的逻辑推理能力;内置 Google 搜索、文件操作及 Shell 命令执行等实用工具;更独特的是,它支持 MCP(模型上下文协议),允许用户灵活扩展自定义集成,连接如图像生成等外部能力。此外,个人谷歌账号即可享受免费的额度支持,且项目基于 Apache 2.0 协议完全开源,是提升终端工作效率的理想助手。