ml-visuals
ml-visuals 是一个专为机器学习社区打造的开源可视化素材库,旨在帮助研究者和开发者轻松制作专业、美观的科研图表。在学术写作和技术分享中,绘制清晰且规范的模型结构图往往耗时费力,而 ml-visuals 提供了超过 100 种由社区贡献的高质量图形模板,涵盖线性回归、神经网络、CNN、RNN、Transformer 等经典架构及核心概念,有效解决了科研人员绘图难、风格不统一的问题。
该项目基于 Google Slides 构建,用户无需安装复杂软件,即可在线浏览、复制和自定义所需图示。所有素材完全免费开放,允许用于论文、博客、演讲等多种场景,只需在引用时注明作者信息即可。其独特的协作模式鼓励全球用户共同贡献新图形,持续丰富内容生态,确保紧跟前沿技术趋势。无论是正在撰写论文的硕博研究生、需要制作技术报告的算法工程师,还是希望提升展示效果的技术讲师,都能从中获益。通过降低科学传播的视觉门槛,ml-visuals 让每个人都能更高效地表达复杂的机器学习思想。
使用场景
一位机器学习博士生正在撰写关于新型 Transformer 变体的论文,急需绘制清晰、专业的模型架构图以投稿顶级会议。
没有 ml-visuals 时
- 绘图耗时极长:需要使用 PowerPoint 或 Illustrator 从零绘制每一个神经网络层级、注意力机制箭头和数学符号,往往花费数天时间反复调整对齐与样式。
- 视觉风格不统一:不同章节的插图由不同工具拼凑而成,线条粗细、配色方案和字体风格杂乱,严重降低论文的专业度。
- 复用性差且易出错:修改模型结构(如增加一层隐藏层)时,需手动重画整个流程图,极易出现连接错误或比例失调。
- 缺乏社区标准参考:难以找到符合学术界主流审美的高质量模板,导致图表表达力不足,审稿人可能因图示不清而误解核心创新点。
使用 ml-visuals 后
- 极速构建图表:直接从 Google Slides 模板库中复制现成的 Transformer、LSTM 或 CNN 组件,几分钟内即可组装出复杂的模型架构全景图。
- 风格专业统一:所有素材均遵循一致的学术设计规范,配色科学、线条流畅,确保全文插图呈现出出版级的高水准视觉效果。
- 灵活定制与迭代:基于模块化组件自由调整网络深度或数据流向,修改结构如同搭积木般简单,大幅降低维护成本。
- 获得社区背书:采用已被多篇顶会论文引用的通用视觉语言,不仅提升可读性,更让审稿人迅速理解模型细节,减少沟通成本。
ml-visuals 将研究人员从繁琐的绘图中解放出来,让他们能专注于算法创新本身,用世界级的视觉表达讲好科学故事。
运行环境要求
未说明
未说明

快速开始
机器学习可视化
📣 敬请期待幻灯片和仓库的重大更新!!!
📣 同时,请加入我们的 Discord:Join our Discord
ML Visuals 是一项新的协作项目,旨在通过提供免费、专业、引人入胜且合适的视觉素材和图表,帮助机器学习社区提升科学传播能力。目前,我们已有超过100张图表(全部由社区成员开源贡献)。您可以自由地在机器学习相关的演示文稿或博客文章中使用这些视觉素材。无需事先获得许可即可使用任何素材,但如果您能在适当的地方注明设计者或作者信息(可在幻灯片备注中找到),我们将不胜感激。请查看下方的各个版本。
该项目由 dair.ai 社区发起。最新版的 Google Slides 可以在此 GitHub 仓库中找到。我们的社区成员将在后续版本中继续添加更多常见的图表和基础元素。您可以将此项目视为免费且开放的资源与模板,可随意下载、复制、分发、复用并根据自身需求进行定制。
ML Visuals 现已广泛应用于硕士/博士生的报告、论文(例如这篇 论文)以及其他场景中,支持了数百个图表的制作。
如何使用?
我们主要使用 Google Slides 来维护所有的视觉素材和图表(请参阅下方版本)。如需添加自定义图表,只需新建一张幻灯片,并重复利用现有的基础视觉组件(记得申请编辑权限)。您也可以创建一份自己的幻灯片副本,按需进行个性化调整。我们鼓励作者和设计师将自己的作品上传至此处,以便他人复用。请务必在幻灯片的备注部分注明您的作者信息,这样其他人在使用这些素材时可以给予适当的署名(例如在博客或演讲中)。此外,还请为您的视觉素材撰写简短说明,帮助用户理解其内容及用途。如果您需要“编辑”权限,只需在 Google Slides 的“仅查看”工具栏中点击“请求编辑权限”,或者发送邮件至 ellfae@gmail.com。
从任意幻灯片中下载图表非常简单:只需点击“文件”→“下载”→选择所需格式即可。
如果您在自定义图表方面需要帮助,或有对他人有价值的创意想法,我们随时乐意协助。请在此处 提交问题,我们将尽力为您设计所需的视觉素材。感谢您的支持!
如需邀请加入我们的 Slack 群组,欢迎随时联系我在 Twitter 上的账号。
版本:
如何贡献?
- 您可以访问我们的 项目页面,查看与本研究项目相关的所有正在进行的任务或问题。请注意标记为
ml_visuals的议题。带有good first issue标签的议题非常适合新手入门。 - 您也可以直接浏览 issues 标签页。
- 如有任何关于本项目的问题,欢迎在我们的 Slack 群组中提问。
- Slack 频道:#ml_visuals
待添加到幻灯片中的图表建议 (issue)
- 线性回归、单层神经网络
- 具有隐藏层的多层感知机
- 反向传播
- 批量归一化及其替代方案
- 计算图
- Dropout
- 卷积神经网络——填充、步幅、池化等
- LeNet
- AlexNet
- VGG
- GoogleNet
- ResNet
- DenseNet
- 记忆网络
- 循环神经网络
- 深度循环神经网络
- 双向循环神经网络
- GRU
- LSTM
- 语言模型中的循环神经网络
- 时间上的反向传播
- 编码器-解码器架构
- 基于循环神经网络的编码器-解码器序列到序列模型
- 贝叶斯搜索及其他解码策略
- 注意力机制
- 多头注意力
- 自注意力
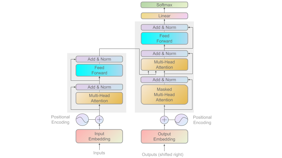
- Transformer
- Word2vec/GloVe/Skip-gram/CBOW/BERT/GPT……
- 常见/流行的计算机视觉与自然语言处理任务
该列表参考了多个资源,包括 nlpoverview 和 d2l.ai,两者都提供了非常扎实的知识体系。
示例视觉素材

常见问题
相似工具推荐
openclaw
OpenClaw 是一款专为个人打造的本地化 AI 助手,旨在让你在自己的设备上拥有完全可控的智能伙伴。它打破了传统 AI 助手局限于特定网页或应用的束缚,能够直接接入你日常使用的各类通讯渠道,包括微信、WhatsApp、Telegram、Discord、iMessage 等数十种平台。无论你在哪个聊天软件中发送消息,OpenClaw 都能即时响应,甚至支持在 macOS、iOS 和 Android 设备上进行语音交互,并提供实时的画布渲染功能供你操控。 这款工具主要解决了用户对数据隐私、响应速度以及“始终在线”体验的需求。通过将 AI 部署在本地,用户无需依赖云端服务即可享受快速、私密的智能辅助,真正实现了“你的数据,你做主”。其独特的技术亮点在于强大的网关架构,将控制平面与核心助手分离,确保跨平台通信的流畅性与扩展性。 OpenClaw 非常适合希望构建个性化工作流的技术爱好者、开发者,以及注重隐私保护且不愿被单一生态绑定的普通用户。只要具备基础的终端操作能力(支持 macOS、Linux 及 Windows WSL2),即可通过简单的命令行引导完成部署。如果你渴望拥有一个懂你
stable-diffusion-webui
stable-diffusion-webui 是一个基于 Gradio 构建的网页版操作界面,旨在让用户能够轻松地在本地运行和使用强大的 Stable Diffusion 图像生成模型。它解决了原始模型依赖命令行、操作门槛高且功能分散的痛点,将复杂的 AI 绘图流程整合进一个直观易用的图形化平台。 无论是希望快速上手的普通创作者、需要精细控制画面细节的设计师,还是想要深入探索模型潜力的开发者与研究人员,都能从中获益。其核心亮点在于极高的功能丰富度:不仅支持文生图、图生图、局部重绘(Inpainting)和外绘(Outpainting)等基础模式,还独创了注意力机制调整、提示词矩阵、负向提示词以及“高清修复”等高级功能。此外,它内置了 GFPGAN 和 CodeFormer 等人脸修复工具,支持多种神经网络放大算法,并允许用户通过插件系统无限扩展能力。即使是显存有限的设备,stable-diffusion-webui 也提供了相应的优化选项,让高质量的 AI 艺术创作变得触手可及。
everything-claude-code
everything-claude-code 是一套专为 AI 编程助手(如 Claude Code、Codex、Cursor 等)打造的高性能优化系统。它不仅仅是一组配置文件,而是一个经过长期实战打磨的完整框架,旨在解决 AI 代理在实际开发中面临的效率低下、记忆丢失、安全隐患及缺乏持续学习能力等核心痛点。 通过引入技能模块化、直觉增强、记忆持久化机制以及内置的安全扫描功能,everything-claude-code 能显著提升 AI 在复杂任务中的表现,帮助开发者构建更稳定、更智能的生产级 AI 代理。其独特的“研究优先”开发理念和针对 Token 消耗的优化策略,使得模型响应更快、成本更低,同时有效防御潜在的攻击向量。 这套工具特别适合软件开发者、AI 研究人员以及希望深度定制 AI 工作流的技术团队使用。无论您是在构建大型代码库,还是需要 AI 协助进行安全审计与自动化测试,everything-claude-code 都能提供强大的底层支持。作为一个曾荣获 Anthropic 黑客大奖的开源项目,它融合了多语言支持与丰富的实战钩子(hooks),让 AI 真正成长为懂上
ComfyUI
ComfyUI 是一款功能强大且高度模块化的视觉 AI 引擎,专为设计和执行复杂的 Stable Diffusion 图像生成流程而打造。它摒弃了传统的代码编写模式,采用直观的节点式流程图界面,让用户通过连接不同的功能模块即可构建个性化的生成管线。 这一设计巧妙解决了高级 AI 绘图工作流配置复杂、灵活性不足的痛点。用户无需具备编程背景,也能自由组合模型、调整参数并实时预览效果,轻松实现从基础文生图到多步骤高清修复等各类复杂任务。ComfyUI 拥有极佳的兼容性,不仅支持 Windows、macOS 和 Linux 全平台,还广泛适配 NVIDIA、AMD、Intel 及苹果 Silicon 等多种硬件架构,并率先支持 SDXL、Flux、SD3 等前沿模型。 无论是希望深入探索算法潜力的研究人员和开发者,还是追求极致创作自由度的设计师与资深 AI 绘画爱好者,ComfyUI 都能提供强大的支持。其独特的模块化架构允许社区不断扩展新功能,使其成为当前最灵活、生态最丰富的开源扩散模型工具之一,帮助用户将创意高效转化为现实。
markitdown
MarkItDown 是一款由微软 AutoGen 团队打造的轻量级 Python 工具,专为将各类文件高效转换为 Markdown 格式而设计。它支持 PDF、Word、Excel、PPT、图片(含 OCR)、音频(含语音转录)、HTML 乃至 YouTube 链接等多种格式的解析,能够精准提取文档中的标题、列表、表格和链接等关键结构信息。 在人工智能应用日益普及的今天,大语言模型(LLM)虽擅长处理文本,却难以直接读取复杂的二进制办公文档。MarkItDown 恰好解决了这一痛点,它将非结构化或半结构化的文件转化为模型“原生理解”且 Token 效率极高的 Markdown 格式,成为连接本地文件与 AI 分析 pipeline 的理想桥梁。此外,它还提供了 MCP(模型上下文协议)服务器,可无缝集成到 Claude Desktop 等 LLM 应用中。 这款工具特别适合开发者、数据科学家及 AI 研究人员使用,尤其是那些需要构建文档检索增强生成(RAG)系统、进行批量文本分析或希望让 AI 助手直接“阅读”本地文件的用户。虽然生成的内容也具备一定可读性,但其核心优势在于为机器
LLMs-from-scratch
LLMs-from-scratch 是一个基于 PyTorch 的开源教育项目,旨在引导用户从零开始一步步构建一个类似 ChatGPT 的大型语言模型(LLM)。它不仅是同名技术著作的官方代码库,更提供了一套完整的实践方案,涵盖模型开发、预训练及微调的全过程。 该项目主要解决了大模型领域“黑盒化”的学习痛点。许多开发者虽能调用现成模型,却难以深入理解其内部架构与训练机制。通过亲手编写每一行核心代码,用户能够透彻掌握 Transformer 架构、注意力机制等关键原理,从而真正理解大模型是如何“思考”的。此外,项目还包含了加载大型预训练权重进行微调的代码,帮助用户将理论知识延伸至实际应用。 LLMs-from-scratch 特别适合希望深入底层原理的 AI 开发者、研究人员以及计算机专业的学生。对于不满足于仅使用 API,而是渴望探究模型构建细节的技术人员而言,这是极佳的学习资源。其独特的技术亮点在于“循序渐进”的教学设计:将复杂的系统工程拆解为清晰的步骤,配合详细的图表与示例,让构建一个虽小但功能完备的大模型变得触手可及。无论你是想夯实理论基础,还是为未来研发更大规模的模型做准备