ENAS-pytorch
ENAS-pytorch 是经典论文《通过参数共享实现高效神经架构搜索》的 PyTorch 复现版本,旨在帮助开发者和研究人员快速探索自动化的神经网络设计。传统神经架构搜索(NAS)技术虽然能自动发现高性能模型,但往往需要消耗巨大的计算资源(成千上万的 GPU 小时),门槛极高。ENAS-pytorch 的核心突破在于引入了“参数共享”机制:它构建一个包含所有可能子图的大型计算图,让不同候选模型共享其中的权重参数。这一创新将搜索过程的计算成本降低了约 1000 倍,使得在普通科研设备上运行成为可能。
该工具特别适合人工智能领域的研究者、算法工程师以及对自动化机器学习(AutoML)感兴趣的高级开发者。利用它,用户可以轻松训练控制器来发现适用于循环神经网络(RNN)的高效单元结构,或在卷积神经网络(CNN)领域探索新的架构拓扑。项目不仅提供了在 Penn Treebank 等数据集上达到业界领先水平的预置方案,还集成了 TensorBoard 可视化支持,方便用户实时监控奖励、熵值和损失等关键指标。如果你希望深入理解神经架构搜索原理,或想在有限算力下尝试自动设计深度学习模型,ENAS-pytorch 是一个极具价值的开源起点。
使用场景
某金融科技公司的算法团队正致力于优化高频交易中的时间序列预测模型,急需在有限的算力预算下找到超越传统 LSTM 的循环神经网络结构。
没有 ENAS-pytorch 时
- 算力成本高昂:采用传统的神经架构搜索(NAS)方法,需要独立训练成千上万个候选模型,消耗数千 GPU 小时,远超部门预算。
- 研发周期漫长:人工设计并验证不同的 RNN 细胞结构耗时数周,难以快速响应市场数据分布的变化。
- 依赖专家经验:网络拓扑和激活函数的选择高度依赖资深算法工程师的直觉,容易陷入局部最优,错过创新结构。
- 资源闲置浪费:大量计算资源耗费在训练表现平庸的中间模型上,无法实现参数复用,效率极低。
使用 ENAS-pytorch 后
- 效率提升千倍:利用参数共享机制,所有候选子图共享权重,将搜索所需的 GPU 时间减少了 1000 倍,单卡即可完成实验。
- 自动发现最优结构:控制器 LSTM 自动探索连接方式与激活函数,在 Penn Treebank 等数据集上挖掘出人类未曾设想的高效 RNN 细胞。
- 迭代速度质变:从提出需求到获得最优架构仅需数天,团队能快速将新模型部署至生产环境进行实盘测试。
- 降低试错门槛:无需预先假设网络形态,ENAS-pytorch 通过强化学习自动权衡模型复杂度与预测精度,让初级工程师也能产出 SOTA 结果。
ENAS-pytorch 通过参数共享技术彻底打破了神经架构搜索的算力壁垒,让中小企业也能以极低成本自动定制顶尖的深度学习模型。
运行环境要求
- 未说明
需要 GPU(文中提及大幅减少 GPU 小时数),具体型号、显存大小及 CUDA 版本未说明
未说明

快速开始
PyTorch 中的高效神经架构搜索 (ENAS)
基于 通过参数共享进行高效神经架构搜索 的 PyTorch 实现。

ENAS 通过在大型计算图中的子图模型之间共享参数,将 神经架构搜索(NAS)的计算需求(GPU 小时数)降低了 1000 倍。在 Penn Treebank 语言建模任务上达到 SOTA 水平。
**[注意] 请使用作者提供的官方代码:链接**
先决条件
- Python 3.6+
- PyTorch==0.3.1
- tqdm、scipy、imageio、graphviz、tensorboardX
使用方法
安装先决条件:
conda install graphviz
pip install -r requirements.txt
训练 ENAS 以发现用于 RNN 的循环单元:
python main.py --network_type rnn --dataset ptb --controller_optim adam --controller_lr 0.00035 \
--shared_optim sgd --shared_lr 20.0 --entropy_coeff 0.0001
python main.py --network_type rnn --dataset wikitext
训练 ENAS 以发现 CNN 架构(正在进行中):
python main.py --network_type cnn --dataset cifar --controller_optim momentum --controller_lr_cosine=True \
--controller_lr_max 0.05 --controller_lr_min 0.0001 --entropy_coeff 0.1
或者,您也可以使用自己的数据集,将图像放置如下:
data
├── YOUR_TEXT_DATASET
│ ├── test.txt
│ ├── train.txt
│ └── valid.txt
├── YOUR_IMAGE_DATASET
│ ├── test
│ │ ├── xxx.jpg(文件名无关紧要)
│ │ ├── yyy.jpg(文件名无关紧要)
│ │ └── ...
│ ├── train
│ │ ├── xxx.jpg
│ │ └── ...
│ └── valid
│ ├── xxx.jpg
│ └── ...
├── image.py
└── text.py
生成生成样本的 gif 图像:
python generate_gif.py --model_name=ptb_2018-02-15_11-20-02 --output=sample.gif
更多配置可在 config.py 中找到。
结果
高效神经架构搜索(ENAS)由两组可学习参数组成:控制器 LSTM θ 和共享参数 ω。这两组参数交替训练,最终仅使用训练好的控制器来推导出新的架构。
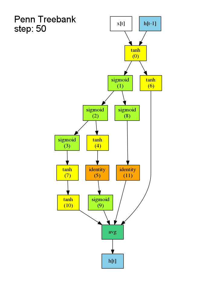
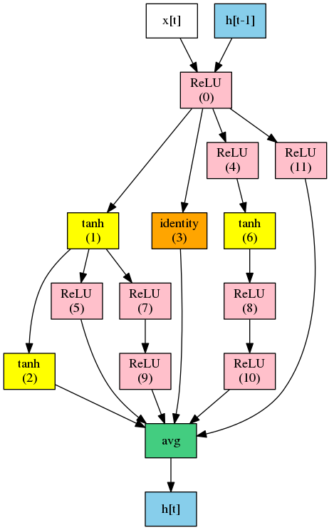
1. 发现循环单元

控制器 LSTM 决定:1) 使用何种激活函数;2) 连接到哪个前序节点。
ENAS 为 Penn Treebank 和 WikiText-2 数据集发现的 RNN 单元:

在第 27 轮 epoch 时为 Penn Treebank 发现的最佳 ENAS 单元:
您可以通过以下命令查看训练细节(如 reward、entropy、loss):
tensorboard --logdir=logs --port=6006
2. 发现卷积神经网络

控制器 LSTM 采样决定:1) 使用何种计算操作;2) 连接到哪个前序节点。
ENAS 为 CIFAR-10 数据集发现的 CNN 网络:
(正在进行中)
3. 设计卷积单元
(正在进行中)
参考文献
作者
Taehoon Kim / @carpedm20
常见问题
相似工具推荐
openclaw
OpenClaw 是一款专为个人打造的本地化 AI 助手,旨在让你在自己的设备上拥有完全可控的智能伙伴。它打破了传统 AI 助手局限于特定网页或应用的束缚,能够直接接入你日常使用的各类通讯渠道,包括微信、WhatsApp、Telegram、Discord、iMessage 等数十种平台。无论你在哪个聊天软件中发送消息,OpenClaw 都能即时响应,甚至支持在 macOS、iOS 和 Android 设备上进行语音交互,并提供实时的画布渲染功能供你操控。 这款工具主要解决了用户对数据隐私、响应速度以及“始终在线”体验的需求。通过将 AI 部署在本地,用户无需依赖云端服务即可享受快速、私密的智能辅助,真正实现了“你的数据,你做主”。其独特的技术亮点在于强大的网关架构,将控制平面与核心助手分离,确保跨平台通信的流畅性与扩展性。 OpenClaw 非常适合希望构建个性化工作流的技术爱好者、开发者,以及注重隐私保护且不愿被单一生态绑定的普通用户。只要具备基础的终端操作能力(支持 macOS、Linux 及 Windows WSL2),即可通过简单的命令行引导完成部署。如果你渴望拥有一个懂你
stable-diffusion-webui
stable-diffusion-webui 是一个基于 Gradio 构建的网页版操作界面,旨在让用户能够轻松地在本地运行和使用强大的 Stable Diffusion 图像生成模型。它解决了原始模型依赖命令行、操作门槛高且功能分散的痛点,将复杂的 AI 绘图流程整合进一个直观易用的图形化平台。 无论是希望快速上手的普通创作者、需要精细控制画面细节的设计师,还是想要深入探索模型潜力的开发者与研究人员,都能从中获益。其核心亮点在于极高的功能丰富度:不仅支持文生图、图生图、局部重绘(Inpainting)和外绘(Outpainting)等基础模式,还独创了注意力机制调整、提示词矩阵、负向提示词以及“高清修复”等高级功能。此外,它内置了 GFPGAN 和 CodeFormer 等人脸修复工具,支持多种神经网络放大算法,并允许用户通过插件系统无限扩展能力。即使是显存有限的设备,stable-diffusion-webui 也提供了相应的优化选项,让高质量的 AI 艺术创作变得触手可及。
everything-claude-code
everything-claude-code 是一套专为 AI 编程助手(如 Claude Code、Codex、Cursor 等)打造的高性能优化系统。它不仅仅是一组配置文件,而是一个经过长期实战打磨的完整框架,旨在解决 AI 代理在实际开发中面临的效率低下、记忆丢失、安全隐患及缺乏持续学习能力等核心痛点。 通过引入技能模块化、直觉增强、记忆持久化机制以及内置的安全扫描功能,everything-claude-code 能显著提升 AI 在复杂任务中的表现,帮助开发者构建更稳定、更智能的生产级 AI 代理。其独特的“研究优先”开发理念和针对 Token 消耗的优化策略,使得模型响应更快、成本更低,同时有效防御潜在的攻击向量。 这套工具特别适合软件开发者、AI 研究人员以及希望深度定制 AI 工作流的技术团队使用。无论您是在构建大型代码库,还是需要 AI 协助进行安全审计与自动化测试,everything-claude-code 都能提供强大的底层支持。作为一个曾荣获 Anthropic 黑客大奖的开源项目,它融合了多语言支持与丰富的实战钩子(hooks),让 AI 真正成长为懂上
ComfyUI
ComfyUI 是一款功能强大且高度模块化的视觉 AI 引擎,专为设计和执行复杂的 Stable Diffusion 图像生成流程而打造。它摒弃了传统的代码编写模式,采用直观的节点式流程图界面,让用户通过连接不同的功能模块即可构建个性化的生成管线。 这一设计巧妙解决了高级 AI 绘图工作流配置复杂、灵活性不足的痛点。用户无需具备编程背景,也能自由组合模型、调整参数并实时预览效果,轻松实现从基础文生图到多步骤高清修复等各类复杂任务。ComfyUI 拥有极佳的兼容性,不仅支持 Windows、macOS 和 Linux 全平台,还广泛适配 NVIDIA、AMD、Intel 及苹果 Silicon 等多种硬件架构,并率先支持 SDXL、Flux、SD3 等前沿模型。 无论是希望深入探索算法潜力的研究人员和开发者,还是追求极致创作自由度的设计师与资深 AI 绘画爱好者,ComfyUI 都能提供强大的支持。其独特的模块化架构允许社区不断扩展新功能,使其成为当前最灵活、生态最丰富的开源扩散模型工具之一,帮助用户将创意高效转化为现实。
markitdown
MarkItDown 是一款由微软 AutoGen 团队打造的轻量级 Python 工具,专为将各类文件高效转换为 Markdown 格式而设计。它支持 PDF、Word、Excel、PPT、图片(含 OCR)、音频(含语音转录)、HTML 乃至 YouTube 链接等多种格式的解析,能够精准提取文档中的标题、列表、表格和链接等关键结构信息。 在人工智能应用日益普及的今天,大语言模型(LLM)虽擅长处理文本,却难以直接读取复杂的二进制办公文档。MarkItDown 恰好解决了这一痛点,它将非结构化或半结构化的文件转化为模型“原生理解”且 Token 效率极高的 Markdown 格式,成为连接本地文件与 AI 分析 pipeline 的理想桥梁。此外,它还提供了 MCP(模型上下文协议)服务器,可无缝集成到 Claude Desktop 等 LLM 应用中。 这款工具特别适合开发者、数据科学家及 AI 研究人员使用,尤其是那些需要构建文档检索增强生成(RAG)系统、进行批量文本分析或希望让 AI 助手直接“阅读”本地文件的用户。虽然生成的内容也具备一定可读性,但其核心优势在于为机器
LLMs-from-scratch
LLMs-from-scratch 是一个基于 PyTorch 的开源教育项目,旨在引导用户从零开始一步步构建一个类似 ChatGPT 的大型语言模型(LLM)。它不仅是同名技术著作的官方代码库,更提供了一套完整的实践方案,涵盖模型开发、预训练及微调的全过程。 该项目主要解决了大模型领域“黑盒化”的学习痛点。许多开发者虽能调用现成模型,却难以深入理解其内部架构与训练机制。通过亲手编写每一行核心代码,用户能够透彻掌握 Transformer 架构、注意力机制等关键原理,从而真正理解大模型是如何“思考”的。此外,项目还包含了加载大型预训练权重进行微调的代码,帮助用户将理论知识延伸至实际应用。 LLMs-from-scratch 特别适合希望深入底层原理的 AI 开发者、研究人员以及计算机专业的学生。对于不满足于仅使用 API,而是渴望探究模型构建细节的技术人员而言,这是极佳的学习资源。其独特的技术亮点在于“循序渐进”的教学设计:将复杂的系统工程拆解为清晰的步骤,配合详细的图表与示例,让构建一个虽小但功能完备的大模型变得触手可及。无论你是想夯实理论基础,还是为未来研发更大规模的模型做准备