bert_language_understanding
bert_language_understanding 是一个基于 TensorFlow 实现的开源项目,旨在探索并验证“预训练 + 微调”策略在自然语言处理任务中的强大效能。它并非单纯复现谷歌的 BERT 模型,而是创造性地将 BERT 的核心预训练思想(如掩码语言模型)应用于 TextCNN 架构中,证明了这一策略具有模型无关性。
该项目主要解决了传统深度学习模型在中等规模数据集上训练收敛慢、性能提升瓶颈明显的问题。实验数据显示,即便不使用外部海量数据,仅通过预训练任务初始化模型,TextCNN 在文本分类任务中的 F1 分数和收敛速度均有显著提升,训练时间大幅缩短。这意味着开发者可以更高效地利用现有数据构建高性能 NLP 应用。
bert_language_understanding 特别适合 NLP 领域的研究人员和开发者使用。对于希望深入理解 Transformer 与 BERT 核心机制,或试图将预训练范式迁移到其他网络架构(如 CNN、RNN)的技术人员来说,这是一个极佳的实践参考。其独特的技术亮点在于打破了预训练仅限于特定模型的刻板印象,展示了灵活定义预训练任务以适配不同骨干网络的可行性,为定制化 NLP 模型开发提供了新思路。
使用场景
某法律科技团队正在构建一个智能案情分析系统,需要从数十万份裁判文书中自动提取罪名标签,但面临标注数据稀缺且训练成本高昂的挑战。
没有 bert_language_understanding 时
- 模型收敛极慢:直接使用 TextCNN 从头训练,在 45 万条中等规模数据集上需运行 35 个 epoch 才能达到 0.58 的 F1 分数,开发迭代周期漫长。
- 初始效果糟糕:由于缺乏语言先验知识,模型训练初期的损失值高达 284.0,第一个 epoch 的 F1 分数仅为 0.09,几乎无法提供有效参考。
- 资源消耗巨大:在单 GPU 环境下,完成一次完整的模型训练需要耗费约 8 小时,严重占用了计算资源并拖慢了实验进度。
- 小样本表现乏力:在没有外部大规模数据辅助的情况下,仅靠有限的标注数据难以让模型捕捉到深层的法律语义特征。
使用 bert_language_understanding 后
- 训练效率飞跃:引入掩码语言模型进行预训练后,模型仅需 7 个 epoch 即可收敛至 0.75 的 F1 分数,且微调阶段往往只需几个 epoch 即可完成。
- 起步即高精度:得益于预训练带来的语言理解能力,初始训练损失骤降至 84.3,首个 epoch 的 F1 分数便跃升至 0.58,立竿见影。
- 大幅节省算力:同样的任务在单 GPU 上的训练时间从 8 小时缩短至 2 小时,节省了 75% 的时间成本,让工程师能快速验证更多想法。
- 挖掘数据潜力:即使不引入额外外部数据,仅利用现有百万级未标注文本进行预训练,也能显著提升模型在中等规模数据集上的泛化能力。
bert_language_understanding 通过“预训练 + 微调”策略,将原本高耗低效的 NLP 任务转变为快速收敛、高精度的标准化流程,极大降低了法律 AI 的落地门槛。
运行环境要求
- 未说明
需要 GPU(文中提及单卡训练时间),具体型号、显存大小及 CUDA 版本未说明
未说明

快速开始
来自谷歌BERT的语言理解思路:预训练TextCNN
目录
1. 引言
2. 性能表现
3. 使用方法
4. 样本数据、数据格式
5. 对用户的建议
6. BERT简要介绍
7. 作者对BERT的详细描述
8. 预训练语言理解任务
9. 环境配置
10. 实现细节
11. 关于更好地理解Transformer和BERT的思考题
12. 小型任务
13. 多标签分类任务
14. 待办事项清单
15. 结论
16. 参考文献
引言
预训练就是一切!
BERT最近在超过10项自然语言处理任务上取得了新的最先进成果。
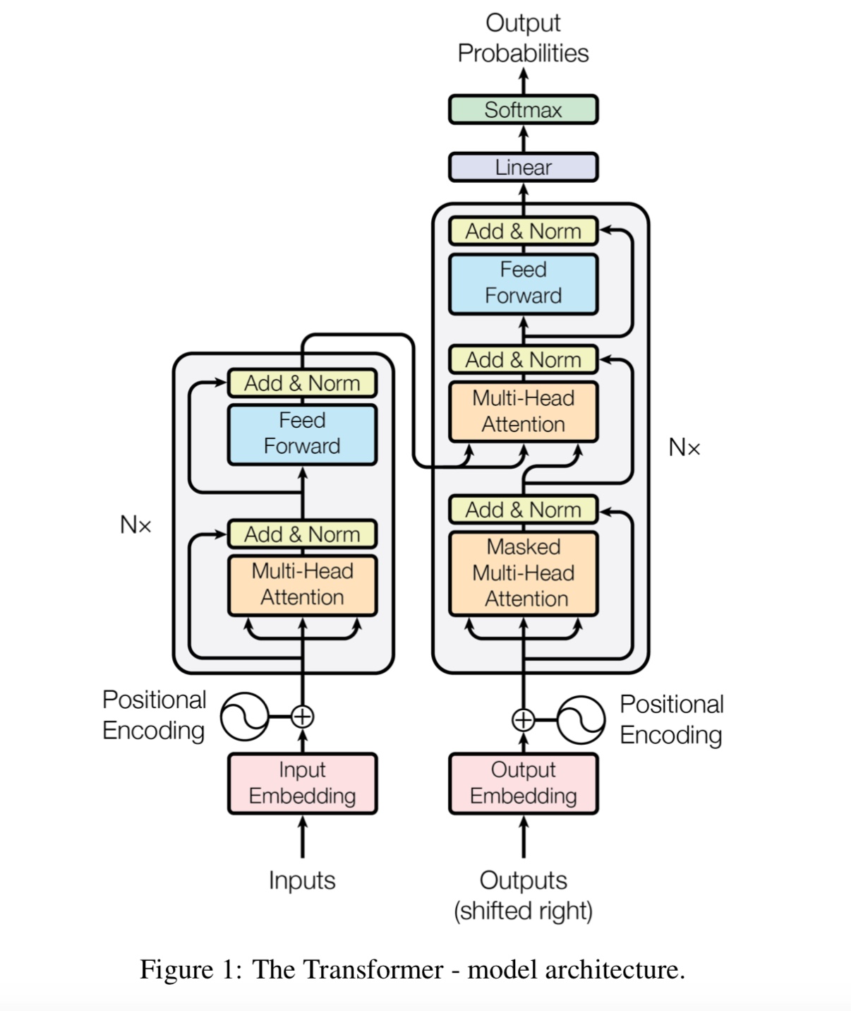
这是一个基于TensorFlow的实现,用于深度双向Transformer在语言理解中的预训练(BERT)以及“注意力就是一切”(Transformer)。
更新:目前主要复现了这两篇论文的核心思想,与从零开始训练模型相比,预训练后再进行微调能够带来显著的性能提升。
预训练与微调实验
我们进行了实验,将BERT的骨干网络从Transformer替换为TextCNN。结果表明,使用大量原始数据通过掩码语言模型进行预训练,可以显著提升模型性能。更广泛地说,我们认为预训练与微调策略是与模型架构及具体预训练任务无关的。也就是说,你可以根据需要更换骨干网络,并添加或定义新的预训练任务,而不仅仅局限于掩码语言模型或下一句预测任务。令人惊喜的是,即使仅使用中等规模的数据集(例如一百万条样本),无需借助外部数据,通过诸如掩码语言模型之类的预训练任务,模型性能也能大幅提升,且收敛速度更快,有时在微调阶段只需几个epoch即可完成训练。
设计意图
虽然已经有开源项目(tensor2tensor)以及官方即将发布的Transformer和BERT实现,但这些代码往往晦涩难懂,不易理解。我们的目的并非完全复现原论文,而是借鉴其核心思想,以更优的方式解决NLP问题。这里大部分工作实际上是由去年另一个仓库完成的:text classification。
性能表现
中等规模数据集(cail2018, 45万条)
| 模型 | TextCNN(无预训练) | TextCNN(预训练-微调) | 预训练带来的增益 |
|---|---|---|---|
| F1分数(1个epoch后) | 0.09 | 0.58 | 0.49 |
| F1分数(5个epoch后) | 0.40 | 0.74 | 0.35 |
| F1分数(7个epoch后) | 0.44 | 0.75 | 0.31 |
| F1分数(35个epoch后) | 0.58 | 0.75 | 0.27 |
| 训练损失(初始值) | 284.0 | 84.3 | 199.7 |
| 验证损失(1个epoch后) | 13.3 | 1.9 | 11.4 |
| 验证损失(5个epoch后) | 6.7 | 1.3 | 5.4 |
| 单GPU训练时间 | 8小时 | 2小时 | 6小时 |
注意:
a. 微调阶段仅运行了7个epoch便达到最大epoch数35,训练结束。实际上,微调阶段是从第27个epoch开始的,即预训练阶段结束时。
c. 此处报告的F1分数是在验证集上计算的,为微观和宏观F1分数的平均值。
d. 35个epoch后的F1分数是在测试集上报告的。
e. 从45万份原始文档中,我们提取了200万条用于掩码语言模型训练的数据,预训练阶段在单GPU上仅用5小时便完成了。
预训练后的微调:
无预训练:
小型数据集(私有,10万条)
| 模型 | TextCNN(无预训练) | TextCNN(预训练-微调) | 预训练带来的增益 |
|---|---|---|---|
| F1分数(1个epoch后) | 0.44 | 0.57 | 10%+ |
| 验证损失(1个epoch后) | 55.1 | 1.0 | 54.1 |
| 训练损失(初始值) | 68.5 | 8.2 | 60.3 |
使用方法
如果你想尝试BERT结合掩码语言模型预训练和微调,只需两步:
[步骤1] 使用BERT进行掩码语言模型预训练:
python train_bert_lm.py [已完成]
[步骤2] 微调:
python train_bert_fine_tuning.py [已完成]
如你所见,在微调刚开始、刚从预训练模型恢复参数时,模型的损失就已经比从零开始训练时更低,F1分数也更高,而后者可能从0开始。
注意:为了帮助你快速尝试新想法,可以将超参数test_mode设置为True。这样只会加载少量数据,从而迅速开始训练。
[基本步骤] 使用Transformer处理分类问题(可选):
python train_transform.py [已完成,但存在一个导致无法收敛的bug,欢迎修复,邮箱:brightmart@hotmail.com]
可选超参数
d_model:模型维度。 [512]
num_layer:层数。 [6]
num_header:自注意力机制的头数 [8]
d_k:Key(K)的维度。Query(Q)的维度相同。 [64]
d_v:Value(V)的维度。 [64]
默认超参数为d_model=512,h=8,d_k=d_v=64(大)。如果你希望快速训练模型,或者数据量较小,又或是想训练一个小模型,可以使用d_model=128,h=8,d_k=d_v=16(小),或d_model=64,h=8,d_k=d_v=8(tiny)。
样本数据与数据格式
预训练阶段:
每行可以是一段文档(包含若干句子)或一个句子,即你可以轻松获取的自由文本。
请查看压缩包中的 data/bert_train.txt 或 bert_train2.txt。
微调阶段使用的数据:
输入和输出在同一行中,每个标签以 'label' 开头。
输入字符串与第一个标签之间有一个空格,各个标签之间也用空格分隔。
例如: token1 token2 token3 __label__l1 __label__l5 __label__l3
token1 token2 token3 __label__l2 __label__l4
请查看压缩包中的 data/bert_train.txt 或 bert_train2.txt。
在 'data' 文件夹中可找到样本数据。 在此下载一个中等规模的数据集, 包含 45 万条样本、206 个类别,每条输入为一篇文档,平均长度约为 300 字,且每个输入可能关联一个或多个标签。
用户建议
操作简单步骤如下:
下载数据集(约 200MB,包含 45 万条样本及部分缓存文件),解压后放入 data/ 文件夹中;
执行预训练步骤 1;
再执行微调步骤 2。
如果已完成上述三步,但仍希望获得更好的效果,该如何进一步优化?是否需要寻找更大的数据集?
不必。你可以在预训练阶段自行生成大规模数据集,只需下载一些自由文本,确保每行是一个完整的文档或句子,然后将 data/bert_train2.txt 替换为你新生成的数据文件。
还有其他方法吗?
可尝试调整较大的超参数或使用更大的模型(通过替换主干网络),直到能够充分利用所有预训练数据。
也可以探索不同的模型实现:model/bert_cnn_model.py,或检查数据预处理:data_util_hdf5.py。
BERT 简介:
在大规模语料上进行语言模型和下一句预测任务的预训练,
基于多层自注意力机制,随后通过添加分类层进行微调。
由于 BERT 模型基于 Transformer 架构,我们目前正在研究为其增加新的预训练任务。
注意: cail2018 数据集如上方链接所示,约 45 万条样本。
私有数据集的训练规模约为 10 万条,包含 9 个类别,每条输入对应一个或多个标签。
cail2018 的 F1 分数报告的是微观 F1 分数。
BERT 作者详细说明
基本思路非常简单。多年来,人们一直通过将深度神经网络作为语言模型进行“预训练”,然后再针对下游自然语言处理任务(如问答、自然语言推理、情感分析等)进行微调,取得了非常好的效果。
语言模型通常是左到右的,例如:
“这个人去了商店”
P(人 | <s>)*P(去|<s> 人)*P(商店|<s> 人 去)*…
然而,在下游任务中,我们通常并不需要一个单纯的语言模型,而是需要对每个词尽可能准确地捕捉其上下文信息。如果每个词只能看到左侧的上下文,显然会遗漏很多信息。因此,一种常见的做法是同时训练一个右到左的语言模型,例如:
P(商店|</s>)*P(去|商店 </s>)*…
这样一来,我们就有了每个词的两种表示:一种是从左到右,另一种是从右到左,可以在下游任务中将它们拼接起来使用。
但从直觉上看,如果我们能训练一个真正双向的深层模型,效果会更好。
遗憾的是,像普通语言模型那样训练深层双向模型是不可能的,因为这会导致循环依赖,使得单词之间可以间接“看到自己”,从而使预测变得毫无意义。
因此,我们可以采用去噪自编码器中常用的一个简单技巧:随机遮盖输入中的一部分单词,并要求模型根据上下文来重建这些被遮盖的单词。我们称这种任务为“掩码语言模型”,它也常被称为 Cloze 任务。
预训练语言理解任务
任务 1:掩码语言模型
我们将输入送入深层 Transformer 编码器,然后利用与被遮盖位置对应的最终隐藏状态来
预测被遮盖的是哪个词,这与训练语言模型的方式完全相同。
源文件中每行都是一个由标记组成的序列,可以是一句话。
输入序列:那个人去了[MASK]商店,带着[MASK]狗
目标序列:那个 他的
如何获取被遮盖位置的最后隐藏状态?
1) 我们保留一批位置索引,
2) 将其转换为独热编码,再与序列的表示相乘,
3) 在第二维(序列长度)上,只有对应位置为 1,其余均为 0,
4) 这样我们就可以在不丢失任何信息的情况下进行求和。
更多细节,请参阅 pretrain_task.py 和 train_vert_lm.py 中的 mask_language_model 方法。
任务 2:下一句预测
许多语言理解任务,如问答、推理等,都需要理解句子之间的关系。
然而,语言模型本身并不能很好地理解句子间的关系。下一句预测任务正是为了帮助模型更好地完成这类任务而设计的。
50% 的情况下,第二个句子确实是第一个句子的下一句;另外 50% 则不是。
给定两个句子,模型需要判断第二个句子是否真的是第一个句子的下一句。
输入:[CLS] 那个人去了商店 [SEP] 他买了一加仑牛奶 [SEP]
标签:是下一句
输入 = [CLS] 那个人正走向商店 [SEP] 企鹅[MASK]是不能飞的鸟类 [SEP]
标签 = 不是下一句
运行环境
python 3+ tensorflow 1.10
实现细节
预训练阶段与微调阶段之间哪些参数是共享的,哪些不共享?
1). 基本上,预训练和微调阶段所使用的骨干网络的所有参数都是共享的。
2). 尽可能多地共享参数,这样在微调阶段就需要学习的参数尽可能少。因此,我们在这两个阶段也共享了词嵌入。
3). 所以,在微调阶段开始时,大部分参数都已经学好了。
我们如何实现掩码语言模型?
为了简化操作,我们从文档中生成句子,并将它们分割成单个句子。对于每个句子,
我们将其截断或填充到相同的长度,然后随机选择一个单词,用[MASK]标记、该单词本身以及一个随机单词来替换它。
如何在不破坏预训练阶段学到的结果和知识的情况下,使微调阶段更加高效?
我们在微调阶段使用较小的学习率,从而以非常小的幅度进行调整。
关于更好地理解Transformer和BERT的问答
为什么我们需要自注意力机制?
自注意力机制是一种新型的网络结构,近年来越来越受到关注。传统上,我们通常使用RNN或CNN来解决问题。然而,RNN在并行计算方面存在瓶颈,而CNN则不擅长处理位置敏感的任务。
自注意力机制可以在并行计算的同时,捕捉长距离依赖关系。
什么是多头自注意力机制?Q、K、V分别代表什么?请补充说明。
多头自注意力机制是一种自注意力机制,它会将查询(Q)和键(K)分别投影到多个不同的子空间中,然后再进行注意力计算。
Q代表查询,K代表键。在机器翻译任务中,Q是解码器的前一时刻隐藏状态,而K则表示编码器的隐藏状态。K中的每一个元素都会与Q计算相似度得分,然后通过Softmax函数对得分进行归一化,得到权重。最后,利用这些权重对值(V)进行加权求和。
但在自注意力场景中,Q、K、V都是输入序列的表示。
什么是位置前馈网络?
它是一种前馈层,也称为全连接层(FC)。然而,在Transformer中,所有层的输入和输出都是向量序列:[sequence_length, d_model]。通常我们对单个向量进行全连接操作,而在Transformer中,每个时间步都有自己的全连接层。
BERT的主要贡献是什么?
虽然预训练任务已经存在多年,但BERT引入了一种新的双向语言建模方法,并将其应用于下游任务。由于语言模型的数据无处不在,这种方法被证明非常强大,从而重塑了自然语言处理领域。
为什么作者在生成掩码语言模型的训练数据时使用三种不同类型的标记?
作者认为,在微调阶段不会出现[MASK]标记,这会导致预训练和微调之间的不匹配。此外,这也迫使模型关注句子中的所有上下文信息。
是什么让BERT模型在语言理解任务中达到了新的最先进水平?
大规模模型、大规模计算,最重要的是——新的算法:使用自由文本数据对模型进行预训练。
玩具任务
玩具任务用于检查模型是否能够在不依赖真实数据的情况下正常工作。
它要求模型统计数字并计算所有输入的总和。同时设置一个阈值,如果总和大于(或小于)该阈值,则模型需要预测为1(或0)。
在model/transform_model.py文件中,有一个训练和预测方法。
首先可以运行train()开始训练,然后运行predict()使用训练好的模型进行预测。
由于模型规模较大,使用默认超参数(d_model=512,h=8,d_v=d_k=64,num_layer=6),需要大量的数据才能收敛。
至少需要1万步,损失才能降到0.1以下。如果希望用少量数据快速训练,可以使用较小的超参数集(d_model=128,h=8,d_v=d_k=16,num_layer=6)。
使用Transformer和BERT进行多标签分类任务
你可以用它来解决二分类、多分类或多标签分类问题。
它会在训练过程中打印损失,并在验证过程中为每个epoch打印F1分数。
待办事项清单
修复Transformer中的一个bug [重要,需招募团队成员并提交合并请求]
(Transformer:为什么预训练阶段的损失在早期会下降,但仍然很大(例如损失=8.0)?即使增加预训练数据,损失依然没有明显降低)
支持句子对任务 [重要,需招募团队成员并提交合并请求]
添加下一句预测的预训练任务 [重要,需招募团队成员并提交合并请求]
需要一个用于情感分析或英文文本分类的数据集 [重要,需招募团队成员并提交合并请求]
位置嵌入目前尚未在预训练和微调阶段之间共享。因为在预训练阶段,序列长度可能会比微调阶段短。
对第一个特殊标记[cls]作为输入和分类进行特殊处理 [已完成]
预训练与微调结合:需要加载预训练阶段的词汇表,但标签来自实际任务。 [已完成]
微调时应使用更小的学习率。 [已完成]
结论
预训练就是你需要的一切。虽然使用Transformer或其他复杂的深度模型可以帮助你在某些任务中取得顶尖表现,但使用TextCNN等模型对海量原始数据进行预训练,再基于特定任务的数据集对模型进行微调,始终能够帮助你获得额外的性能提升。
还可以在此添加更多内容。
如果您有任何建议、问题或想做出贡献,请随时联系我:brightmart@hotmail.com
参考文献
常见问题
相似工具推荐
openclaw
OpenClaw 是一款专为个人打造的本地化 AI 助手,旨在让你在自己的设备上拥有完全可控的智能伙伴。它打破了传统 AI 助手局限于特定网页或应用的束缚,能够直接接入你日常使用的各类通讯渠道,包括微信、WhatsApp、Telegram、Discord、iMessage 等数十种平台。无论你在哪个聊天软件中发送消息,OpenClaw 都能即时响应,甚至支持在 macOS、iOS 和 Android 设备上进行语音交互,并提供实时的画布渲染功能供你操控。 这款工具主要解决了用户对数据隐私、响应速度以及“始终在线”体验的需求。通过将 AI 部署在本地,用户无需依赖云端服务即可享受快速、私密的智能辅助,真正实现了“你的数据,你做主”。其独特的技术亮点在于强大的网关架构,将控制平面与核心助手分离,确保跨平台通信的流畅性与扩展性。 OpenClaw 非常适合希望构建个性化工作流的技术爱好者、开发者,以及注重隐私保护且不愿被单一生态绑定的普通用户。只要具备基础的终端操作能力(支持 macOS、Linux 及 Windows WSL2),即可通过简单的命令行引导完成部署。如果你渴望拥有一个懂你
stable-diffusion-webui
stable-diffusion-webui 是一个基于 Gradio 构建的网页版操作界面,旨在让用户能够轻松地在本地运行和使用强大的 Stable Diffusion 图像生成模型。它解决了原始模型依赖命令行、操作门槛高且功能分散的痛点,将复杂的 AI 绘图流程整合进一个直观易用的图形化平台。 无论是希望快速上手的普通创作者、需要精细控制画面细节的设计师,还是想要深入探索模型潜力的开发者与研究人员,都能从中获益。其核心亮点在于极高的功能丰富度:不仅支持文生图、图生图、局部重绘(Inpainting)和外绘(Outpainting)等基础模式,还独创了注意力机制调整、提示词矩阵、负向提示词以及“高清修复”等高级功能。此外,它内置了 GFPGAN 和 CodeFormer 等人脸修复工具,支持多种神经网络放大算法,并允许用户通过插件系统无限扩展能力。即使是显存有限的设备,stable-diffusion-webui 也提供了相应的优化选项,让高质量的 AI 艺术创作变得触手可及。
everything-claude-code
everything-claude-code 是一套专为 AI 编程助手(如 Claude Code、Codex、Cursor 等)打造的高性能优化系统。它不仅仅是一组配置文件,而是一个经过长期实战打磨的完整框架,旨在解决 AI 代理在实际开发中面临的效率低下、记忆丢失、安全隐患及缺乏持续学习能力等核心痛点。 通过引入技能模块化、直觉增强、记忆持久化机制以及内置的安全扫描功能,everything-claude-code 能显著提升 AI 在复杂任务中的表现,帮助开发者构建更稳定、更智能的生产级 AI 代理。其独特的“研究优先”开发理念和针对 Token 消耗的优化策略,使得模型响应更快、成本更低,同时有效防御潜在的攻击向量。 这套工具特别适合软件开发者、AI 研究人员以及希望深度定制 AI 工作流的技术团队使用。无论您是在构建大型代码库,还是需要 AI 协助进行安全审计与自动化测试,everything-claude-code 都能提供强大的底层支持。作为一个曾荣获 Anthropic 黑客大奖的开源项目,它融合了多语言支持与丰富的实战钩子(hooks),让 AI 真正成长为懂上
ComfyUI
ComfyUI 是一款功能强大且高度模块化的视觉 AI 引擎,专为设计和执行复杂的 Stable Diffusion 图像生成流程而打造。它摒弃了传统的代码编写模式,采用直观的节点式流程图界面,让用户通过连接不同的功能模块即可构建个性化的生成管线。 这一设计巧妙解决了高级 AI 绘图工作流配置复杂、灵活性不足的痛点。用户无需具备编程背景,也能自由组合模型、调整参数并实时预览效果,轻松实现从基础文生图到多步骤高清修复等各类复杂任务。ComfyUI 拥有极佳的兼容性,不仅支持 Windows、macOS 和 Linux 全平台,还广泛适配 NVIDIA、AMD、Intel 及苹果 Silicon 等多种硬件架构,并率先支持 SDXL、Flux、SD3 等前沿模型。 无论是希望深入探索算法潜力的研究人员和开发者,还是追求极致创作自由度的设计师与资深 AI 绘画爱好者,ComfyUI 都能提供强大的支持。其独特的模块化架构允许社区不断扩展新功能,使其成为当前最灵活、生态最丰富的开源扩散模型工具之一,帮助用户将创意高效转化为现实。
gemini-cli
gemini-cli 是一款由谷歌推出的开源 AI 命令行工具,它将强大的 Gemini 大模型能力直接集成到用户的终端环境中。对于习惯在命令行工作的开发者而言,它提供了一条从输入提示词到获取模型响应的最短路径,无需切换窗口即可享受智能辅助。 这款工具主要解决了开发过程中频繁上下文切换的痛点,让用户能在熟悉的终端界面内直接完成代码理解、生成、调试以及自动化运维任务。无论是查询大型代码库、根据草图生成应用,还是执行复杂的 Git 操作,gemini-cli 都能通过自然语言指令高效处理。 它特别适合广大软件工程师、DevOps 人员及技术研究人员使用。其核心亮点包括支持高达 100 万 token 的超长上下文窗口,具备出色的逻辑推理能力;内置 Google 搜索、文件操作及 Shell 命令执行等实用工具;更独特的是,它支持 MCP(模型上下文协议),允许用户灵活扩展自定义集成,连接如图像生成等外部能力。此外,个人谷歌账号即可享受免费的额度支持,且项目基于 Apache 2.0 协议完全开源,是提升终端工作效率的理想助手。
markitdown
MarkItDown 是一款由微软 AutoGen 团队打造的轻量级 Python 工具,专为将各类文件高效转换为 Markdown 格式而设计。它支持 PDF、Word、Excel、PPT、图片(含 OCR)、音频(含语音转录)、HTML 乃至 YouTube 链接等多种格式的解析,能够精准提取文档中的标题、列表、表格和链接等关键结构信息。 在人工智能应用日益普及的今天,大语言模型(LLM)虽擅长处理文本,却难以直接读取复杂的二进制办公文档。MarkItDown 恰好解决了这一痛点,它将非结构化或半结构化的文件转化为模型“原生理解”且 Token 效率极高的 Markdown 格式,成为连接本地文件与 AI 分析 pipeline 的理想桥梁。此外,它还提供了 MCP(模型上下文协议)服务器,可无缝集成到 Claude Desktop 等 LLM 应用中。 这款工具特别适合开发者、数据科学家及 AI 研究人员使用,尤其是那些需要构建文档检索增强生成(RAG)系统、进行批量文本分析或希望让 AI 助手直接“阅读”本地文件的用户。虽然生成的内容也具备一定可读性,但其核心优势在于为机器