Unet-Segmentation-Pytorch-Nest-of-Unets
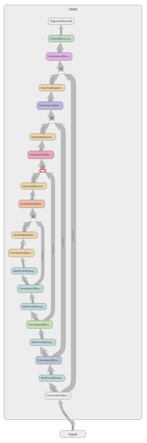
Unet-Segmentation-Pytorch-Nest-of-Unets 是一个基于 PyTorch 的开源项目,旨在为图像分割任务提供多种先进的 U-Net 模型实现。它集成了经典 U-Net、循环残差 U-Net(R2U-Net)、注意力机制 U-Net、两者的结合体以及嵌套式 U-Net++ 等多种架构,帮助开发者轻松复现和对比不同算法在医学影像等场景下的表现。
该项目主要解决了研究人员和工程师在尝试不同分割网络时,需要重复编写基础代码或寻找分散实现的痛点。通过统一的代码库,用户可以直接调用多种模型进行训练和测试,大幅降低了实验门槛。此外,项目还内置了丰富的可视化功能,支持损失曲线绘制、梯度流分析、中间层特征图及滤波器可视化,让模型内部运作过程更加透明,便于调试与优化。
这款工具非常适合从事计算机视觉研究的学者、深度学习开发者以及需要处理医学图像分割任务的技术人员使用。只要具备基础的 Python 和 PyTorch 知识,即可快速上手,利用其灵活的配置进行算法验证或二次开发。对于希望深入理解 U-Net 系列变体原理并应用于实际项目的用户来说,这是一个实用且高效的起点。
使用场景
某三甲医院影像科团队正致力于开发一套自动化的胰腺 CT 影像分割系统,以辅助医生快速定位病灶并计算肿瘤体积。
没有 Unet-Segmentation-Pytorch-Nest-of-Unets 时
- 模型选型试错成本高:团队需分别查找并复现基础 U-Net、注意力机制及嵌套结构等不同论文的代码,环境配置冲突频发,耗时数周仍难以统一框架。
- 微小病灶识别率低:使用传统单一路径模型时,由于胰腺边界模糊且与周围组织对比度低,模型常漏检微小肿瘤或错误分割背景噪声。
- 训练过程不透明:缺乏内置的可视化模块,开发人员无法直观观察梯度流动或滤波器特征,难以判断模型是欠拟合还是过拟合,调优全靠“盲猜”。
- 算法迭代周期长:每次尝试新架构(如 R2U-Net)都需重写大量数据加载与训练逻辑,导致从想法验证到产出结果往往需要数月时间。
使用 Unet-Segmentation-Pytorch-Nest-of-Unets 后
- 一站式架构切换:直接调用库中集成的 U-Net、RCNN-U-Net、Attention U-Net 及 Nested U-Net 等五种主流变体,仅需修改配置文件即可在几分钟内完成模型切换与对比实验。
- 复杂边界精准分割:通过启用 Attention U-Net 或 Nested U-Net 模式,利用注意力门控机制和多尺度特征融合,显著提升了胰腺边缘及微小病灶的分割精度(Dice 系数大幅提升)。
- 全流程可视监控:利用自带的 Layer Visualization 和 TensorboardX 支持,实时查看中间层特征图与损失曲线,快速定位网络瓶颈,让调参过程有据可依。
- 研发效率倍增:标准化的数据接口与训练脚本让团队能专注于医学逻辑而非工程基建,将新算法的验证周期从数月缩短至几天。
Unet-Segmentation-Pytorch-Nest-of-Unets 通过提供多样化的高阶分割架构与完善的可视化体系,将医疗影像算法的研发门槛降至最低,实现了从“手工造轮子”到“精准医疗落地”的高效跨越。
运行环境要求
- 未说明
未说明 (基于 PyTorch,通常建议配备支持 CUDA 的 NVIDIA GPU 以加速训练,但 README 未明确指定型号或显存要求)
未说明

快速开始
Unet-分割-Pytorch-嵌套Unet
用于图像分割的不同类型Unet模型的实现
UNet - U-Net:用于生物医学图像分割的卷积网络 https://arxiv.org/abs/1505.04597
RCNN-UNet - 基于U-Net的循环残差卷积神经网络(R2U-Net)用于医学图像分割 https://arxiv.org/abs/1802.06955
Attention Unet - 注意力U-Net:学习在哪里寻找胰腺 https://arxiv.org/abs/1804.03999
RCNN-Attention Unet - 注意力R2U-Net:只是将两项最新先进成果(R2U-Net + 注意力U-Net)进行了整合
- Nested UNet - UNet++:用于医学图像分割的嵌套U-Net架构 https://arxiv.org/abs/1807.10165
附带层可视化功能
1. 入门
克隆仓库:
git clone https://github.com/bigmb/Unet-Segmentation-Pytorch-Nest-of-Unets.git
2. 需求
python>=3.6
torch>=0.4.0
torchvision
torchsummary
tensorboardx
natsort
numpy
pillow
scipy
scikit-image
sklearn
安装所有依赖库:
pip install -r requirements.txt
3. 运行文件
将所有文件夹添加到第106-113行:
t_data = '' # 输入数据
l_data = '' # 输入标签
test_image = '' # 训练时待预测的图像
test_label = '' # 预测图像的标签
test_folderP = '' # 测试图像文件夹
test_folderL = '' # 用于计算Dice分数的测试标签文件夹
4. Unet的类型
Unet

RCNN Unet

Attention Unet

Attention-RCNN Unet

Nested Unet

5. 可视化
要绘制损失曲线,需要使用Visdom。代码已经写好,只需取消注释相应部分即可。 也可以使用梯度流。参考自(https://discuss.pytorch.org/t/check-gradient-flow-in-network/15063/10)
会创建一个模型文件夹,所有数据都会存储在其中。 最后一层会被保存在模型文件夹中。如果需要特定层的数据,请在第361行注明。
层可视化

滤波器可视化

TensorboardX
还需要调整一些参数才能实现可视化。之前曾尝试让PyTorch 1.1.0直接与TensorBoard配合使用,结果发现目前它只支持线性图表。

输入图像可视化,用于检查
a) 原始图像
b) 中心裁剪后的图像
6. 结果
海马体分割的Dice分数 ADNI-LONI 数据集
7. 引用
如果您觉得对您的工作有帮助,请引用:
@article{DBLP:journals/corr/abs-1906-07160,
author = {Malav Bateriwala and
Pierrick Bourgeat},
title = {Enforcing temporal consistency in Deep Learning segmentation of brain
{MR} images},
journal = {CoRR},
volume = {abs/1906.07160},
year = {2019},
url = {http://arxiv.org/abs/1906.07160},
archivePrefix = {arXiv},
eprint = {1906.07160},
timestamp = {Mon, 24 Jun 2019 17:28:45 +0200},
biburl = {https://dblp.org/rec/bib/journals/corr/abs-1906-07160},
bibsource = {dblp computer science bibliography, https://dblp.org}
}
8. 关于不同Unet的博客
正在撰写中
常见问题
相似工具推荐
openclaw
OpenClaw 是一款专为个人打造的本地化 AI 助手,旨在让你在自己的设备上拥有完全可控的智能伙伴。它打破了传统 AI 助手局限于特定网页或应用的束缚,能够直接接入你日常使用的各类通讯渠道,包括微信、WhatsApp、Telegram、Discord、iMessage 等数十种平台。无论你在哪个聊天软件中发送消息,OpenClaw 都能即时响应,甚至支持在 macOS、iOS 和 Android 设备上进行语音交互,并提供实时的画布渲染功能供你操控。 这款工具主要解决了用户对数据隐私、响应速度以及“始终在线”体验的需求。通过将 AI 部署在本地,用户无需依赖云端服务即可享受快速、私密的智能辅助,真正实现了“你的数据,你做主”。其独特的技术亮点在于强大的网关架构,将控制平面与核心助手分离,确保跨平台通信的流畅性与扩展性。 OpenClaw 非常适合希望构建个性化工作流的技术爱好者、开发者,以及注重隐私保护且不愿被单一生态绑定的普通用户。只要具备基础的终端操作能力(支持 macOS、Linux 及 Windows WSL2),即可通过简单的命令行引导完成部署。如果你渴望拥有一个懂你
stable-diffusion-webui
stable-diffusion-webui 是一个基于 Gradio 构建的网页版操作界面,旨在让用户能够轻松地在本地运行和使用强大的 Stable Diffusion 图像生成模型。它解决了原始模型依赖命令行、操作门槛高且功能分散的痛点,将复杂的 AI 绘图流程整合进一个直观易用的图形化平台。 无论是希望快速上手的普通创作者、需要精细控制画面细节的设计师,还是想要深入探索模型潜力的开发者与研究人员,都能从中获益。其核心亮点在于极高的功能丰富度:不仅支持文生图、图生图、局部重绘(Inpainting)和外绘(Outpainting)等基础模式,还独创了注意力机制调整、提示词矩阵、负向提示词以及“高清修复”等高级功能。此外,它内置了 GFPGAN 和 CodeFormer 等人脸修复工具,支持多种神经网络放大算法,并允许用户通过插件系统无限扩展能力。即使是显存有限的设备,stable-diffusion-webui 也提供了相应的优化选项,让高质量的 AI 艺术创作变得触手可及。
everything-claude-code
everything-claude-code 是一套专为 AI 编程助手(如 Claude Code、Codex、Cursor 等)打造的高性能优化系统。它不仅仅是一组配置文件,而是一个经过长期实战打磨的完整框架,旨在解决 AI 代理在实际开发中面临的效率低下、记忆丢失、安全隐患及缺乏持续学习能力等核心痛点。 通过引入技能模块化、直觉增强、记忆持久化机制以及内置的安全扫描功能,everything-claude-code 能显著提升 AI 在复杂任务中的表现,帮助开发者构建更稳定、更智能的生产级 AI 代理。其独特的“研究优先”开发理念和针对 Token 消耗的优化策略,使得模型响应更快、成本更低,同时有效防御潜在的攻击向量。 这套工具特别适合软件开发者、AI 研究人员以及希望深度定制 AI 工作流的技术团队使用。无论您是在构建大型代码库,还是需要 AI 协助进行安全审计与自动化测试,everything-claude-code 都能提供强大的底层支持。作为一个曾荣获 Anthropic 黑客大奖的开源项目,它融合了多语言支持与丰富的实战钩子(hooks),让 AI 真正成长为懂上
ComfyUI
ComfyUI 是一款功能强大且高度模块化的视觉 AI 引擎,专为设计和执行复杂的 Stable Diffusion 图像生成流程而打造。它摒弃了传统的代码编写模式,采用直观的节点式流程图界面,让用户通过连接不同的功能模块即可构建个性化的生成管线。 这一设计巧妙解决了高级 AI 绘图工作流配置复杂、灵活性不足的痛点。用户无需具备编程背景,也能自由组合模型、调整参数并实时预览效果,轻松实现从基础文生图到多步骤高清修复等各类复杂任务。ComfyUI 拥有极佳的兼容性,不仅支持 Windows、macOS 和 Linux 全平台,还广泛适配 NVIDIA、AMD、Intel 及苹果 Silicon 等多种硬件架构,并率先支持 SDXL、Flux、SD3 等前沿模型。 无论是希望深入探索算法潜力的研究人员和开发者,还是追求极致创作自由度的设计师与资深 AI 绘画爱好者,ComfyUI 都能提供强大的支持。其独特的模块化架构允许社区不断扩展新功能,使其成为当前最灵活、生态最丰富的开源扩散模型工具之一,帮助用户将创意高效转化为现实。
markitdown
MarkItDown 是一款由微软 AutoGen 团队打造的轻量级 Python 工具,专为将各类文件高效转换为 Markdown 格式而设计。它支持 PDF、Word、Excel、PPT、图片(含 OCR)、音频(含语音转录)、HTML 乃至 YouTube 链接等多种格式的解析,能够精准提取文档中的标题、列表、表格和链接等关键结构信息。 在人工智能应用日益普及的今天,大语言模型(LLM)虽擅长处理文本,却难以直接读取复杂的二进制办公文档。MarkItDown 恰好解决了这一痛点,它将非结构化或半结构化的文件转化为模型“原生理解”且 Token 效率极高的 Markdown 格式,成为连接本地文件与 AI 分析 pipeline 的理想桥梁。此外,它还提供了 MCP(模型上下文协议)服务器,可无缝集成到 Claude Desktop 等 LLM 应用中。 这款工具特别适合开发者、数据科学家及 AI 研究人员使用,尤其是那些需要构建文档检索增强生成(RAG)系统、进行批量文本分析或希望让 AI 助手直接“阅读”本地文件的用户。虽然生成的内容也具备一定可读性,但其核心优势在于为机器
LLMs-from-scratch
LLMs-from-scratch 是一个基于 PyTorch 的开源教育项目,旨在引导用户从零开始一步步构建一个类似 ChatGPT 的大型语言模型(LLM)。它不仅是同名技术著作的官方代码库,更提供了一套完整的实践方案,涵盖模型开发、预训练及微调的全过程。 该项目主要解决了大模型领域“黑盒化”的学习痛点。许多开发者虽能调用现成模型,却难以深入理解其内部架构与训练机制。通过亲手编写每一行核心代码,用户能够透彻掌握 Transformer 架构、注意力机制等关键原理,从而真正理解大模型是如何“思考”的。此外,项目还包含了加载大型预训练权重进行微调的代码,帮助用户将理论知识延伸至实际应用。 LLMs-from-scratch 特别适合希望深入底层原理的 AI 开发者、研究人员以及计算机专业的学生。对于不满足于仅使用 API,而是渴望探究模型构建细节的技术人员而言,这是极佳的学习资源。其独特的技术亮点在于“循序渐进”的教学设计:将复杂的系统工程拆解为清晰的步骤,配合详细的图表与示例,让构建一个虽小但功能完备的大模型变得触手可及。无论你是想夯实理论基础,还是为未来研发更大规模的模型做准备