WilmerAI
WilmerAI 是一款专注于大语言模型(LLM)语义路由与任务编排的开源中间件。它部署在你的应用程序与多个 LLM API 之间,充当智能流量管家,能够根据需求灵活操控提示词(Prompt)。
传统路由工具往往仅依据单个关键词分类请求,而 WilmerAI 的核心优势在于其强大的上下文理解能力。它能分析完整的对话历史,精准识别用户意图。例如,当用户追问“这意味着什么”时,它能结合前文关于“罗塞塔石碑”的讨论,将其判定为历史查询而非普通闲聊,从而路由到最合适的处理流程。
这一能力源于其独特的基于节点的工作流引擎。开发者可通过 JSON 文件定义复杂的多层路由逻辑,每个节点不仅能调度不同的 LLM,还能调用外部工具、运行自定义脚本或嵌套其他工作流。对前端应用而言,这些复杂的后端逻辑仅表现为一次标准的 API 调用,无需修改现有代码即可实现功能扩展。此外,WilmerAI 近期还更新了多用户隔离支持、并发控制以及图像直通功能。
WilmerAI 主要面向需要构建高级聊天机器人或集成 LLM 功能的开发者与技术研究人员。如果你希望在不重构前端架构的前提下,为应用赋予更聪明的意图识别能力和复杂的工作流 orchestration 能力,WilmerAI 是一个值得尝试的解决方案。需注意,该项目目前仍处于开发阶段,适合愿意探索前沿技术的用户。
使用场景
某初创团队正在开发一款集成代码生成与历史文档查询的智能研发助手,需同时调用多个不同特性的大模型 API。
没有 WilmerAI 时
- 意图识别肤浅:系统仅靠关键词匹配路由,当用户问“它是什么意思?”时,无法结合前文关于"Rosetta 石”的讨论,导致模型回答泛泛而谈。
- 架构臃肿难管:为处理不同任务需启动多个独立的路由实例,每个实例配置各异,运维人员难以统一管理和监控。
- 前端耦合严重:若要切换底层模型或增加预处理脚本,必须修改前端代码以适配新的 API 逻辑,迭代效率极低。
- 多用户隔离困难:缺乏原生多用户支持,不同开发者的对话记忆和配置文件容易混淆,存在数据串扰风险。
使用 WilmerAI 后
- 上下文深度理解:WilmerAI 基于节点的工作流引擎能分析完整对话历史,精准识别“它”指代的是前文的特定技术概念,从而调用专业模型给出精确解答。
- 单实例统一管理:借助新增的多用户支持,团队只需运行一个 WilmerAI 实例,即可通过命令行参数为每位开发者隔离配置、记忆和日志,大幅简化部署。
- 后端逻辑透明化:WilmerAI 作为中间层拦截请求,团队可在后端 JSON 工作流中自由编排模型调用、工具执行及图像透传,前端无需任何改动即可享受复杂逻辑。
- 动态工作流编排:利用最新加入的工具调用支持,WilmerAI 能自动在代码生成任务中串联 Qwen 等大模型进行多次自我修正,显著减少人工干预次数。
WilmerAI 通过语义感知路由与可视化工作流编排,将分散的 LLM 能力整合为灵活、可维护的企业级智能中枢。
运行环境要求
- 未说明 (文中提及本地 Mac 设置和 NVIDIA 设置,暗示支持 macOS 和 Linux/Windows)
- 非必需 (作为 API 网关可连接任意后端)
- 若本地运行需根据所连接的模型决定 (文中提及支持 NVIDIA 设置及运行 3b-122b 参数量的模型)
未说明 (取决于工作流中调用的具体模型大小,文中提及可管理长上下文记忆)

快速开始
WilmerAI
"如果语言模型能够完美地路由所有推理呢?"
免责声明:
本项目仍在开发中。软件按“原样”提供,不提供任何形式的担保。
本项目以及其中所表达的观点、方法论等,均由维护者及贡献者在业余时间、使用个人硬件完成,不应被视为代表其任何雇主的意见。
WilmerAI 是什么?
WilmerAI 是一款用于高级语义提示路由和复杂任务编排的应用程序。它的诞生源于对一种能够理解完整对话上下文、而不仅仅是最新消息的路由器的需求。
与仅根据单个关键词对提示进行分类的简单路由器不同,WilmerAI 的路由系统可以分析整个对话历史。这使得它能够真正理解诸如“你觉得它是什么意思?”这样的问题背后的意图:如果该陈述之前有关于罗塞塔石碑的讨论,那么它会被识别为历史查询,而非单纯的日常对话。
这种上下文理解能力得益于其核心——基于节点的工作流引擎。如同 Wilmer 的其他部分一样,路由本身也是一个工作流,通过 JSON 文件中定义的一系列步骤(即“节点”)来进行分类。选定的路由会启动另一个专门的工作流,而这个工作流又可以进一步调用其他工作流。每个节点都可以编排不同的大语言模型、调用外部工具、运行自定义脚本、调用其他工作流,以及其他多种操作。
对于客户端应用而言,这一整套多步骤流程表现为一次标准的 API 调用,从而在无需修改现有前端工具的情况下实现高级后端逻辑。
维护者注记补充 - 更新于 2026 年 4 月 12 日
在最初提出这一需求的一年半之后,我终于在此实现了工具调用支持。由于添加这项功能极具挑战性,我一直将其搁置。
这意味着什么,以及我在过去两周中的使用方式——你可以将 Wilmer 插入到 OpenCode 和 Llama.cpp 之间。我一直在利用 Qwen 27B 和 122B 提升 OpenCode 的质量,通过创建 OpenCode 调用经过的工作流来实现。虽然这样做会显著降低整体速度,但结果是我不再需要频繁干预,因为系统能够在更少的尝试中给出正确的答案。
我计划再花大约一个月时间优化这些工作流,随后便会将其分享给社区。接下来的工作将是更新此处的工作流。
另外还有一个重大变化:我终于为标准节点添加了图像直通功能。当初引入 ImageProcessor 时,视觉模型还非常新颖。如今它们已广泛应用,因此我对 ImageProcessor 进行了重新设计,使其更加贴合长期效率提升的目标;与此同时,标准节点则可用于像往常一样直接将图像传递给模型。
维护者注 - 更新于 2026-03-29
近期我一直在对 Wilmer 进行大规模改进,这次的改动可能是自工作流引擎重构以来最大的一次。简而言之:你不再需要运行多个 Wilmer 实例了。
这一直是我对 Wilmer 工作方式最不满的地方。你会看到一堆正在运行的实例,每个实例都有自己的配置文件,管理起来非常麻烦。所以我终于坐下来彻底解决了这个问题。
现在的新功能包括:
多用户支持。 你现在可以使用
--User alice --User bob参数启动 Wilmer(可以根据需要添加任意数量的用户),每个用户都会拥有独立的配置文件、对话文件、记忆存储和日志目录。Wilmer 会自动识别请求来源,并将所有内容路由到对应的用户目录中。并发控制。 在启动服务器时,你可以使用
--concurrency和--concurrency-timeout标志来限制同时处理的请求数量。默认情况下,每次只处理一个请求(这在大多数本地 Mac 环境下是理想设置),其他请求会排队等待,而不会相互干扰。如果你的后端硬件足够强大,比如配备了 NVIDIA 显卡,也可以适当提高并发数。用户文件隔离。 讨论 ID 文件以及其他与会话相关的数据现在都存储在用户专属的目录中。这样一来,即使在一个实例上有多位用户,他们的文件也不会混杂在一起。
API 密钥支持。 如果请求中包含
Authorization: Bearer密钥,Wilmer 会根据该密钥将文件分组存储到独立的目录中。这是第二层文件隔离机制。实验性:可选加密功能。 你可以为每个 API 密钥启用 Fernet 加密功能,用于保护存储的文件。一旦开启,Wilmer 会使用你的 API 密钥对生成的文件进行加密。此外,还提供了一个密钥轮换脚本,方便你在需要时更换密钥。(注意:目前尚未应用于 SQLite 数据库)
更多记忆和上下文管理选项。 我新增了几项工具来更好地管理长对话——一个基于文件的记忆自动压缩层,以及一个基于 Token 的对话压缩工作流节点 ContextCompactor。关于这些功能的详细说明请参阅文档,其中记忆压缩器在处理长时间对话时非常有用。它的原理是:当积累到一定数量的记忆条目时,它会将这些条目合并成一条新的记忆,然后继续重复这个过程。例如,如果你设置了每 10,000 个 Token 生成一条记忆,那么原本可能产生 6 条记忆的内容,最终会被压缩成 2 条较小的记忆(每条约 500–1,000 个 Token)。这样,60,000 个 Token 的内容就被浓缩成了两份简洁的小型记忆。
图像处理优化。 我修复了 Wilmer ImageProcessor 中长期存在的设计问题,现在图像从进入系统开始,直到发送给 LLM 处理的整个流程都会被逐条消息追踪记录,确保它们始终与生成它们的对话回合保持关联。这一改进还让我能够在图像处理器中引入缓存机制(当讨论 ID 处于活动状态时),从而避免重复处理相同的数据。
在之前的版本中,我还增加了 共享工作流集合以及通过 API 模型字段选择工作流的功能。
/v1/models和/api/tags端点现在会返回你可用的工作流列表,这意味着像 Open WebUI 这样的前端界面可以直接在模型下拉菜单中显示这些工作流。你只需像选择模型一样,直接挑选所需的工作流即可。共享工作流文件夹(_shared/)允许多个用户指向同一套工作流,而无需在各处重复配置;同时,单个用户也可以在其下管理多套工作流。这样一来,你就不再需要为不同用户分别设置编码工作流、通用工作流等,而是可以让一个用户拥有多种可用的工作流。
随 Wilmer 一起提供的示例用户和工作流已经很久没有更新了,接下来我会对其进行相应调整。
-Socg
工作流的强大之处
半自主工作流让你掌控工具及其使用时机
以下展示了 Open WebUI 连接到两个 Wilmer 实例的情形(录制于多用户支持功能加入之前;实际上,单个实例现在就可以服务多个用户)。第一个实例直接调用了 Mistral Small 3 24b 模型,而第二个实例则先调用了 Offline Wikipedia API,然后再向同一个模型发起请求。
点击图片即可播放 GIF,若未自动播放
迭代式 LLM 调用以提升性能
LLM 的零次提示可能无法给出理想结果,但后续的追问通常能显著改善效果。如果你经常在执行诸如软件开发之类的任务时重复同样的追问步骤参考我的个人指南:如何借助 AI 辅助进行软件开发,那么创建一个自动化这些步骤的工作流将会带来极大的收益。
分布式 LLM 网络
借助工作流,你可以在一次调用中整合任意数量的 LLM,只要你的硬件设备能够支持即可。例如,如果你手头有一些旧电脑,能够运行 3–8B 规模的模型,那么完全可以将它们作为工作节点中的 LLM 使用。无论是在自家硬件上还是通过专有 API,你能接入的 LLM 接口越多,你的工作流网络就越强大。根据你的工作流设计,向 Wilmer 发出的一个提示就有可能同时触达 5 台甚至更多的计算机,包括各种专有 API。
一些不太美观但有助于理解其功能的示意图
使用提示路由器的简单助手工作流示例

路由功能的应用示例

向不同 LLM 发送群聊消息

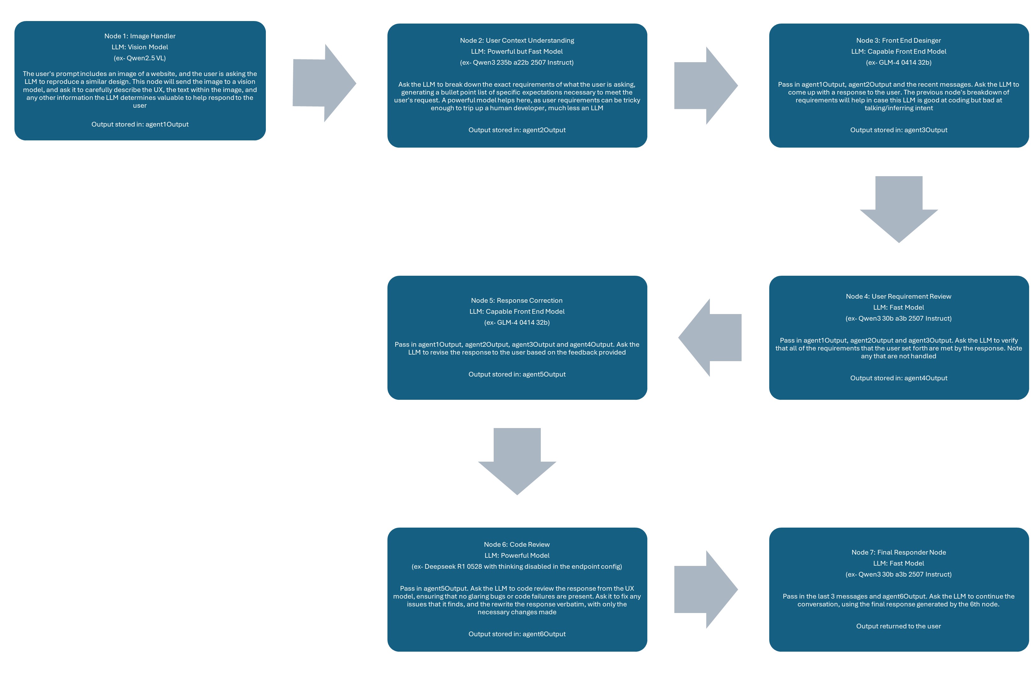
用户请求网站设计的 UX 工作流示例

核心特性
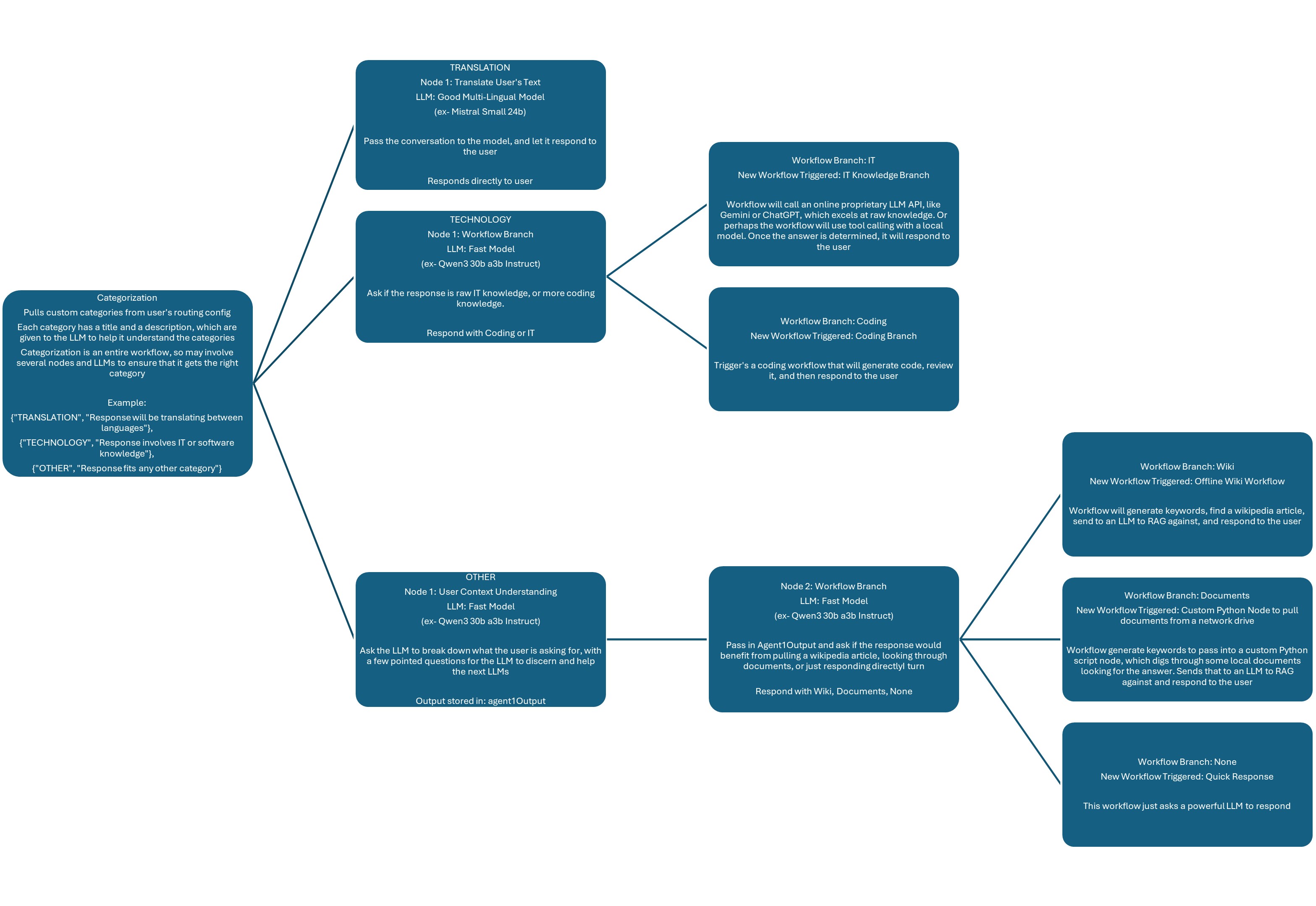
高级上下文路由 WilmerAI 的核心功能。它使用复杂的、基于上下文的逻辑来引导用户请求。这一过程由两种机制处理:
- 提示路由:在对话开始时,分析用户的输入提示,以选择最合适的专用工作流(例如“编码”、“事实性”、“创意性”)。
- 工作流内路由:在工作流执行过程中,提供条件性的“如果/那么”逻辑,使流程能够根据前一个节点的输出动态选择下一步。
关键的是,这些路由决策可以基于整个对话历史,而不仅仅是用户最后几条消息,从而实现对用户意图更深层次的理解。
- 核心:基于节点的工作流引擎 路由及其他所有逻辑的基础。WilmerAI 使用工作流来处理请求,这些工作流是定义步骤序列(节点)的 JSON 文件。每个节点执行特定任务,其输出可作为下一个节点的输入,从而实现复杂的链式思维过程。
- 多模型与多工具编排 工作流中的每个节点都可以连接到完全不同的大模型端点,或调用不同的工具。这使得你可以为任务的不同部分编排最适合的模型——例如,在单个工作流中,使用小型快速的本地模型进行摘要生成,再用大型强大的云端模型完成最终推理。
- 模块化与可重用的工作流 你可以为常见任务(如数据库查询或文本摘要)构建独立的工作流,然后将其作为单个可重用节点嵌入到更大的工作流中。这样可以简化复杂智能体的设计。
- 有状态的对话记忆 为了在长时间对话中提供必要的上下文并实现精准路由,WilmerAI 使用三部分记忆系统:按时间顺序记录的摘要文件、持续更新的整段聊天“滚动摘要”,以及用于检索增强生成(RAG)的可搜索向量数据库。
- 适应性强的 API 网关 WilmerAI 的“入口”。它暴露兼容 OpenAI 和 Ollama 的 API 端点,允许你无需修改即可连接现有的前端应用和工具。
- 灵活的后端连接器 WilmerAI 的“出口”。它通过一套简单但强大的配置系统连接到各种大模型后端(OpenAI、Ollama、KoboldCpp),该系统包括端点(地址)、API 类型(架构/驱动程序)和预设(生成参数)。
- 使用 MCPO 集成 MCP 服务器工具:一项新的实验性功能,支持在工作流中调用 MCP 服务器工具。特别感谢 iSevenDays 在此功能上的出色工作。更多信息请参阅 ReadMe。
- 隐私优先开发:从根本上讲,Wilmer 始终秉持完全隐私的原则进行设计。Socg 持续使用这款应用,他和其他人一样,不希望自己的信息被随意泄露到网络上。因此,每一个决策都围绕着这样一个理念:Wilmer 中唯一进出的数据流,都应该是用户期望并主动配置的内容。
隐私检查 — 2026年3月29日
为了确保自己没有无意中添加任何可能损害 Wilmer 隐私保护措施的内容,我有时会请 Claude Code 对代码库进行全面检查,查找任何对外的网络请求或其他数据泄露行为。虽然这不如正式的代码审计,但能让我安心一些。现将检查结果附上。
2026年3月29日,我请 Claude Code(Claude Opus)扫描了代码库,并报告其中发现的所有对外网络请求、遥测数据,以及其他可能涉及隐私的行为。以下列出检查结果,供参考,但这并不构成保证——如果你的部署对隐私非常敏感,请务必自行进行分析。
检查内容
----------------
搜索了 Middleware/ 和 Public/ 源码树、顶层入口文件(server.py、run_eventlet.py、run_waitress.py),以及所有 Shell/批处理启动脚本(run_macos.sh、run_windows.bat、Scripts/rekey_encrypted_files.sh、Scripts/rekey_encrypted_files.bat),寻找对外 HTTP 请求(requests.get、requests.post、requests.Session、requests.request)、原始套接字使用、子进程调用、动态导入、硬编码的外部 URL、与遥测相关的关键词(analytics、telemetry、phone-home、tracking、metrics),以及环境变量读取。入口文件和启动脚本中未发现任何对外网络请求;run_eventlet.py 在本地监听套接字上设置了 TCP_NODELAY,但并未建立任何外部连接。
对外网络请求
----------------------
代码库中发现的所有对外 HTTP 请求位置:
1. Middleware/llmapis/handlers/base/base_llm_api_handler.py(第223、373行)
- session.post() 发送到用户配置的大模型端点(endpoint config 中的 self.base_url)
2. Middleware/workflows/tools/offline_wikipedia_api_tool.py(第45、80、117、153、192行)
- requests.get() 发送到用户配置的主机;默认为 127.0.0.1:5728
- 仅在 activateWikiApi 被设置时启用
3. Public/modules/mcp_service_discoverer.py(第55行)
- requests.get() 发送到用户配置或环境变量指定的 MCPO 服务器;默认为 localhost:8889
4. Public/modules/mcp_tool_executor.py(第235行)
- requests.request() 发送到与上述相同的 MCPO 服务器
未发现任何遥测、分析、回传数据、自动更新或硬编码的外部 URL。所有对外连接的目标都是用户明确配置的端点。
数据存储
------------
- JSON 对话/记忆文件:当启用 encryptUsingApiKey 时,可选地使用 Fernet 加密(AES-128-CBC 加 HMAC,PBKDF2 迭代 10万次)进行静态加密。
- SQLite 数据库:用于向量记忆和工作流锁。即使启用了加密功能,这些数据库也未加密。
- 日志文件:在 DEBUG 级别下,日志可能包含完整的提示和大模型响应,除非用户配置中启用了 redactLogOutput 或 encryptUsingApiKey。
- 配置文件:可能包含明文 API 密钥。这些文件不会被 Wilmer 加密。
第三方依赖
------------------------
requirements.txt 中的所有运行时依赖项:
requests 2.33.0 - 用于大模型 API 和工具调用的 HTTP 客户端
urllib3 2.6.3 - requests 的传输层
scikit-learn 1.8.0 - 用于记忆搜索的 TF-IDF 向量化
Flask 3.1.3 - HTTP 服务器框架
Jinja2 3.1.6 - 用于工作流提示的模板渲染
Pillow 12.1.1 - 图像格式检测和处理
eventlet 0.40.4 - 异步 WSGI 服务器(可选)
waitress 3.0.2 - 生产级 WSGI 服务器(可选)
cryptography 46.0.5 - 用于存储数据的 Fernet 加密
在 Wilmer 使用的所有这些包的初始化路径中,均未发现遥测或分析代码。
动态代码加载
--------------------
- PythonModule 工作流节点会以 Wilmer 进程的全部权限执行用户提供的、来自配置脚本目录的 Python 脚本。这些脚本不会被沙箱隔离,也不会经过 Wilmer 的验证。
- API 处理器发现(Middleware/llmapis/handlers/)仅限内部使用,并且只从应用程序内的 handlers 目录加载。
图片 URL 处理
------------------
当对话消息包含通过 HTTP URL 引用的图片时,该 URL 会原样转发给配置的 LLM 提供商。Wilmer 不会自行下载该图片。
局限性
-----------
1. 这是一项由 AI(Claude Opus)执行的静态源代码搜索,而非正式的第三方安全审计。
2. 第三方库的源代码并未在字节码级别进行检查。结果仅确认 Wilmer 自身的代码似乎不会发起意外连接。
3. PythonModule 脚本由用户提供,可以执行任意代码。其行为不在本次检查范围内。
4. 未进行运行时网络监控(例如数据包捕获)。
5. 用于向量记忆的 SQLite 数据库即使在其他情况下启用了加密功能,也未进行加密。
6. 日志文件可能包含完整的对话内容,除非明确启用了内容脱敏功能。
虽然我并没有工具能够百分之百保证不存在第三方库在执行我意料之外的操作,但我希望强调这一点对我来说非常重要。如果您有任何疑虑,强烈建议您自行对代码库和应用程序进行分析。如果您发现了任何我遗漏的内容,请随时提交问题。
用户文档
用户文档可在 /Docs/User_Documentation/ 找到。
开发者文档
有用的开发者文档可在 /Docs/Developer_Docs/ 找到。
快速设置
YouTube 视频
指南
WilmerAI
请参阅 用户文档设置入门指南,获取关于如何快速设置 API 的分步说明。
Wilmer 与 Open WebUI
您可以点击此处查看关于将 Wilmer 与 Open WebUI 配合使用的书面指南
Wilmer 与 SillyTavern
您可以点击此处查看关于将 Wilmer 与 SillyTavern 配合使用的书面指南
为什么创建 WilmerAI?
Wilmer 项目于 2023 年底启动,正值 Llama 2 时代,旨在通过路由机制最大化微调模型的应用效果。当时现有的路由器大多无法很好地处理语义路由——它们往往仅根据单个关键词以及最后一句话来分类;然而,有时单个词并不足以准确描述一个类别,而最后一句话可能包含过多的隐含信息,或者缺乏足够的上下文,从而难以进行恰当的分类。
几乎在 Wilmer 启动后不久,人们就意识到仅仅依靠路由是不够的:尽管微调模型的效果尚可,但远不及专有 LLM 的智能水平。然而,当 LLM 被反复要求针对同一任务进行迭代时,其响应质量往往会提升(前提是提示词编写得当)。这表明,最佳方案并非简单地将请求路由至单一 LLM 一次性完成响应,而是将提示词发送给更为复杂的系统。
因此,Wilmer 没有依赖不可靠的自主代理,而是专注于半自主的工作流设计,赋予用户对 LLM 执行路径的精细控制权,并最大限度地利用用户的领域知识和经验。这也意味着多个 LLM 可以协同工作,由工作流本身进行编排,共同得出最终解决方案。
与仅将请求路由至单一 LLM 不同,Wilmer 会通过完整的工作流将请求分配给多个 LLM。
这种设计使得 Wilmer 的分类能力比大多数路由器更加复杂且高度可定制。分类过程由用户自定义的工作流负责,用户可以根据需要添加任意数量的节点和 LLM,逐步拆解对话内容,精确判断用户的需求。这意味着用户可以尝试不同的提示词风格,以优化路由器的表现。此外,路由规则不仅仅是关键词,而是对整个路由流程的完整描述,几乎不留给 LLM 任何“想象”的空间。其目标是,一旦 Wilmer 的分类出现不足,只需调整分类工作流即可解决。而一旦确定了分类方向,请求就会进入下一个工作流。
最终,Wilmer 的核心逐渐从单纯的路由转向工作流设计,并提供了可选的绕过机制,允许用户直接跳过路由步骤。由于其占用资源较少,用户可以同时运行多个 Wilmer 实例——有些直接执行特定的工作流,而另一些则先经过分类和路由流程。
尽管 Wilmer 可能是同类项目中的首创,但此后已涌现出许多其他的语义路由器,其中一些甚至可能速度更快、性能更好。然而,该项目仍将持续维护很长一段时间,因为项目的维护者本人至今仍在将其作为日常工具使用,并计划为其开发更多功能。
Wilmer API 端点
如何连接到 Wilmer?
Wilmer 在前端暴露了多种不同的 API,使大多数 LLM 相关应用都能与其对接。
Wilmer 支持以下 API,可供其他应用连接:
- OpenAI 兼容 v1/completions(需使用 Wilmer 提示模板)
- OpenAI 兼容 chat/completions
- Ollama 兼容 api/generate(需使用 Wilmer 提示模板)
- Ollama 兼容 api/chat
Wilmer 可以连接哪些服务?
在后端,Wilmer 能够连接多种 API,并将提示词发送至相应的 LLM。目前,Wilmer 支持以下类型的 API:
- Claude API(Anthropic Messages API)
- OpenAI 兼容 v1/completions
- OpenAI 兼容 chat/completions
- Ollama 兼容 api/generate
- Ollama 兼容 api/chat
- KoboldCpp 兼容 api/v1/generate(非流式生成)
- KoboldCpp 兼容 /api/extra/generate/stream(流式生成)
Wilmer 同时支持流式和非流式连接,并已在 Sillytavern 和 Open WebUI 上进行了测试。
维护者注:
本项目是在我的个人硬件上,利用业余时间进行维护的。由于工作原因,我无法在工作日的正常工作时间内参与开发,因此我只能在周末以及部分工作日晚上进行代码更新。
如果您发现了 bug 或其他问题,修复可能需要一到两周的时间才能发布。如果确实如此,我在此提前致歉,但请不要因此认为我没有认真对待该问题。实际上,我可能要到下一周的周五或周六才有时间查看并处理该问题。
-Socg
重要提示:
请注意,工作流的本质决定了它们可能会根据您的配置对 API 端点发起多次调用。WilmerAI 不会跟踪令牌使用情况,也不会通过其 API 报告准确的令牌使用量,更不提供任何可行的方式来监控令牌使用情况。因此,如果您出于成本考虑需要跟踪令牌使用量,请务必通过 LLM API 提供给您的仪表板来记录您使用的令牌数量,尤其是在刚开始使用本软件时,以便熟悉其操作。
您所使用的 LLM 直接影响 WilmerAI 的质量。这是一个由 LLM 驱动的项目,其流程和输出几乎完全依赖于所连接的 LLM 及其响应。如果您将 Wilmer 连接到一个生成质量较低模型,或者您的预设设置或提示模板存在缺陷,那么 Wilmer 的整体质量也会相应降低。在这方面,它与代理式工作流并没有太大区别。
联系方式
如需反馈、请求或只是打个招呼,您可以通过以下邮箱联系我:
第三方库
WilmerAI 在其 requirements.txt 文件中引入了多个第三方库,并通过 import 语句直接导入这些库;它并未扩展或修改这些库的源代码。
这些库包括:
- Flask : https://github.com/pallets/flask/
- requests: https://github.com/psf/requests/
- scikit-learn: https://github.com/scikit-learn/scikit-learn/
- urllib3: https://github.com/urllib3/urllib3/
- jinja2: https://github.com/pallets/jinja
- pillow: https://github.com/python-pillow/Pillow
- eventlet: https://github.com/eventlet/eventlet
- waitress: https://github.com/Pylons/waitress
- cryptography: https://github.com/pyca/cryptography
有关这些库的许可信息,请参阅 ThirdParty-Licenses 文件夹中的 README 文件,其中包含了每种许可证的完整文本以及相关的 NOTICE 文件(如有),并注明了各自的最后更新日期。
Wilmer 许可证与版权
WilmerAI
版权所有 © 2024–2026 克里斯托弗·史密斯
本程序是自由软件:您可以重新分发它,并按照自由软件基金会发布的 GNU 通用公共许可证条款对其进行修改,
无论是第 3 版本,还是您选择的任何后续版本。
本程序以“按原样”提供,不附带任何担保,包括但不限于适销性或特定用途适用性的隐含担保。详细信息请参阅 GNU 通用公共许可证。
您应当随本程序收到一份 GNU 通用公共许可证的副本。如果没有,请访问 <https://www.gnu.org/licenses/> 查阅。
版本历史
v0.62.12026/04/13v0.622026/04/12v0.612026/04/05v0.62026/03/29v0.52026/02/09v0.4.12026/01/05v0.42026/01/04v0.3.12025/12/07v0.3.02025/10/13v0.2.12025/09/29v0.22025/09/22v0.1.8.22025/09/16v0.1.8.12025/09/15v0.1.82025/09/14v0.1.7.22025/08/28v0.1.7.12025/08/27v0.1.72025/08/25v0.1.62025/08/18v0.1.52025/08/17v0.1.32025/08/17常见问题
相似工具推荐
openclaw
OpenClaw 是一款专为个人打造的本地化 AI 助手,旨在让你在自己的设备上拥有完全可控的智能伙伴。它打破了传统 AI 助手局限于特定网页或应用的束缚,能够直接接入你日常使用的各类通讯渠道,包括微信、WhatsApp、Telegram、Discord、iMessage 等数十种平台。无论你在哪个聊天软件中发送消息,OpenClaw 都能即时响应,甚至支持在 macOS、iOS 和 Android 设备上进行语音交互,并提供实时的画布渲染功能供你操控。 这款工具主要解决了用户对数据隐私、响应速度以及“始终在线”体验的需求。通过将 AI 部署在本地,用户无需依赖云端服务即可享受快速、私密的智能辅助,真正实现了“你的数据,你做主”。其独特的技术亮点在于强大的网关架构,将控制平面与核心助手分离,确保跨平台通信的流畅性与扩展性。 OpenClaw 非常适合希望构建个性化工作流的技术爱好者、开发者,以及注重隐私保护且不愿被单一生态绑定的普通用户。只要具备基础的终端操作能力(支持 macOS、Linux 及 Windows WSL2),即可通过简单的命令行引导完成部署。如果你渴望拥有一个懂你
stable-diffusion-webui
stable-diffusion-webui 是一个基于 Gradio 构建的网页版操作界面,旨在让用户能够轻松地在本地运行和使用强大的 Stable Diffusion 图像生成模型。它解决了原始模型依赖命令行、操作门槛高且功能分散的痛点,将复杂的 AI 绘图流程整合进一个直观易用的图形化平台。 无论是希望快速上手的普通创作者、需要精细控制画面细节的设计师,还是想要深入探索模型潜力的开发者与研究人员,都能从中获益。其核心亮点在于极高的功能丰富度:不仅支持文生图、图生图、局部重绘(Inpainting)和外绘(Outpainting)等基础模式,还独创了注意力机制调整、提示词矩阵、负向提示词以及“高清修复”等高级功能。此外,它内置了 GFPGAN 和 CodeFormer 等人脸修复工具,支持多种神经网络放大算法,并允许用户通过插件系统无限扩展能力。即使是显存有限的设备,stable-diffusion-webui 也提供了相应的优化选项,让高质量的 AI 艺术创作变得触手可及。
everything-claude-code
everything-claude-code 是一套专为 AI 编程助手(如 Claude Code、Codex、Cursor 等)打造的高性能优化系统。它不仅仅是一组配置文件,而是一个经过长期实战打磨的完整框架,旨在解决 AI 代理在实际开发中面临的效率低下、记忆丢失、安全隐患及缺乏持续学习能力等核心痛点。 通过引入技能模块化、直觉增强、记忆持久化机制以及内置的安全扫描功能,everything-claude-code 能显著提升 AI 在复杂任务中的表现,帮助开发者构建更稳定、更智能的生产级 AI 代理。其独特的“研究优先”开发理念和针对 Token 消耗的优化策略,使得模型响应更快、成本更低,同时有效防御潜在的攻击向量。 这套工具特别适合软件开发者、AI 研究人员以及希望深度定制 AI 工作流的技术团队使用。无论您是在构建大型代码库,还是需要 AI 协助进行安全审计与自动化测试,everything-claude-code 都能提供强大的底层支持。作为一个曾荣获 Anthropic 黑客大奖的开源项目,它融合了多语言支持与丰富的实战钩子(hooks),让 AI 真正成长为懂上
ComfyUI
ComfyUI 是一款功能强大且高度模块化的视觉 AI 引擎,专为设计和执行复杂的 Stable Diffusion 图像生成流程而打造。它摒弃了传统的代码编写模式,采用直观的节点式流程图界面,让用户通过连接不同的功能模块即可构建个性化的生成管线。 这一设计巧妙解决了高级 AI 绘图工作流配置复杂、灵活性不足的痛点。用户无需具备编程背景,也能自由组合模型、调整参数并实时预览效果,轻松实现从基础文生图到多步骤高清修复等各类复杂任务。ComfyUI 拥有极佳的兼容性,不仅支持 Windows、macOS 和 Linux 全平台,还广泛适配 NVIDIA、AMD、Intel 及苹果 Silicon 等多种硬件架构,并率先支持 SDXL、Flux、SD3 等前沿模型。 无论是希望深入探索算法潜力的研究人员和开发者,还是追求极致创作自由度的设计师与资深 AI 绘画爱好者,ComfyUI 都能提供强大的支持。其独特的模块化架构允许社区不断扩展新功能,使其成为当前最灵活、生态最丰富的开源扩散模型工具之一,帮助用户将创意高效转化为现实。
gemini-cli
gemini-cli 是一款由谷歌推出的开源 AI 命令行工具,它将强大的 Gemini 大模型能力直接集成到用户的终端环境中。对于习惯在命令行工作的开发者而言,它提供了一条从输入提示词到获取模型响应的最短路径,无需切换窗口即可享受智能辅助。 这款工具主要解决了开发过程中频繁上下文切换的痛点,让用户能在熟悉的终端界面内直接完成代码理解、生成、调试以及自动化运维任务。无论是查询大型代码库、根据草图生成应用,还是执行复杂的 Git 操作,gemini-cli 都能通过自然语言指令高效处理。 它特别适合广大软件工程师、DevOps 人员及技术研究人员使用。其核心亮点包括支持高达 100 万 token 的超长上下文窗口,具备出色的逻辑推理能力;内置 Google 搜索、文件操作及 Shell 命令执行等实用工具;更独特的是,它支持 MCP(模型上下文协议),允许用户灵活扩展自定义集成,连接如图像生成等外部能力。此外,个人谷歌账号即可享受免费的额度支持,且项目基于 Apache 2.0 协议完全开源,是提升终端工作效率的理想助手。
markitdown
MarkItDown 是一款由微软 AutoGen 团队打造的轻量级 Python 工具,专为将各类文件高效转换为 Markdown 格式而设计。它支持 PDF、Word、Excel、PPT、图片(含 OCR)、音频(含语音转录)、HTML 乃至 YouTube 链接等多种格式的解析,能够精准提取文档中的标题、列表、表格和链接等关键结构信息。 在人工智能应用日益普及的今天,大语言模型(LLM)虽擅长处理文本,却难以直接读取复杂的二进制办公文档。MarkItDown 恰好解决了这一痛点,它将非结构化或半结构化的文件转化为模型“原生理解”且 Token 效率极高的 Markdown 格式,成为连接本地文件与 AI 分析 pipeline 的理想桥梁。此外,它还提供了 MCP(模型上下文协议)服务器,可无缝集成到 Claude Desktop 等 LLM 应用中。 这款工具特别适合开发者、数据科学家及 AI 研究人员使用,尤其是那些需要构建文档检索增强生成(RAG)系统、进行批量文本分析或希望让 AI 助手直接“阅读”本地文件的用户。虽然生成的内容也具备一定可读性,但其核心优势在于为机器

