BotSharp
BotSharp 是一个专为 .NET 生态打造的开源 AI 多智能体(Multi-Agent)应用框架。它致力于将大语言模型(LLM)与企业现有的业务系统无缝连接,让开发者能够基于“对话即平台”的理念,快速构建智能化的机器人助手。
针对企业在引入 AI 时面临的集成难、流程控制复杂等痛点,BotSharp 提供了一套完整的解决方案。它不仅支持自然语言理解、计算机视觉和音频处理,还内置了状态管理、检索增强生成(RAG)及向量记忆搜索等核心能力。通过高度模块化的插件与管道设计,BotSharp 实现了业务逻辑与 AI 能力的解耦,允许用户灵活切换不同的 UI 界面或大模型供应商(如 ChatGPT、Claude、LLaMA、DeepSeek 等),并支持多个不同职责的智能体协作完成复杂任务。
这款工具特别适合熟悉 C# 语言的企业级开发人员。借助 BotSharp,程序员无需深入钻研复杂的算法底层,即可利用强类型语言的优势,在熟悉的 .NET Core 环境中高效地开发、测试、评估和审计 AI 应用。其独特的技术亮点包括内置的 SvelteKit 前端界面、对 MCP(模型上下文协议)的可视化管理支持,以及丰富的富内容数据结构,能够轻松集成到 Facebook Messenger、Slack 等各类消息渠道中,是构建生产级 AI 业务的理想选择。
使用场景
某中型电商企业的 .NET 开发团队正致力于将现有的订单管理系统升级为具备智能客服与自动售后处理能力的 AI 平台。
没有 BotSharp 时
- 集成成本高:团队需手动编写大量胶水代码来连接不同的 LLM 供应商(如 Azure OpenAI 和本地 LLaMA),且难以统一接口标准。
- 复杂任务难协同:面对“查询订单并发起退款”这类多步骤任务,单一脚本难以维护对话状态,导致流程经常中断或逻辑混乱。
- 业务耦合严重:AI 逻辑直接硬编码在 C# 业务层中,一旦调整模型或提示词,往往需要重新编译整个系统,风险极高。
- 缺乏可观测性:无法有效审计 AI 的决策过程,出现错误回复时难以追溯是检索增强生成(RAG)数据问题还是模型规划失误。
使用 BotSharp 后
- 标准化快速接入:利用 BotSharp 统一的代理抽象层,团队通过配置即可无缝切换或并行使用多种大模型,无需重写底层通信代码。
- 多智能体高效协作:内置的多智能体框架让“接待员”、“订单查询员”和“退款审批员”三个角色自动协作,精准管理复杂任务的每一步状态。
- 插件化解耦:借助插件化流水线设计,AI 处理逻辑与核心业务代码完全分离,修改提示词或更换向量数据库仅需热插拔配置,不影响主系统运行。
- 全链路可视可控:通过内置的 UI 和审计功能,开发人员能实时监控对话流转、评估模型输出质量,并基于记忆向量搜索快速定位知识盲区。
BotSharp 让 .NET 开发者能够以企业级的架构标准,将分散的 AI 能力转化为可维护、可协作且深度融入业务流程的智能代理系统。
运行环境要求
- Windows
- Linux
- macOS
未说明(取决于具体选择的 LLM 插件,框架本身基于 .NET Core 运行)
未说明

快速开始
开源AI智能体应用框架
将大语言模型连接到您现有的业务导向型应用
"对话即平台(CaaP)就是未来,因此我们已经通过BotSharp AI BOT平台构建工具为.NET开发者提供了完整的工具集来构建CaaP,这再合适不过了。它尽可能地释放您自有机器人的学习能力,并精确控制AI处理流程中的每一步。"
BotSharp 是一个用于构建AI机器人平台的开源机器学习框架。该项目涉及自然语言理解、计算机视觉和音频处理技术,旨在推动信息系统中智能机器人助手的发展与应用。开箱即用的机器学习算法使普通程序员能够更快速、更轻松地开发人工智能应用。
BotSharp 使用C#编写,运行在跨平台的.Net Core框架上,采用插件化和流水线执行的设计,实现了插件之间的完全解耦。C#是一种企业级编程语言,广泛应用于信息管理相关系统的业务逻辑开发,对企业的开发者更加友好。BotSharp直接使用C#中的机器学习算法,这不仅充分利用了C#这种强类型语言的优势,也使得在系统范围内重构代码变得更加容易。
BotSharp 严格遵循组件化原则,将平台构建所需的各个部分解耦开来。因此,您可以选择不同的UI/UX界面,或更换不同的LLM提供商。所有这些组件都基于统一的接口进行了模块化设计。BotSharp 提供了一个高级的智能体抽象层,可以高效地管理企业中的复杂应用场景,使企业开发者能够高效地将AI集成到业务系统中。

一些特性
- 内置多智能体及带状态管理的对话功能。
- 支持多种LLM规划方法,以应对从简单到复杂的不同任务。
- 内置RAG相关接口,支持基于记忆的向量检索。
- 支持多个AI平台(ChatGPT 3.5/ 4o/ o1、Gemini 2、LLaMA 3、Claude Sonnet 3.5、DeepSeek V3、HuggingFace)。
- 允许多个具有不同职责的智能体协作完成复杂任务。
- 在一处即可构建、测试、评估和审计您的LLM智能体。
- 内置由SvelteKit编写的
BotSharp UI。 - 抽象出标准的富内容数据结构,可与Facebook Messenger、Slack和Telegram等流行的消息渠道集成。
- 提供RESTful Open API和WebSocket实时通信功能。
- 内置MCP集成:可视化管理MCP,实现大模型对工具的调用。支持mcp.so等主流服务。
快速开始
- 运行后端服务
PS D:\> git clone https://github.com/dotnetcore/BotSharp
PS D:\> cd BotSharp
# 对于Windows
PS D:\BotSharp\> dotnet run --project .\src\WebStarter\WebStarter.csproj -p SolutionName=BotSharp
# 对于Linux
$ dotnet run --project ./src/WebStarter/WebStarter.csproj -p SolutionName=BotSharp
- 运行Admin UI项目,参考BotSharp UI。
PS D:\> git clone https://github.com/SciSharp/BotSharp-UI
PS D:\> cd BotSharp-UI
PS D:\> npm install
PS D:\> npm run dev
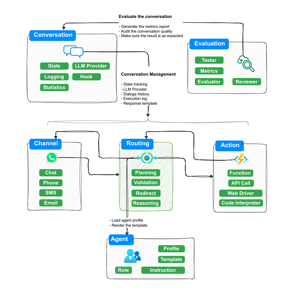
核心模块
核心模块主要由抽象层和框架功能的实现组成,同时包含一些常用工具。
- 插件加载器
- 钩子机制
- 认证
- 智能体档案
- 对话与状态管理
- 路由与规划
- 模板引擎
- 文件仓库
- 缓存
- 富内容
- LLM提供商
插件
BotSharp采用组件化设计,内核保持最小化,业务功能则由外部组件实现。模块化的架构也使得贡献者能够更好地参与其中。以下是内置插件:
数据存储
- BotSharp.Core.Repository
- BotSharp.Plugin.MongoStorage
- BotSharp.Plugin.LiteDBStorage
- BotSharp.Plugin.TencentCos
LLMs
- BotSharp.Plugin.Planner
- BotSharp.Plugin.AzureOpenAI
- BotSharp.Plugin.OpenAI
- BotSharp.Plugin.AnthropicAI
- BotSharp.Plugin.DeepSeekAI
- BotSharp.Plugin.GoogleAI
- BotSharp.Plugin.MetaAI
- BotSharp.Plugin.HuggingFace
- BotSharp.Plugin.LLamaSharp
- BotSharp.Plugin.SemanticKernel
- BotSharp.Plugin.SparkDesk
消息/渠道
- BotSharp.OpenAPI
- BotSharp.Plugin.ChatHub
- BotSharp.Plugin.MetaMessenger
- BotSharp.Plugin.Twilio
- BotSharp.Plugin.TelegramBots
- BotSharp.Plugin.WeChat
RAGs
- BotSharp.Plugin.KnowledgeBase
- BotSharp.Plugin.Qdrant
视觉
- BotSharp.Plugin.PaddleSharp
工具
- BotSharp.Plugin.Dashboard
- BotSharp.Plugin.RoutingSpeeder
- BotSharp.Plugin.AudioHandler
- BotSharp.Plugin.ChartHandler
- BotSharp.Plugin.EmailHandler
- BotSharp.Plugin.ExcelHandler
- BotSharp.Plugin.FileHandler
- BotSharp.Plugin.ImageHandler
- BotSharp.Plugin.HttpHandler
- BotSharp.Plugin.SqlDriver
- BotSharp.Plugin.WebDriver
- BotSharp.Plugin.PythonInterpreter
UIs
- BotSharp.Plugin.ChatbotUI
路线图
- A2A
- MCP
- 实时
- 计算机使用
- 浏览器使用
- 数据库助手
- 代码解释器
- 对话管理
- 多智能体路由
- 知识库
文档
阅读文档:https://botsharp.readthedocs.io?wt.mc_id=AI-MVP-5005183
新的文档网站:https://botsharp.verdure-hiro.cn
如果您觉得这个项目对您有帮助,请给项目点个赞,我们将不胜感激。
SciSharp STACK 的成员项目,该组织是基于 .NET 的开源软件生态系统,专注于数学、科学和工程领域。
版本历史
r5.2-image-composition2025/10/17r5.1-utility-improment2025/06/27r5.0-mcp2025/04/05r4.1-realtime2025/03/16r4.0-sidecar2025/01/02r3.0-two-staging-planning2024/10/05r2.0-agent-utility2024/07/22r1.5-sse2024/05/28r1.4-mutl-languages2024/05/15v1.3.2-release2024/04/13v1.3-stable-tag2024/04/09tag-v1.0.1-web-driver2024/02/24tag-v0.22-logging2024/01/22v0.21-2023-122023/12/31v0.20-palm2-function2023/12/03v0.19-semantic-kernel2023/11/13v0.18-llm-planner2023/10/30v0.16-google-palm22023/10/11v0.15-routing-handler2023/09/28v0.14-router-reasoning2023/09/21常见问题
相似工具推荐
openclaw
OpenClaw 是一款专为个人打造的本地化 AI 助手,旨在让你在自己的设备上拥有完全可控的智能伙伴。它打破了传统 AI 助手局限于特定网页或应用的束缚,能够直接接入你日常使用的各类通讯渠道,包括微信、WhatsApp、Telegram、Discord、iMessage 等数十种平台。无论你在哪个聊天软件中发送消息,OpenClaw 都能即时响应,甚至支持在 macOS、iOS 和 Android 设备上进行语音交互,并提供实时的画布渲染功能供你操控。 这款工具主要解决了用户对数据隐私、响应速度以及“始终在线”体验的需求。通过将 AI 部署在本地,用户无需依赖云端服务即可享受快速、私密的智能辅助,真正实现了“你的数据,你做主”。其独特的技术亮点在于强大的网关架构,将控制平面与核心助手分离,确保跨平台通信的流畅性与扩展性。 OpenClaw 非常适合希望构建个性化工作流的技术爱好者、开发者,以及注重隐私保护且不愿被单一生态绑定的普通用户。只要具备基础的终端操作能力(支持 macOS、Linux 及 Windows WSL2),即可通过简单的命令行引导完成部署。如果你渴望拥有一个懂你
stable-diffusion-webui
stable-diffusion-webui 是一个基于 Gradio 构建的网页版操作界面,旨在让用户能够轻松地在本地运行和使用强大的 Stable Diffusion 图像生成模型。它解决了原始模型依赖命令行、操作门槛高且功能分散的痛点,将复杂的 AI 绘图流程整合进一个直观易用的图形化平台。 无论是希望快速上手的普通创作者、需要精细控制画面细节的设计师,还是想要深入探索模型潜力的开发者与研究人员,都能从中获益。其核心亮点在于极高的功能丰富度:不仅支持文生图、图生图、局部重绘(Inpainting)和外绘(Outpainting)等基础模式,还独创了注意力机制调整、提示词矩阵、负向提示词以及“高清修复”等高级功能。此外,它内置了 GFPGAN 和 CodeFormer 等人脸修复工具,支持多种神经网络放大算法,并允许用户通过插件系统无限扩展能力。即使是显存有限的设备,stable-diffusion-webui 也提供了相应的优化选项,让高质量的 AI 艺术创作变得触手可及。
everything-claude-code
everything-claude-code 是一套专为 AI 编程助手(如 Claude Code、Codex、Cursor 等)打造的高性能优化系统。它不仅仅是一组配置文件,而是一个经过长期实战打磨的完整框架,旨在解决 AI 代理在实际开发中面临的效率低下、记忆丢失、安全隐患及缺乏持续学习能力等核心痛点。 通过引入技能模块化、直觉增强、记忆持久化机制以及内置的安全扫描功能,everything-claude-code 能显著提升 AI 在复杂任务中的表现,帮助开发者构建更稳定、更智能的生产级 AI 代理。其独特的“研究优先”开发理念和针对 Token 消耗的优化策略,使得模型响应更快、成本更低,同时有效防御潜在的攻击向量。 这套工具特别适合软件开发者、AI 研究人员以及希望深度定制 AI 工作流的技术团队使用。无论您是在构建大型代码库,还是需要 AI 协助进行安全审计与自动化测试,everything-claude-code 都能提供强大的底层支持。作为一个曾荣获 Anthropic 黑客大奖的开源项目,它融合了多语言支持与丰富的实战钩子(hooks),让 AI 真正成长为懂上
ComfyUI
ComfyUI 是一款功能强大且高度模块化的视觉 AI 引擎,专为设计和执行复杂的 Stable Diffusion 图像生成流程而打造。它摒弃了传统的代码编写模式,采用直观的节点式流程图界面,让用户通过连接不同的功能模块即可构建个性化的生成管线。 这一设计巧妙解决了高级 AI 绘图工作流配置复杂、灵活性不足的痛点。用户无需具备编程背景,也能自由组合模型、调整参数并实时预览效果,轻松实现从基础文生图到多步骤高清修复等各类复杂任务。ComfyUI 拥有极佳的兼容性,不仅支持 Windows、macOS 和 Linux 全平台,还广泛适配 NVIDIA、AMD、Intel 及苹果 Silicon 等多种硬件架构,并率先支持 SDXL、Flux、SD3 等前沿模型。 无论是希望深入探索算法潜力的研究人员和开发者,还是追求极致创作自由度的设计师与资深 AI 绘画爱好者,ComfyUI 都能提供强大的支持。其独特的模块化架构允许社区不断扩展新功能,使其成为当前最灵活、生态最丰富的开源扩散模型工具之一,帮助用户将创意高效转化为现实。
gemini-cli
gemini-cli 是一款由谷歌推出的开源 AI 命令行工具,它将强大的 Gemini 大模型能力直接集成到用户的终端环境中。对于习惯在命令行工作的开发者而言,它提供了一条从输入提示词到获取模型响应的最短路径,无需切换窗口即可享受智能辅助。 这款工具主要解决了开发过程中频繁上下文切换的痛点,让用户能在熟悉的终端界面内直接完成代码理解、生成、调试以及自动化运维任务。无论是查询大型代码库、根据草图生成应用,还是执行复杂的 Git 操作,gemini-cli 都能通过自然语言指令高效处理。 它特别适合广大软件工程师、DevOps 人员及技术研究人员使用。其核心亮点包括支持高达 100 万 token 的超长上下文窗口,具备出色的逻辑推理能力;内置 Google 搜索、文件操作及 Shell 命令执行等实用工具;更独特的是,它支持 MCP(模型上下文协议),允许用户灵活扩展自定义集成,连接如图像生成等外部能力。此外,个人谷歌账号即可享受免费的额度支持,且项目基于 Apache 2.0 协议完全开源,是提升终端工作效率的理想助手。
LLMs-from-scratch
LLMs-from-scratch 是一个基于 PyTorch 的开源教育项目,旨在引导用户从零开始一步步构建一个类似 ChatGPT 的大型语言模型(LLM)。它不仅是同名技术著作的官方代码库,更提供了一套完整的实践方案,涵盖模型开发、预训练及微调的全过程。 该项目主要解决了大模型领域“黑盒化”的学习痛点。许多开发者虽能调用现成模型,却难以深入理解其内部架构与训练机制。通过亲手编写每一行核心代码,用户能够透彻掌握 Transformer 架构、注意力机制等关键原理,从而真正理解大模型是如何“思考”的。此外,项目还包含了加载大型预训练权重进行微调的代码,帮助用户将理论知识延伸至实际应用。 LLMs-from-scratch 特别适合希望深入底层原理的 AI 开发者、研究人员以及计算机专业的学生。对于不满足于仅使用 API,而是渴望探究模型构建细节的技术人员而言,这是极佳的学习资源。其独特的技术亮点在于“循序渐进”的教学设计:将复杂的系统工程拆解为清晰的步骤,配合详细的图表与示例,让构建一个虽小但功能完备的大模型变得触手可及。无论你是想夯实理论基础,还是为未来研发更大规模的模型做准备
