kompute
Kompute 是一个基于 Vulkan 构建的通用 GPU 计算框架,旨在让开发者能够轻松利用显卡的强大算力进行高性能数据处理。它打破了硬件品牌的限制,完美支持 AMD、NVIDIA、Qualcomm 等厂商的数千款图形卡,甚至能在移动设备上流畅运行。
在人工智能和大数据时代,许多应用需要高效的并行计算能力,但不同硬件间的兼容性往往成为开发瓶颈。Kompute 通过统一的接口解决了这一难题,让开发者无需为不同显卡编写重复代码,即可实现极速的异步并行处理。无论是机器学习模型推理、移动端智能应用开发,还是游戏引擎中的实时计算,它都能提供强有力的底层支持。
这款工具特别适合 C++ 和 Python 开发者、AI 研究人员以及需要跨平台 GPU 加速的工程团队。其独特的技术亮点包括“自带 Vulkan"(BYOV)设计理念,可无缝集成到现有的 Vulkan 应用中;同时提供了灵活的 Python 模块与高性能 C++ SDK,并具备严谨的内存管理机制以确保稳定性。作为 Linux 基金会托管的项目,Kompute 拥有活跃的社区支持和极高的测试覆盖率,是构建下一代高效能应用的可靠选择。
使用场景
一家移动端 AI 初创团队正在开发一款运行在安卓手机上的实时图像增强应用,需要在不同品牌的手机 GPU 上高效执行复杂的矩阵运算。
没有 kompute 时
- 硬件兼容性差:团队不得不为 NVIDIA、AMD 和高通等不同厂商的 GPU 编写多套底层代码,维护成本极高且容易出错。
- 开发门槛高:直接使用 Vulkan API 进行通用计算需要处理繁琐的内存管理和同步机制,导致核心算法开发进度缓慢。
- 性能瓶颈明显:由于缺乏高效的异步队列支持,CPU 与 GPU 之间的数据传输经常阻塞主线程,造成应用界面卡顿。
- 跨平台部署难:难以将现有的 C++ 算法无缝迁移到移动端的 Android NDK 环境,限制了产品的覆盖范围。
使用 kompute 后
- 一次编写,处处运行:kompute 基于 Vulkan 构建,自动屏蔽了底层硬件差异,同一套代码即可在数千种跨厂商显卡上流畅运行。
- 开发效率倍增:通过简洁的 Python 模块和 C++ SDK,开发者无需关注底层细节,只需聚焦业务逻辑,大幅缩短了研发周期。
- 极致并行性能:利用 kompute 原生的异步处理特性,GPU 家族队列实现了数据流水线作业,彻底消除了传输阻塞,帧率显著提升。
- 原生移动支持:凭借对 Android NDK 的深度优化,团队轻松将高性能计算模型部署到各类安卓架构设备上,实现了真正的端侧智能。
kompute 让开发者能够以最低的成本释放跨平台 GPU 的算力潜能,真正实现了“一次开发,全端加速”。
运行环境要求
- Linux
- macOS
- Windows
- Android
- 必需
- 支持跨厂商显卡(AMD, Qualcomm, NVIDIA 等),需支持 Vulkan API
- 无特定显存大小要求,取决于具体算法负载
- 不使用 CUDA,基于 Vulkan
未说明

快速开始
|
Kompute面向跨厂商显卡(AMD、Qualcomm、NVIDIA 等)的通用 GPU 计算框架 |
极速、支持移动端、异步,并针对高级 GPU 加速用例进行了优化。
💬 加入 Discord 社区与定期会议 🔋 文档 💻 博客文章 ⌨ 示例 💾
Kompute 得到 Linux 基金会的支持,作为 LF AI & Data 基金会的 托管项目。
|
|
核心原则与特性
- 具有 C++ SDK 的灵活 Python 模块,用于优化
- 通过 GPU 家族队列支持 异步与并行处理
- 支持 移动端,提供基于 Android NDK 的多架构示例
- BYOV:采用 自带 Vulkan 设计,可与现有 Vulkan 应用程序良好兼容
- 明确定义 GPU 和主机之间的 内存所有权与内存管理关系
- 强健的代码库,单元测试覆盖率达 90%
- 适用于 机器学习 🤖、移动开发 📱 和 游戏开发 🎮 等高级场景。
- 活跃的社区,包括 每月例会、Discord 聊天等

使用 Kompute 的项目 ❤️ 🤖
- GPT4ALL
- 一个开源的边缘大型语言模型生态系统,可在本地 CPU 和几乎所有 GPU 上运行。
- llama.cpp
- Facebook LLaMA 模型的 C/C++ 移植版本(现已停止维护)。
- tpoisonooo/how-to-optimize-gemm
- 行主序矩阵乘法优化。
- vkJAX
- 面向 Vulkan 的 JAX 解释器。
快速上手
下方提供了使用 C++ 和 Python Kompute 接口的 GPU 乘法示例。
如有疑问或讨论,您可 加入 Discord,打开 GitHub 问题,或阅读 文档。
你的第一个 Kompute (C++)
C++ 接口提供了对 Kompute 原生组件的低级访问,从而实现高级优化以及组件扩展。
void kompute(const std::string& shader) {
// 1. 使用默认设置创建 Kompute 管理器(设备 0、第一个队列,无扩展)
kp::Manager mgr;
// 2. 通过管理器创建并初始化 Kompute 张量
// 默认张量构造函数简化了浮点值的创建
auto tensorInA = mgr.tensor({ 2., 2., 2. });
auto tensorInB = mgr.tensor({ 1., 2., 3. });
// 显式类型构造函数支持 uint32、int32、double、float 和 bool
auto tensorOutA = mgr.tensorT<uint32_t>({ 0, 0, 0 });
auto tensorOutB = mgr.tensorT<uint32_t>({ 0, 0, 0 });
std::vector<std::shared_ptr<kp::Memory>> params = {tensorInA, tensorInB, tensorOutA, tensorOutB};
// 3. 基于着色器创建算法(支持缓冲区和推送/特殊常量)
kp::Workgroup workgroup({3, 1, 1});
std::vector<float> specConsts({ 2 });
std::vector<float> pushConstsA({ 2.0 });
std::vector<float> pushConstsB({ 3.0 });
auto algorithm = mgr.algorithm(params,
// 编译源代码请参阅文档中的着色器部分
compileSource(shader),
workgroup,
specConsts,
pushConstsA);
// 4. 使用序列同步运行操作
mgr.sequence()
->record<kp::OpSyncDevice>(params)
->record<kp::OpAlgoDispatch>(algorithm) // 绑定默认推送常量
->eval() // 执行记录的两个操作
->record<kp::OpAlgoDispatch>(algorithm, pushConstsB) // 覆盖推送常量
->eval(); // 仅执行最后一条记录的操作
// 5. 异步从 GPU 同步结果
auto sq = mgr.sequence();
sq->evalAsync<kp::OpSyncLocal>(params);
// ... 在 GPU 完成计算的同时异步执行其他工作
sq->evalAwait();
// 打印第一个输出:{ 4, 8, 12 }
for (const float& elem : tensorOutA->vector()) std::cout << elem << " ";
// 打印第二个输出:{ 10, 10, 10 }
for (const float& elem : tensorOutB->vector()) std::cout << elem << " ";
} // 管理并释放所有 CPU 和 GPU 内存资源
int main() {
// 定义原始字符串着色器(或使用 Kompute 工具将其编译为 SPIRV / C++ 头文件)。该着色器展示了包括常量、缓冲区等在内的主要组件。
std::string shader = (R"(
#version 450
layout (local_size_x = 1) in;
// 输入张量的绑定索引相对于传入参数的索引
layout(set = 0, binding = 0) buffer buf_in_a { float in_a[]; };
layout(set = 0, binding = 1) buffer buf_in_b { float in_b[]; };
layout(set = 0, binding = 2) buffer buf_out_a { uint out_a[]; };
layout(set = 0, binding = 3) buffer buf_out_b { uint out_b[]; };
// Kompute 支持在调度时更新的推送常量
layout(push_constant) uniform PushConstants {
float val;
} push_const;
// Kompute 还支持在初始化时使用的特殊常量
layout(constant_id = 0) const float const_one = 0;
void main() {
uint index = gl_GlobalInvocationID.x;
out_a[index] += uint( in_a[index] * in_b[index] );
out_b[index] += uint( const_one * push_const.val );
}
)");
// 使用上述定义的函数和原始字符串着色器运行程序
kompute(shader);
}
你的第一个 Kompute(Python)
Python 软件包 提供了一个高级交互式接口,它既支持实验性操作,又能确保高性能和快速的开发流程。
from .utils import compile_source # 使用 python/test/utils 中的工具函数
def kompute(shader):
# 1. 使用默认设置创建 Kompute 管理器(设备 0、第一个队列且无扩展)
mgr = kp.Manager()
# 2. 通过管理器创建并初始化 Kompute 张量
# 默认张量构造函数简化了浮点值的创建
tensor_in_a = mgr.tensor([2, 2, 2])
tensor_in_b = mgr.tensor([1, 2, 3])
# 显式类型构造函数支持 uint32、int32、double、float 和 bool
tensor_out_a = mgr.tensor_t(np.array([0, 0, 0], dtype=np.uint32))
tensor_out_b = mgr.tensor_t(np.array([0, 0, 0], dtype=np.uint32))
assert(t_data.data_type() == kp.DataTypes.uint)
params = [tensor_in_a, tensor_in_b, tensor_out_a, tensor_out_b]
# 3. 根据着色器创建算法(支持缓冲区及推送/特殊常量)
workgroup = (3, 1, 1)
spec_consts = [2]
push_consts_a = [2]
push_consts_b = [3]
# 编译着色器请参阅文档中的着色器部分
spirv = compile_source(shader)
algo = mgr.algorithm(params, spirv, workgroup, spec_consts, push_consts_a)
# 4. 使用序列同步运行操作
(mgr.sequence()
.record(kp.OpTensorSyncDevice(params))
.record(kp.OpAlgoDispatch(algo)) # 绑定提供的默认推送常量
.eval() # 执行记录的两个操作
.record(kp.OpAlgoDispatch(algo, push_consts_b)) # 覆盖推送常量
.eval()) # 只执行最后一条记录的操作
# 5. 异步将结果从 GPU 同步回主机
sq = mgr.sequence()
sq.eval_async(kp.OpTensorSyncLocal(params))
# ... 在 GPU 完成工作的同时异步进行其他任务
sq.eval_await()
# 打印第一个输出:{ 4, 8, 12 }
print(tensor_out_a)
# 打印第二个输出:{ 10, 10, 10 }
print(tensor_out_b)
if __name__ == "__main__":
# 定义一个原始字符串着色器(或使用 Kompute 工具将其编译为 SPIRV / C++ 头文件)。此着色器展示了包括常量、缓冲区等在内的主要组件
shader = """
#version 450
layout (local_size_x = 1) in;
// 输入张量的绑定索引相对于传入参数的索引
layout(set = 0, binding = 0) buffer buf_in_a { float in_a[]; };
layout(set = 0, binding = 1) buffer buf_in_b { float in_b[]; };
layout(set = 0, binding = 2) buffer buf_out_a { uint out_a[]; };
layout(set = 0, binding = 3) buffer buf_out_b { uint out_b[]; };
// Kompute 支持在调度时更新的推送常量
layout(push_constant) uniform PushConstants {
float val;
} push_const;
// Kompute 还支持在初始化时使用的特殊常量
layout(constant_id = 0) const float const_one = 0;
void main() {
uint index = gl_GlobalInvocationID.x;
out_a[index] += uint( in_a[index] * in_b[index] );
out_b[index] += uint( const_one * push_const.val );
}
"""
kompute(shader)
交互式笔记本与动手视频
你可以尝试使用免费 GPU 的 Colab 交互式笔记本。可用的示例包括以下 Python 和 C++ 示例:
尝试来自 博客文章 的交互式 C++ Colab |
尝试来自 博客文章 的交互式 Python Colab |
|
|
你还可以观看在 FOSDEM 2021 大会上发表的两场演讲。
这两段视频都带有时间戳,方便你跳转到最相关的内容——两者的介绍和动机部分几乎相同,因此可以直接跳到更具体的内容。
观看面向 C++ 爱好者 的视频 |
观看面向 Python 和机器学习爱好者 的视频 |
|
|
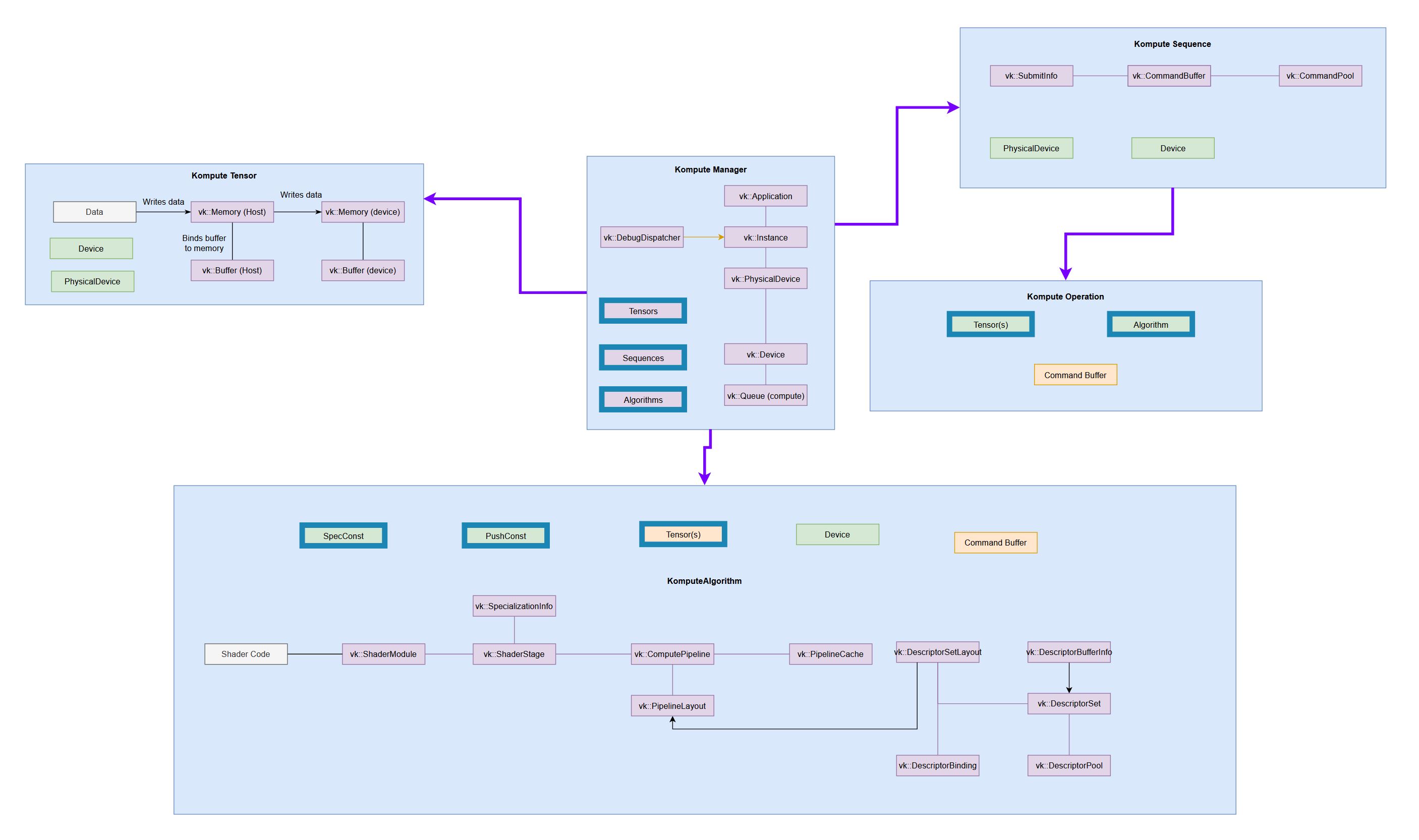
架构概览
Kompute 的核心架构包括以下组件:
- Kompute Manager - 基础编排器,用于创建和管理设备及子组件
- Kompute Sequence - 可作为批处理发送到 GPU 的操作容器
- Kompute Operation (Base) - 所有操作均继承的基类
- Kompute Tensor - 在 GPU 操作中使用的张量结构化数据
- Kompute Algorithm - 在 GPU 中执行的(着色器)逻辑抽象
如需完整分解,可进一步阅读 C++ 类参考文档。
| 完整架构 | 简化后的 Kompute 组件 |
|---|---|
(非常小,请查看 文档中的完整参考图以获取详细信息)
|
|
异步与并行操作
Kompute 通过 vk::Fences 提供了以异步方式运行操作的灵活性。此外,Kompute 还支持显式分配队列,从而允许跨队列族并行执行操作。
下图直观展示了如何将 Kompute Sequence 分配到不同队列,以根据硬件实现并行执行。您可以在 动手示例 和 详细文档页面 中了解其工作原理,其中以 NVIDIA 1650 为例进行了说明。

移动端支持
Kompute 已针对移动环境进行了优化。构建系统支持在 Android 环境中动态加载 Vulkan 共享库,并提供适用于 CPP 头文件的 Android NDK 封装。
|
如需深入了解,可阅读博客文章“利用 Android NDK、Vulkan 和 Kompute 为您的移动应用注入 GPU 加速机器学习动力”。 您还可以访问仓库中的 端到端示例代码,该代码可通过 Android Studio 运行。
|
|
更多示例
简单示例
端到端示例
Python 包
除了 C++ 核心 SDK 外,您还可以使用 Kompute 的 Python 包,它提供了相同的核心功能,并支持与 Python 对象(如列表、NumPy 数组等)的互操作。
唯一的依赖项是 Python 3.5+ 和 CMake 3.4.1+。您可以通过以下命令从 Python pypi 包 安装 Kompute:
pip install kp
您也可以从主分支安装:
pip install git+git://github.com/KomputeProject/kompute.git@master
有关更多详情,请参阅 Python 包文档 或 Python 类参考文档。
C++ 构建概览
提供的构建系统使用 cmake,支持跨平台构建。
顶级 Makefile 提供了针对开发以及 Docker 镜像构建的优化配置,但您也可以通过以下命令开始构建:
cmake -Bbuild
您还可以使用 add_subdirectory 将 Kompute 添加到您的项目中——Android 示例 CMakeLists.txt 文件展示了具体做法。
如需更深入地了解构建配置,请参阅 构建系统深度解析 文档。
Kompute 开发
我们欢迎 PR 和问题提交。如果您想贡献代码,可以查看“Good first issue”标签;即使只是使用 Kompute 并报告问题,也是一种很好的贡献!
贡献
开发依赖
- 测试
- GTest
- 文档
- Doxygen(带 Dot)
- Sphinx
开发规范
- 遵循 Mozilla C++ 代码风格指南:https://www-archive.mozilla.org/hacking/mozilla-style-guide.html
- 使用提交后钩子运行代码检查工具;可以配置为在提交前自动执行代码检查。
- 所有依赖项均在
vcpkg.json文件中定义。
- 使用 CMake 作为构建系统,并提供顶层 Makefile,其中包含推荐的构建命令。
- 使用
xxd(或 Windows 64 位版本xxd.exe)将着色器 SPIR-V 文件转换为头文件。 - 使用 Doxygen 和 Sphinx 生成文档及自动文档。
- 使用 vcpkg 管理依赖库,这是推荐的获取第三方库的方式。
若需启用调试层,可通过设置 KOMPUTE_ENV_DEBUG_LAYERS 参数来添加,例如:
export KOMPUTE_ENV_DEBUG_LAYERS="VK_LAYER_LUNARG_api_dump"
更新文档
要更新文档,您需要:
- 在构建系统中运行
gendoxygen目标; - 在构建系统中运行
gensphynx目标; - 使用
make push_docs_to_ghpages命令将文档推送到 GitHub Pages。
运行测试
对于贡献者而言,运行单元测试已大大简化。
测试在 CPU 上执行,可通过 ACT 命令行工具(https://github.com/nektos/act)触发。安装该工具并启动 Docker 守护进程后,只需输入以下命令即可:
$ act
[Python Tests/python-tests] 🚀 Start image=axsauze/kompute-builder:0.2
[C++ Tests/cpp-tests ] 🚀 Start image=axsauze/kompute-builder:0.2
[C++ Tests/cpp-tests ] 🐳 docker run image=axsauze/kompute-builder:0.2 entrypoint=["/usr/bin/tail" "-f" "/dev/null"] cmd=[]
[Python Tests/python-tests] 🐳 docker run image=axsauze/kompute-builder:0.2 entrypoint=["/usr/bin/tail" "-f" "/dev/null"] cmd=[]
...
仓库包含 C++ 和 Python 代码的单元测试,分别位于 test/ 和 python/test 目录下。
目前,这些测试通过 GitHub Actions 的 CI 系统运行,并使用 docker-builders/ 中的镜像。
为降低硬件要求,测试可以在没有 GPU 的情况下直接在 CPU 上运行,借助 SwiftShader 实现。
有关 CI 和测试的具体配置,请参阅文档中的 CI、Docker 和测试章节。
动机
本项目源于观察到许多新兴且知名的机器学习和深度学习框架,如 PyTorch、TensorFlow、阿里巴巴 DNN、腾讯 NCNN 等,均已集成或正计划集成 Vulkan SDK,以支持移动端及其他厂商的 GPU 加速计算功能。
Vulkan SDK 提供了一个优秀的底层接口,能够实现高度定制化的优化;然而,其代码编写较为冗长,仅开始编写应用代码就需要 500 到 2000 行代码。这导致各个项目不得不重复实现相同的抽象层,用于屏蔽 Vulkan SDK 中与计算无关的功能。这种大量非标准化的样板代码不仅限制了知识共享,还增加了引入特定框架独有缺陷的风险等。
我们当前开发 Kompute 的目的,并非隐藏设计精良的 Vulkan SDK 接口,而是围绕 Vulkan SDK 的 GPU 计算能力进行扩展和完善。这篇文章 对 Kompute 的开发动机进行了高层次的概述,并结合实际示例介绍了 GPU 计算以及 Kompute 的核心架构。
版本历史
v0.9.02024/01/20v0.8.12022/04/13v0.8.02021/09/16v0.7.02021/03/14v0.6.02021/01/31v0.5.12020/11/14v0.5.02020/11/08v0.4.12020/11/01v0.4.02020/10/18v0.3.22020/10/04v0.3.12020/09/20v0.3.02020/09/13v0.2.02020/09/05v0.1.02020/08/29常见问题
相似工具推荐
openclaw
OpenClaw 是一款专为个人打造的本地化 AI 助手,旨在让你在自己的设备上拥有完全可控的智能伙伴。它打破了传统 AI 助手局限于特定网页或应用的束缚,能够直接接入你日常使用的各类通讯渠道,包括微信、WhatsApp、Telegram、Discord、iMessage 等数十种平台。无论你在哪个聊天软件中发送消息,OpenClaw 都能即时响应,甚至支持在 macOS、iOS 和 Android 设备上进行语音交互,并提供实时的画布渲染功能供你操控。 这款工具主要解决了用户对数据隐私、响应速度以及“始终在线”体验的需求。通过将 AI 部署在本地,用户无需依赖云端服务即可享受快速、私密的智能辅助,真正实现了“你的数据,你做主”。其独特的技术亮点在于强大的网关架构,将控制平面与核心助手分离,确保跨平台通信的流畅性与扩展性。 OpenClaw 非常适合希望构建个性化工作流的技术爱好者、开发者,以及注重隐私保护且不愿被单一生态绑定的普通用户。只要具备基础的终端操作能力(支持 macOS、Linux 及 Windows WSL2),即可通过简单的命令行引导完成部署。如果你渴望拥有一个懂你
stable-diffusion-webui
stable-diffusion-webui 是一个基于 Gradio 构建的网页版操作界面,旨在让用户能够轻松地在本地运行和使用强大的 Stable Diffusion 图像生成模型。它解决了原始模型依赖命令行、操作门槛高且功能分散的痛点,将复杂的 AI 绘图流程整合进一个直观易用的图形化平台。 无论是希望快速上手的普通创作者、需要精细控制画面细节的设计师,还是想要深入探索模型潜力的开发者与研究人员,都能从中获益。其核心亮点在于极高的功能丰富度:不仅支持文生图、图生图、局部重绘(Inpainting)和外绘(Outpainting)等基础模式,还独创了注意力机制调整、提示词矩阵、负向提示词以及“高清修复”等高级功能。此外,它内置了 GFPGAN 和 CodeFormer 等人脸修复工具,支持多种神经网络放大算法,并允许用户通过插件系统无限扩展能力。即使是显存有限的设备,stable-diffusion-webui 也提供了相应的优化选项,让高质量的 AI 艺术创作变得触手可及。
everything-claude-code
everything-claude-code 是一套专为 AI 编程助手(如 Claude Code、Codex、Cursor 等)打造的高性能优化系统。它不仅仅是一组配置文件,而是一个经过长期实战打磨的完整框架,旨在解决 AI 代理在实际开发中面临的效率低下、记忆丢失、安全隐患及缺乏持续学习能力等核心痛点。 通过引入技能模块化、直觉增强、记忆持久化机制以及内置的安全扫描功能,everything-claude-code 能显著提升 AI 在复杂任务中的表现,帮助开发者构建更稳定、更智能的生产级 AI 代理。其独特的“研究优先”开发理念和针对 Token 消耗的优化策略,使得模型响应更快、成本更低,同时有效防御潜在的攻击向量。 这套工具特别适合软件开发者、AI 研究人员以及希望深度定制 AI 工作流的技术团队使用。无论您是在构建大型代码库,还是需要 AI 协助进行安全审计与自动化测试,everything-claude-code 都能提供强大的底层支持。作为一个曾荣获 Anthropic 黑客大奖的开源项目,它融合了多语言支持与丰富的实战钩子(hooks),让 AI 真正成长为懂上
ComfyUI
ComfyUI 是一款功能强大且高度模块化的视觉 AI 引擎,专为设计和执行复杂的 Stable Diffusion 图像生成流程而打造。它摒弃了传统的代码编写模式,采用直观的节点式流程图界面,让用户通过连接不同的功能模块即可构建个性化的生成管线。 这一设计巧妙解决了高级 AI 绘图工作流配置复杂、灵活性不足的痛点。用户无需具备编程背景,也能自由组合模型、调整参数并实时预览效果,轻松实现从基础文生图到多步骤高清修复等各类复杂任务。ComfyUI 拥有极佳的兼容性,不仅支持 Windows、macOS 和 Linux 全平台,还广泛适配 NVIDIA、AMD、Intel 及苹果 Silicon 等多种硬件架构,并率先支持 SDXL、Flux、SD3 等前沿模型。 无论是希望深入探索算法潜力的研究人员和开发者,还是追求极致创作自由度的设计师与资深 AI 绘画爱好者,ComfyUI 都能提供强大的支持。其独特的模块化架构允许社区不断扩展新功能,使其成为当前最灵活、生态最丰富的开源扩散模型工具之一,帮助用户将创意高效转化为现实。
markitdown
MarkItDown 是一款由微软 AutoGen 团队打造的轻量级 Python 工具,专为将各类文件高效转换为 Markdown 格式而设计。它支持 PDF、Word、Excel、PPT、图片(含 OCR)、音频(含语音转录)、HTML 乃至 YouTube 链接等多种格式的解析,能够精准提取文档中的标题、列表、表格和链接等关键结构信息。 在人工智能应用日益普及的今天,大语言模型(LLM)虽擅长处理文本,却难以直接读取复杂的二进制办公文档。MarkItDown 恰好解决了这一痛点,它将非结构化或半结构化的文件转化为模型“原生理解”且 Token 效率极高的 Markdown 格式,成为连接本地文件与 AI 分析 pipeline 的理想桥梁。此外,它还提供了 MCP(模型上下文协议)服务器,可无缝集成到 Claude Desktop 等 LLM 应用中。 这款工具特别适合开发者、数据科学家及 AI 研究人员使用,尤其是那些需要构建文档检索增强生成(RAG)系统、进行批量文本分析或希望让 AI 助手直接“阅读”本地文件的用户。虽然生成的内容也具备一定可读性,但其核心优势在于为机器
LLMs-from-scratch
LLMs-from-scratch 是一个基于 PyTorch 的开源教育项目,旨在引导用户从零开始一步步构建一个类似 ChatGPT 的大型语言模型(LLM)。它不仅是同名技术著作的官方代码库,更提供了一套完整的实践方案,涵盖模型开发、预训练及微调的全过程。 该项目主要解决了大模型领域“黑盒化”的学习痛点。许多开发者虽能调用现成模型,却难以深入理解其内部架构与训练机制。通过亲手编写每一行核心代码,用户能够透彻掌握 Transformer 架构、注意力机制等关键原理,从而真正理解大模型是如何“思考”的。此外,项目还包含了加载大型预训练权重进行微调的代码,帮助用户将理论知识延伸至实际应用。 LLMs-from-scratch 特别适合希望深入底层原理的 AI 开发者、研究人员以及计算机专业的学生。对于不满足于仅使用 API,而是渴望探究模型构建细节的技术人员而言,这是极佳的学习资源。其独特的技术亮点在于“循序渐进”的教学设计:将复杂的系统工程拆解为清晰的步骤,配合详细的图表与示例,让构建一个虽小但功能完备的大模型变得触手可及。无论你是想夯实理论基础,还是为未来研发更大规模的模型做准备
