LifeReloaded
LifeReloaded 是一款由 GPT-4“高级数据分析”功能驱动的交互式人生模拟游戏,旨在为用户提供一次重新体验人生的机会。它解决了传统文字冒险游戏内容固定、缺乏灵活性的痛点,通过大语言模型实时生成独一无二的剧情、角色性格(集成 MBTI 系统)乃至穿越、遇见外星人等多元宇宙奇异事件,让每一次选择都真正改变命运走向。
该项目特别适合两类人群:普通用户可以直接在 Web 端或 ChatGPT 中体验充满随机性与文学色彩的“第二人生”,享受从出生到墓志铭的完整叙事乐趣;开发者与 AI 爱好者则可借鉴其架构,探索提示词工程与 LLM 在游戏开发中的创新应用。
LifeReloaded 的技术亮点在于将心理学模型融入角色塑造,并利用 GPT-4 的代码解释器能力实现动态内容创作。最新版本优化了生成效率,将全流程耗时大幅缩短,同时提供了便捷的 Web 交互界面。无论是想重温人生遗憾的普通玩家,还是希望实践 AI 游戏开发的创作者,都能在这里找到独特的价值与乐趣。
使用场景
一位对人生充满“如果当初”幻想的职场人,希望通过模拟不同选择来探索性格与命运的关联,寻找心理慰藉或创作灵感。
没有 LifeReloaded 时
- 想象局限:只能在脑海中空想“如果选了另一条路”,缺乏具体情节支撑,思绪容易中断或重复。
- 内容单一:手动编写人生故事耗时费力,且受限于个人阅历,难以构思出穿越、奇遇等超现实转折。
- 缺乏反馈:无法量化性格(如 MBTI)和属性对事件结果的具体影响,选择带来的后果模糊不清。
- 互动缺失:传统的文字冒险游戏剧情固定,无法根据即时决策动态生成独一无二的专属剧本。
使用 LifeReloaded 后
- 无限可能:LifeReloaded 利用 GPT-4 实时生成从出生到死亡的完整剧情,瞬间将抽象的“如果”具象化为生动故事。
- 惊喜不断:系统自动触发小概率奇异事件(如遇见外星人、穿越古代),打破常规逻辑,提供意想不到的叙事体验。
- 深度映射:内置 MBTI 性格系统与属性机制,让每一次选择都基于角色特质产生合乎逻辑又充满变数的后果。
- 专属结局:每次重开都能获得随机生成的独特背景诗与墓志铭,真正实现“千人千面”的沉浸式人生模拟。
LifeReloaded 将枯燥的假设转化为由 AI 驱动的交互式文学体验,让用户在虚拟的重来中深刻洞察性格与选择的重量。
运行环境要求
- 未说明
不需要本地 GPU(基于 OpenAI API 调用)
未说明

快速开始
🐱🐹人生重来模拟器 LifeReloaded🐹🐱 (中文|English)
🌟 引子
“人生如梦,万事皆空;不过,'空'中便有万事万物。”
如果你曾对人生有过无数的“如果”和“要是”,人生重来模拟器 LifeReloaded 给你一个重开的机会,焕发人生第二春!
🔥🔥🔥 Web版更新 (ver 0.3)
Web版现已更新至0.3版本!此版本不仅继承了原项目的精髓,还针对 GPT-3.5 特性进行了优化,简化了玩家的操作体验。得益于EmbraceAGI社区的支持,我们不断与玩家和开发者互动,推动 AI 在游戏行业的创新发展。
欢迎通过此链接试玩,享受由 AI 技术打造的全新人生重启体验。

🌈 项目概览
该项目是一个使用GPT-4 Advanced Data Analysis功能驱动的交互式模拟人生游戏。
- 项目名称: 人生重来模拟器 LifeReloaded
- 版本: 0.3 (2023年11月13日更新)
- 核心驱动:
- ChatGPT版本: GPT-4 Advanced Data Analysis
- Web版: GPT-3.5-Turbo
- 作者: Taited, 陈财猫, ydyjya
🚀 特性(ver 0.3 updated!)
- 🌐 Web版特性:
- ⏰ 游戏时长: 整个游戏流程的内容生成时间已从原先的30分钟缩短至10分钟,大幅提升了效率。
- 🛠️ 交互界面: 由GPT-3.5-turbo驱动的Web版提供了一个更加便捷且直观的用户交互平台。
- 🤖 ChatGPT版特性
- 🚀 AI驱动,包罗万象: 由 GPT-4 实时生成内容。
- 📖 文学+人工智能的完美融合。
- 🎲 利用心理学塑造角色: 新增MBTI性格系统。
- 🌌 多元宇宙: 小概率触发奇异事件,如遇到外星人、穿越等。
📥 安装与运行
Web版安装
1. 安装依赖
pip install -r requirements.txt
2. 设置环境变量
- 创建
.env文件,内容结构参照.env.example。 - 更新
OPENAI_API_KEY和REDIS等特定值。
3. 运行代码
python app.py
贡献指南
- 使用
pre-commit工具自动格式化代码。 - 详细指南见仓库文档。
ChatGPT版运行
打开GPT-4 的 Advanced Data Analysis功能 并运行 LifeReloaded.txt。
前置条件
⚠️ 需开启 GPT-4 的 Advanced Data Analysis功能,目前仅限ChatGPT Plus用户。
💡 加入社区
我们的交流社区AIGG(AI Good Games)由EmbraceAGI组织支持,背靠LangGPT结构化提示词项目,目前正在招募新成员。 欢迎每一位玩家和开发者的参与,点击链接 加入AIGG社区!
💡 作为想写出自己的AI游戏的开发者,您可以:
- 探索AI在游戏开发中的无限可能性,获得提示词工程,LLM程序开发等方向的指导。
- 与行业内大牛交流,分享和学习最新的AI游戏开发技巧。
- 获得早期访问权,体验和测试我们的最新功能和工具。
- 作品入驻社区可获得流量曝光与社区助推。
🎮 作为玩家,您将可以:
- 获取本社区新上游戏的一手信息,有机会内测试玩。
- 与其他玩家分享游戏经验和人生故事。
- 提出建议,影响游戏的未来方向。
🎮 游戏预览
下面是一些游戏预览的截图。由于大语言模型的随机性,您的游戏体验可能会由于运气上下波动。
初始化
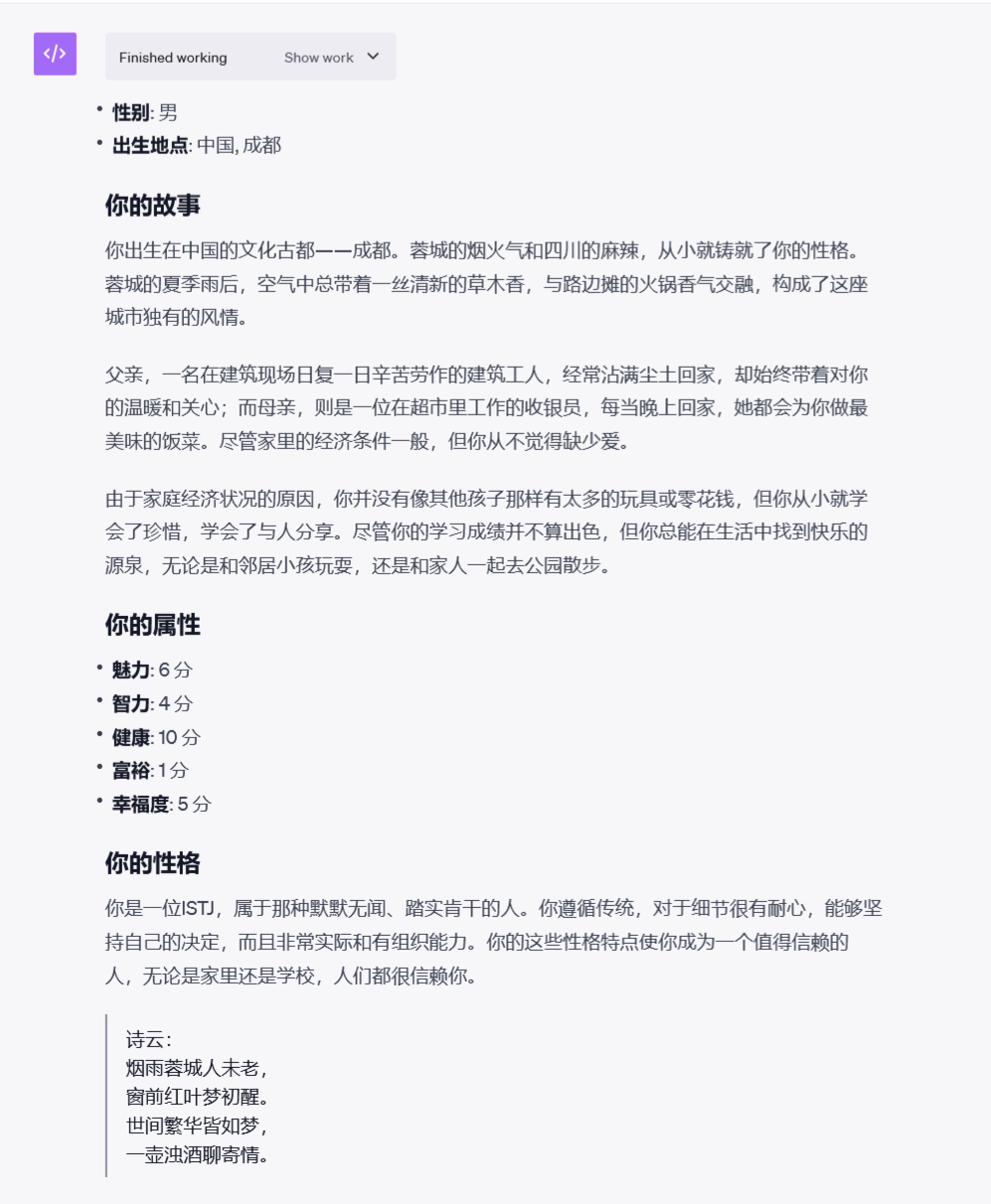
每次进入游戏时,系统会真·随机为玩家生成与分配性别,出生地点,初始属性,家庭背景与mbti性格。
此外,每个人都会获得一首属于自己的独一无二的诗。
普通事件
玩家会在不同的人生阶段遇到不同的事件,可以对事件做出反应。
每个事件与选项都是由GPT4 Code Interpreter 实时生成的。
您的每一个选择都会改变人物的人生走向或属性,而属性与性格则有可能会带来特殊选项,请谨慎选择。
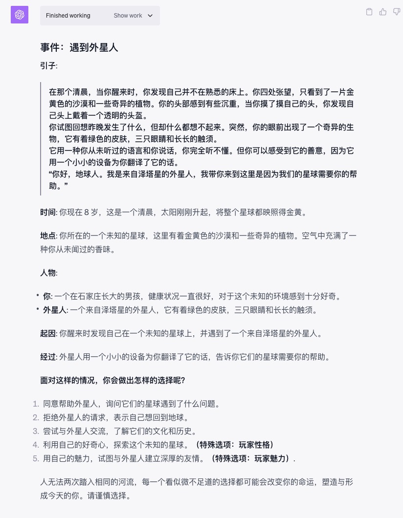
特殊事件
在每轮游戏中,您有小概率(每轮约1/10)可能遇到特殊事件。
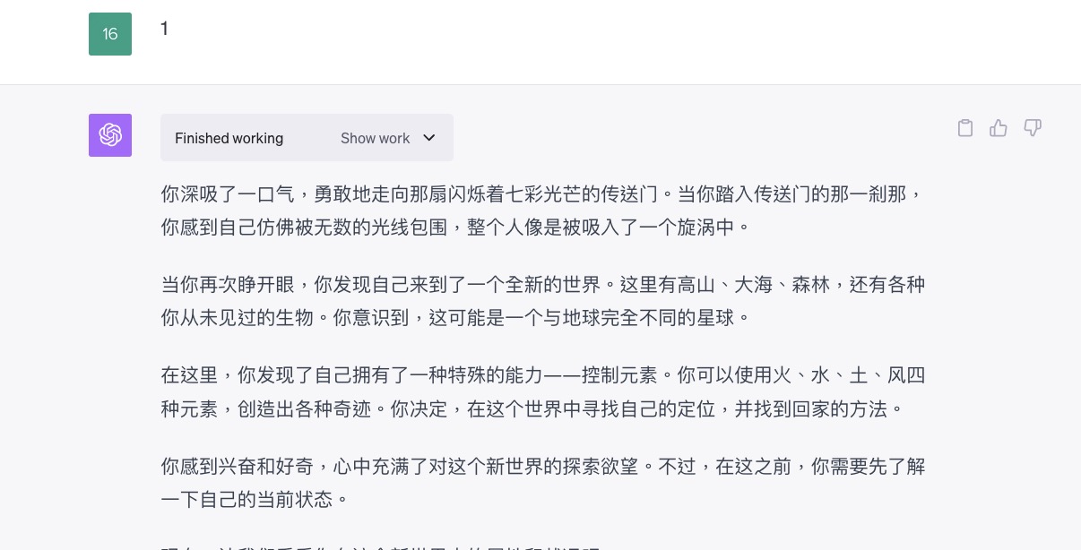
特殊事件将完全改变您的人生轨迹,包括但不限于穿越去古代,遇见外星人,参加童星选秀等等。
特殊事件完全由GPT4自动生成,没有人可以预料你会遇到什么。
如果您去往了新的世界,您有可能会一直在那里生活下去。 当然,决策权在你手上,您也可以拒绝奇遇,继续过普通的人生。
在奇遇中,玩家要是不满意,也可以随时要求GPT重新创作,给您带来更好的体验。
人生的终结
每一个人生都有终结的时候,死亡是所有人的宿命。无论是英年早逝还是神龟虽寿,您都将在本次人生结束后获得一个墓志铭。
📜 协议
🔗 本项目使用 CC BY-NC-SA 4.0(知识共享-署名-非商业性使用-相同方式共享 4.0 国际) 协议开源。
💌 联系团队
如有任何疑问或建议,请通过以下方式与我们团队联系:
特别感谢
- Mr.renedeer项目,这个才华横溢的项目给予了我们极大的启发。
- 《红楼梦》作者曹雪芹,他的作品启发我们在文中融入诗歌元素。
- “南瓜博士”公众号,其提出的“使用Code Interpreter制作人生重来模拟器”的想法直接催生了本项目,该公众号的高质量文章也给予了我们灵感。
- 刘海同学分享的伪代码提示词文章也为本项目提供了启示。
🎮 不要再等了,快来体验一把你的第二人生吧!
常见问题
相似工具推荐
openclaw
OpenClaw 是一款专为个人打造的本地化 AI 助手,旨在让你在自己的设备上拥有完全可控的智能伙伴。它打破了传统 AI 助手局限于特定网页或应用的束缚,能够直接接入你日常使用的各类通讯渠道,包括微信、WhatsApp、Telegram、Discord、iMessage 等数十种平台。无论你在哪个聊天软件中发送消息,OpenClaw 都能即时响应,甚至支持在 macOS、iOS 和 Android 设备上进行语音交互,并提供实时的画布渲染功能供你操控。 这款工具主要解决了用户对数据隐私、响应速度以及“始终在线”体验的需求。通过将 AI 部署在本地,用户无需依赖云端服务即可享受快速、私密的智能辅助,真正实现了“你的数据,你做主”。其独特的技术亮点在于强大的网关架构,将控制平面与核心助手分离,确保跨平台通信的流畅性与扩展性。 OpenClaw 非常适合希望构建个性化工作流的技术爱好者、开发者,以及注重隐私保护且不愿被单一生态绑定的普通用户。只要具备基础的终端操作能力(支持 macOS、Linux 及 Windows WSL2),即可通过简单的命令行引导完成部署。如果你渴望拥有一个懂你
stable-diffusion-webui
stable-diffusion-webui 是一个基于 Gradio 构建的网页版操作界面,旨在让用户能够轻松地在本地运行和使用强大的 Stable Diffusion 图像生成模型。它解决了原始模型依赖命令行、操作门槛高且功能分散的痛点,将复杂的 AI 绘图流程整合进一个直观易用的图形化平台。 无论是希望快速上手的普通创作者、需要精细控制画面细节的设计师,还是想要深入探索模型潜力的开发者与研究人员,都能从中获益。其核心亮点在于极高的功能丰富度:不仅支持文生图、图生图、局部重绘(Inpainting)和外绘(Outpainting)等基础模式,还独创了注意力机制调整、提示词矩阵、负向提示词以及“高清修复”等高级功能。此外,它内置了 GFPGAN 和 CodeFormer 等人脸修复工具,支持多种神经网络放大算法,并允许用户通过插件系统无限扩展能力。即使是显存有限的设备,stable-diffusion-webui 也提供了相应的优化选项,让高质量的 AI 艺术创作变得触手可及。
everything-claude-code
everything-claude-code 是一套专为 AI 编程助手(如 Claude Code、Codex、Cursor 等)打造的高性能优化系统。它不仅仅是一组配置文件,而是一个经过长期实战打磨的完整框架,旨在解决 AI 代理在实际开发中面临的效率低下、记忆丢失、安全隐患及缺乏持续学习能力等核心痛点。 通过引入技能模块化、直觉增强、记忆持久化机制以及内置的安全扫描功能,everything-claude-code 能显著提升 AI 在复杂任务中的表现,帮助开发者构建更稳定、更智能的生产级 AI 代理。其独特的“研究优先”开发理念和针对 Token 消耗的优化策略,使得模型响应更快、成本更低,同时有效防御潜在的攻击向量。 这套工具特别适合软件开发者、AI 研究人员以及希望深度定制 AI 工作流的技术团队使用。无论您是在构建大型代码库,还是需要 AI 协助进行安全审计与自动化测试,everything-claude-code 都能提供强大的底层支持。作为一个曾荣获 Anthropic 黑客大奖的开源项目,它融合了多语言支持与丰富的实战钩子(hooks),让 AI 真正成长为懂上
opencode
OpenCode 是一款开源的 AI 编程助手(Coding Agent),旨在像一位智能搭档一样融入您的开发流程。它不仅仅是一个代码补全插件,而是一个能够理解项目上下文、自主规划任务并执行复杂编码操作的智能体。无论是生成全新功能、重构现有代码,还是排查难以定位的 Bug,OpenCode 都能通过自然语言交互高效完成,显著减少开发者在重复性劳动和上下文切换上的时间消耗。 这款工具专为软件开发者、工程师及技术研究人员设计,特别适合希望利用大模型能力来提升编码效率、加速原型开发或处理遗留代码维护的专业人群。其核心亮点在于完全开源的架构,这意味着用户可以审查代码逻辑、自定义行为策略,甚至私有化部署以保障数据安全,彻底打破了传统闭源 AI 助手的“黑盒”限制。 在技术体验上,OpenCode 提供了灵活的终端界面(Terminal UI)和正在测试中的桌面应用程序,支持 macOS、Windows 及 Linux 全平台。它兼容多种包管理工具,安装便捷,并能无缝集成到现有的开发环境中。无论您是追求极致控制权的资深极客,还是渴望提升产出的独立开发者,OpenCode 都提供了一个透明、可信
ComfyUI
ComfyUI 是一款功能强大且高度模块化的视觉 AI 引擎,专为设计和执行复杂的 Stable Diffusion 图像生成流程而打造。它摒弃了传统的代码编写模式,采用直观的节点式流程图界面,让用户通过连接不同的功能模块即可构建个性化的生成管线。 这一设计巧妙解决了高级 AI 绘图工作流配置复杂、灵活性不足的痛点。用户无需具备编程背景,也能自由组合模型、调整参数并实时预览效果,轻松实现从基础文生图到多步骤高清修复等各类复杂任务。ComfyUI 拥有极佳的兼容性,不仅支持 Windows、macOS 和 Linux 全平台,还广泛适配 NVIDIA、AMD、Intel 及苹果 Silicon 等多种硬件架构,并率先支持 SDXL、Flux、SD3 等前沿模型。 无论是希望深入探索算法潜力的研究人员和开发者,还是追求极致创作自由度的设计师与资深 AI 绘画爱好者,ComfyUI 都能提供强大的支持。其独特的模块化架构允许社区不断扩展新功能,使其成为当前最灵活、生态最丰富的开源扩散模型工具之一,帮助用户将创意高效转化为现实。
gemini-cli
gemini-cli 是一款由谷歌推出的开源 AI 命令行工具,它将强大的 Gemini 大模型能力直接集成到用户的终端环境中。对于习惯在命令行工作的开发者而言,它提供了一条从输入提示词到获取模型响应的最短路径,无需切换窗口即可享受智能辅助。 这款工具主要解决了开发过程中频繁上下文切换的痛点,让用户能在熟悉的终端界面内直接完成代码理解、生成、调试以及自动化运维任务。无论是查询大型代码库、根据草图生成应用,还是执行复杂的 Git 操作,gemini-cli 都能通过自然语言指令高效处理。 它特别适合广大软件工程师、DevOps 人员及技术研究人员使用。其核心亮点包括支持高达 100 万 token 的超长上下文窗口,具备出色的逻辑推理能力;内置 Google 搜索、文件操作及 Shell 命令执行等实用工具;更独特的是,它支持 MCP(模型上下文协议),允许用户灵活扩展自定义集成,连接如图像生成等外部能力。此外,个人谷歌账号即可享受免费的额度支持,且项目基于 Apache 2.0 协议完全开源,是提升终端工作效率的理想助手。