generating-reviews-discovering-sentiment
generating-reviews-discovering-sentiment 是 OpenAI 团队为复现论文《Learning to Generate Reviews and Discovering Sentiment》而开源的代码库。该项目核心致力于解决如何从无标注的海量文本中自动学习情感倾向,并生成逼真评论的难题。其最大的技术亮点在于训练了一个拥有 4096 个单元的乘法 LSTM 模型,通过在包含超过 8200 万条亚马逊商品评论的超大规模数据集上进行训练,成功发现了一个能够精准区分正面与负面情感的“情感神经元”。
目前,该代码库主要作为特征提取器使用,开发者可以轻松调用预训练模型将文本转化为特征向量,进而应用于情感分类等下游任务。仓库内还提供了基于斯坦福情感树库(SST)的二分类演示脚本,直观展示了情感单元的分布情况。需要注意的是,本项目处于归档状态,代码按原样提供且不再更新,但社区已有基于 PyTorch 的重制版本可供参考从头训练的方法。
generating-reviews-discovering-sentiment 非常适合自然语言处理领域的研究人员和资深开发者使用。对于那些希望深入理解大模型如何在无监督模式下捕捉语义情感,或需要高质量预训练特征来构建情感分析系统的技术人员来说,这是一个极具参考价值的经典资源。
使用场景
某电商数据团队需要处理海量历史商品评论,旨在挖掘用户情感倾向并生成高质量的模拟评论以辅助新品冷启动分析。
没有 generating-reviews-discovering-sentiment 时
- 情感分析精度低:依赖传统词典或浅层机器学习模型,难以识别反讽、双重否定等复杂语境,导致情感打分偏差大。
- 特征提取成本高:需人工设计大量语言特征或训练庞大的监督学习模型,消耗大量标注数据和计算资源。
- 缺乏可解释性:模型如同“黑盒”,无法直观展示哪些神经元对应特定的情感极性,难以向业务方解释判断依据。
- 数据增强困难:面对新品类评论稀缺的问题,缺乏能够生成逼真且带有明确情感色彩文本的有效手段。
使用 generating-reviews-discovering-sentiment 后
- 深层语义捕捉:利用在 8200 万条亚马逊评论上预训练的 Multiplicative LSTM 模型,精准提取文本深层特征,显著提升情感分类准确率。
- 开箱即用的高效提取:直接调用
model.transform接口即可将文本转化为高维情感特征向量,无需从头训练,大幅降低开发门槛。 - 情感可视化洞察:通过内置的演示脚本可视化“情感单元”分布,清晰呈现模型如何区分正负面评价,让决策过程透明可信。
- 高质量内容生成:基于学到的情感潜在空间,能够生成符合特定情感倾向的自然评论,有效解决新品类训练数据不足的难题。
generating-reviews-discovering-sentiment 通过将大规模无监督学习与情感发现相结合,为开发者提供了一套兼具高精度分类、可解释性分析及数据生成能力的完整解决方案。
运行环境要求
- 训练需 4 块 NVIDIA Pascal GPU
- 推理未明确说明,但基于旧版代码可能依赖 GPU 加速
未说明

快速开始
状态: 归档(代码按原样提供,预计不再更新)
生成评论与情感发现
用于 学习生成评论与情感发现 的代码(作者:Alec Radford、Rafal Jozefowicz、Ilya Sutskever)。
目前该代码支持将语言模型用作特征提取器。
from encoder import Model
model = Model()
text = ['demo!']
text_features = model.transform(text)
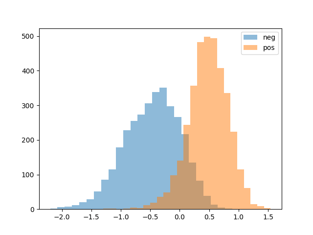
包含一个演示程序 sst_binary_demo.py,展示了如何利用这些特征进行情感分类,正如论文中针对斯坦福情感树库(SST)二分类版本所报告的那样。此外,该演示还可视化了情感单元的分布,类似于论文中的图3。

另外,@guillitte 还制作了一个 PyTorch 版本,演示了如何从头开始训练模型。
此仓库还包含了我们在 McAuley 等人(2015)[1] 提出的亚马逊产品评论数据集上训练的、具有 4,096 个单元的乘法 LSTM 模型的参数。去重后的数据集包含自 1996 年 5 月至 2014 年 7 月期间超过 8,200 万条产品评论,总训练字节数超过 380 亿字节。训练过程历时一个月,使用四块 NVIDIA Pascal 架构的 GPU 完成,我们的模型每秒可处理 12,500 个字符。
[1] McAuley, Julian, Pandey, Rahul, and Leskovec, Jure. 推断可替代与互补商品网络。载于 第 21 届 ACM SIGKDD 国际知识发现与数据挖掘会议论文集,第 785–794 页。ACM,2015 年。
常见问题
相似工具推荐
everything-claude-code
everything-claude-code 是一套专为 AI 编程助手(如 Claude Code、Codex、Cursor 等)打造的高性能优化系统。它不仅仅是一组配置文件,而是一个经过长期实战打磨的完整框架,旨在解决 AI 代理在实际开发中面临的效率低下、记忆丢失、安全隐患及缺乏持续学习能力等核心痛点。 通过引入技能模块化、直觉增强、记忆持久化机制以及内置的安全扫描功能,everything-claude-code 能显著提升 AI 在复杂任务中的表现,帮助开发者构建更稳定、更智能的生产级 AI 代理。其独特的“研究优先”开发理念和针对 Token 消耗的优化策略,使得模型响应更快、成本更低,同时有效防御潜在的攻击向量。 这套工具特别适合软件开发者、AI 研究人员以及希望深度定制 AI 工作流的技术团队使用。无论您是在构建大型代码库,还是需要 AI 协助进行安全审计与自动化测试,everything-claude-code 都能提供强大的底层支持。作为一个曾荣获 Anthropic 黑客大奖的开源项目,它融合了多语言支持与丰富的实战钩子(hooks),让 AI 真正成长为懂上
NextChat
NextChat 是一款轻量且极速的 AI 助手,旨在为用户提供流畅、跨平台的大模型交互体验。它完美解决了用户在多设备间切换时难以保持对话连续性,以及面对众多 AI 模型不知如何统一管理的痛点。无论是日常办公、学习辅助还是创意激发,NextChat 都能让用户随时随地通过网页、iOS、Android、Windows、MacOS 或 Linux 端无缝接入智能服务。 这款工具非常适合普通用户、学生、职场人士以及需要私有化部署的企业团队使用。对于开发者而言,它也提供了便捷的自托管方案,支持一键部署到 Vercel 或 Zeabur 等平台。 NextChat 的核心亮点在于其广泛的模型兼容性,原生支持 Claude、DeepSeek、GPT-4 及 Gemini Pro 等主流大模型,让用户在一个界面即可自由切换不同 AI 能力。此外,它还率先支持 MCP(Model Context Protocol)协议,增强了上下文处理能力。针对企业用户,NextChat 提供专业版解决方案,具备品牌定制、细粒度权限控制、内部知识库整合及安全审计等功能,满足公司对数据隐私和个性化管理的高标准要求。
ML-For-Beginners
ML-For-Beginners 是由微软推出的一套系统化机器学习入门课程,旨在帮助零基础用户轻松掌握经典机器学习知识。这套课程将学习路径规划为 12 周,包含 26 节精炼课程和 52 道配套测验,内容涵盖从基础概念到实际应用的完整流程,有效解决了初学者面对庞大知识体系时无从下手、缺乏结构化指导的痛点。 无论是希望转型的开发者、需要补充算法背景的研究人员,还是对人工智能充满好奇的普通爱好者,都能从中受益。课程不仅提供了清晰的理论讲解,还强调动手实践,让用户在循序渐进中建立扎实的技能基础。其独特的亮点在于强大的多语言支持,通过自动化机制提供了包括简体中文在内的 50 多种语言版本,极大地降低了全球不同背景用户的学习门槛。此外,项目采用开源协作模式,社区活跃且内容持续更新,确保学习者能获取前沿且准确的技术资讯。如果你正寻找一条清晰、友好且专业的机器学习入门之路,ML-For-Beginners 将是理想的起点。
ragflow
RAGFlow 是一款领先的开源检索增强生成(RAG)引擎,旨在为大语言模型构建更精准、可靠的上下文层。它巧妙地将前沿的 RAG 技术与智能体(Agent)能力相结合,不仅支持从各类文档中高效提取知识,还能让模型基于这些知识进行逻辑推理和任务执行。 在大模型应用中,幻觉问题和知识滞后是常见痛点。RAGFlow 通过深度解析复杂文档结构(如表格、图表及混合排版),显著提升了信息检索的准确度,从而有效减少模型“胡编乱造”的现象,确保回答既有据可依又具备时效性。其内置的智能体机制更进一步,使系统不仅能回答问题,还能自主规划步骤解决复杂问题。 这款工具特别适合开发者、企业技术团队以及 AI 研究人员使用。无论是希望快速搭建私有知识库问答系统,还是致力于探索大模型在垂直领域落地的创新者,都能从中受益。RAGFlow 提供了可视化的工作流编排界面和灵活的 API 接口,既降低了非算法背景用户的上手门槛,也满足了专业开发者对系统深度定制的需求。作为基于 Apache 2.0 协议开源的项目,它正成为连接通用大模型与行业专有知识之间的重要桥梁。
PaddleOCR
PaddleOCR 是一款基于百度飞桨框架开发的高性能开源光学字符识别工具包。它的核心能力是将图片、PDF 等文档中的文字提取出来,转换成计算机可读取的结构化数据,让机器真正“看懂”图文内容。 面对海量纸质或电子文档,PaddleOCR 解决了人工录入效率低、数字化成本高的问题。尤其在人工智能领域,它扮演着连接图像与大型语言模型(LLM)的桥梁角色,能将视觉信息直接转化为文本输入,助力智能问答、文档分析等应用场景落地。 PaddleOCR 适合开发者、算法研究人员以及有文档自动化需求的普通用户。其技术优势十分明显:不仅支持全球 100 多种语言的识别,还能在 Windows、Linux、macOS 等多个系统上运行,并灵活适配 CPU、GPU、NPU 等各类硬件。作为一个轻量级且社区活跃的开源项目,PaddleOCR 既能满足快速集成的需求,也能支撑前沿的视觉语言研究,是处理文字识别任务的理想选择。
awesome-machine-learning
awesome-machine-learning 是一份精心整理的机器学习资源清单,汇集了全球优秀的机器学习框架、库和软件工具。面对机器学习领域技术迭代快、资源分散且难以甄选的痛点,这份清单按编程语言(如 Python、C++、Go 等)和应用场景(如计算机视觉、自然语言处理、深度学习等)进行了系统化分类,帮助使用者快速定位高质量项目。 它特别适合开发者、数据科学家及研究人员使用。无论是初学者寻找入门库,还是资深工程师对比不同语言的技术选型,都能从中获得极具价值的参考。此外,清单还延伸提供了免费书籍、在线课程、行业会议、技术博客及线下聚会等丰富资源,构建了从学习到实践的全链路支持体系。 其独特亮点在于严格的维护标准:明确标记已停止维护或长期未更新的项目,确保推荐内容的时效性与可靠性。作为机器学习领域的“导航图”,awesome-machine-learning 以开源协作的方式持续更新,旨在降低技术探索门槛,让每一位从业者都能高效地站在巨人的肩膀上创新。