QAnything
QAnything 是一款由网易有道开源的本地知识库问答系统,其核心理念是“基于任何内容进行问答”。它旨在解决大模型在面对私有数据、长文档或专业资料时容易产生幻觉或无法获取最新信息的问题。通过先进的检索增强生成(RAG)技术,QAnything 能够让用户上传 PDF、Word、Markdown 甚至图片等多种格式的文件,系统会自动解析并建立索引,从而实现对私有数据的精准检索与自然语言问答。
这款工具特别适合企业开发者、研究人员以及需要管理大量内部文档的团队使用。无论是构建企业智能客服、个人知识助手,还是进行学术文献调研,QAnything 都能提供可靠支持。其技术亮点在于强大的多格式解析能力,尤其是对复杂排版和表格的处理效果显著;同时,2.0 版本大幅优化了系统架构,降低了资源消耗,并支持通过一条 Docker 命令实现一键部署,既适合在线服务也完全支持离线私有化运行。凭借开箱即用的便捷性和对数据隐私的严格保护,QAnything 让每个人都能轻松拥有专属的 AI 知识大脑。
使用场景
某大型律所的知识产权团队每天需处理数百份跨语言的专利文档、技术白皮书及内部案件记录,急需从中快速提取关键信息以应对客户的紧急咨询。
没有 QAnything 时
- 律师助理需人工逐份打开 PDF、Word 或扫描件,耗时数小时手动查找特定技术参数或法律条款,效率极低。
- 面对中英文混合的非结构化文档,传统关键词搜索无法理解语义,常遗漏关键上下文或返回大量无关结果。
- 不同格式的文件(如图片型 PDF、表格复杂的 Excel)需要预先进行繁琐的格式转换和清洗,否则无法被检索系统识别。
- 新人培训成本高,资深律师的经验难以沉淀,导致回答客户问题时标准不一,且无法追溯答案的具体出处。
使用 QAnything 后
- 团队将海量异构文档一键导入 QAnything,系统自动解析并建立索引,律师可通过自然语言提问,秒级获得精准答案。
- 凭借强大的多语言语义理解能力,QAnything 能准确跨越中英文障碍,直接定位到包含特定技术细节的段落,无需担心术语差异。
- 无需预处理,QAnything 原生支持 PDF、图片、Markdown 等多种格式,自动提取表格和图文内容,大幅减少数据清洗工作。
- 生成的每一个答案都附带明确的原文引用链接,律师可立即核对源文件,既保证了回复的准确性,又实现了知识的高效传承。
QAnything 将原本需要数小时的人工检索工作压缩至分钟级,让法律团队能从繁琐的文档挖掘中解放出来,专注于高价值的策略分析。
运行环境要求
- Linux
- macOS
- Windows
- 非必需
- 默认在纯 CPU 环境下运行
- 若使用自定义大模型,最低支持 GTX 1050Ti
未说明

快速开始
Table of Contents
- What is QAnything
- Latest Updates
- Before You Start
- Getting Started
- Roadmap & Feedback
- Community & Support
- License
- Acknowledgements
🚀 Important Updates
Important things should be said three times.
[2024-08-23: QAnything updated to version 2.0.]
[2024-08-23: QAnything updated to version 2.0.]
[2024-08-23: QAnything updated to version 2.0.]
- This update brings improvements in various aspects such as usability, resource consumption, search results, question and answer results, parsing results, front-end effects, service architecture, and usage methods.
- At the same time, the old Docker version and Python version have been merged into a new unified version, using a single-line command with Docker Compose for one-click startup, ready to use out of the box.
Contributing
We appreciate your interest in contributing to our project. Whether you're fixing a bug, improving an existing feature, or adding something completely new, your contributions are welcome!
Thanks to all contributors for their efforts
Special thanks!
Please note: Our list of contributors is automatically updated, so your contributions may not appear immediately on this list.
Special thanks!:@ikun-moxiaofei
Special thanks!:@Ianarua
Business contact information:
010-82558901

What is QAnything?
QAnything(Question and Answer based on Anything) is a local knowledge base question-answering system designed to support a wide range of file formats and databases, allowing for offline installation and use.
With QAnything, you can simply drop any locally stored file of any format and receive accurate, fast, and reliable answers.
Currently supported formats include: PDF(pdf),Word(docx),PPT(pptx),XLS(xlsx),Markdown(md),Email(eml),TXT(txt),Image(jpg,jpeg,png),CSV(csv),Web links(html) and more formats coming soon…
Key features
- Data security, supports installation and use by unplugging the network cable throughout the process.
- Supports multiple file types, high parsing success rate, supports cross-language question and answer, freely switches between Chinese and English question and answer, regardless of the language of the file.
- Supports massive data question and answer, two-stage vector sorting, solves the problem of degradation of large-scale data retrieval, the more data, the better the effect, no limit on the number of uploaded files, fast retrieval speed.
- Hardware friendly, defaults to running in a pure CPU environment, and supports multiple platforms such as Windows, Mac, and Linux, with no dependencies other than Docker.
- User-friendly, no need for cumbersome configuration, one-click installation and deployment, ready to use, each dependent component (PDF parsing, OCR, embed, rerank, etc.) is completely independent, supports free replacement.
- Supports a quick start mode similar to Kimi, fileless chat mode, retrieval mode only, custom Bot mode.
Architecture
为什么采用两阶段检索?
在知识库数据量较大的场景下,两阶段方法的优势非常明显。如果仅使用第一阶段的嵌入式检索,随着数据量的增加,会出现检索效果下降的问题,如下面图表中的绿色曲线所示。然而,在经过第二阶段的重排序之后,准确率可以稳定提升,数据越多,性能越好。
QAnything 使用了检索组件 BCEmbedding,该组件以其双语和跨语言能力著称。BCEmbedding 在弥合中英文语言鸿沟方面表现出色,具体体现在:
- 在 MTEB 的语义表示评估中表现优异;
- 在 LlamaIndex 的 RAG 评估中树立了新的标杆。
第一阶段检索(embedding)
| 模型 | 检索 | STS | 对比分类 | 分类 | 重排序 | 聚类 | 平均 |
|---|---|---|---|---|---|---|---|
| bge-base-en-v1.5 | 37.14 | 55.06 | 75.45 | 59.73 | 43.05 | 37.74 | 47.20 |
| bge-base-zh-v1.5 | 47.60 | 63.72 | 77.40 | 63.38 | 54.85 | 32.56 | 53.60 |
| bge-large-en-v1.5 | 37.15 | 54.09 | 75.00 | 59.24 | 42.68 | 37.32 | 46.82 |
| bge-large-zh-v1.5 | 47.54 | 64.73 | 79.14 | 64.19 | 55.88 | 33.26 | 54.21 |
| jina-embeddings-v2-base-en | 31.58 | 54.28 | 74.84 | 58.42 | 41.16 | 34.67 | 44.29 |
| m3e-base | 46.29 | 63.93 | 71.84 | 64.08 | 52.38 | 37.84 | 53.54 |
| m3e-large | 34.85 | 59.74 | 67.69 | 60.07 | 48.99 | 31.62 | 46.78 |
| bce-embedding-base_v1 | 57.60 | 65.73 | 74.96 | 69.00 | 57.29 | 38.95 | 59.43 |
- 更多评估详情请参阅 Embedding Models Evaluation Summary。
第二阶段检索(rerank)
| 模型 | 重排序 | 平均 |
|---|---|---|
| bge-reranker-base | 57.78 | 57.78 |
| bge-reranker-large | 59.69 | 59.69 |
| bce-reranker-base_v1 | 60.06 | 60.06 |
- 更多评估详情请参阅 Reranker Models Evaluation Summary
LlamaIndex 中的 RAG 评估(embedding 和 rerank)
注:
- 在
WithoutReranker设置中,我们的bce-embedding-base_v1表现优于所有其他嵌入模型。 - 固定嵌入模型后,我们的
bce-reranker-base_v1达到了最佳性能。 bce-embedding-base_v1和bce-reranker-base_v1的组合达到了当前最优水平。- 如果您希望分别使用 embedding 和 rerank,请参考 BCEmbedding。
LLM
QAnything 的开源版本基于 QwenLM,并在大量专业问答数据集上进行了微调,从而极大地提升了问答能力。 如果您需要将其用于商业用途,请遵守 QwenLM 的许可协议。更多详情请参阅:QwenLM
🚀 最新更新
- 2024-08-23:支持快速启动、前端配置参数、chunk 块的在线预览与编辑,大幅优化了项目架构和启动方式,显著提升了解析和检索效果。 - 查看更多👉 v2.0.0
- 2024-05-20:支持与其他兼容 OpenAI API 的大模型服务,并提供优化后的强大 PDF 解析器。 - 查看更多👉 v1.4.1
- 2024-04-26:支持网页搜索、FAQ、自定义机器人、文件溯源预览等功能。 - 查看更多👉 v1.4.0
- 2024-04-03:支持纯 Python 环境下的安装,支持混合搜索。 - 查看更多👉 v1.3.0
- 2024-01-29:支持自定义大模型,包括 OpenAI API 和其他开源大模型,最低 GPU 要求为 GTX 1050Ti,极大改善了部署、调试及用户体验。 - 查看更多👉 v1.2.0
- 2024-01-23:默认启用重排序,并修复了在 Windows 上启动时的各种问题。 - 查看更多👉 v1.1.1
- 2024-01-18:支持一键启动,支持 Windows 部署,提高了 PDF、XLSX、HTML 的解析效率。 - 查看更多👉 v1.1.0
开始之前
在 GitHub 上给我们点个赞,即可第一时间获取最新发布信息!

- 🏄 在线试用 QAnything
- 📚 尝试 read.youdao.com | 有道速读
- 🛠️ 仅使用我们的 BCEmbedding(embedding 和 rerank)
- 📖 常见问题解答
- 👂️ 欢迎提出您的建议
开始使用
最新功能表
| 功能 | Python(v1.4.2) | Docker(v1.2.2) | QAnything v2.0.0 | 说明 |
|---|---|---|---|---|
| 详细的安装文档 | ✅ | ✅ | ✅ | |
| 支持 API | ✅ | ✅ | ✅ | |
| 支持生产环境 | ❌ | ✅ | ✅ | |
| 支持离线使用 | ❌ | ✅ | ✅ | |
| 支持多并发 | ❌ | ✅ | ✅ | |
| 支持多卡推理 | ❌ | ✅ | ❌ | 2.0.0 版本不再提供默认的本地大模型。所有访问均通过 OpenAI 接口进行,用户可通过 Ollama 等工具部署本地大模型。 |
| 支持 Mac(M 系列芯片) | ✅ | ❌ | ✅ | |
| 支持 Linux | ✅ | ✅ | ✅ | 旧版 Python 在 Linux 上默认使用 onnxruntime-gpu 针对 CUDA 12 进行加速,当 glibc<2.28 时会自动切换到 onnxruntime。 |
| 支持 Windows | ❌ | ❌ | ✅ | 旧版 Python 和 Docker 均需 WSL 环境。2.0.0 版本可在非 WSL 环境中直接启动。 |
| 支持仅 CPU 模式 | ✅ | ❌ | ✅ | 2.0.0 版本中,Mac、Linux 和 Windows 统一不再使用 GPU,完全迁移至 CPU。 |
| 支持混合检索(BM25+嵌入) | ❌ | ✅ | ✅ | |
| 支持网页搜索(需 VPN) | ✅ | ❌ | ✅ | |
| 支持 FAQ | ✅ | ❌ | ✅ | |
| 支持 BOT | ✅ | ❌ | ✅ | |
| 支持可追溯性 | ✅ | ❌ | ✅ | |
| 支持日志检索 | ✅ | ❌ | ✅ | |
| 支持音频文件 | ✅ | ❌ | ❌ | 依赖 Whisper,速度较慢且资源消耗高,暂时移除。 |
| 支持 OpenCloudOS | ✅ | ❌ | ✅ | |
| 支持与 OpenAI API 兼容的接口(包括 Ollama) | ✅ | ✅ | ✅ | 旧版 Python 和 Docker 需手动修改 api_key、base_url、model 等参数。在 2.0.0 版本中,这些参数均改为在前端设置中自动保存。 |
| PDF 解析性能提升(包括表格) | ✅ | ❌ | ✅ | 1.4.2 版本需要手动设置,2.0.0 版本无需手动设置,PDF 解析效果和性能均有所提升。 |
| 用户自定义配置(实验性:提升速度) | ✅ | ❌ | ✅ | v1.4.2 需手动设置,v2.0.0 默认使用最佳配置。 |
| 其他文件类型解析性能提升 | ❌ | ❌ | ✅ | 2.0.0 版本提升了对 URL、Markdown、XLSX、DOCX 等文件类型的解析效果。 |
| 支持独立服务调用 | ❌ | ❌ | ✅ | 2.0.0 版本中的嵌入、重排、OCR、PDF 解析等依赖服务均可独立调用(HTTP)。 |
| 支持快速启动模式 | ❌ | ❌ | ✅ | 快速启动:无需创建知识库,支持文件上传并即时提问,也支持无文件问答。 |
| 支持仅检索模式 | ❌ | ❌ | ✅ | 仅返回检索结果,不调用大模型进行问答。 |
| 支持解析结果分块内容可视化及手动编辑。 | ❌ | ❌ | ✅ | 2.0.0 版本支持手动编辑分块内容,更改实时生效。 |
| PDF 解析支持图片,并支持以图片形式回答。 | ❌ | ❌ | ✅ |
版本 2.0.0 增加了详细的优化:
- 支持前端配置 API_BASE、API_KEY、文本分块大小、输出 token 数量、上下文消息数量等参数。
- 优化 Bot 角色设置的指令合规性,每个 Bot 可以单独配置模型参数。
- 支持创建多个对话窗口,并同时保存多组历史问答记录。
- 支持将问答记录保存为图片。
- 优化文件上传逻辑,独立解析文件和问答请求,上传文件不再影响问答过程。
- 优化镜像大小,旧版本镜像压缩后为 18.94GB,新版本压缩后为 4.88GB,缩减至原来的四分之一,并提供完整的 Dockerfile。
- 搜索优化,分块时增加片段融合与排序功能,支持聚合单文档或双文档内容。
- 在检索阶段和问答阶段均嵌入元数据信息,以提升检索和问答效果。
各阶段数据展示:
- 展示知识库中所有文件的上传进度。
- 展示知识库中单个文件的上传进度,以及上传各阶段所耗时间。
- 问答信息统计,包括问答各阶段耗时、token 消耗、模型信息等。
- 用户信息统计,包括上传文件总数、总耗时、问答历史记录等。
已修复的问题
- xlsx 文件格式支持解析多张工作表。
- 优化 PDF 表格识别缺失的问题。
- 修复 DOCX 文件中的部分解析错误。
- 优化 FAQ 匹配逻辑。
- 支持非 UTF-8 编码的 txt 文件。
新旧解析效果对比
- 首先,在处理文档中的大型表格,尤其是跨页表格时,2.0 版本有了显著提升。新版本的解析逻辑能够分析表格的结构,包括行列布局,并自动识别表头,将其放置在每个拆分后的表格段落顶部。这一改进避免了在解析长表格时因逻辑分割而导致语义中断的问题。
| 原图 | 旧版本解析效果 | 新版本解析效果 |
|---|---|---|
![]() |
![]() |
![]() |
- 此外,2.0 版本还针对文本的分栏及跨页排版进行了优化。它可以识别双栏或多栏文本布局,并按照人类阅读习惯正确划分文本块。同时,该版本还能保存文档中的图片,确保文件解析过程中内容完整性不丢失。如下图所示,正确的处理方式是将按顺序排列的 1、2、3 文字归为一个大段落后再进行分割,而不是分别对 1、2、3 进行分割。
- 在 1.4 版本的解析结果中,跨页文本“higher”被错误地划入了下一个文本块,这不利于大模型对语义的理解。而在 2.0 版本的解析结果中,文本被正确分割,且穿插在文本段落中的图片也被解析为相应的分块语句。诸如“图 1 识别与授权及其支持关系 37”和“封面故事 封面专题”等非正文内容则被成功过滤掉。
| 原图 | 旧版本解析效果 | 新版本解析效果 |
|---|---|---|
![]() |
![]() ![]() |
![]() |
- 2.0 版本还针对穿插在文本栏或文本块之间的表格解析进行了相应优化。旧版本的解析无法识别表格,只会将其按普通文本段落的形式解析出来。这不仅破坏了表格的逻辑结构,还会为大模型添加大量杂乱无章的无用文本,从而影响大模型回答的准确性。而 2.0 版本能够识别并解析这些嵌入在文本中的表格,从而提升解析质量和大模型回答的准确度。
- 在 1.4 版本的解析结果中,穿插在文本块中的表格被当作普通文本块解析。而在 2.0 版本中,这类表格可以被“优雅”地解析出来,这不仅提高了解析质量,也提升了大模型回答的准确性。
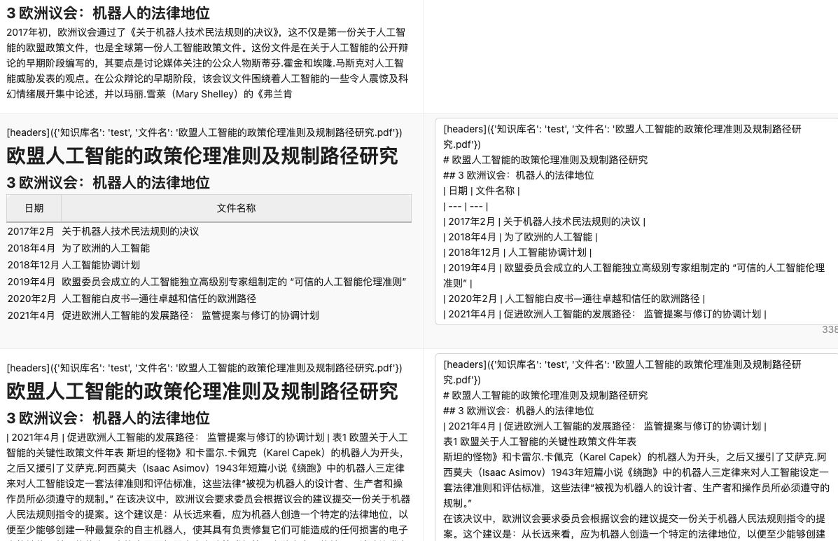
- 此外,在 2.0 版本中,处理特定小标题下的文本时,会优先确保这些文本被分割到同一个分块中,以保持逻辑连贯性。当文本过长需要拆分时,2.0 版本的解析逻辑会在每个拆分后的文本块前重复出现相同的小标题,以标明归属。例如,在示例中,相同的子标题“欧洲会议:机器人的法律地位”被添加到了全部三个文本块中(由于文本较长,原始文件截图中未显示该标题)。这种处理方式有效避免了因文本过长导致拆分后文本块语义逻辑不连贯的问题。
| 原图 | 旧版本解析效果 | 新版本解析效果 |
|---|---|---|
![]() |
![]() |
![]() |
- 对于具有复杂格式的 Excel(.xlsx)文档,2.0 版本经过一系列优化措施,能够准确识别并处理行和列数据,包括对合并单元格以及跨行或跨列文本的优化处理。具体示例如下所示。
- 在 1.4 版本中,解析 Excel 文档时可能存在一些局限性,尤其是对于结构或格式特殊的文档,解析结果可能不够理想,主要只能识别纯文本部分。这可能导致在处理复杂数据和格式时出现信息丢失或格式紊乱的情况。相比之下,2.0 版本显著提升了解析能力,能够更好地应对各种复杂的 Excel 格式。尽管目前仍不完美,但已能解决绝大多数复杂场景。
| 原始图片 | 旧版本解析效果 | 新版本解析效果 |
|---|---|---|
![]() |
![]() |
![]() |
- 同样地,对于简单格式的 xlsx 文档,解析器的 2.0 版本也进行了优化。
| 原始图片 | 旧版本解析效果 | 新版本解析效果 |
|---|---|---|
![]() |
![]() |
![]() |
- 在最新版本中,我们还对 URL 解析功能进行了重大改进。以下面这个页面为例,旧版本在解析过程中可能会遗漏大量页面信息,并且无法有效处理表格、列表等较为复杂的页面元素。而新版本针对这些问题进行了优化,能够更准确地解析这些内容。
| 原始图片 | 旧版本解析效果 | 新版本解析效果 |
|---|---|---|
![]() |
![]() ![]() |
![]() |
- 此外,对于绝大多数文件类型,2.0 版本也进行了相应的优化,包括但不限于以下几点:
- 改进了分块逻辑,避免因文档中的空行或段落导致语义块过短或逻辑中断,从而确保文本块的连贯性和完整性。
- 新版本能够更准确地识别文档中的小标题,并根据这些小标题定位和组织相应的文本块,有助于优化解析效果,使解析结构更加清晰,信息层次更加分明。
- 分析结果对比:在 1.4 版本中,解析逻辑将文档划分为 10 个块;而在 2.0 版本中,解析后仅剩下 4 个块。更为合理且数量更少的分块方式极大地提高了内容的连贯性和完整性,有助于减少因不当分割而导致的语义断裂或逻辑混乱,从而提升整体解析及模型回答的效果。
| 原始图片 | 旧版本解析效果 | 新版本解析效果 |
|---|---|---|
![]() |
![]() |
![]() |
总结而言,与 1.4 版本相比,2.0 版本的解析在多个方面都进行了优化,包括但不限于:
- 通过采用更合理的分块长度,减少了因段落过小或不完整而导致的语义和逻辑损失。
- 提升了对多栏文本的识别能力,能够智能判断阅读顺序,甚至正确处理跨页段落。
- 新版本可以识别并保存文本段落中的图片和表格,确保不会遗漏任何重要文本信息。
- 优化了表格解析,包括对超出分块限制的长表格以及复杂结构的 xlsx 文件的解析与存储。
- 根据文档中识别出的小标题,定位并组织相应的文本块,使解析结构更加清晰,信息层次更加分明。
- 针对网页 URL 的解析结果进行了优化,并将其转换为 .md 格式。
- 支持更多编码格式的 txt 文件和 docx 文件。
安装
前置条件
| 系统 | 所需项目 | 最低要求 | 备注 |
|---|---|---|---|
| 内存(RAM) | >= 20GB | ||
| Linux/Mac | Docker 版本 | >= 20.10.5 | Docker 安装指南 |
| Linux/Mac | docker compose 版本 | >= 2.23.3 | docker compose 安装指南 |
| Windows | Docker Desktop | >= 4.26.1(131620) | Windows 版 Docker Desktop 安装指南 |
步骤1:拉取 qanything 仓库
git clone https://github.com/netease-youdao/QAnything.git
步骤2:进入项目根目录并执行启动命令。
- 执行 docker compose start 命令
- 启动过程大约需要 30 秒。当日志输出“qanything backend service is ready!”时,即表示启动完成!
cd QAnything
# Linux 上启动
docker compose -f docker-compose-linux.yaml up
# Mac 上启动
docker compose -f docker-compose-mac.yaml up
# Windows 上启动
docker compose -f docker-compose-win.yaml up
(注)如果启动失败,可以尝试将 docker compose 改为 docker-compose。
步骤3:开始体验
前端
安装成功后,您可以通过在浏览器中输入以下地址来体验该应用。
API
如果您想访问 API,请参考以下地址:
- API 地址:http://localhost:8777/qanything/
- 详细的 API 文档请参阅 QAnything API 文档
DEBUG
如果您想查看相关日志,请检查 QAnything/logs/debug_logs 目录下的日志文件。
- debug.log
- 用户请求处理日志
- sanic_api.log
- 后端服务运行日志
- llm_embed_rerank_tritonserver.log(单卡部署)
- LLM 嵌入和重排序 TritonServer 服务启动日志
- llm_tritonserver.log(多卡部署)
- LLM TritonServer 服务启动日志
- embed_rerank_tritonserver.log(多卡部署或使用 OpenAI 接口时)
- 嵌入和重排序 TritonServer 服务启动日志
- rerank_server.log
- 重排序服务运行日志
- ocr_server.log
- OCR 服务运行日志
- npm_server.log
- 前端服务运行日志
- llm_server_entrypoint.log
- LLM 中间服务器运行日志
- fastchat_logs/*.log
- FastChat 服务运行日志
关闭服务
# 前台服务启动方式如:
docker compose -f docker-compose-xxx.yaml up # 要关闭服务,请按 Ctrl+C。
# 后端服务启动方式如:
docker compose -f docker-compose-xxx.yaml up -d # 要关闭服务,请执行以下命令。
docker compose -f docker-compose-xxx.yaml down
离线使用
如果您想离线使用 QAnything,需要提前在离线机器上部署本地大模型(推荐使用 Ollama),然后可以使用以下命令启动服务。
Windows 系统的离线安装
# 在联网机器上下载 Docker 镜像
docker pull quay.io/coreos/etcd:v3.5.5
docker pull minio/minio:RELEASE.2023-03-20T20-16-18Z
docker pull milvusdb/milvus:v2.4.8
docker pull mysql:8.4
docker pull xixihahaliu01/qanything-win:v1.5.1 # 从 [https://github.com/netease-youdao/QAnything/blob/master/docker-compose-windows.yaml#L103] 获取最新版本号。
# 打包镜像
docker save quay.io/coreos/etcd:v3.5.5 minio/minio:RELEASE.2023-03-20T20-16-18Z milvusdb/milvus:v2.4.8 mysql:8.4 xixihahaliu01/qanything-win:v1.5.1 -o qanything_offline.tar
# 下载 QAnything 代码
wget https://github.com/netease-youdao/QAnything/archive/refs/heads/master.zip
# 将镜像 qanything_offline.tar 和代码 qany-master.zip 复制到离线机器
cp QAnything-master.zip qanything_offline.tar /path/to/your/offline/machine
# 在离线机器上加载镜像
docker load -i qanything_offline.tar
# 解压代码并运行
unzip QAnything-master.zip
cd QAnything-master
docker compose -f docker-compose-win.yaml up
其他系统类似,只需替换相应系统的镜像,例如 Mac 替换为 docker-compose-mac.yaml,Linux 替换为 docker-compose-linux.yaml。
常见问题解答
目前最常见的问题是 Ollama 的本地服务问答效果较差,您可以参考 FAQ 中的解决方案。
贡献
我们非常感谢您对本项目的贡献。无论您是修复 bug、改进现有功能,还是添加全新的内容,您的贡献都将受到欢迎!
感谢所有贡献者的努力
🛣️ 路线图 & 反馈
🔎 想了解 QAnything 的未来计划和进展,请查看这里:QAnything 路线图
🤬 如果您想向 QAnything 提供反馈,请查看这里:QAnything 反馈
社区与支持
Discord 
欢迎加入 QAnything Discord 社区
微信
欢迎关注 QAnything 微信公众号,获取最新资讯。
欢迎扫描二维码加入 QAnything 讨论群。
邮箱
如果您需要私下联系我们的团队,请通过以下邮箱与我们联系:
GitHub 问题与讨论
您可以通过以下途径联系维护者:
- GitHub 问题
- GitHub 讨论
- 请参阅 此 GitHub 个人主页 上列出的联系方式。
星标历史
许可证
QAnything 采用 AGPL-3.0 许可证
致谢
QAnything 使用了以下依赖项:
- 感谢我们的 BCEmbedding 提供的优秀嵌入和重排序模型。
- 感谢 Qwen 提供的强大基础语言模型。
- 感谢 Triton 推理服务器 提供的优秀开源推理服务。
- 感谢 FastChat 提供的完全兼容 OpenAI 的 API 服务器。
- 感谢 FasterTransformer 和 vllm 提供的高度优化的 LLM 推理后端。
- 感谢 Langchain 提供的优秀 LLM 应用框架。
- 感谢 Langchain-Chatchat 在本地知识库问答方面的启发。
- 感谢 Milvus 提供的优秀语义搜索库。
- 感谢 PaddleOCR 易于使用的 OCR 库。
- 感谢 Sanic 强大的 Web 服务框架。
- 感谢 RAGFlow 在文档解析方面提供的一些思路。
版本历史
v2.0.02024/08/30v1.4.22024/08/15v1.4.12024/05/20v1.4.0-python2024/04/26v1.3.32024/04/09v1.3.02024/04/03v1.2.02024/01/30v1.1.12024/01/23v1.1.02024/01/18常见问题
相似工具推荐
stable-diffusion-webui
stable-diffusion-webui 是一个基于 Gradio 构建的网页版操作界面,旨在让用户能够轻松地在本地运行和使用强大的 Stable Diffusion 图像生成模型。它解决了原始模型依赖命令行、操作门槛高且功能分散的痛点,将复杂的 AI 绘图流程整合进一个直观易用的图形化平台。 无论是希望快速上手的普通创作者、需要精细控制画面细节的设计师,还是想要深入探索模型潜力的开发者与研究人员,都能从中获益。其核心亮点在于极高的功能丰富度:不仅支持文生图、图生图、局部重绘(Inpainting)和外绘(Outpainting)等基础模式,还独创了注意力机制调整、提示词矩阵、负向提示词以及“高清修复”等高级功能。此外,它内置了 GFPGAN 和 CodeFormer 等人脸修复工具,支持多种神经网络放大算法,并允许用户通过插件系统无限扩展能力。即使是显存有限的设备,stable-diffusion-webui 也提供了相应的优化选项,让高质量的 AI 艺术创作变得触手可及。
everything-claude-code
everything-claude-code 是一套专为 AI 编程助手(如 Claude Code、Codex、Cursor 等)打造的高性能优化系统。它不仅仅是一组配置文件,而是一个经过长期实战打磨的完整框架,旨在解决 AI 代理在实际开发中面临的效率低下、记忆丢失、安全隐患及缺乏持续学习能力等核心痛点。 通过引入技能模块化、直觉增强、记忆持久化机制以及内置的安全扫描功能,everything-claude-code 能显著提升 AI 在复杂任务中的表现,帮助开发者构建更稳定、更智能的生产级 AI 代理。其独特的“研究优先”开发理念和针对 Token 消耗的优化策略,使得模型响应更快、成本更低,同时有效防御潜在的攻击向量。 这套工具特别适合软件开发者、AI 研究人员以及希望深度定制 AI 工作流的技术团队使用。无论您是在构建大型代码库,还是需要 AI 协助进行安全审计与自动化测试,everything-claude-code 都能提供强大的底层支持。作为一个曾荣获 Anthropic 黑客大奖的开源项目,它融合了多语言支持与丰富的实战钩子(hooks),让 AI 真正成长为懂上
ComfyUI
ComfyUI 是一款功能强大且高度模块化的视觉 AI 引擎,专为设计和执行复杂的 Stable Diffusion 图像生成流程而打造。它摒弃了传统的代码编写模式,采用直观的节点式流程图界面,让用户通过连接不同的功能模块即可构建个性化的生成管线。 这一设计巧妙解决了高级 AI 绘图工作流配置复杂、灵活性不足的痛点。用户无需具备编程背景,也能自由组合模型、调整参数并实时预览效果,轻松实现从基础文生图到多步骤高清修复等各类复杂任务。ComfyUI 拥有极佳的兼容性,不仅支持 Windows、macOS 和 Linux 全平台,还广泛适配 NVIDIA、AMD、Intel 及苹果 Silicon 等多种硬件架构,并率先支持 SDXL、Flux、SD3 等前沿模型。 无论是希望深入探索算法潜力的研究人员和开发者,还是追求极致创作自由度的设计师与资深 AI 绘画爱好者,ComfyUI 都能提供强大的支持。其独特的模块化架构允许社区不断扩展新功能,使其成为当前最灵活、生态最丰富的开源扩散模型工具之一,帮助用户将创意高效转化为现实。
Deep-Live-Cam
Deep-Live-Cam 是一款专注于实时换脸与视频生成的开源工具,用户仅需一张静态照片,即可通过“一键操作”实现摄像头画面的即时变脸或制作深度伪造视频。它有效解决了传统换脸技术流程繁琐、对硬件配置要求极高以及难以实时预览的痛点,让高质量的数字内容创作变得触手可及。 这款工具不仅适合开发者和技术研究人员探索算法边界,更因其极简的操作逻辑(仅需三步:选脸、选摄像头、启动),广泛适用于普通用户、内容创作者、设计师及直播主播。无论是为了动画角色定制、服装展示模特替换,还是制作趣味短视频和直播互动,Deep-Live-Cam 都能提供流畅的支持。 其核心技术亮点在于强大的实时处理能力,支持口型遮罩(Mouth Mask)以保留使用者原始的嘴部动作,确保表情自然精准;同时具备“人脸映射”功能,可同时对画面中的多个主体应用不同面孔。此外,项目内置了严格的内容安全过滤机制,自动拦截涉及裸露、暴力等不当素材,并倡导用户在获得授权及明确标注的前提下合规使用,体现了技术发展与伦理责任的平衡。
NextChat
NextChat 是一款轻量且极速的 AI 助手,旨在为用户提供流畅、跨平台的大模型交互体验。它完美解决了用户在多设备间切换时难以保持对话连续性,以及面对众多 AI 模型不知如何统一管理的痛点。无论是日常办公、学习辅助还是创意激发,NextChat 都能让用户随时随地通过网页、iOS、Android、Windows、MacOS 或 Linux 端无缝接入智能服务。 这款工具非常适合普通用户、学生、职场人士以及需要私有化部署的企业团队使用。对于开发者而言,它也提供了便捷的自托管方案,支持一键部署到 Vercel 或 Zeabur 等平台。 NextChat 的核心亮点在于其广泛的模型兼容性,原生支持 Claude、DeepSeek、GPT-4 及 Gemini Pro 等主流大模型,让用户在一个界面即可自由切换不同 AI 能力。此外,它还率先支持 MCP(Model Context Protocol)协议,增强了上下文处理能力。针对企业用户,NextChat 提供专业版解决方案,具备品牌定制、细粒度权限控制、内部知识库整合及安全审计等功能,满足公司对数据隐私和个性化管理的高标准要求。
ML-For-Beginners
ML-For-Beginners 是由微软推出的一套系统化机器学习入门课程,旨在帮助零基础用户轻松掌握经典机器学习知识。这套课程将学习路径规划为 12 周,包含 26 节精炼课程和 52 道配套测验,内容涵盖从基础概念到实际应用的完整流程,有效解决了初学者面对庞大知识体系时无从下手、缺乏结构化指导的痛点。 无论是希望转型的开发者、需要补充算法背景的研究人员,还是对人工智能充满好奇的普通爱好者,都能从中受益。课程不仅提供了清晰的理论讲解,还强调动手实践,让用户在循序渐进中建立扎实的技能基础。其独特的亮点在于强大的多语言支持,通过自动化机制提供了包括简体中文在内的 50 多种语言版本,极大地降低了全球不同背景用户的学习门槛。此外,项目采用开源协作模式,社区活跃且内容持续更新,确保学习者能获取前沿且准确的技术资讯。如果你正寻找一条清晰、友好且专业的机器学习入门之路,ML-For-Beginners 将是理想的起点。























