Transformer_Time_Series
Transformer_Time_Series 是一个专注于时间序列预测的开源项目,旨在复现 NeurIPS 2019 论文中关于优化 Transformer 架构的核心思想。它主要致力于解决传统 Transformer 模型在处理长序列时间数据时面临的两大难题:一是难以捕捉局部特征(Locality),二是随着序列长度增加而引发的显存瓶颈(Memory Bottleneck)。
该项目通过构建合成数据集,成功验证了改进后的模型在预测精度上可与原论文结果相媲美。其独特的技术亮点在于直观展示了注意力机制(Attention Layers)如何聚焦于信号的关键部分以预测未来时间点,并提供了清晰的损失学习曲线与验证示例,帮助用户深入理解模型内部运作。不过需要注意的是,当前版本主要采用教师强制(Teacher Forced)学习策略进行基础复现,尚未包含原论文中的稀疏性(Sparsity)优化特性。
Transformer_Time_Series 非常适合人工智能研究人员、算法工程师以及对深度学习时间序列分析感兴趣的开发者使用。对于希望探索 Transformer 在时序领域应用、复现经典论文实验或需要可视化注意力机制来辅助教学与分析的用户来说,这是一个极具参考价值的实践工具。
使用场景
某能源公司的数据科学团队正致力于构建短期电力负荷预测系统,以优化电网调度并降低运营成本。
没有 Transformer_Time_Series 时
- 长序列记忆瓶颈:传统 Transformer 在处理长达数周的历史用电数据时,显存占用呈平方级增长,导致无法在常规服务器上训练长周期模型。
- 局部特征丢失:标准自注意力机制倾向于关注全局依赖,难以捕捉电力负荷中关键的短时波动(如早晚高峰的突变),导致预测曲线过于平滑。
- 训练效率低下:由于内存限制,团队被迫截断输入序列或大幅减小批次大小(Batch Size),使得模型收敛缓慢且难以复现论文中的高精度结果。
- 可解释性差:黑盒模型无法直观展示是哪些历史时刻影响了当前预测,业务部门难以信任并采纳预测建议。
使用 Transformer_Time_Series 后
- 突破内存限制:利用其改进的局部性增强机制,团队成功在有限显存下输入了更长的时间序列,完整保留了长期趋势信息。
- 精准捕捉局部波动:模型通过强化局部上下文感知,准确预测了每日尖峰负荷的突变点,显著降低了均方误差(MSE)。
- 高效复现与训练:基于该仓库提供的教师强制学习(Teacher Forced Learning)示例,团队快速复现了合成数据集上的优异表现,并加速了真实场景下的模型迭代。
- 可视化决策依据:借助生成的注意力热力图,团队清晰地向管理层展示了模型如何聚焦于关键历史时段(如上周同一时刻),极大提升了方案的可信度。
Transformer_Time_Series 通过打破传统架构的记忆瓶颈并增强局部感知,让长序列时间预测在资源受限环境下也能实现高精度与高可解释性的平衡。
运行环境要求
未说明
未说明

快速开始
Transformer_时间序列
免责声明:这并非论文中的代码。此实现不包含稀疏性,采用教师强制学习方式。仅尝试复现无稀疏性的简单示例。 增强Transformer在时间序列预测中的局部性并突破内存瓶颈(NeurIPS 2019)
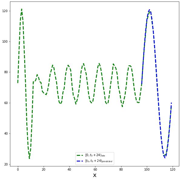
对于合成数据集,能够达到论文中的结果,如下表所示:

合成数据集的构建方式如下:

对注意力层如何关注信号以预测最后一个时间步t=t0+24-1的精彩可视化:


常见问题
相似工具推荐
everything-claude-code
everything-claude-code 是一套专为 AI 编程助手(如 Claude Code、Codex、Cursor 等)打造的高性能优化系统。它不仅仅是一组配置文件,而是一个经过长期实战打磨的完整框架,旨在解决 AI 代理在实际开发中面临的效率低下、记忆丢失、安全隐患及缺乏持续学习能力等核心痛点。 通过引入技能模块化、直觉增强、记忆持久化机制以及内置的安全扫描功能,everything-claude-code 能显著提升 AI 在复杂任务中的表现,帮助开发者构建更稳定、更智能的生产级 AI 代理。其独特的“研究优先”开发理念和针对 Token 消耗的优化策略,使得模型响应更快、成本更低,同时有效防御潜在的攻击向量。 这套工具特别适合软件开发者、AI 研究人员以及希望深度定制 AI 工作流的技术团队使用。无论您是在构建大型代码库,还是需要 AI 协助进行安全审计与自动化测试,everything-claude-code 都能提供强大的底层支持。作为一个曾荣获 Anthropic 黑客大奖的开源项目,它融合了多语言支持与丰富的实战钩子(hooks),让 AI 真正成长为懂上
LLMs-from-scratch
LLMs-from-scratch 是一个基于 PyTorch 的开源教育项目,旨在引导用户从零开始一步步构建一个类似 ChatGPT 的大型语言模型(LLM)。它不仅是同名技术著作的官方代码库,更提供了一套完整的实践方案,涵盖模型开发、预训练及微调的全过程。 该项目主要解决了大模型领域“黑盒化”的学习痛点。许多开发者虽能调用现成模型,却难以深入理解其内部架构与训练机制。通过亲手编写每一行核心代码,用户能够透彻掌握 Transformer 架构、注意力机制等关键原理,从而真正理解大模型是如何“思考”的。此外,项目还包含了加载大型预训练权重进行微调的代码,帮助用户将理论知识延伸至实际应用。 LLMs-from-scratch 特别适合希望深入底层原理的 AI 开发者、研究人员以及计算机专业的学生。对于不满足于仅使用 API,而是渴望探究模型构建细节的技术人员而言,这是极佳的学习资源。其独特的技术亮点在于“循序渐进”的教学设计:将复杂的系统工程拆解为清晰的步骤,配合详细的图表与示例,让构建一个虽小但功能完备的大模型变得触手可及。无论你是想夯实理论基础,还是为未来研发更大规模的模型做准备
NextChat
NextChat 是一款轻量且极速的 AI 助手,旨在为用户提供流畅、跨平台的大模型交互体验。它完美解决了用户在多设备间切换时难以保持对话连续性,以及面对众多 AI 模型不知如何统一管理的痛点。无论是日常办公、学习辅助还是创意激发,NextChat 都能让用户随时随地通过网页、iOS、Android、Windows、MacOS 或 Linux 端无缝接入智能服务。 这款工具非常适合普通用户、学生、职场人士以及需要私有化部署的企业团队使用。对于开发者而言,它也提供了便捷的自托管方案,支持一键部署到 Vercel 或 Zeabur 等平台。 NextChat 的核心亮点在于其广泛的模型兼容性,原生支持 Claude、DeepSeek、GPT-4 及 Gemini Pro 等主流大模型,让用户在一个界面即可自由切换不同 AI 能力。此外,它还率先支持 MCP(Model Context Protocol)协议,增强了上下文处理能力。针对企业用户,NextChat 提供专业版解决方案,具备品牌定制、细粒度权限控制、内部知识库整合及安全审计等功能,满足公司对数据隐私和个性化管理的高标准要求。
ML-For-Beginners
ML-For-Beginners 是由微软推出的一套系统化机器学习入门课程,旨在帮助零基础用户轻松掌握经典机器学习知识。这套课程将学习路径规划为 12 周,包含 26 节精炼课程和 52 道配套测验,内容涵盖从基础概念到实际应用的完整流程,有效解决了初学者面对庞大知识体系时无从下手、缺乏结构化指导的痛点。 无论是希望转型的开发者、需要补充算法背景的研究人员,还是对人工智能充满好奇的普通爱好者,都能从中受益。课程不仅提供了清晰的理论讲解,还强调动手实践,让用户在循序渐进中建立扎实的技能基础。其独特的亮点在于强大的多语言支持,通过自动化机制提供了包括简体中文在内的 50 多种语言版本,极大地降低了全球不同背景用户的学习门槛。此外,项目采用开源协作模式,社区活跃且内容持续更新,确保学习者能获取前沿且准确的技术资讯。如果你正寻找一条清晰、友好且专业的机器学习入门之路,ML-For-Beginners 将是理想的起点。
funNLP
funNLP 是一个专为中文自然语言处理(NLP)打造的超级资源库,被誉为"NLP 民工的乐园”。它并非单一的软件工具,而是一个汇集了海量开源项目、数据集、预训练模型和实用代码的综合性平台。 面对中文 NLP 领域资源分散、入门门槛高以及特定场景数据匮乏的痛点,funNLP 提供了“一站式”解决方案。这里不仅涵盖了分词、命名实体识别、情感分析、文本摘要等基础任务的标准工具,还独特地收录了丰富的垂直领域资源,如法律、医疗、金融行业的专用词库与数据集,甚至包含古诗词生成、歌词创作等趣味应用。其核心亮点在于极高的全面性与实用性,从基础的字典词典到前沿的 BERT、GPT-2 模型代码,再到高质量的标注数据和竞赛方案,应有尽有。 无论是刚刚踏入 NLP 领域的学生、需要快速验证想法的算法工程师,还是从事人工智能研究的学者,都能在这里找到急需的“武器弹药”。对于开发者而言,它能大幅减少寻找数据和复现模型的时间;对于研究者,它提供了丰富的基准测试资源和前沿技术参考。funNLP 以开放共享的精神,极大地降低了中文自然语言处理的开发与研究成本,是中文 AI 社区不可或缺的宝藏仓库。
gpt4all
GPT4All 是一款让普通电脑也能轻松运行大型语言模型(LLM)的开源工具。它的核心目标是打破算力壁垒,让用户无需依赖昂贵的显卡(GPU)或云端 API,即可在普通的笔记本电脑和台式机上私密、离线地部署和使用大模型。 对于担心数据隐私、希望完全掌控本地数据的企业用户、研究人员以及技术爱好者来说,GPT4All 提供了理想的解决方案。它解决了传统大模型必须联网调用或需要高端硬件才能运行的痛点,让日常设备也能成为强大的 AI 助手。无论是希望构建本地知识库的开发者,还是单纯想体验私有化 AI 聊天的普通用户,都能从中受益。 技术上,GPT4All 基于高效的 `llama.cpp` 后端,支持多种主流模型架构(包括最新的 DeepSeek R1 蒸馏模型),并采用 GGUF 格式优化推理速度。它不仅提供界面友好的桌面客户端,支持 Windows、macOS 和 Linux 等多平台一键安装,还为开发者提供了便捷的 Python 库,可轻松集成到 LangChain 等生态中。通过简单的下载和配置,用户即可立即开始探索本地大模型的无限可能。