SciAgentsDiscovery
SciAgentsDiscovery 是一款由麻省理工学院研发的开源人工智能框架,旨在通过多智能体协作与知识图谱推理,自动化推动科学发现。它主要解决了传统科研中难以从海量数据里自主探索新领域、识别复杂模式以及挖掘跨学科隐性关联的难题。在生物启发材料等前沿领域,该系统能自动生成并优化研究假设,揭示以往被认为无关的概念之间的深层联系,其探索广度与精度超越了传统人工研究方法。
该工具特别适合科研人员、材料科学家以及从事 AI 辅助科学发现的开发者使用。用户可利用它加速新材料的设计原理探索,或作为智能助手批判性地改进现有假说。
其核心技术亮点在于巧妙融合了三大要素:大规模本体知识图谱用于系统化组织科学概念;多种大语言模型与数据检索工具提供强大的理解与信息获取能力;以及具备“就地学习”能力的多智能体系统。在这个系统中,本体学家、科学家、评论家等不同角色的智能体各司其职,像生物群智一样协同工作,既能按预设流程确保严谨性,也能动态适应研究情境,最终产出详实、创新且逻辑严密的科学研究方案。
使用场景
某生物材料实验室的研究团队正试图开发一种兼具高强度与低能耗的新型仿生丝蛋白材料,以解决传统合成工艺过于耗能的问题。
没有 SciAgentsDiscovery 时
- 跨学科知识盲区:研究人员难以手动梳理“丝绸结构”与“能源密集型工艺”之间隐藏的深层关联,往往局限于本领域的既有认知,错失跨界创新机会。
- 假设生成效率低:从文献调研到提出完整研究假设需耗费数周时间,且依赖人工阅读海量论文,容易遗漏关键数据或最新进展。
- 方案缺乏系统性批判:初步构思的研究路径缺乏多维度的自动审查机制,难以在早期发现设计原理上的逻辑漏洞或潜在局限性。
- 知识图谱构建困难:面对分散的科学概念,团队无法快速构建大规模本体知识图谱来可视化复杂的物质属性关系网。
使用 SciAgentsDiscovery 后
- 自动挖掘隐藏关联:SciAgentsDiscovery 利用多智能体系统在大规模知识图谱中自动推理,瞬间揭示了丝绸微观结构与节能制造之间此前未被发现的跨学科联系。
- 秒级生成深度假设:系统内的“科学家”智能体协同工作,自动生成包含详细机制阐述、设计原则及预期属性的万字级研究提案,将周期从数周缩短至分钟级。
- 内置闭环批判优化:“批评家”智能体对生成的假设进行即时审查并指出局限,随后由其他智能体动态修正,确保研究方案的严谨性与创新性。
- 动态图谱导航探索:工具自动抽取并展示全局知识图谱中的关键路径,让研究人员直观看到概念间的演化逻辑,精准锁定高价值探索方向。
SciAgentsDiscovery 通过模拟“群体智能”将原本孤立的科学数据转化为可执行的创新假设,从根本上加速了先进生物材料的发现进程。
运行环境要求
- Linux
未说明
未说明

快速开始
SciAgents
通过多智能体智能图推理实现科学发现自动化
A. Ghafarollahi, M.J. Buehler*
麻省理工学院
摘要
人工智能领域的一个关键挑战是构建能够自主推进科学理解的系统,这些系统可以通过探索新领域、识别复杂模式以及在海量科学数据中发现此前未被察觉的关联来实现这一目标。在本工作中,我们提出了SciAgents方法,该方法基于三个核心概念:(1) 利用大规模本体知识图谱来组织和连接多样化的科学概念;(2) 一套大型语言模型(LLMs)和数据检索工具;以及 (3) 具有原位学习能力的多智能体系统。将SciAgents应用于生物启发材料研究时,它揭示了此前被认为毫不相关的跨学科关系,其规模、精度和探索能力均超越了传统的人工驱动研究方法。该框架能够自主生成并优化研究假设,阐明潜在机制、设计原则以及意想不到的材料特性。通过以模块化方式整合这些能力,该智能系统不仅能够产生材料发现成果,还能对现有假设进行批判性评估与改进,检索关于现有研究的最新数据,并突出其优势与局限性。我们的案例研究表明,该框架具备可扩展性,能够将生成式AI、本体论表示和多智能体建模相结合,从而利用类似于生物系统的“智能集群”效应。这为材料发现开辟了新的途径,并通过挖掘自然的设计原理加速先进材料的研发。

图1. 此处开发的多智能体图推理系统概览
面板a:如[M.J. Buehler等,2024]所报道的图谱构建概述[链接]。图示展示了从科学论文作为数据源到图谱构建的过程,右侧图像为图谱的放大视图。
面板b和c:呈现了两种不同的方法。在b中,基于预编程的智能体交互序列的多智能体系统确保了一致性和可靠性。而在c中,一个完全自动化的灵活多智能体框架则能动态适应不断变化的研究背景。这两种系统都利用全局知识图谱中的采样路径作为上下文,以指导研究思路的生成过程。每个智能体都扮演着特定角色:本体论专家定义关键概念和关系,科学家1制定详细的研究方案,科学家2进一步扩展和细化该方案,批评者智能体则进行全面审查并提出改进建议。在第二种方法中,规划者负责制定详细计划,而助理则会检查生成的研究假设是否具有新颖性。
这种协作框架能够生成创新且全面的科学假设,其范围超越了传统的手工研究方法。

图2:我们多智能体模型的结果,以“丝绸”和“能源密集型”这两个关键词相连的知识图谱为例,展示了一个全新的研究假设。此可视化概览表明,该系统能够生成内容详尽、结构清晰的研究文档,包含多页文字(此处示例共有8,100字)。
代码
本仓库包含用于在生物启发材料领域生成全新研究思路的代码。
Notebooks目录下的笔记本文件SciAgents_ScienceDiscovery_GraphReasoning_non-automated.ipynb和SciAgents_ScienceDiscovery_GraphReasoning_automated.ipynb分别对应于非自动化和自动化多智能体框架,具体说明见附带论文。
自动化多智能体模型采用AG2(前身为AutoGen)实现,这是一个用于基于智能体的AI建模的开源生态系统。该项目也被收录于Build with AG2,您可以在那里查看更多使用AG2构建的项目。
音频文件生成(播客风格、讲座、摘要等)
请参阅:lamm-mit/PDF2Audio,或使用Hugging Face Spaces上的版本lamm-mit/PDF2Audio。
示例
https://github.com/user-attachments/assets/d5a972f8-5308-4e42-b7dc-d68ba84e2140
要求
您需要按照以下说明安装GraphReasoning软件包。此外,运行代码还需要(a) OpenAI和(b) Semantic Scholar的API。
Graph Reasoning安装
直接从GitHub安装:
pip install git+https://github.com/lamm-mit/GraphReasoning
或者以可编辑模式安装:
pip install -e git+https://github.com/lamm-mit/GraphReasoning.git#egg=GraphReasoning
您可能还需要wkhtmltopdf:
sudo apt-get install wkhtmltopdf
图文件:
from huggingface_hub import hf_hub_download
graph_name='large_graph_simple_giant.graphml'
filename = f"{graph_name}"
file_path = hf_hub_download(repo_id='lamm-mit/bio-graph-1K', filename=filename, local_dir='./graph_giant_component')
嵌入:
from huggingface_hub import hf_hub_download
embedding_name='embeddings_simple_giant_ge-large-en-v1.5.pkl'
filename = f"{embedding_name}"
file_path = hf_hub_download(repo_id='lamm-mit/bio-graph-1K', filename=filename, local_dir='./graph_giant_component')
补充背景信息

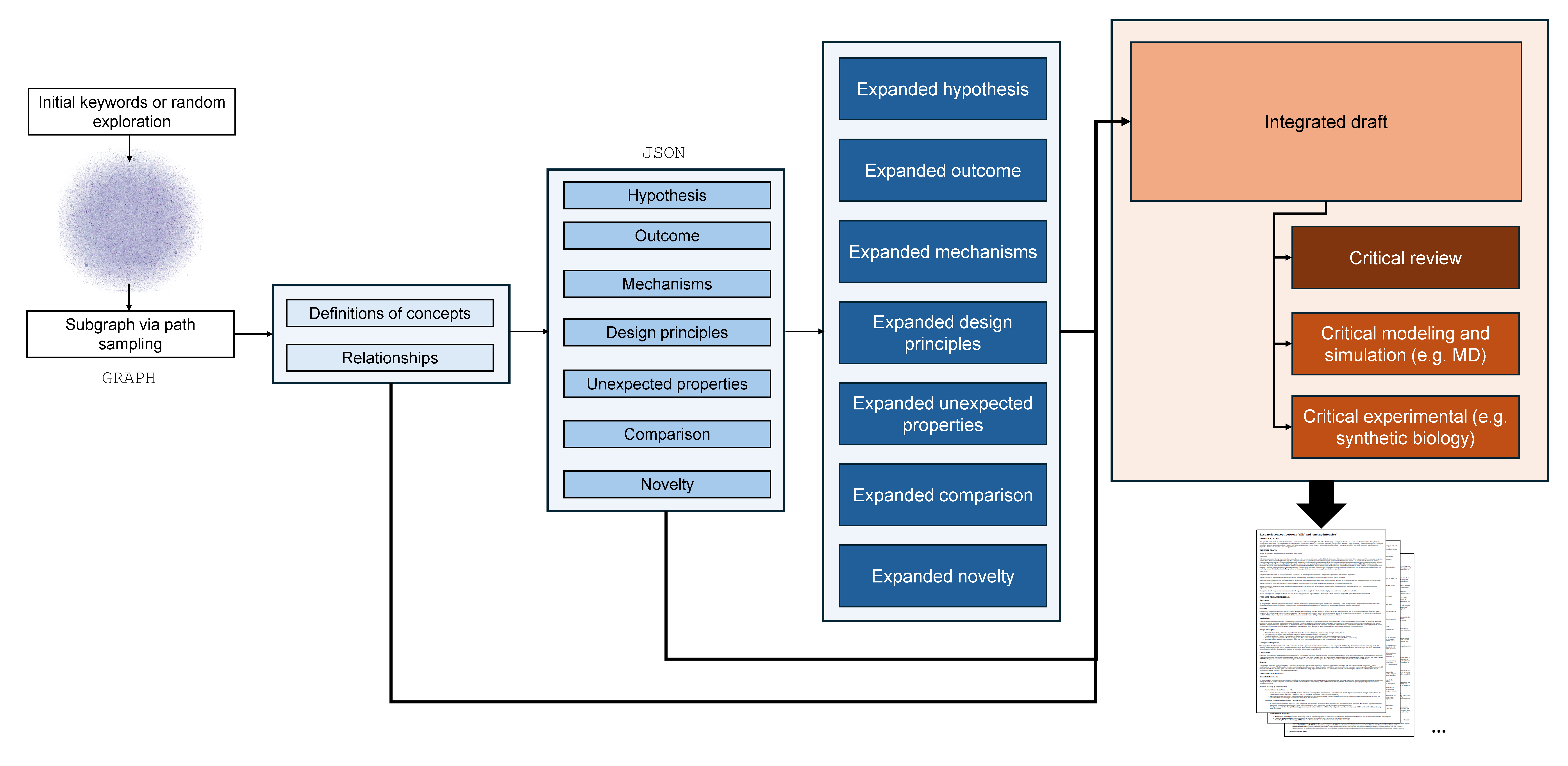
图3. 从初始关键词选择到最终文档的全流程概览,采用层次化扩展策略:答案被逐步细化和完善,并结合检索到的数据加以丰富;通过识别、批判性建模、仿真和实验任务对其进行评估与修正。该流程始于图谱中的初始关键词识别或随机探索,随后通过路径采样构建相关概念与关系的子图。此子图成为生成JSON结构化输出的基础,内容涵盖假设、预期结果、作用机制、设计原则、意外特性、对比分析及创新性等。每个组成部分随后通过单独提示进一步扩展,以获得大量补充细节,从而形成一份全面的初稿。接下来,初稿将进入批判性评审阶段,包括针对建模与仿真优先级(如分子动力学)以及实验优先级(如合成生物学)的修改。最终,整合后的完整初稿连同关键分析结果,将生成一份指导后续科学研究的文档。

图4. SciAgents提出了一种生成式材料信息学框架,展示了由输入数据、问题和上下文驱动的迭代构思与推理过程。这一构思与推理循环可得出预测性结果,为新材料的设计与性能提供洞见。边上的可视化元素代表多种数据模态,如图像、文档、科学数据、DNA序列、视频内容和显微镜图像,体现了流入该过程的多样化信息来源。

图5. 本体知识图的可视化展示(左:全图,右:子图),用于组织信息。
原始论文
请按以下方式引用本研究:
@article{ghafarollahi2024sciagents,
title={SciAgents:基于生物启发式多智能体智能图推理的科学发现自动化},
author={Ghafarollahi, Alireza and Buehler, Markus J},
journal={Advanced Materials},
pages={2413523},
year={2024},
publisher={Wiley Online Library}
}
@article{buehler2024graphreasoning,
author={Markus J. Buehler},
title={利用生成式知识抽取、基于图的表示及多模态智能图推理加速科学发现},
journal={Machine Learning: Science and Technology},
year={2024},
url={http://iopscience.iop.org/article/10.1088/2632-2153/ad7228},
}
常见问题
相似工具推荐
stable-diffusion-webui
stable-diffusion-webui 是一个基于 Gradio 构建的网页版操作界面,旨在让用户能够轻松地在本地运行和使用强大的 Stable Diffusion 图像生成模型。它解决了原始模型依赖命令行、操作门槛高且功能分散的痛点,将复杂的 AI 绘图流程整合进一个直观易用的图形化平台。 无论是希望快速上手的普通创作者、需要精细控制画面细节的设计师,还是想要深入探索模型潜力的开发者与研究人员,都能从中获益。其核心亮点在于极高的功能丰富度:不仅支持文生图、图生图、局部重绘(Inpainting)和外绘(Outpainting)等基础模式,还独创了注意力机制调整、提示词矩阵、负向提示词以及“高清修复”等高级功能。此外,它内置了 GFPGAN 和 CodeFormer 等人脸修复工具,支持多种神经网络放大算法,并允许用户通过插件系统无限扩展能力。即使是显存有限的设备,stable-diffusion-webui 也提供了相应的优化选项,让高质量的 AI 艺术创作变得触手可及。
everything-claude-code
everything-claude-code 是一套专为 AI 编程助手(如 Claude Code、Codex、Cursor 等)打造的高性能优化系统。它不仅仅是一组配置文件,而是一个经过长期实战打磨的完整框架,旨在解决 AI 代理在实际开发中面临的效率低下、记忆丢失、安全隐患及缺乏持续学习能力等核心痛点。 通过引入技能模块化、直觉增强、记忆持久化机制以及内置的安全扫描功能,everything-claude-code 能显著提升 AI 在复杂任务中的表现,帮助开发者构建更稳定、更智能的生产级 AI 代理。其独特的“研究优先”开发理念和针对 Token 消耗的优化策略,使得模型响应更快、成本更低,同时有效防御潜在的攻击向量。 这套工具特别适合软件开发者、AI 研究人员以及希望深度定制 AI 工作流的技术团队使用。无论您是在构建大型代码库,还是需要 AI 协助进行安全审计与自动化测试,everything-claude-code 都能提供强大的底层支持。作为一个曾荣获 Anthropic 黑客大奖的开源项目,它融合了多语言支持与丰富的实战钩子(hooks),让 AI 真正成长为懂上
ComfyUI
ComfyUI 是一款功能强大且高度模块化的视觉 AI 引擎,专为设计和执行复杂的 Stable Diffusion 图像生成流程而打造。它摒弃了传统的代码编写模式,采用直观的节点式流程图界面,让用户通过连接不同的功能模块即可构建个性化的生成管线。 这一设计巧妙解决了高级 AI 绘图工作流配置复杂、灵活性不足的痛点。用户无需具备编程背景,也能自由组合模型、调整参数并实时预览效果,轻松实现从基础文生图到多步骤高清修复等各类复杂任务。ComfyUI 拥有极佳的兼容性,不仅支持 Windows、macOS 和 Linux 全平台,还广泛适配 NVIDIA、AMD、Intel 及苹果 Silicon 等多种硬件架构,并率先支持 SDXL、Flux、SD3 等前沿模型。 无论是希望深入探索算法潜力的研究人员和开发者,还是追求极致创作自由度的设计师与资深 AI 绘画爱好者,ComfyUI 都能提供强大的支持。其独特的模块化架构允许社区不断扩展新功能,使其成为当前最灵活、生态最丰富的开源扩散模型工具之一,帮助用户将创意高效转化为现实。
NextChat
NextChat 是一款轻量且极速的 AI 助手,旨在为用户提供流畅、跨平台的大模型交互体验。它完美解决了用户在多设备间切换时难以保持对话连续性,以及面对众多 AI 模型不知如何统一管理的痛点。无论是日常办公、学习辅助还是创意激发,NextChat 都能让用户随时随地通过网页、iOS、Android、Windows、MacOS 或 Linux 端无缝接入智能服务。 这款工具非常适合普通用户、学生、职场人士以及需要私有化部署的企业团队使用。对于开发者而言,它也提供了便捷的自托管方案,支持一键部署到 Vercel 或 Zeabur 等平台。 NextChat 的核心亮点在于其广泛的模型兼容性,原生支持 Claude、DeepSeek、GPT-4 及 Gemini Pro 等主流大模型,让用户在一个界面即可自由切换不同 AI 能力。此外,它还率先支持 MCP(Model Context Protocol)协议,增强了上下文处理能力。针对企业用户,NextChat 提供专业版解决方案,具备品牌定制、细粒度权限控制、内部知识库整合及安全审计等功能,满足公司对数据隐私和个性化管理的高标准要求。
ML-For-Beginners
ML-For-Beginners 是由微软推出的一套系统化机器学习入门课程,旨在帮助零基础用户轻松掌握经典机器学习知识。这套课程将学习路径规划为 12 周,包含 26 节精炼课程和 52 道配套测验,内容涵盖从基础概念到实际应用的完整流程,有效解决了初学者面对庞大知识体系时无从下手、缺乏结构化指导的痛点。 无论是希望转型的开发者、需要补充算法背景的研究人员,还是对人工智能充满好奇的普通爱好者,都能从中受益。课程不仅提供了清晰的理论讲解,还强调动手实践,让用户在循序渐进中建立扎实的技能基础。其独特的亮点在于强大的多语言支持,通过自动化机制提供了包括简体中文在内的 50 多种语言版本,极大地降低了全球不同背景用户的学习门槛。此外,项目采用开源协作模式,社区活跃且内容持续更新,确保学习者能获取前沿且准确的技术资讯。如果你正寻找一条清晰、友好且专业的机器学习入门之路,ML-For-Beginners 将是理想的起点。
ragflow
RAGFlow 是一款领先的开源检索增强生成(RAG)引擎,旨在为大语言模型构建更精准、可靠的上下文层。它巧妙地将前沿的 RAG 技术与智能体(Agent)能力相结合,不仅支持从各类文档中高效提取知识,还能让模型基于这些知识进行逻辑推理和任务执行。 在大模型应用中,幻觉问题和知识滞后是常见痛点。RAGFlow 通过深度解析复杂文档结构(如表格、图表及混合排版),显著提升了信息检索的准确度,从而有效减少模型“胡编乱造”的现象,确保回答既有据可依又具备时效性。其内置的智能体机制更进一步,使系统不仅能回答问题,还能自主规划步骤解决复杂问题。 这款工具特别适合开发者、企业技术团队以及 AI 研究人员使用。无论是希望快速搭建私有知识库问答系统,还是致力于探索大模型在垂直领域落地的创新者,都能从中受益。RAGFlow 提供了可视化的工作流编排界面和灵活的 API 接口,既降低了非算法背景用户的上手门槛,也满足了专业开发者对系统深度定制的需求。作为基于 Apache 2.0 协议开源的项目,它正成为连接通用大模型与行业专有知识之间的重要桥梁。