heurist-agent-framework
Heurist Agent Framework 是一款灵活的多接口 AI 智能体开发框架,旨在帮助开发者轻松构建具备推理、记忆及工具调用能力的智能应用。它打破了单一平台的限制,支持通过 Telegram、Discord、Twitter 以及 REST API 等多种渠道与用户交互,同时内置了文本语音处理、多媒体生成及知识检索等核心能力。
针对当前 AI 应用开发中集成复杂、跨平台行为不一致的难题,它采用模块化架构,允许开发者像搭积木一样组合功能组件。其独特的 Heurist Mesh 服务尤为亮眼,提供专注于 Web3 领域的专家智能体,有效弥补了通用大模型在区块链数据分析上的不足,并支持通过 MCP 协议无缝接入外部工具。
这套框架非常适合希望快速落地 AI 智能体的开发者、技术研究人员以及对 Web3 结合感兴趣的技术团队。无论是构建客服机器人还是自动化工作流,都能借助其丰富的生态资源高效完成,是探索下一代智能体应用的理想选择。
使用场景
某 DeFi 项目技术团队计划构建一个跨社交平台的市场情报机器人,需实时追踪链上异动并解答社区成员疑问。
没有 heurist-agent-framework 时
- 需分别为 Telegram、Discord 和 Twitter 编写独立接入代码,重复劳动导致维护成本极高。
- 获取链上交易数据需手动对接多个第三方 API,缺乏统一缓存导致响应延迟且容易出错。
- 对话历史无法持久化存储,每次服务重启后上下文记忆丢失,无法进行连续深度交流。
- 实现复杂推理任务需自行搭建 RAG 与工作流,开发周期漫长且难以保证稳定性。
使用 heurist-agent-framework 后
- 通过统一的多平台接口,一套核心代码即可同步管理所有社交渠道,行为表现高度一致。
- 集成 Heurist Mesh 模块直接调用 Web3 专用智能体,相比普通 API 封装减少了 70% 的工具调用。
- 利用内置的 Postgres 向量存储功能,自动沉淀知识库与对话历史,实现真正的长期记忆能力。
- 模块化组件架构允许快速组合推理、工具调用与媒体生成,将新功能的上线时间缩短一半。
heurist-agent-framework 通过标准化架构与 Web3 生态整合,让开发者能高效构建具备专业领域知识的智能体应用。
运行环境要求
- Linux
- macOS
- Windows
未说明
未说明

快速开始
Heurist 智能体框架
一个灵活的多接口 AI 智能体框架,可通过多种平台进行交互,包括 Telegram、Discord、Twitter、Farcaster、REST API 和 MCP。
在 https://heurist.ai/dev-access 提交表单时使用代码 'agent',即可免费立即获取 Heurist API Key。
概述
Heurist 智能体框架建立在模块化架构之上,允许 AI 智能体:
- 处理文本和语音消息
- 生成图像和视频
- 以一致的行为跨多个平台交互
- 在知识库中获取和存储信息(支持 Postgres 和 SQLite)
- 访问外部 API、工具和广泛的 Mesh 智能体,以构建复杂的工作流
目录
功能特性
- 🤖 核心智能体 - 集成先进 LLM (大语言模型) 的模块化框架
- 🧩 组件架构 - 即插即用组件,用于灵活设计智能体或智能体应用
- 🔄 工作流系统 - RAG (检索增强生成)、思维链 (Chain of Thought) 和研究工作流
- 🖼️ 媒体生成 - 图像创建和处理能力
- 🎤 语音处理 - 音频转录和文本转语音
- 💾 向量存储 - 知识检索,支持 PostgreSQL/SQLite
- 🛠️ 工具集成 - 可扩展的工具框架,支持 MCP (模型上下文协议)
- 🌐 Mesh 智能体访问 - 通过 API 或 MCP 连接社区贡献的专业智能体
- 🔌 多平台支持:
- Telegram 机器人
- Discord 机器人
- Twitter 自动化
- Farcaster 集成
- REST API
- MCP 集成
Heurist Mesh

Heurist Mesh 是 AI 智能体的技能市场——通往 Web3 智能的门户。通用 AI 模型缺乏关于 Web3 的专业知识,往往无法提供准确的结果。Heurist Mesh 通过提供 30+ 个专注于加密分析的专家级 AI 智能体来解决这一问题,为您的应用程序或 AI 智能体提供所需的 Web3 专业知识。
为什么选择 Heurist Mesh?
- 精选 Web3 工具:我们精选最佳的 Web3 数据源和 API,持续监控和更新以确保可靠性能。
- 为智能体优化:输入/输出格式针对 AI 智能体优化——相比简单的 API 封装,工具调用减少 70%,Token 消耗减少 30-50%。
- 可组合架构:混合搭配专业智能体以构建强大的工作流。
- 灵活访问:REST API 配合 API 密钥,x402-enabled 按使用付费(Base 上的 USDC),以及 MCP 访问。
- 可信智能体标准:每个智能体 MCP 都注册在以太坊上的 ERC-8004 可信智能体标准上。
智能体分类
| 类别 | 描述 | 示例智能体 |
|---|---|---|
| 聚合加密洞察 | 全面的代币和市场情报(推荐) | Token Resolver, Trending Tokens, Twitter Intelligence |
| 代币信息 | 价格数据、市场指标、代币分析 | CoinGecko, DexScreener, Bitquery, aixbt |
| 社交媒体 | Twitter/X 分析、影响者追踪、情绪分析 | Elfa, Moni, Twitter Info |
| 区块链数据 | 链上分析、地址情报、取证 | Etherscan, ChainBase, Space and Time |
| Web 搜索 | 带有 AI 摘要的 Web 研究 | Exa, Firecrawl, Caesar |
| 加密产品 | DeFi (去中心化金融) 和 NFTs (非同质化代币) 的平台专用工具 | Pump.fun, LetsBonk, Zora, Aave |
| 钱包分析 | 投资组合追踪和钱包行为分析 | Pond AI, GoPlus, Zerion |
开始使用 Mesh
- Mesh 门户:mesh.heurist.ai - 浏览智能体并部署专用的 MCP 服务器
- REST API:API 文档
- X402 API:mesh.heurist.xyz/x402/agents - Base 上的 USDC 按使用付费
- 完整智能体列表:查看所有智能体
MCP 支持
所有 Heurist Mesh 智能体均可通过 MCP 访问。这意味着您可以从任何支持 MCP 的 AI 客户端和框架中访问它们,包括 Claude、ChatGPT、Cursor、LangChain、Google ADK、n8n 等。
访问 Heurist Mesh 控制台 查看所有 MCP 端点,并通过混合搭配您需要的智能体来创建私有的专用 MCP 服务器。MCP 服务器源代码可在 Github: heurist-mesh-mcp-server 获取。
使用与开发指南
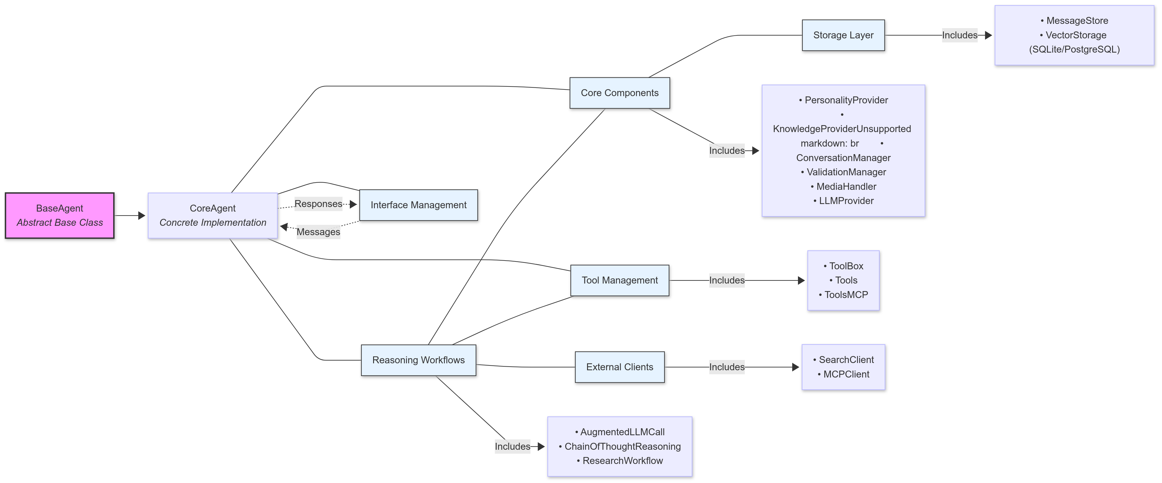
Heurist 智能体框架架构
该框架遵循模块化、基于组件的架构:
智能体结构
BaseAgent (抽象基类)
- 定义接口和通用功能
- 管理组件初始化和生命周期
- 实现核心消息模式
CoreAgent (具体实现)
- 实现 BaseAgent 功能
- 编排组件和工作流
- 处理工作流选择的决策
智能体接口
每个接口都继承自 BaseAgent 并实现平台特定的处理逻辑:
- Telegram (
interfaces/telegram_agent.py) - Discord (
interfaces/discord_agent.py) - API (
interfaces/flask_agent.py) - Twitter (
interfaces/twitter_agent.py) - Farcaster (
interfaces/farcaster_agent.py)
Heurist Core
Heurist Core 提供了一套核心组件、工具和流程,用于构建由大语言模型(LLM)驱动的代理(Agent)或智能体应用。它可以作为独立包使用,也可以作为 Heurist Agent Framework 的一部分。
组件
该框架使用模块化组件系统:
- PersonalityProvider:管理智能体性格和系统提示词(System Prompts)
- KnowledgeProvider:处理从向量数据库(Vector Database)检索知识
- ConversationManager:管理对话历史和上下文
- ValidationManager:验证输入和输出
- MediaHandler:处理图像、音频和其他媒体
- LLMProvider:与语言模型接口交互
- MessageStore:存储和检索消息,支持向量搜索(Vector Search)
工作流
工作流提供高级推理模式:
- AugmentedLLMCall:标准的检索增强生成(RAG)+ 工具模式,用于上下文感知响应
- ChainOfThoughtReasoning:具有规划和执行阶段的多步推理(思维链)
- ResearchWorkflow:深度网络搜索和分析,带有分层探索
工具管理
- ToolBox:工具定义和注册的基础框架
- Tools:工具管理和执行层
- ToolsMCP:与 MCP 协议集成以进行工具执行
外部客户端
- SearchClient:统一的网络搜索客户端(Firecrawl/Exa)
- MCPClient:用于本地或远程服务器的 MCP 协议客户端。
智能体使用与开发指南
阅读 智能体使用与开发指南
开发环境设置
要设置您的开发环境:
- 使用 uv 安装依赖:
uv sync
- 激活虚拟环境:
source .venv/bin/activate # On Windows: .venv\Scripts\activate
[!NOTE] 若要运行文件,您可以使用
python <filename>.py或uv run <filename>.py。
如何使用 GitHub Issues
我们鼓励社区在有新想法或发现需要关注的问题时,随时提交 GitHub Issues。创建问题单时,请使用我们的 问题模板 并选择以下类别之一:
集成请求(Integration Request)
- 用于请求集成新的数据源(例如 CoinGecko、arXiv)或新的 AI 用例。
- 对社区最重要,因为这些议题有助于推动我们框架的演进方向。
- 如果您有想法但不确定如何实现,请在此标签下打开一个问题单,以便其他人接手或提供建议。
错误(Bug)
- 用于报告框架中的错误或意外行为。
- 尽可能提供详细信息(日志、复现步骤、环境等)。
问题(Question)
- 用于询问用法、最佳实践或对现有功能的澄清。
赏金(Bounty)
- 用于带有奖励的任务(例如代币、NFT 或其他福利)。
- 赏金标签表示 Heurist 团队或其他社区成员正在为解决问题的人提供奖励。
- 赏金规则:
- 务必仔细阅读问题描述中的范围和验收标准。
- 一旦您解决该赏金的拉取请求(Pull Request)被合并,我们将跟进兑现奖励。
- 额外的说明(例如联系方式)可能包含在问题单本身中。
认领问题
- 如果您想贡献新功能或赚取奖励,请查找“集成请求”或“赏金”类问题。
- 欢迎在评论中讨论方法。如果您准备着手处理,请提及“我正在处理这个!”以便他人知道它正在进行中。
此流程有助于我们保持条理,鼓励社区参与,并保持开发透明。
许可证
BSL 1.1 - 详见 LICENSE 文件。
贡献
- Fork 仓库
- 创建功能分支
- 提交更改
- 推送到分支
- 创建拉取请求
关于 Heurist Mesh 智能体或了解如何贡献专门的社区智能体,请参阅 Mesh README
支持
如需支持,请在 GitHub 仓库中打开问题单或联系维护者。加入 Heurist Ecosystem Builder Telegram https://t.me/heuristsupport
Star 历史
常见问题
相似工具推荐
stable-diffusion-webui
stable-diffusion-webui 是一个基于 Gradio 构建的网页版操作界面,旨在让用户能够轻松地在本地运行和使用强大的 Stable Diffusion 图像生成模型。它解决了原始模型依赖命令行、操作门槛高且功能分散的痛点,将复杂的 AI 绘图流程整合进一个直观易用的图形化平台。 无论是希望快速上手的普通创作者、需要精细控制画面细节的设计师,还是想要深入探索模型潜力的开发者与研究人员,都能从中获益。其核心亮点在于极高的功能丰富度:不仅支持文生图、图生图、局部重绘(Inpainting)和外绘(Outpainting)等基础模式,还独创了注意力机制调整、提示词矩阵、负向提示词以及“高清修复”等高级功能。此外,它内置了 GFPGAN 和 CodeFormer 等人脸修复工具,支持多种神经网络放大算法,并允许用户通过插件系统无限扩展能力。即使是显存有限的设备,stable-diffusion-webui 也提供了相应的优化选项,让高质量的 AI 艺术创作变得触手可及。
everything-claude-code
everything-claude-code 是一套专为 AI 编程助手(如 Claude Code、Codex、Cursor 等)打造的高性能优化系统。它不仅仅是一组配置文件,而是一个经过长期实战打磨的完整框架,旨在解决 AI 代理在实际开发中面临的效率低下、记忆丢失、安全隐患及缺乏持续学习能力等核心痛点。 通过引入技能模块化、直觉增强、记忆持久化机制以及内置的安全扫描功能,everything-claude-code 能显著提升 AI 在复杂任务中的表现,帮助开发者构建更稳定、更智能的生产级 AI 代理。其独特的“研究优先”开发理念和针对 Token 消耗的优化策略,使得模型响应更快、成本更低,同时有效防御潜在的攻击向量。 这套工具特别适合软件开发者、AI 研究人员以及希望深度定制 AI 工作流的技术团队使用。无论您是在构建大型代码库,还是需要 AI 协助进行安全审计与自动化测试,everything-claude-code 都能提供强大的底层支持。作为一个曾荣获 Anthropic 黑客大奖的开源项目,它融合了多语言支持与丰富的实战钩子(hooks),让 AI 真正成长为懂上
ComfyUI
ComfyUI 是一款功能强大且高度模块化的视觉 AI 引擎,专为设计和执行复杂的 Stable Diffusion 图像生成流程而打造。它摒弃了传统的代码编写模式,采用直观的节点式流程图界面,让用户通过连接不同的功能模块即可构建个性化的生成管线。 这一设计巧妙解决了高级 AI 绘图工作流配置复杂、灵活性不足的痛点。用户无需具备编程背景,也能自由组合模型、调整参数并实时预览效果,轻松实现从基础文生图到多步骤高清修复等各类复杂任务。ComfyUI 拥有极佳的兼容性,不仅支持 Windows、macOS 和 Linux 全平台,还广泛适配 NVIDIA、AMD、Intel 及苹果 Silicon 等多种硬件架构,并率先支持 SDXL、Flux、SD3 等前沿模型。 无论是希望深入探索算法潜力的研究人员和开发者,还是追求极致创作自由度的设计师与资深 AI 绘画爱好者,ComfyUI 都能提供强大的支持。其独特的模块化架构允许社区不断扩展新功能,使其成为当前最灵活、生态最丰富的开源扩散模型工具之一,帮助用户将创意高效转化为现实。
NextChat
NextChat 是一款轻量且极速的 AI 助手,旨在为用户提供流畅、跨平台的大模型交互体验。它完美解决了用户在多设备间切换时难以保持对话连续性,以及面对众多 AI 模型不知如何统一管理的痛点。无论是日常办公、学习辅助还是创意激发,NextChat 都能让用户随时随地通过网页、iOS、Android、Windows、MacOS 或 Linux 端无缝接入智能服务。 这款工具非常适合普通用户、学生、职场人士以及需要私有化部署的企业团队使用。对于开发者而言,它也提供了便捷的自托管方案,支持一键部署到 Vercel 或 Zeabur 等平台。 NextChat 的核心亮点在于其广泛的模型兼容性,原生支持 Claude、DeepSeek、GPT-4 及 Gemini Pro 等主流大模型,让用户在一个界面即可自由切换不同 AI 能力。此外,它还率先支持 MCP(Model Context Protocol)协议,增强了上下文处理能力。针对企业用户,NextChat 提供专业版解决方案,具备品牌定制、细粒度权限控制、内部知识库整合及安全审计等功能,满足公司对数据隐私和个性化管理的高标准要求。
ML-For-Beginners
ML-For-Beginners 是由微软推出的一套系统化机器学习入门课程,旨在帮助零基础用户轻松掌握经典机器学习知识。这套课程将学习路径规划为 12 周,包含 26 节精炼课程和 52 道配套测验,内容涵盖从基础概念到实际应用的完整流程,有效解决了初学者面对庞大知识体系时无从下手、缺乏结构化指导的痛点。 无论是希望转型的开发者、需要补充算法背景的研究人员,还是对人工智能充满好奇的普通爱好者,都能从中受益。课程不仅提供了清晰的理论讲解,还强调动手实践,让用户在循序渐进中建立扎实的技能基础。其独特的亮点在于强大的多语言支持,通过自动化机制提供了包括简体中文在内的 50 多种语言版本,极大地降低了全球不同背景用户的学习门槛。此外,项目采用开源协作模式,社区活跃且内容持续更新,确保学习者能获取前沿且准确的技术资讯。如果你正寻找一条清晰、友好且专业的机器学习入门之路,ML-For-Beginners 将是理想的起点。
ragflow
RAGFlow 是一款领先的开源检索增强生成(RAG)引擎,旨在为大语言模型构建更精准、可靠的上下文层。它巧妙地将前沿的 RAG 技术与智能体(Agent)能力相结合,不仅支持从各类文档中高效提取知识,还能让模型基于这些知识进行逻辑推理和任务执行。 在大模型应用中,幻觉问题和知识滞后是常见痛点。RAGFlow 通过深度解析复杂文档结构(如表格、图表及混合排版),显著提升了信息检索的准确度,从而有效减少模型“胡编乱造”的现象,确保回答既有据可依又具备时效性。其内置的智能体机制更进一步,使系统不仅能回答问题,还能自主规划步骤解决复杂问题。 这款工具特别适合开发者、企业技术团队以及 AI 研究人员使用。无论是希望快速搭建私有知识库问答系统,还是致力于探索大模型在垂直领域落地的创新者,都能从中受益。RAGFlow 提供了可视化的工作流编排界面和灵活的 API 接口,既降低了非算法背景用户的上手门槛,也满足了专业开发者对系统深度定制的需求。作为基于 Apache 2.0 协议开源的项目,它正成为连接通用大模型与行业专有知识之间的重要桥梁。
