nlp-roadmap
nlp-roadmap 是一份专为自然语言处理(NLP)初学者设计的可视化学习指南,以思维导图和核心关键词的形式,系统梳理了从基础到进阶的完整知识体系。它有效解决了新手在面对庞杂的 NLP 领域时,常感到无从下手、知识点零散且缺乏清晰学习路径的痛点。
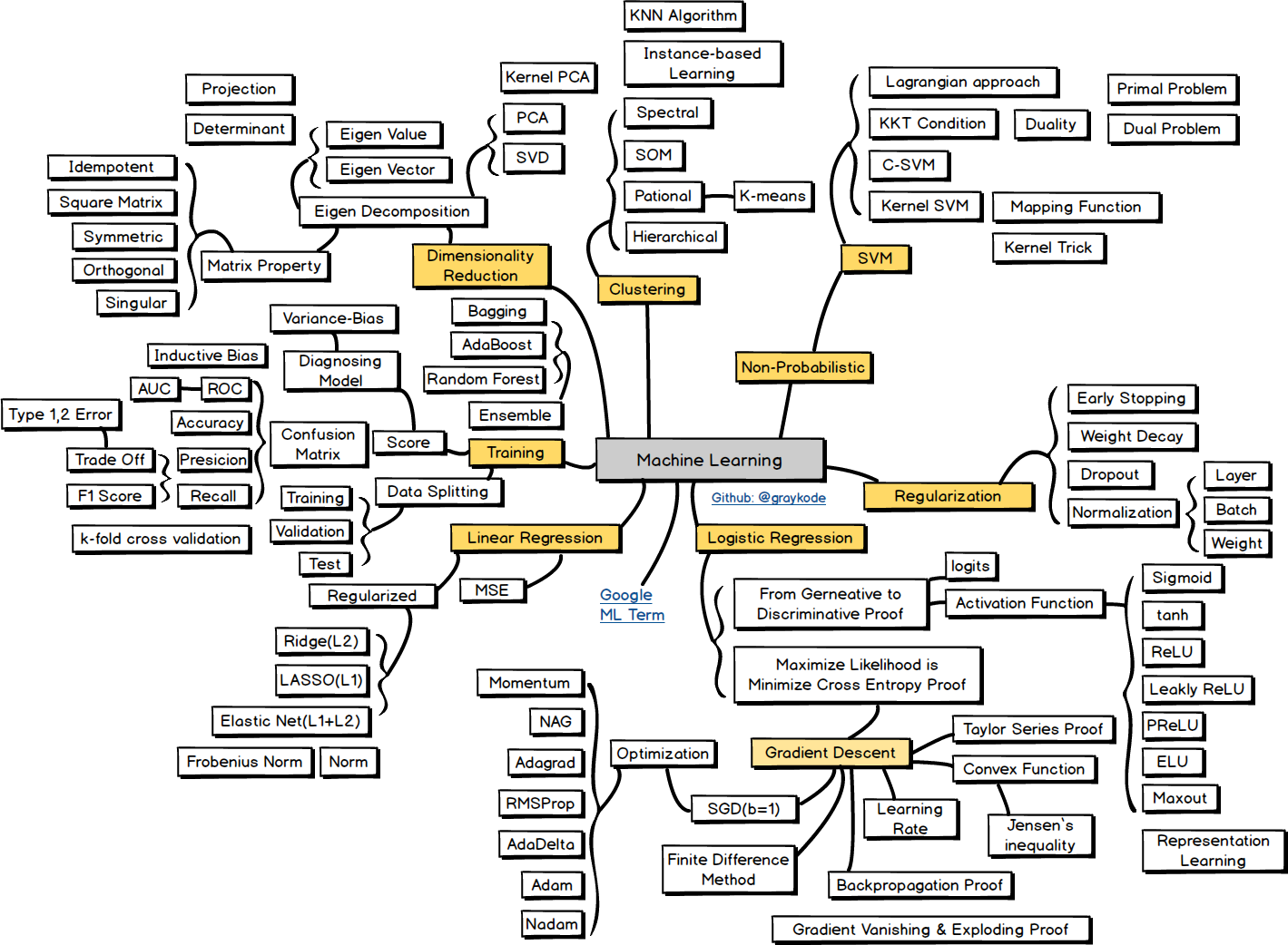
这份路线图涵盖了概率统计、机器学习、文本挖掘以及前沿的 SOTA NLP 模型等四大核心模块,帮助用户建立起结构化的认知框架。其独特之处在于将复杂的理论知识浓缩为直观的语义地图,并特别标注了必须掌握的关键概念,让学习者能聚焦重点,避免在海量信息中迷失方向。
nlp-roadmap 非常适合对人工智能感兴趣的学生、刚入行的开发者以及希望系统补充理论基础的研究人员使用。无论是作为自学的导航图,还是作为教学参考,它都能提供清晰的方向指引。项目基于 MIT 协议开源,鼓励社区共同贡献与维护,是一份免费且高质量的学习资源。
使用场景
计算机系大三学生小林计划自学自然语言处理(NLP)以准备暑期实习面试,面对海量且碎片化的技术资料感到无从下手。
没有 nlp-roadmap 时
- 学习路径混乱:在概率统计、机器学习和深度学习之间反复横跳,不清楚应该先掌握哪些数学基础再进入模型学习。
- 关键概念遗漏:盲目跟随网络教程,忽略了文本挖掘中的核心关键词,导致基础知识体系存在严重盲区。
- 资源筛选低效:花费大量时间在搜索引擎中辨别资料优劣,难以区分过时技术与当前 SOTA(最先进)模型。
- 缺乏全局视野:只能看到零散的知识点,无法构建从基础理论到前沿应用的完整知识图谱,面试时难以系统回答问题。
使用 nlp-roadmap 后
- 路线清晰明确:依据路线图定义的四大阶段(概率统计、机器学习、文本挖掘、NLP),按部就班地建立了循序渐进的学习计划。
- 核心重点突出:直接锁定方框内的关键术语进行针对性突破,确保掌握了该领域必不可少的核心概念。
- 资料精准对接:利用图中关联的经典教材和论文索引,快速定位高质量学习资源,大幅缩短了资料搜集时间。
- 知识体系完整:通过思维导图直观理解了各知识点间的逻辑联系,形成了从基础到 SOTA 模型的宏观认知,面试表达更有条理。
nlp-roadmap 将碎片化的 NLP 知识重构为可视化的成长地图,帮助学习者从迷茫的“盲人摸象”转变为高效的“按图索骥”。
运行环境要求
未说明
未说明

快速开始
nlp-roadmap


nlp-roadmap 是面向对自然语言处理感兴趣的学习者的 路线图(思维导图) 和 关键词。该路线图涵盖了从基础概率/统计学到当前最先进 NLP 模型的各类学习资料。
注意事项!
- 由于这些关键词以语义思维导图的形式呈现,它们之间的关系可能存在多种解读方式。请重点关注 方框中的关键词,将其视为需要掌握的核心内容。
- 将大量关键词和知识浓缩到一张图片中是一项极具挑战性的工作。因此,请注意,这份路线图仅作为一种建议或参考思路。
- 您可以自由使用本材料,包括用于商业用途,但 强烈建议注明出处。
课程大纲
概率与统计

机器学习

文本挖掘

自然语言处理

贡献
任何人都可以为本仓库做出贡献。贡献形式可以从修正错别字到提供对现有内容的不同视角。欢迎按照 kamranahmedse/developer-roadmap 的相同贡献指南参与贡献。
参考文献
[1] ratsgo 的文本挖掘博客 (ratsgo.github.io),作者:ratsgo/ratsgo.github.io
[2] (韩语)用于文本挖掘的学习资源,作者:lovit/textmining-tutorial
[3] Christopher Bishop(2006). 模式识别与机器学习
[4] Young, T., Hazarika, D., Poria, S., & Cambria, E. (2017). 基于深度学习的自然语言处理最新趋势. arXiv 预印本 arXiv:1708.02709.
[5] 面向 NLP 实践者的精选论文集,作者:mihail911/nlp-library
特别感谢 ratsgo 和 lovit,他们创作了非常优秀的文章和讲座。
许可证
本项目采用 MIT 许可证:
版权所有 © 2019 Tae-Hwan Jung。
作者
- Tae Hwan Jung @graykode,庆熙大学计算机工程系本科生。
- 作者邮箱:nlkey2022@gmail.com
相似工具推荐
stable-diffusion-webui
stable-diffusion-webui 是一个基于 Gradio 构建的网页版操作界面,旨在让用户能够轻松地在本地运行和使用强大的 Stable Diffusion 图像生成模型。它解决了原始模型依赖命令行、操作门槛高且功能分散的痛点,将复杂的 AI 绘图流程整合进一个直观易用的图形化平台。 无论是希望快速上手的普通创作者、需要精细控制画面细节的设计师,还是想要深入探索模型潜力的开发者与研究人员,都能从中获益。其核心亮点在于极高的功能丰富度:不仅支持文生图、图生图、局部重绘(Inpainting)和外绘(Outpainting)等基础模式,还独创了注意力机制调整、提示词矩阵、负向提示词以及“高清修复”等高级功能。此外,它内置了 GFPGAN 和 CodeFormer 等人脸修复工具,支持多种神经网络放大算法,并允许用户通过插件系统无限扩展能力。即使是显存有限的设备,stable-diffusion-webui 也提供了相应的优化选项,让高质量的 AI 艺术创作变得触手可及。
everything-claude-code
everything-claude-code 是一套专为 AI 编程助手(如 Claude Code、Codex、Cursor 等)打造的高性能优化系统。它不仅仅是一组配置文件,而是一个经过长期实战打磨的完整框架,旨在解决 AI 代理在实际开发中面临的效率低下、记忆丢失、安全隐患及缺乏持续学习能力等核心痛点。 通过引入技能模块化、直觉增强、记忆持久化机制以及内置的安全扫描功能,everything-claude-code 能显著提升 AI 在复杂任务中的表现,帮助开发者构建更稳定、更智能的生产级 AI 代理。其独特的“研究优先”开发理念和针对 Token 消耗的优化策略,使得模型响应更快、成本更低,同时有效防御潜在的攻击向量。 这套工具特别适合软件开发者、AI 研究人员以及希望深度定制 AI 工作流的技术团队使用。无论您是在构建大型代码库,还是需要 AI 协助进行安全审计与自动化测试,everything-claude-code 都能提供强大的底层支持。作为一个曾荣获 Anthropic 黑客大奖的开源项目,它融合了多语言支持与丰富的实战钩子(hooks),让 AI 真正成长为懂上
ComfyUI
ComfyUI 是一款功能强大且高度模块化的视觉 AI 引擎,专为设计和执行复杂的 Stable Diffusion 图像生成流程而打造。它摒弃了传统的代码编写模式,采用直观的节点式流程图界面,让用户通过连接不同的功能模块即可构建个性化的生成管线。 这一设计巧妙解决了高级 AI 绘图工作流配置复杂、灵活性不足的痛点。用户无需具备编程背景,也能自由组合模型、调整参数并实时预览效果,轻松实现从基础文生图到多步骤高清修复等各类复杂任务。ComfyUI 拥有极佳的兼容性,不仅支持 Windows、macOS 和 Linux 全平台,还广泛适配 NVIDIA、AMD、Intel 及苹果 Silicon 等多种硬件架构,并率先支持 SDXL、Flux、SD3 等前沿模型。 无论是希望深入探索算法潜力的研究人员和开发者,还是追求极致创作自由度的设计师与资深 AI 绘画爱好者,ComfyUI 都能提供强大的支持。其独特的模块化架构允许社区不断扩展新功能,使其成为当前最灵活、生态最丰富的开源扩散模型工具之一,帮助用户将创意高效转化为现实。
NextChat
NextChat 是一款轻量且极速的 AI 助手,旨在为用户提供流畅、跨平台的大模型交互体验。它完美解决了用户在多设备间切换时难以保持对话连续性,以及面对众多 AI 模型不知如何统一管理的痛点。无论是日常办公、学习辅助还是创意激发,NextChat 都能让用户随时随地通过网页、iOS、Android、Windows、MacOS 或 Linux 端无缝接入智能服务。 这款工具非常适合普通用户、学生、职场人士以及需要私有化部署的企业团队使用。对于开发者而言,它也提供了便捷的自托管方案,支持一键部署到 Vercel 或 Zeabur 等平台。 NextChat 的核心亮点在于其广泛的模型兼容性,原生支持 Claude、DeepSeek、GPT-4 及 Gemini Pro 等主流大模型,让用户在一个界面即可自由切换不同 AI 能力。此外,它还率先支持 MCP(Model Context Protocol)协议,增强了上下文处理能力。针对企业用户,NextChat 提供专业版解决方案,具备品牌定制、细粒度权限控制、内部知识库整合及安全审计等功能,满足公司对数据隐私和个性化管理的高标准要求。
ML-For-Beginners
ML-For-Beginners 是由微软推出的一套系统化机器学习入门课程,旨在帮助零基础用户轻松掌握经典机器学习知识。这套课程将学习路径规划为 12 周,包含 26 节精炼课程和 52 道配套测验,内容涵盖从基础概念到实际应用的完整流程,有效解决了初学者面对庞大知识体系时无从下手、缺乏结构化指导的痛点。 无论是希望转型的开发者、需要补充算法背景的研究人员,还是对人工智能充满好奇的普通爱好者,都能从中受益。课程不仅提供了清晰的理论讲解,还强调动手实践,让用户在循序渐进中建立扎实的技能基础。其独特的亮点在于强大的多语言支持,通过自动化机制提供了包括简体中文在内的 50 多种语言版本,极大地降低了全球不同背景用户的学习门槛。此外,项目采用开源协作模式,社区活跃且内容持续更新,确保学习者能获取前沿且准确的技术资讯。如果你正寻找一条清晰、友好且专业的机器学习入门之路,ML-For-Beginners 将是理想的起点。
ragflow
RAGFlow 是一款领先的开源检索增强生成(RAG)引擎,旨在为大语言模型构建更精准、可靠的上下文层。它巧妙地将前沿的 RAG 技术与智能体(Agent)能力相结合,不仅支持从各类文档中高效提取知识,还能让模型基于这些知识进行逻辑推理和任务执行。 在大模型应用中,幻觉问题和知识滞后是常见痛点。RAGFlow 通过深度解析复杂文档结构(如表格、图表及混合排版),显著提升了信息检索的准确度,从而有效减少模型“胡编乱造”的现象,确保回答既有据可依又具备时效性。其内置的智能体机制更进一步,使系统不仅能回答问题,还能自主规划步骤解决复杂问题。 这款工具特别适合开发者、企业技术团队以及 AI 研究人员使用。无论是希望快速搭建私有知识库问答系统,还是致力于探索大模型在垂直领域落地的创新者,都能从中受益。RAGFlow 提供了可视化的工作流编排界面和灵活的 API 接口,既降低了非算法背景用户的上手门槛,也满足了专业开发者对系统深度定制的需求。作为基于 Apache 2.0 协议开源的项目,它正成为连接通用大模型与行业专有知识之间的重要桥梁。