prism-insight
prism-insight 是一款基于人工智能的股市分析与自动交易系统,旨在帮助投资者在复杂的市场中捕捉机遇。它通过协调 13 个以上的专用 AI 智能体协同工作,能够自动识别潜力飙升的股票,生成媲美专业分析师的深度报告,并执行自动化交易策略,从而解决个人投资者难以实时处理海量数据、缺乏专业分析能力以及容易错失最佳交易时机等痛点。
该系统不仅支持 OpenAI GPT-5 和 Anthropic Claude 等主流大模型,还具备一项独特的技术亮点:用户无需购买昂贵的 API 密钥,直接利用现有的 ChatGPT Plus 或 Pro 订阅即可运行全套分析功能,大幅降低了使用门槛。此外,prism-insight 提供了完善的移动端应用和 Telegram 即时警报服务,让用户能随时随地获取定制化的市场洞察。
这款工具既适合希望利用自动化策略提升效率的个人投资者和普通股民,也适合对多智能体协作系统感兴趣的开发者和技术研究人员。无论是想要获取每日精选股讯,还是希望深入研究 AI 在金融领域的应用架构,prism-insight 都能提供强大而灵活的支持。
使用场景
一位忙碌的个人投资者希望在美股开盘前快速捕捉潜在暴涨股,并获取机构级别的分析报告以辅助决策,但受限于时间和专业分析能力,往往错失良机或盲目跟风。
没有 prism-insight 时
- 信息过载且滞后:需要手动浏览数十个新闻源和论坛,难以在海量噪音中及时识别真正的市场异动信号。
- 分析深度不足:缺乏专业金融背景,只能看懂表面涨跌,无法深入解读财报数据、宏观情绪与技术指标的关联。
- 决策依赖直觉:由于缺少系统化的数据支撑,买卖操作多凭感觉或跟随社交媒体大 V,风险极高且难以复盘。
- 时间成本高昂:整理一份完整的个股分析报告通常需要数小时,导致无法在交易窗口期内做出反应。
使用 prism-insight 后
- 智能精准预警:13+ 个专用 AI 代理协同工作,自动扫描全市场并实时推送经过筛选的“激增股票”警报,直达 Telegram 或手机 App。
- 生成分析师级报告:一键调用 GPT-5 或 Claude 模型,几分钟内输出包含基本面、技术面及风险评级的 PDF 深度报告,质量媲美华尔街投行。
- 数据驱动决策:基于多维度 AI 推理给出明确的交易建议,让每一次建仓或止盈都有据可依,显著降低情绪化交易比例。
- 零门槛高效执行:支持通过现有的 ChatGPT Plus 订阅直接运行,无需昂贵 API 费用,从数据获取到报告生成全程自动化,节省 90% 的研究时间。
prism-insight 将原本需要专业团队数小时完成的市场洞察工作,压缩为个人投资者几分钟即可掌握的决策依据,真正实现了机构级分析能力的平民化。
运行环境要求
- Linux
- macOS
- Windows
未说明
未说明

快速开始
PRISM-INSIGHT
人工智能驱动的股市分析与交易系统
13个以上的专业AI智能体协同工作,用于识别飙升股票、生成分析师级别的报告,并自动执行交易。
English | 한국어 | 日本語 | 中文 | Español
白金赞助商
新增:支持 ChatGPT Plus/Pro 订阅
没有 API 密钥?没关系。 PRISM-INSIGHT 现在支持通过 Codex OAuth 代理,直接利用您的 ChatGPT Plus(每月20美元)或 Pro(每月200美元)订阅来运行分析。
# 一次性登录
python -m cores.chatgpt_proxy.oauth_login
# 使用您的 ChatGPT 订阅运行
PRISM_OPENAI_AUTH_MODE=chatgpt_oauth python stock_analysis_orchestrator.py --mode morning
无需支付任何 API 费用。分析功能依旧强大。您现有的订阅即可完成所有工作。
移动应用
- 智能筛选 —— 只接收您关心的 Telegram 警报
- PDF 报告 —— 专为移动设备优化的 AI 分析报告
- 首发促销(截至2026年4月23日) —— 立即安装即可获得20个免费积分(正常情况下仅10个)
观看 PRISM-INSIGHT 实际运行
立即体验(无需安装)
1. 实时仪表板
实时查看 AI 交易表现: analysis.stocksimulation.kr
2. Telegram 频道
每日获取飙升股票警报及 AI 分析报告:
3. 示例报告
观看由 AI 生成的苹果公司分析报告:
60秒内试用(美股)
尝试 PRISM-INSIGHT 的最快方式。只需一个 OpenAI API 密钥。
# 克隆并运行快速入门脚本
git clone https://github.com/dragon1086/prism-insight.git
cd prism-insight
./quickstart.sh YOUR_OPENAI_API_KEY
这将生成一份针对苹果公司(AAPL)的 AI 分析报告。您也可以尝试其他股票:
python3 demo.py MSFT # 微软
python3 demo.py NVDA # 英伟达
python3 demo.py TSLA --language ko # 特斯拉(韩语报告)
获取您的 OpenAI API 密钥,请访问 OpenAI 平台
可选:在
mcp_agent.config.yaml中添加一个 Perplexity API 密钥 以进行新闻分析可选:添加
ADANOS_API_KEY,以便用结构化的社交情绪背景信息丰富美股新闻分析
您的人工智能生成的 PDF 报告将保存在 prism-us/pdf_reports/ 目录下。
或者使用 Docker(无需 Python 环境搭建)
# 1. 设置您的 OpenAI API 密钥
export OPENAI_API_KEY=sk-your-key-here
# 2. 启动容器
docker-compose -f docker-compose.quickstart.yml up -d
# 3. 运行分析
docker exec -it prism-quickstart python3 demo.py NVDA
报告将保存到 ./quickstart-output/ 目录下。
完整安装
前置条件
- Python 3.10+ 或 Docker
- OpenAI API 密钥(在此获取)或 ChatGPT Plus/Pro 订阅
方案 A:Python 安装
# 1. 克隆并安装
git clone https://github.com/dragon1086/prism-insight.git
cd prism-insight
pip install -r requirements.txt
# 2. 安装 Playwright 以生成 PDF
python3 -m playwright install chromium
# 3. 安装 perplexity-ask MCP 服务器
cd perplexity-ask && npm install && npm run build && cd ..
# 4. 配置设置
cp mcp_agent.config.yaml.example mcp_agent.config.yaml
cp mcp_agent.secrets.yaml.example mcp_agent.secrets.yaml
# 编辑 mcp_agent.secrets.yaml,填入您的 OpenAI API 密钥
# 编辑 mcp_agent.config.yaml,填入 KRX 凭证(Kakao 账号)
# 5. 运行分析(无需 Telegram!)
python stock_analysis_orchestrator.py --mode morning --no-telegram
方案 B:Docker(推荐用于生产环境)
# 1. 克隆并配置
git clone https://github.com/dragon1086/prism-insight.git
cd prism-insight
cp mcp_agent.config.yaml.example mcp_agent.config.yaml
cp mcp_agent.secrets.yaml.example mcp_agent.secrets.yaml
# 根据您的 API 密钥编辑配置文件
# 2. 构建并运行
docker-compose up -d
# 3. 手动运行分析(可选)
docker exec prism-insight-container python3 stock_analysis_orchestrator.py --mode morning --no-telegram
完整安装指南:docs/SETUP.md
什么是 PRISM-INSIGHT?
PRISM-INSIGHT 是一个完全开源、免费的人工智能驱动的股市分析系统,适用于**韩国(KOSPI/KOSDAQ)和美国(NYSE/NASDAQ)**市场。
核心功能
- 异动股票检测 — 自动检测成交量或价格出现异常波动的股票
- AI分析报告 — 由13个专业AI智能体生成的专业分析师级报告
- 交易模拟 — 基于AI的买卖决策与投资组合管理
- 自动化交易 — 通过韩国投资证券API实盘执行
- Telegram集成 — 实时预警及多语言广播
- 宏观情报 — 市场状态识别、行业轮动分析、风险事件监控
AI模型
- 分析与交易:OpenAI GPT-5 / GPT-5.4-mini(通过API或ChatGPT Plus订阅)
- 报告生成:Anthropic Claude Sonnet 4.6
- 翻译:OpenAI GPT-5(支持英语、日语、中文、西班牙语)
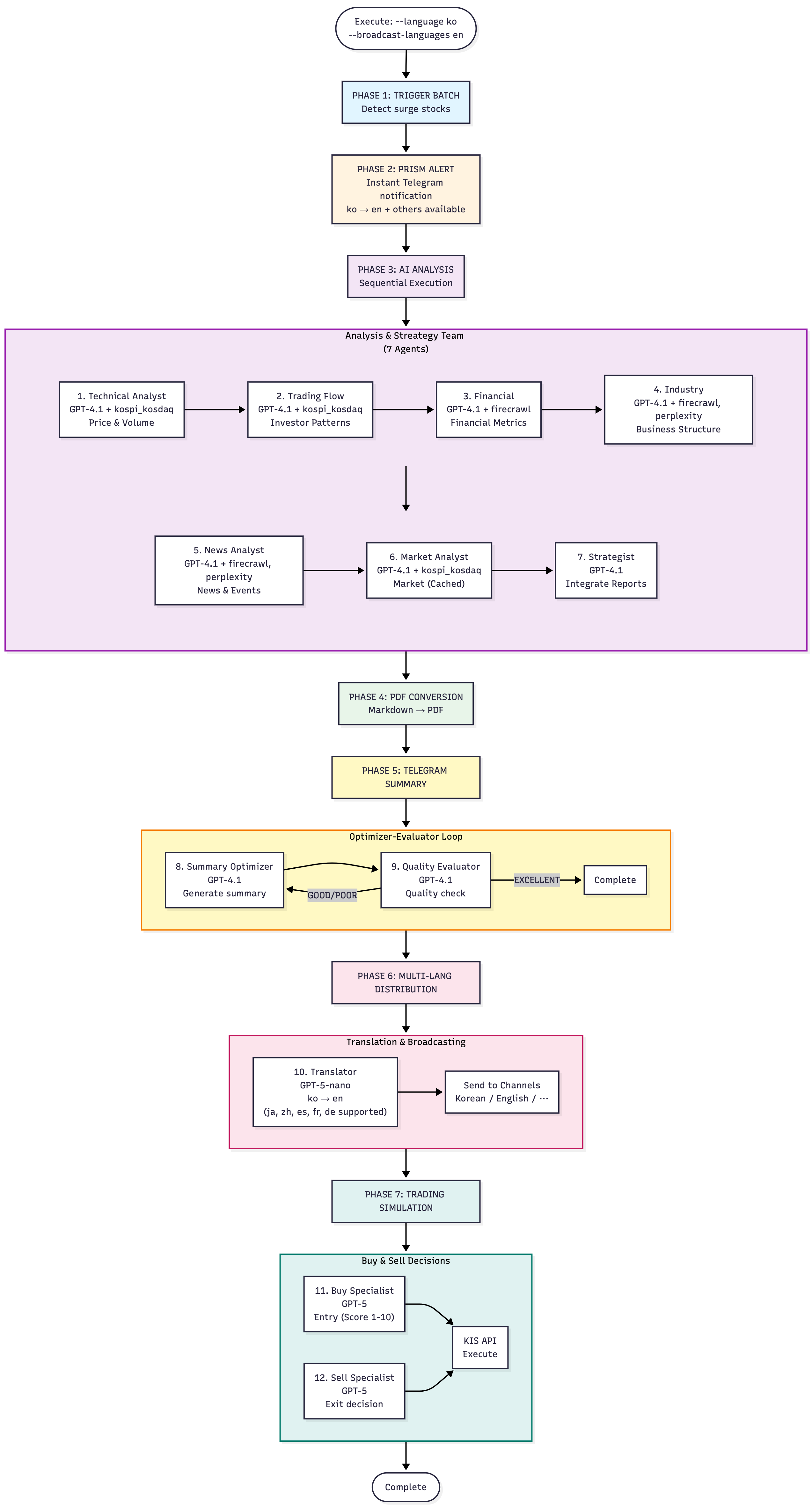
AI智能体系统
13个以上的专业智能体协同工作,分为多个团队:
| 团队 | 智能体数量 | 用途 |
|---|---|---|
| 宏观 | 1个 | 市场状态、行业轮动、风险事件 |
| 分析 | 6个 | 技术面、财务、行业、新闻、市场分析 |
| 策略 | 1个 | 投资策略整合 |
| 沟通 | 3个 | 总结、质量评估、翻译 |
| 交易 | 3个 | 买入/卖出决策、交易日志 |
| 咨询 | 2个 | 通过Telegram与用户互动 |
查看智能体工作流程图
详细智能体文档:docs/CLAUDE_AGENTS.md
核心特性
| 特性 | 描述 |
|---|---|
| AI分析 | 通过GPT-5多智能体系统提供专家级别的股票分析 |
| 异动检测 | 通过早盘/午盘市场趋势分析自动创建观察名单 |
| Telegram | 实时将分析内容分发至频道 |
| 交易模拟 | 基于AI的投资策略模拟 |
| 自动交易 | 通过韩国投资证券API执行 |
| 仪表板 | 透明化展示投资组合、交易记录及业绩表现 |
| 自我优化 | 交易日志反馈循环——历史触发信号的胜率会自动影响未来的买入决策(详情) |
| 美国市场 | 完全支持NYSE/NASDAQ的分析 |
| 宏观情报 | 市场状态识别与行业轮动,助力更智能的选股 |
| 移动应用 | iOS和Android应用,具备智能筛选功能及PDF报告 |
查看仪表板截图
交易业绩
韩国市场 — 第二季
| 指标 | 数值 |
|---|---|
| 时间范围 | 2025年9月30日至2026年3月24日 |
| 总交易次数 | 86次 |
| 胜率 | 45.35% |
| 单笔平均收益率 | +2.84% |
| 累计收益率 | +244.63% |
| 当前持仓 | 5只股票 |
美国市场(Beta版)
| 指标 | 数值 |
|---|---|
| 时间范围 | 2026年1月28日至2026年3月21日 |
| 总交易次数 | 13次 |
| 当前持仓 | 6只股票 |
美国股市模块
同样采用AI驱动的工作流程处理美国市场数据:
# 运行美国市场分析
python prism-us/us_stock_analysis_orchestrator.py --mode morning --no-telegram
# 生成英文报告
python prism-us/us_stock_analysis_orchestrator.py --mode morning --language en
数据来源:yahoo-finance-mcp、sec-edgar-mcp(SEC文件、内幕交易信息)
文档
| 文档 | 描述 |
|---|---|
| docs/SETUP.md | 完整安装指南 |
| docs/CLAUDE_AGENTS.md | AI智能体系统详细说明 |
| docs/TRIGGER_BATCH_ALGORITHMS.md | 异动检测算法 |
| docs/TRADING_JOURNAL.md | 交易记忆系统 |
| docs/chatgpt-oauth/setup.md | ChatGPT OAuth代理设置 |
前端示例
仪表板
实时跟踪投资组合与业绩表现的仪表板。
cd examples/dashboard
npm install
npm run dev
# 访问 http://localhost:3000
功能:投资组合概览、交易历史、业绩指标、市场选择器(韩/美)、与KOSPI/KOSDAQ收益对比
仪表板搭建指南:examples/dashboard/DASHBOARD_README.md
MCP服务器
韩国市场
- kospi_kosdaq — KRX股票数据
- firecrawl — 网页爬取
- perplexity — 网络搜索
- sqlite — 交易模拟数据库
美国市场
- yahoo-finance-mcp — OHLCV、财务数据
- sec-edgar-mcp — SEC文件、内幕交易信息
贡献方式
- Fork该项目
- 创建功能分支(
git checkout -b feature/amazing-feature) - 提交更改(
git commit -m '添加超赞功能') - 推送到分支(
git push origin feature/amazing-feature) - 创建Pull Request
许可证
双重许可:
个人及开源使用
根据AGPL-3.0协议,个人使用、非商业项目及开源开发均可免费使用。
商业SaaS使用
SaaS公司需另行申请商业许可。
联系方式:dragon1086@naver.com
详情:LICENSE-COMMERCIAL.md
免责声明
分析信息仅供参考,不构成投资建议。所有投资决策及其产生的盈亏均由投资者自行承担。
赞助
支持本项目
每月运营成本(约310美元/月):
- OpenAI API:约235美元/月
- Anthropic API:约11美元/月
- Firecrawl + Perplexity:约35美元/月
- 服务器基础设施:约30美元/月
目前我们正为超过450位用户提供免费服务。
项目增长
如果这个项目对您有帮助,请给我们点个赞吧!
联系方式:GitHub Issues | Telegram | 讨论区
版本历史
v2.9.02026/03/31v2.8.02026/03/24v2.7.02026/03/18v2.6.02026/03/11v2.5.02026/02/24v2.4.12026/02/10v2.4.02026/02/09v2.3.02026/02/06v2.2.02026/02/04v2.1.02026/01/28v2.0.02026/01/27v1.16.72026/01/16v1.16.62026/01/13v1.16.52026/01/12v1.16.32026/01/11v1.15.12026/01/05v1.15.02026/01/04v1.14.22025/12/30v1.14.02025/12/30v1.13.32025/12/26常见问题
相似工具推荐
stable-diffusion-webui
stable-diffusion-webui 是一个基于 Gradio 构建的网页版操作界面,旨在让用户能够轻松地在本地运行和使用强大的 Stable Diffusion 图像生成模型。它解决了原始模型依赖命令行、操作门槛高且功能分散的痛点,将复杂的 AI 绘图流程整合进一个直观易用的图形化平台。 无论是希望快速上手的普通创作者、需要精细控制画面细节的设计师,还是想要深入探索模型潜力的开发者与研究人员,都能从中获益。其核心亮点在于极高的功能丰富度:不仅支持文生图、图生图、局部重绘(Inpainting)和外绘(Outpainting)等基础模式,还独创了注意力机制调整、提示词矩阵、负向提示词以及“高清修复”等高级功能。此外,它内置了 GFPGAN 和 CodeFormer 等人脸修复工具,支持多种神经网络放大算法,并允许用户通过插件系统无限扩展能力。即使是显存有限的设备,stable-diffusion-webui 也提供了相应的优化选项,让高质量的 AI 艺术创作变得触手可及。
everything-claude-code
everything-claude-code 是一套专为 AI 编程助手(如 Claude Code、Codex、Cursor 等)打造的高性能优化系统。它不仅仅是一组配置文件,而是一个经过长期实战打磨的完整框架,旨在解决 AI 代理在实际开发中面临的效率低下、记忆丢失、安全隐患及缺乏持续学习能力等核心痛点。 通过引入技能模块化、直觉增强、记忆持久化机制以及内置的安全扫描功能,everything-claude-code 能显著提升 AI 在复杂任务中的表现,帮助开发者构建更稳定、更智能的生产级 AI 代理。其独特的“研究优先”开发理念和针对 Token 消耗的优化策略,使得模型响应更快、成本更低,同时有效防御潜在的攻击向量。 这套工具特别适合软件开发者、AI 研究人员以及希望深度定制 AI 工作流的技术团队使用。无论您是在构建大型代码库,还是需要 AI 协助进行安全审计与自动化测试,everything-claude-code 都能提供强大的底层支持。作为一个曾荣获 Anthropic 黑客大奖的开源项目,它融合了多语言支持与丰富的实战钩子(hooks),让 AI 真正成长为懂上
ComfyUI
ComfyUI 是一款功能强大且高度模块化的视觉 AI 引擎,专为设计和执行复杂的 Stable Diffusion 图像生成流程而打造。它摒弃了传统的代码编写模式,采用直观的节点式流程图界面,让用户通过连接不同的功能模块即可构建个性化的生成管线。 这一设计巧妙解决了高级 AI 绘图工作流配置复杂、灵活性不足的痛点。用户无需具备编程背景,也能自由组合模型、调整参数并实时预览效果,轻松实现从基础文生图到多步骤高清修复等各类复杂任务。ComfyUI 拥有极佳的兼容性,不仅支持 Windows、macOS 和 Linux 全平台,还广泛适配 NVIDIA、AMD、Intel 及苹果 Silicon 等多种硬件架构,并率先支持 SDXL、Flux、SD3 等前沿模型。 无论是希望深入探索算法潜力的研究人员和开发者,还是追求极致创作自由度的设计师与资深 AI 绘画爱好者,ComfyUI 都能提供强大的支持。其独特的模块化架构允许社区不断扩展新功能,使其成为当前最灵活、生态最丰富的开源扩散模型工具之一,帮助用户将创意高效转化为现实。
NextChat
NextChat 是一款轻量且极速的 AI 助手,旨在为用户提供流畅、跨平台的大模型交互体验。它完美解决了用户在多设备间切换时难以保持对话连续性,以及面对众多 AI 模型不知如何统一管理的痛点。无论是日常办公、学习辅助还是创意激发,NextChat 都能让用户随时随地通过网页、iOS、Android、Windows、MacOS 或 Linux 端无缝接入智能服务。 这款工具非常适合普通用户、学生、职场人士以及需要私有化部署的企业团队使用。对于开发者而言,它也提供了便捷的自托管方案,支持一键部署到 Vercel 或 Zeabur 等平台。 NextChat 的核心亮点在于其广泛的模型兼容性,原生支持 Claude、DeepSeek、GPT-4 及 Gemini Pro 等主流大模型,让用户在一个界面即可自由切换不同 AI 能力。此外,它还率先支持 MCP(Model Context Protocol)协议,增强了上下文处理能力。针对企业用户,NextChat 提供专业版解决方案,具备品牌定制、细粒度权限控制、内部知识库整合及安全审计等功能,满足公司对数据隐私和个性化管理的高标准要求。
ML-For-Beginners
ML-For-Beginners 是由微软推出的一套系统化机器学习入门课程,旨在帮助零基础用户轻松掌握经典机器学习知识。这套课程将学习路径规划为 12 周,包含 26 节精炼课程和 52 道配套测验,内容涵盖从基础概念到实际应用的完整流程,有效解决了初学者面对庞大知识体系时无从下手、缺乏结构化指导的痛点。 无论是希望转型的开发者、需要补充算法背景的研究人员,还是对人工智能充满好奇的普通爱好者,都能从中受益。课程不仅提供了清晰的理论讲解,还强调动手实践,让用户在循序渐进中建立扎实的技能基础。其独特的亮点在于强大的多语言支持,通过自动化机制提供了包括简体中文在内的 50 多种语言版本,极大地降低了全球不同背景用户的学习门槛。此外,项目采用开源协作模式,社区活跃且内容持续更新,确保学习者能获取前沿且准确的技术资讯。如果你正寻找一条清晰、友好且专业的机器学习入门之路,ML-For-Beginners 将是理想的起点。
ragflow
RAGFlow 是一款领先的开源检索增强生成(RAG)引擎,旨在为大语言模型构建更精准、可靠的上下文层。它巧妙地将前沿的 RAG 技术与智能体(Agent)能力相结合,不仅支持从各类文档中高效提取知识,还能让模型基于这些知识进行逻辑推理和任务执行。 在大模型应用中,幻觉问题和知识滞后是常见痛点。RAGFlow 通过深度解析复杂文档结构(如表格、图表及混合排版),显著提升了信息检索的准确度,从而有效减少模型“胡编乱造”的现象,确保回答既有据可依又具备时效性。其内置的智能体机制更进一步,使系统不仅能回答问题,还能自主规划步骤解决复杂问题。 这款工具特别适合开发者、企业技术团队以及 AI 研究人员使用。无论是希望快速搭建私有知识库问答系统,还是致力于探索大模型在垂直领域落地的创新者,都能从中受益。RAGFlow 提供了可视化的工作流编排界面和灵活的 API 接口,既降低了非算法背景用户的上手门槛,也满足了专业开发者对系统深度定制的需求。作为基于 Apache 2.0 协议开源的项目,它正成为连接通用大模型与行业专有知识之间的重要桥梁。


