ml-engineer-roadmap
ml-engineer-roadmap 是一份专为 aspiring 机器学习工程师打造的可视化学习指南。它通过清晰的技术路线图,展示了从入门到进阶所需掌握的核心技能与工具栈,帮助学习者理清繁杂的知识体系。
面对机器学习领域层出不穷的新框架和概念,初学者往往容易迷失方向,不知从何学起或盲目追逐热点。这份路线图正是为了解决这一痛点而生,它不仅列出了学习路径,更强调了理解“为何选择某项技术”的重要性,引导用户根据实际场景而非流行趋势做出明智的技术选型。
该资源非常适合希望转型或入行机器学习工程领域的开发者、计算机专业学生以及自学者使用。对于刚起步的朋友,它提供了宏观的行业全景,避免因内容庞大而产生畏难情绪;对于有一定基础的学习者,它则是查漏补缺、规划下一步成长的参考地图。其独特的亮点在于采用了直观的图表形式(基于 Balsamiq 制作),将抽象的学习路径具象化,并明确区分了不同阶段的重点,让成长路径一目了然。作为开源项目,它也欢迎社区共同贡献与完善,确保持续与时俱进。
使用场景
某高校计算机系教授正试图为即将毕业的学生制定一份机器学习工程师的进阶指南,却苦于技术栈更新太快而难以梳理清晰的学习路径。
没有 ml-engineer-roadmap 时
- 学生在面对海量的框架和工具时感到无所适从,盲目追逐“热门”技术而忽视了实际场景的适用性。
- 缺乏系统性的全景视图,导致学习过程支离破碎,无法理解不同技术模块之间的逻辑关联。
- 初学者容易被复杂的知识体系吓退,因不知道从何入手而产生严重的焦虑感,甚至放弃学习。
- 教师需要花费大量时间手动整理零散资料,却仍难以提供一份权威且结构化的行业参考标准。
使用 ml-engineer-roadmap 后
- 学生通过清晰的路径图明白了“什么技术适合什么场景”,不再盲目跟风,而是根据需求选择最合适的工具。
- 借助可视化的图表,学习者能直观掌握从基础到进阶的完整技术 landscape,建立起系统的知识架构。
- 明确的阶段划分让初学者明白无需一开始就掌握所有内容,有效缓解了畏难情绪,能够按部就班地成长。
- 教授直接利用该路线图作为教学大纲的核心参考,大幅减少了备课成本,并为学生提供了极具价值的行业视角。
ml-engineer-roadmap 的核心价值在于将混乱的技术海洋转化为清晰的导航图,帮助学习者从迷茫走向有序,专注于构建真正匹配岗位需求的能力体系。
运行环境要求
未说明
未说明

快速开始
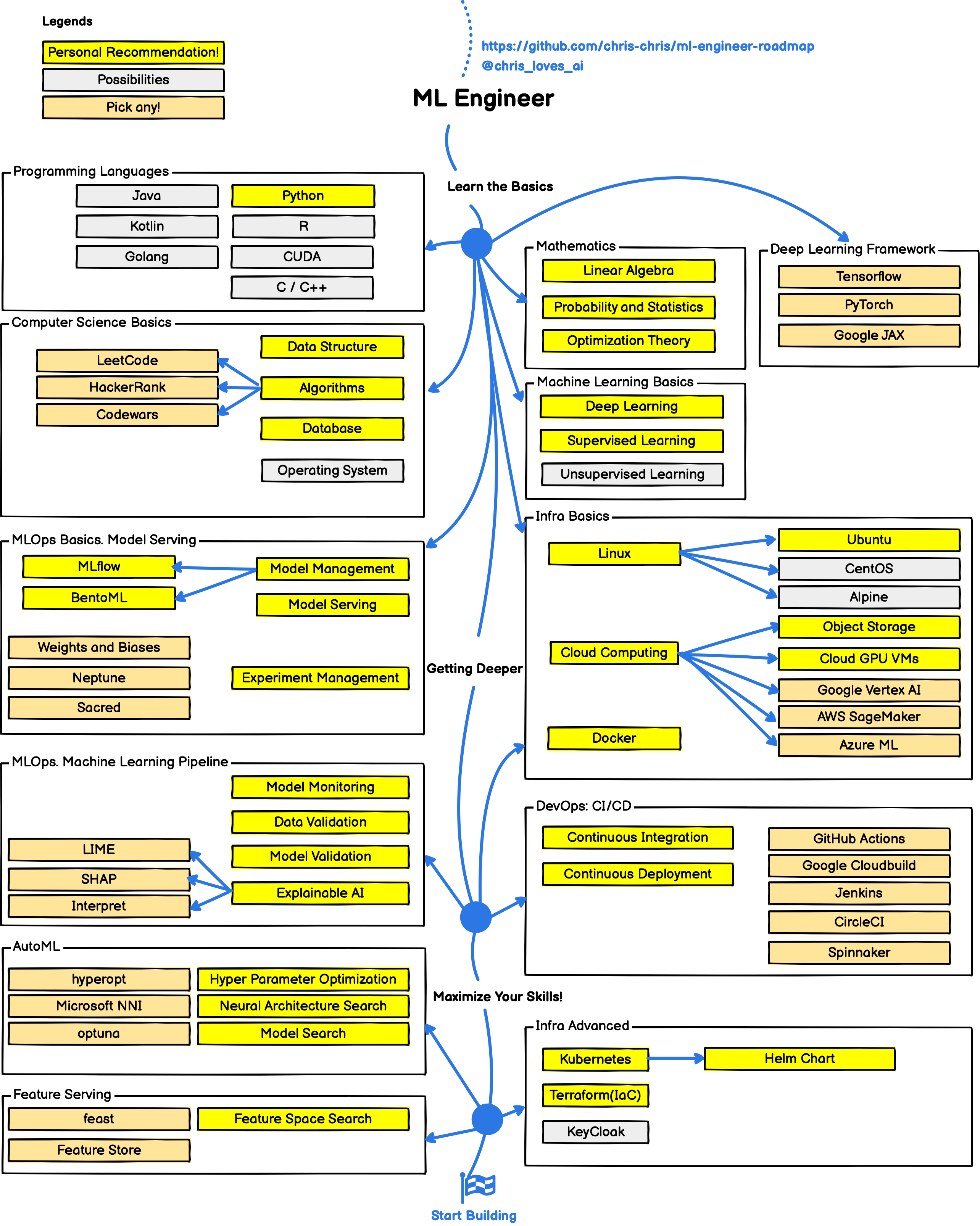
2021年机器学习工程师路线图
受web-developer-roadmap启发,本路线图旨在指导你如何在2021年成为一名机器学习工程师。
以下是一些图表,展示了你可以选择的发展路径以及需要掌握的技术栈,以成为一名机器学习工程师。这些图表是我为一位老教授制作的,他希望与自己的大学生分享,帮助他们更好地了解行业前景;现在也与社区共享,希望能对大家有所帮助。
本路线图的目的
本路线图旨在为你提供行业全景,并在你对未来学习方向感到困惑时给予指引,而非鼓励你盲目追逐热门技术。你应该逐步理解为什么某些工具在特定场景下会比其他工具更合适,同时要记住,“热门”并不等同于“最适合”。
给初学者的提示
这些路线图涵盖了所列路径中所有需要学习的内容。如果你刚刚入门,不必一开始就感到压力山大,完全没必要一次性学完所有内容。我们正在准备针对初学者的简化版本,预计会在2021年路线图发布后不久推出。
如果你认为这些路线图还有改进空间,请随时提出建议!
机器学习工程师路线图

🚦 总结
如果你觉得任何一张路线图可以优化,请提交 Pull Request 或者提出 Issues。此外,我也会持续完善这份资源,建议你关注或星标此仓库,以便后续查阅。
🙌 贡献方式
这些路线图使用Balsamiq制作而成。项目文件位于/project-files目录下。如需修改任意一张路线图,只需打开 Balsamiq,依次点击Project > Import > Mockup JSON,即可加载对应的路线图进行编辑。完成后上传更新后的图片并提交 Pull Request 即可。
- 提交包含改进的 Pull Request
- 在 Issues 中讨论你的想法
- 分享给更多人
- 直接联系我:sjhshy@gmail.com 或
许可证
本项目采用MIT 许可证授权:
版权所有 © 2020 Chris Song (http://www.github.com/chris_loves_ai)。
特此授予任何人免费获取本软件及其相关文档文件(以下简称“软件”)副本的权利,允许以任何形式使用、复制、修改、合并、发布、分发、再许可和/或销售该软件的副本,并允许向任何接收方提供本软件以供使用,但须遵守以下条件:
上述版权声明及本许可声明应包含在本软件的所有副本或实质性部分中。
本软件按“原样”提供,不提供任何形式的担保,无论是明示的还是默示的,包括但不限于适销性、特定用途适用性和非侵权性。在任何情况下,作者或版权所有者均不对因使用本软件而产生的任何索赔、损害或其他责任负责,无论其性质是合同纠纷、侵权行为或其他原因,亦不承担由此引起的任何后果。
以上所述权利不受限制。
相似工具推荐
ML-For-Beginners
ML-For-Beginners 是由微软推出的一套系统化机器学习入门课程,旨在帮助零基础用户轻松掌握经典机器学习知识。这套课程将学习路径规划为 12 周,包含 26 节精炼课程和 52 道配套测验,内容涵盖从基础概念到实际应用的完整流程,有效解决了初学者面对庞大知识体系时无从下手、缺乏结构化指导的痛点。 无论是希望转型的开发者、需要补充算法背景的研究人员,还是对人工智能充满好奇的普通爱好者,都能从中受益。课程不仅提供了清晰的理论讲解,还强调动手实践,让用户在循序渐进中建立扎实的技能基础。其独特的亮点在于强大的多语言支持,通过自动化机制提供了包括简体中文在内的 50 多种语言版本,极大地降低了全球不同背景用户的学习门槛。此外,项目采用开源协作模式,社区活跃且内容持续更新,确保学习者能获取前沿且准确的技术资讯。如果你正寻找一条清晰、友好且专业的机器学习入门之路,ML-For-Beginners 将是理想的起点。
funNLP
funNLP 是一个专为中文自然语言处理(NLP)打造的超级资源库,被誉为"NLP 民工的乐园”。它并非单一的软件工具,而是一个汇集了海量开源项目、数据集、预训练模型和实用代码的综合性平台。 面对中文 NLP 领域资源分散、入门门槛高以及特定场景数据匮乏的痛点,funNLP 提供了“一站式”解决方案。这里不仅涵盖了分词、命名实体识别、情感分析、文本摘要等基础任务的标准工具,还独特地收录了丰富的垂直领域资源,如法律、医疗、金融行业的专用词库与数据集,甚至包含古诗词生成、歌词创作等趣味应用。其核心亮点在于极高的全面性与实用性,从基础的字典词典到前沿的 BERT、GPT-2 模型代码,再到高质量的标注数据和竞赛方案,应有尽有。 无论是刚刚踏入 NLP 领域的学生、需要快速验证想法的算法工程师,还是从事人工智能研究的学者,都能在这里找到急需的“武器弹药”。对于开发者而言,它能大幅减少寻找数据和复现模型的时间;对于研究者,它提供了丰富的基准测试资源和前沿技术参考。funNLP 以开放共享的精神,极大地降低了中文自然语言处理的开发与研究成本,是中文 AI 社区不可或缺的宝藏仓库。
cs-video-courses
cs-video-courses 是一个精心整理的计算机科学视频课程清单,旨在为自学者提供系统化的学习路径。它汇集了全球知名高校(如加州大学伯克利分校、新南威尔士大学等)的完整课程录像,涵盖从编程基础、数据结构与算法,到操作系统、分布式系统、数据库等核心领域,并深入延伸至人工智能、机器学习、量子计算及区块链等前沿方向。 面对网络上零散且质量参差不齐的教学资源,cs-video-courses 解决了学习者难以找到成体系、高难度大学级别课程的痛点。该项目严格筛选内容,仅收录真正的大学层级课程,排除了碎片化的简短教程或商业广告,确保用户能接触到严谨的学术内容。 这份清单特别适合希望夯实计算机基础的开发者、需要补充特定领域知识的研究人员,以及渴望像在校生一样系统学习计算机科学的自学者。其独特的技术亮点在于分类极其详尽,不仅包含传统的软件工程与网络安全,还细分了生成式 AI、大语言模型、计算生物学等新兴学科,并直接链接至官方视频播放列表,让用户能一站式获取高质量的教育资源,免费享受世界顶尖大学的课堂体验。
ragflow
RAGFlow 是一款领先的开源检索增强生成(RAG)引擎,旨在为大语言模型构建更精准、可靠的上下文层。它巧妙地将前沿的 RAG 技术与智能体(Agent)能力相结合,不仅支持从各类文档中高效提取知识,还能让模型基于这些知识进行逻辑推理和任务执行。 在大模型应用中,幻觉问题和知识滞后是常见痛点。RAGFlow 通过深度解析复杂文档结构(如表格、图表及混合排版),显著提升了信息检索的准确度,从而有效减少模型“胡编乱造”的现象,确保回答既有据可依又具备时效性。其内置的智能体机制更进一步,使系统不仅能回答问题,还能自主规划步骤解决复杂问题。 这款工具特别适合开发者、企业技术团队以及 AI 研究人员使用。无论是希望快速搭建私有知识库问答系统,还是致力于探索大模型在垂直领域落地的创新者,都能从中受益。RAGFlow 提供了可视化的工作流编排界面和灵活的 API 接口,既降低了非算法背景用户的上手门槛,也满足了专业开发者对系统深度定制的需求。作为基于 Apache 2.0 协议开源的项目,它正成为连接通用大模型与行业专有知识之间的重要桥梁。
PaddleOCR
PaddleOCR 是一款基于百度飞桨框架开发的高性能开源光学字符识别工具包。它的核心能力是将图片、PDF 等文档中的文字提取出来,转换成计算机可读取的结构化数据,让机器真正“看懂”图文内容。 面对海量纸质或电子文档,PaddleOCR 解决了人工录入效率低、数字化成本高的问题。尤其在人工智能领域,它扮演着连接图像与大型语言模型(LLM)的桥梁角色,能将视觉信息直接转化为文本输入,助力智能问答、文档分析等应用场景落地。 PaddleOCR 适合开发者、算法研究人员以及有文档自动化需求的普通用户。其技术优势十分明显:不仅支持全球 100 多种语言的识别,还能在 Windows、Linux、macOS 等多个系统上运行,并灵活适配 CPU、GPU、NPU 等各类硬件。作为一个轻量级且社区活跃的开源项目,PaddleOCR 既能满足快速集成的需求,也能支撑前沿的视觉语言研究,是处理文字识别任务的理想选择。
awesome-machine-learning
awesome-machine-learning 是一份精心整理的机器学习资源清单,汇集了全球优秀的机器学习框架、库和软件工具。面对机器学习领域技术迭代快、资源分散且难以甄选的痛点,这份清单按编程语言(如 Python、C++、Go 等)和应用场景(如计算机视觉、自然语言处理、深度学习等)进行了系统化分类,帮助使用者快速定位高质量项目。 它特别适合开发者、数据科学家及研究人员使用。无论是初学者寻找入门库,还是资深工程师对比不同语言的技术选型,都能从中获得极具价值的参考。此外,清单还延伸提供了免费书籍、在线课程、行业会议、技术博客及线下聚会等丰富资源,构建了从学习到实践的全链路支持体系。 其独特亮点在于严格的维护标准:明确标记已停止维护或长期未更新的项目,确保推荐内容的时效性与可靠性。作为机器学习领域的“导航图”,awesome-machine-learning 以开源协作的方式持续更新,旨在降低技术探索门槛,让每一位从业者都能高效地站在巨人的肩膀上创新。