blender-mcp
blender-mcp 是一款将 Blender 3D 创作软件与 Claude AI 智能连接的创新工具。它基于模型上下文协议(MCP),让 Claude 能够直接理解并控制 Blender 中的场景,实现通过自然语言提示进行 3D 建模、场景搭建及物体操控。
过去,在 3D 软件中执行复杂操作往往需要熟练掌握界面或编写脚本,而 blender-mcp 打破了这一门槛。用户只需向 AI 描述需求,例如“创建一个红色立方体”或“下载一个 Sketchfab 模型”,AI 即可自动调用 Blender 接口完成相应任务。它不仅支持物体的创建、修改与删除,还能管理材质颜色、 inspect 场景详情,甚至直接在 Blender 中运行 Python 代码。此外,最新版本还集成了对 Hyper3D Rodin 等生成式 3D 模型的支持,以及远程主机运行能力。
这款工具特别适合希望提升工作流的 3D 设计师、概念艺术家,以及想要探索 AI 辅助创作的开发者和研究人员。对于熟悉命令行但希望简化重复性建模任务的普通用户,它也能提供极大便利。其核心亮点在于双向通信机制:Blender 插件作为套接字服务器接收指令,配合独立的 MCP 服务端,实现了稳定高效的本地化 AI 协作环境。只要安装好 Blender 和基础依赖,配置完成后即可体验用对话驱动 3D 创作的全新方式。
使用场景
一位独立游戏开发者需要在短时间内为原型关卡批量生成并调整大量风格统一的低多边形(Low-Poly)树木和岩石资产。
没有 blender-mcp 时
- 重复劳动繁重:开发者必须手动在 Blender 中逐个创建基础几何体,反复调整顶点数以达到低模效果,耗时且枯燥。
- 风格难以统一:依靠人工记忆或参考图来匹配颜色和材质,导致生成的资产色调不一,破坏场景整体美术风格。
- 迭代成本高昂:当策划要求修改“树木密度”或“岩石大小”时,开发者需重新手动调整数十个对象,极易出错且效率低下。
- 创意验证缓慢:从产生“想要一片秋季森林”的想法到在引擎中看到实际效果,中间隔着数小时的手动建模与摆放时间。
使用 blender-mcp 后
- 自然语言建模:开发者直接在 Claude 对话框输入“生成 20 个不同形态的低多边形橡树”,blender-mcp 即刻调用 API 自动完成创建与变形。
- 智能材质应用:通过指令“将所有树叶材质调整为秋季橙黄色系”,blender-mcp 能精准识别并批量更新场景中所有相关对象的材质属性。
- 参数化快速迭代:只需对 Claude 说“把岩石体积缩小 30% 并随机旋转角度”,blender-mcp 便执行 Python 脚本瞬间完成全局调整。
- 即时场景预览:结合截图功能,开发者可让 Claude“查看当前视口并补充缺失的灌木”,实现边对话边完善的实时创作流。
blender-mcp 将繁琐的 3D 手工操作转化为高效的自然语言交互,让创作者能专注于设计本身而非软件操作细节。
运行环境要求
- macOS
- Windows
未说明
未说明

快速开始
BlenderMCP - Blender 模型上下文协议集成
BlenderMCP 通过模型上下文协议 (MCP) 将 Blender 与 Claude AI 连接起来,使 Claude 能够直接与 Blender 交互并控制它。这种集成实现了提示词辅助的 3D 建模、场景创建和操作。
我们没有官方网站。您在网上看到的任何网站都是非官方的,与本项目没有任何关联。请自行承担使用风险。
加入社区
提供反馈、获取灵感,并基于 MCP 进行开发:Discord
支持者
所有支持者:
当前版本(1.5.5)
- 添加了 Hunyuan3D 支持
- 查看 Blender 视口截图,以便更好地理解场景
- 搜索并下载 Sketchfab 模型
- 通过 Poly Haven 的 API 支持其资源
- 支持使用 Hyper3D Rodin 生成 3D 模型
- 在远程主机上运行 Blender MCP
- 对执行的工具进行遥测(完全匿名)
安装新版本(现有用户)
- 对于新用户,可以直接前往安装部分。对于现有用户,请参阅以下说明。
- 下载最新的 addon.py 文件并替换旧文件,然后将其添加到 Blender 中。
- 从 Claude 中删除 MCP 服务器并重新添加,这样应该就可以正常使用了!
功能
- 双向通信:通过基于套接字的服务器将 Claude AI 连接到 Blender
- 对象操作:在 Blender 中创建、修改和删除 3D 对象
- 材质控制:应用和修改材质与颜色
- 场景检查:获取当前 Blender 场景的详细信息
- 代码执行:从 Claude 在 Blender 中运行任意 Python 代码
组件
该系统由两个主要组件组成:
- Blender 插件 (
addon.py):一个在 Blender 内部创建套接字服务器以接收和执行命令的 Blender 插件 - MCP 服务器 (
src/blender_mcp/server.py):一个实现模型上下文协议并与 Blender 插件连接的 Python 服务器
安装
先决条件
- Blender 3.0 或更高版本
- Python 3.10 或更高版本
- uv 包管理器:
如果您使用的是 Mac,请按以下方式安装 uv:
brew install uv
在 Windows 上:
powershell -c "irm https://astral.sh/uv/install.ps1 | iex"
然后将 uv 添加到 Windows 用户路径中(可能需要在重启 Claude Desktop 后):
$localBin = "$env:USERPROFILE\.local\bin"
$userPath = [Environment]::GetEnvironmentVariable("Path", "User")
[Environment]::SetEnvironmentVariable("Path", "$userPath;$localBin", "User")
否则,安装说明可在其官网找到:安装 uv
⚠️ 请务必先安装 UV 再继续
环境变量
以下环境变量可用于配置 Blender 连接:
BLENDER_HOST:Blender 套接字服务器的主机地址(默认值为“localhost”)BLENDER_PORT:Blender 套接字服务器的端口号(默认值为 9876)
示例:
export BLENDER_HOST='host.docker.internal'
export BLENDER_PORT=9876
Claude for Desktop 集成
观看设置说明视频(假设您已经安装了 uv)
转到 Claude > 设置 > 开发人员 > 编辑配置 > claude_desktop_config.json,加入以下内容:
{
"mcpServers": {
"blender": {
"command": "uvx",
"args": [
"blender-mcp"
]
}
}
}
Claude Code
使用 Claude Code CLI 添加 Blender MCP 服务器:
claude mcp add blender uvx blender-mcp
Cursor 集成
对于 Mac 用户,前往设置 > MCP 并粘贴以下内容:
- 若要作为全局服务器使用,请使用“添加新的全局 MCP 服务器”按钮并粘贴
- 若要作为项目特定服务器使用,请在项目的根目录下创建
.cursor/mcp.json文件并粘贴
{
"mcpServers": {
"blender": {
"command": "uvx",
"args": [
"blender-mcp"
]
}
}
}
对于 Windows 用户,前往设置 > MCP > 添加服务器,添加一台具有以下设置的新服务器:
{
"mcpServers": {
"blender": {
"command": "cmd",
"args": [
"/c",
"uvx",
"blender-mcp"
]
}
}
}
⚠️ 请仅运行一个 MCP 服务器实例(无论是 Cursor 还是 Claude Desktop),不要同时运行两者
Visual Studio Code 集成
先决条件:请确保在继续之前已安装 Visual Studio Code。
安装 Blender 插件
- 从本仓库下载
addon.py文件 - 打开 Blender
- 转到 编辑 > 首选项 > 插件
- 点击“安装...”并选择
addon.py文件 - 通过勾选“界面:Blender MCP”旁边的复选框启用插件
使用方法
启动连接

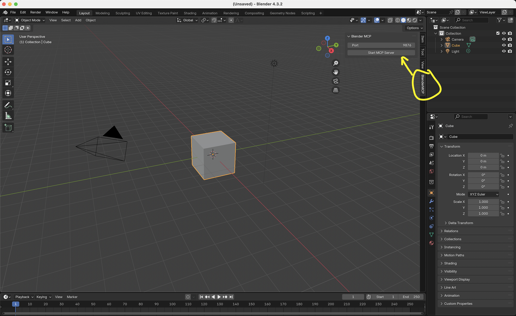
- 在 Blender 中,打开 3D 视图侧边栏(如果未显示,请按 N 键)
- 找到“BlenderMCP”选项卡
- 如果需要来自 Poly Haven API 的资源,请勾选 Poly Haven 复选框(可选)
- 点击“连接到 Claude”
- 确保 MCP 服务器正在您的终端中运行
与 Claude 一起使用
一旦在 Claude 上设置了配置文件,并且插件在 Blender 上运行,您将看到一个带有 Blender MCP 工具的锤子图标。

功能
- 获取场景和对象信息
- 创建、删除和修改形状
- 应用或创建对象的材质
- 在 Blender 中执行任何 Python 代码
- 通过 Poly Haven 下载合适的模型、资源和 HDRIs
- 通过 Hyper3D Rodin 生成 AI 3D 模型
示例命令
以下是一些你可以让 Claude 做的事情示例:
- “创建一个地牢中的低多边形场景,有一条龙守护着一罐金子” 演示
- “使用 HDRI、纹理以及来自 Poly Haven 的岩石和植被模型,创建海滩氛围” 演示
- 提供一张参考图,并据此创建一个 Blender 场景 演示
- “通过 Hyper3D 生成一个花园小矮人的 3D 模型”
- “获取当前场景的信息,并基于此制作一个 Three.js 草图” 演示
- “把这辆车变成红色金属质感”
- “创建一个球体,并将其放置在立方体上方”
- “将灯光设置为影棚风格”
- “将相机对准场景,并使其变为等轴测视图”
Hyper3D 集成
Hyper3D 的免费试用密钥允许你每天生成有限数量的模型。如果达到每日上限,你可以等待次日重置,或者从 hyper3d.ai 和 fal.ai 获取你自己的密钥。
故障排除
- 连接问题:确保 Blender 插件服务器正在运行,并且 MCP 服务器已在 Claude 中正确配置。请勿在终端中运行 uvx 命令。有时,第一条命令可能无法成功,但之后就会正常工作。
- 超时错误:尝试简化你的请求,或将它们分解为更小的步骤。
- Poly Haven 集成:Claude 在处理 Poly Haven 时有时表现不稳定。
- 你试过关机再开机吗?:如果仍然遇到连接问题,请尝试重启 Claude 和 Blender 服务器。
技术细节
通信协议
系统使用基于 JSON 的简单协议,通过 TCP 套接字进行通信:
- 命令以 JSON 对象形式发送,包含
type和可选的params字段。 - 响应也是 JSON 对象,包含
status、result或message字段。
局限性与安全考虑
execute_blender_code工具允许在 Blender 中运行任意 Python 代码,功能强大但也可能存在潜在风险。请在生产环境中谨慎使用。务必在使用前保存你的工作。- Poly Haven 需要下载模型、纹理和 HDRI 图像。如果你不想使用它,请在 Blender 的复选框中将其关闭。
- 复杂的操作可能需要分解为更小的步骤。
遥测控制
BlenderMCP 会收集匿名的使用数据,以帮助改进工具。你可以通过两种方式控制遥测:
在 Blender 中:前往 编辑 > 首选项 > 插件 > Blender MCP,取消勾选遥测同意复选框。
- 如果同意(已勾选):收集匿名化的提示、代码片段和截图。
- 如果不同意(未勾选):仅收集最少的匿名使用数据(工具名称、成功/失败状态、持续时间)。
环境变量:完全禁用所有遥测,只需运行:
DISABLE_TELEMETRY=true uvx blender-mcp
或者将其添加到你的 MCP 配置中:
{
"mcpServers": {
"blender": {
"command": "uvx",
"args": ["blender-mcp"],
"env": {
"DISABLE_TELEMETRY": "true"
}
}
}
}
所有遥测数据均完全匿名化,仅用于改进 BlenderMCP。
贡献
欢迎贡献!请随时提交 Pull Request。
免责声明
这是一个第三方集成,并非由 Blender 官方开发。由 Siddharth 制作。
常见问题
相似工具推荐
stable-diffusion-webui
stable-diffusion-webui 是一个基于 Gradio 构建的网页版操作界面,旨在让用户能够轻松地在本地运行和使用强大的 Stable Diffusion 图像生成模型。它解决了原始模型依赖命令行、操作门槛高且功能分散的痛点,将复杂的 AI 绘图流程整合进一个直观易用的图形化平台。 无论是希望快速上手的普通创作者、需要精细控制画面细节的设计师,还是想要深入探索模型潜力的开发者与研究人员,都能从中获益。其核心亮点在于极高的功能丰富度:不仅支持文生图、图生图、局部重绘(Inpainting)和外绘(Outpainting)等基础模式,还独创了注意力机制调整、提示词矩阵、负向提示词以及“高清修复”等高级功能。此外,它内置了 GFPGAN 和 CodeFormer 等人脸修复工具,支持多种神经网络放大算法,并允许用户通过插件系统无限扩展能力。即使是显存有限的设备,stable-diffusion-webui 也提供了相应的优化选项,让高质量的 AI 艺术创作变得触手可及。
everything-claude-code
everything-claude-code 是一套专为 AI 编程助手(如 Claude Code、Codex、Cursor 等)打造的高性能优化系统。它不仅仅是一组配置文件,而是一个经过长期实战打磨的完整框架,旨在解决 AI 代理在实际开发中面临的效率低下、记忆丢失、安全隐患及缺乏持续学习能力等核心痛点。 通过引入技能模块化、直觉增强、记忆持久化机制以及内置的安全扫描功能,everything-claude-code 能显著提升 AI 在复杂任务中的表现,帮助开发者构建更稳定、更智能的生产级 AI 代理。其独特的“研究优先”开发理念和针对 Token 消耗的优化策略,使得模型响应更快、成本更低,同时有效防御潜在的攻击向量。 这套工具特别适合软件开发者、AI 研究人员以及希望深度定制 AI 工作流的技术团队使用。无论您是在构建大型代码库,还是需要 AI 协助进行安全审计与自动化测试,everything-claude-code 都能提供强大的底层支持。作为一个曾荣获 Anthropic 黑客大奖的开源项目,它融合了多语言支持与丰富的实战钩子(hooks),让 AI 真正成长为懂上
ComfyUI
ComfyUI 是一款功能强大且高度模块化的视觉 AI 引擎,专为设计和执行复杂的 Stable Diffusion 图像生成流程而打造。它摒弃了传统的代码编写模式,采用直观的节点式流程图界面,让用户通过连接不同的功能模块即可构建个性化的生成管线。 这一设计巧妙解决了高级 AI 绘图工作流配置复杂、灵活性不足的痛点。用户无需具备编程背景,也能自由组合模型、调整参数并实时预览效果,轻松实现从基础文生图到多步骤高清修复等各类复杂任务。ComfyUI 拥有极佳的兼容性,不仅支持 Windows、macOS 和 Linux 全平台,还广泛适配 NVIDIA、AMD、Intel 及苹果 Silicon 等多种硬件架构,并率先支持 SDXL、Flux、SD3 等前沿模型。 无论是希望深入探索算法潜力的研究人员和开发者,还是追求极致创作自由度的设计师与资深 AI 绘画爱好者,ComfyUI 都能提供强大的支持。其独特的模块化架构允许社区不断扩展新功能,使其成为当前最灵活、生态最丰富的开源扩散模型工具之一,帮助用户将创意高效转化为现实。
ML-For-Beginners
ML-For-Beginners 是由微软推出的一套系统化机器学习入门课程,旨在帮助零基础用户轻松掌握经典机器学习知识。这套课程将学习路径规划为 12 周,包含 26 节精炼课程和 52 道配套测验,内容涵盖从基础概念到实际应用的完整流程,有效解决了初学者面对庞大知识体系时无从下手、缺乏结构化指导的痛点。 无论是希望转型的开发者、需要补充算法背景的研究人员,还是对人工智能充满好奇的普通爱好者,都能从中受益。课程不仅提供了清晰的理论讲解,还强调动手实践,让用户在循序渐进中建立扎实的技能基础。其独特的亮点在于强大的多语言支持,通过自动化机制提供了包括简体中文在内的 50 多种语言版本,极大地降低了全球不同背景用户的学习门槛。此外,项目采用开源协作模式,社区活跃且内容持续更新,确保学习者能获取前沿且准确的技术资讯。如果你正寻找一条清晰、友好且专业的机器学习入门之路,ML-For-Beginners 将是理想的起点。
ragflow
RAGFlow 是一款领先的开源检索增强生成(RAG)引擎,旨在为大语言模型构建更精准、可靠的上下文层。它巧妙地将前沿的 RAG 技术与智能体(Agent)能力相结合,不仅支持从各类文档中高效提取知识,还能让模型基于这些知识进行逻辑推理和任务执行。 在大模型应用中,幻觉问题和知识滞后是常见痛点。RAGFlow 通过深度解析复杂文档结构(如表格、图表及混合排版),显著提升了信息检索的准确度,从而有效减少模型“胡编乱造”的现象,确保回答既有据可依又具备时效性。其内置的智能体机制更进一步,使系统不仅能回答问题,还能自主规划步骤解决复杂问题。 这款工具特别适合开发者、企业技术团队以及 AI 研究人员使用。无论是希望快速搭建私有知识库问答系统,还是致力于探索大模型在垂直领域落地的创新者,都能从中受益。RAGFlow 提供了可视化的工作流编排界面和灵活的 API 接口,既降低了非算法背景用户的上手门槛,也满足了专业开发者对系统深度定制的需求。作为基于 Apache 2.0 协议开源的项目,它正成为连接通用大模型与行业专有知识之间的重要桥梁。
PaddleOCR
PaddleOCR 是一款基于百度飞桨框架开发的高性能开源光学字符识别工具包。它的核心能力是将图片、PDF 等文档中的文字提取出来,转换成计算机可读取的结构化数据,让机器真正“看懂”图文内容。 面对海量纸质或电子文档,PaddleOCR 解决了人工录入效率低、数字化成本高的问题。尤其在人工智能领域,它扮演着连接图像与大型语言模型(LLM)的桥梁角色,能将视觉信息直接转化为文本输入,助力智能问答、文档分析等应用场景落地。 PaddleOCR 适合开发者、算法研究人员以及有文档自动化需求的普通用户。其技术优势十分明显:不仅支持全球 100 多种语言的识别,还能在 Windows、Linux、macOS 等多个系统上运行,并灵活适配 CPU、GPU、NPU 等各类硬件。作为一个轻量级且社区活跃的开源项目,PaddleOCR 既能满足快速集成的需求,也能支撑前沿的视觉语言研究,是处理文字识别任务的理想选择。