zhihu
zhihu 是一个源自知乎专栏《机器不学习》的深度学习开源代码库,旨在将理论知识转化为可运行的实战项目。它使用 Python 3.6 配合 TensorFlow 框架,涵盖了自然语言处理与计算机视觉两大核心领域。
针对 AI 学习者常遇到的“懂原理却难落地”痛点,zhihu 提供了包括文本生成、机器翻译、图像分类及风格迁移在内的多种完整实现。无论是基础的 LSTM 字符级生成器,还是进阶的 DCGAN 图像生成、带 Attention 机制的翻译模型,都能在这里找到对应源码。此外,zhihu 还包含情感分析、CTR 预估等工业级场景的算法复现,并附带了性能对比数据与可视化效果展示。
zhihu 非常适合人工智能领域的初学者、算法工程师以及高校研究人员。它不仅帮助使用者快速理解模型结构,还能作为开发过程中的参考模板。通过阅读配套文章与运行代码,用户能更直观地掌握 Batch Normalization、Encoder-Decoder 等关键技术点,是深入理解深度学习实战的优秀资源。
使用场景
某互联网公司产品经理希望快速验证智能客服的情感识别功能,指派初级算法工程师在一周内完成 Demo 开发。
没有 zhihu 时
- 需要花费大量时间搜索分散的开源项目,环境依赖配置复杂且易出错
- 面对复杂的神经网络架构,缺乏现成的工程化代码参考,调试效率低下
- 难以直观对比不同模型(如 LSTM 与 CNN)在特定数据集上的实际表现
- 对于注意力机制等进阶优化手段,仅靠理论文档无法快速上手实践
使用 zhihu 后
- 直接获取
zhihu中整理好的sentiment_analysis模块,一键运行基础模型 - 结合配套专栏文章,深入理解 DNN、LSTM 及 CNN 在文本分类中的具体应用
- 利用仓库内已有的多模型对比代码,快速输出性能分析报告辅助决策
- 参考
mt_attention_birnn等进阶案例,轻松集成 Attention 机制提升翻译或分类精度
核心价值:将零散的知识点转化为可复用的工程代码,极大降低了深度学习项目的落地成本。
运行环境要求
- 未说明
未说明
未说明

快速开始
简介
该 Repository(代码仓库)内容为知乎专栏《机器不学习》的源代码。
专栏地址:https://zhuanlan.zhihu.com/zhaoyeyu
代码框架
TensorFlow
包含内容
1.anna_lstm
基于 RNN(长短期记忆网络,LSTM)对《安娜卡列尼娜》英文文本的学习,实现一个字符级别的生成器。
2.skip-gram
实现 skip-gram 算法的 Word2Vec(一种词向量模型),基于对英文语料的训练,模型学的各个单词的嵌入向量。
3.generate_lyrics
基于 RNN 实现歌词生成器。
4.basic_seq2seq
基于 RNN Encoder-Decoder 结构的 Seq2Seq(序列到序列)模型,实现对一个单词中字母的排序。
5.denoise_auto_encoder
基于 MNIST(手写数字数据集)手写数据集训练了一个自编码器,并在此基础上增加卷积层实现一个卷积自编码器,从而实现对图像的降噪。
文章地址:利用卷积自编码器对图片进行降噪
6.cifar_cnn
对 Kaggle 上 CIFAR 图像分类比赛的一个实现,分别对比了 KNN(K-近邻算法)和 CNN(卷积神经网络)在数据上的表现效果。
7.mnist_gan
基于 MNIST 手写数据集,训练了一个隐层为 Leaky ReLU(线性整流单元变体)的生成对抗网络(GAN),让模型学会自己生成手写数字。
8.dcgan
基于 MNIST 数据集训练了一个 DCGAN(深度卷积生成对抗网络),加入了 Batch normalization(批归一化),加速模型收敛并提升性能。
文章地址:深度卷积 GAN 之图像生成
基于 CIFAR 数据集中的马的图像训练一个 DCGAN 生成马的图像。
9.batch_normalization_discussion
该部分代码基于 MNIST 手写数据集构造了一个四层的全连接层神经网络。通过改变不同参数来测试 BN(批归一化)对于模型性能的影响。同时利用 TensorFlow 实现底层的 batch normalization。
10.machine_translation_seq2seq
该代码基于 TensorFlow 1.6 版本的 Seq2Seq 构建了一个基本的英法翻译模型。
11.mt_attention_birnn
该代码基于 Keras 框架,在基础 Seq2Seq 模型基础上增加 Attention(注意力机制)与 BiRNN(双向循环神经网络),进一步提升翻译模型的效果;同时可视化 Attention 层,加深读者对 Attention 工作机制的理解。模型在在训练样本上的 BLEU(一种机器翻译评估指标)分数接近 0.9。
12.sentiment_analysis
该代码基于 TensorFlow 1.6 版本,用 DNN(深度神经网络)、LSTM 以及 CNN 分别构建了 Sentiment Analysis(情感分析)模型,并分析与比较了不同模型的性能。
13.image_style_transfer
代码基于 TensorFlow 1.6 实现了 Image Style Transfer(图像风格迁移)模型,实现了图片的风格的学习与转换。
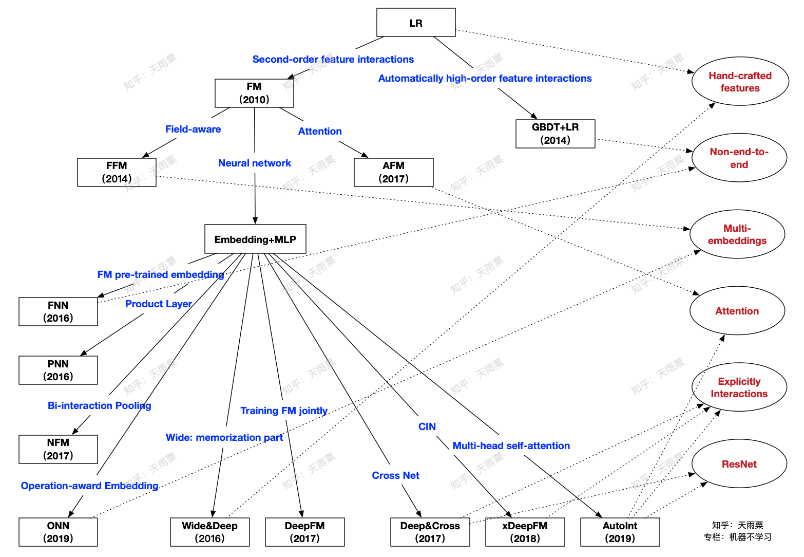
14.ctr_models
代码基于 TensorFlow 2.0 版本实现了 DeepFM、Deep&Cross、xDeepFM 以及 AutoInt 四个 CTR(点击率预估)算法。
不定期更新干货,欢迎 Star(收藏),欢迎 Fork(分支)。
常见问题
相似工具推荐
stable-diffusion-webui
stable-diffusion-webui 是一个基于 Gradio 构建的网页版操作界面,旨在让用户能够轻松地在本地运行和使用强大的 Stable Diffusion 图像生成模型。它解决了原始模型依赖命令行、操作门槛高且功能分散的痛点,将复杂的 AI 绘图流程整合进一个直观易用的图形化平台。 无论是希望快速上手的普通创作者、需要精细控制画面细节的设计师,还是想要深入探索模型潜力的开发者与研究人员,都能从中获益。其核心亮点在于极高的功能丰富度:不仅支持文生图、图生图、局部重绘(Inpainting)和外绘(Outpainting)等基础模式,还独创了注意力机制调整、提示词矩阵、负向提示词以及“高清修复”等高级功能。此外,它内置了 GFPGAN 和 CodeFormer 等人脸修复工具,支持多种神经网络放大算法,并允许用户通过插件系统无限扩展能力。即使是显存有限的设备,stable-diffusion-webui 也提供了相应的优化选项,让高质量的 AI 艺术创作变得触手可及。
everything-claude-code
everything-claude-code 是一套专为 AI 编程助手(如 Claude Code、Codex、Cursor 等)打造的高性能优化系统。它不仅仅是一组配置文件,而是一个经过长期实战打磨的完整框架,旨在解决 AI 代理在实际开发中面临的效率低下、记忆丢失、安全隐患及缺乏持续学习能力等核心痛点。 通过引入技能模块化、直觉增强、记忆持久化机制以及内置的安全扫描功能,everything-claude-code 能显著提升 AI 在复杂任务中的表现,帮助开发者构建更稳定、更智能的生产级 AI 代理。其独特的“研究优先”开发理念和针对 Token 消耗的优化策略,使得模型响应更快、成本更低,同时有效防御潜在的攻击向量。 这套工具特别适合软件开发者、AI 研究人员以及希望深度定制 AI 工作流的技术团队使用。无论您是在构建大型代码库,还是需要 AI 协助进行安全审计与自动化测试,everything-claude-code 都能提供强大的底层支持。作为一个曾荣获 Anthropic 黑客大奖的开源项目,它融合了多语言支持与丰富的实战钩子(hooks),让 AI 真正成长为懂上
ComfyUI
ComfyUI 是一款功能强大且高度模块化的视觉 AI 引擎,专为设计和执行复杂的 Stable Diffusion 图像生成流程而打造。它摒弃了传统的代码编写模式,采用直观的节点式流程图界面,让用户通过连接不同的功能模块即可构建个性化的生成管线。 这一设计巧妙解决了高级 AI 绘图工作流配置复杂、灵活性不足的痛点。用户无需具备编程背景,也能自由组合模型、调整参数并实时预览效果,轻松实现从基础文生图到多步骤高清修复等各类复杂任务。ComfyUI 拥有极佳的兼容性,不仅支持 Windows、macOS 和 Linux 全平台,还广泛适配 NVIDIA、AMD、Intel 及苹果 Silicon 等多种硬件架构,并率先支持 SDXL、Flux、SD3 等前沿模型。 无论是希望深入探索算法潜力的研究人员和开发者,还是追求极致创作自由度的设计师与资深 AI 绘画爱好者,ComfyUI 都能提供强大的支持。其独特的模块化架构允许社区不断扩展新功能,使其成为当前最灵活、生态最丰富的开源扩散模型工具之一,帮助用户将创意高效转化为现实。
NextChat
NextChat 是一款轻量且极速的 AI 助手,旨在为用户提供流畅、跨平台的大模型交互体验。它完美解决了用户在多设备间切换时难以保持对话连续性,以及面对众多 AI 模型不知如何统一管理的痛点。无论是日常办公、学习辅助还是创意激发,NextChat 都能让用户随时随地通过网页、iOS、Android、Windows、MacOS 或 Linux 端无缝接入智能服务。 这款工具非常适合普通用户、学生、职场人士以及需要私有化部署的企业团队使用。对于开发者而言,它也提供了便捷的自托管方案,支持一键部署到 Vercel 或 Zeabur 等平台。 NextChat 的核心亮点在于其广泛的模型兼容性,原生支持 Claude、DeepSeek、GPT-4 及 Gemini Pro 等主流大模型,让用户在一个界面即可自由切换不同 AI 能力。此外,它还率先支持 MCP(Model Context Protocol)协议,增强了上下文处理能力。针对企业用户,NextChat 提供专业版解决方案,具备品牌定制、细粒度权限控制、内部知识库整合及安全审计等功能,满足公司对数据隐私和个性化管理的高标准要求。
ML-For-Beginners
ML-For-Beginners 是由微软推出的一套系统化机器学习入门课程,旨在帮助零基础用户轻松掌握经典机器学习知识。这套课程将学习路径规划为 12 周,包含 26 节精炼课程和 52 道配套测验,内容涵盖从基础概念到实际应用的完整流程,有效解决了初学者面对庞大知识体系时无从下手、缺乏结构化指导的痛点。 无论是希望转型的开发者、需要补充算法背景的研究人员,还是对人工智能充满好奇的普通爱好者,都能从中受益。课程不仅提供了清晰的理论讲解,还强调动手实践,让用户在循序渐进中建立扎实的技能基础。其独特的亮点在于强大的多语言支持,通过自动化机制提供了包括简体中文在内的 50 多种语言版本,极大地降低了全球不同背景用户的学习门槛。此外,项目采用开源协作模式,社区活跃且内容持续更新,确保学习者能获取前沿且准确的技术资讯。如果你正寻找一条清晰、友好且专业的机器学习入门之路,ML-For-Beginners 将是理想的起点。
ragflow
RAGFlow 是一款领先的开源检索增强生成(RAG)引擎,旨在为大语言模型构建更精准、可靠的上下文层。它巧妙地将前沿的 RAG 技术与智能体(Agent)能力相结合,不仅支持从各类文档中高效提取知识,还能让模型基于这些知识进行逻辑推理和任务执行。 在大模型应用中,幻觉问题和知识滞后是常见痛点。RAGFlow 通过深度解析复杂文档结构(如表格、图表及混合排版),显著提升了信息检索的准确度,从而有效减少模型“胡编乱造”的现象,确保回答既有据可依又具备时效性。其内置的智能体机制更进一步,使系统不仅能回答问题,还能自主规划步骤解决复杂问题。 这款工具特别适合开发者、企业技术团队以及 AI 研究人员使用。无论是希望快速搭建私有知识库问答系统,还是致力于探索大模型在垂直领域落地的创新者,都能从中受益。RAGFlow 提供了可视化的工作流编排界面和灵活的 API 接口,既降低了非算法背景用户的上手门槛,也满足了专业开发者对系统深度定制的需求。作为基于 Apache 2.0 协议开源的项目,它正成为连接通用大模型与行业专有知识之间的重要桥梁。










