tutorial
tutorial 是一个专注于深度学习与机器学习算法的开源学习教程项目。它旨在解决 AI 领域知识体系庞杂、跨学科门槛高以及初学者难以系统入门的痛点。通过作者亲身实践总结的笔记,该项目将概率论、统计学等抽象理论与实际应用紧密结合,为学习者提供了一条清晰的技术成长路径。
内容涵盖从基础环境搭建、核心概念解析(如监督/非监督学习、训练集与测试集划分)到具体算法实现的完整框架。不仅详细介绍了深度神经网络、BP 网络、CART 决策树、协同过滤等经典算法,还结合了 AlphaGo Zero 等前沿案例,深入探讨认知层算法的逻辑。此外,教程还梳理了机器学习在语音识别、自动驾驶、计算机视觉及推荐系统等领域的落地应用。
非常适合希望转型或入门 AI 的开发者、计算机专业学生以及相关领域的研究人员使用。无论是想夯实理论基础,还是寻求算法实战参考,都能从中获得系统性的指导。作为一份由社区驱动的学习指南,tutorial 以通俗易懂的方式拆解复杂技术,帮助用户跨越从理论到实践的鸿沟,是探索人工智能世界的优质伴读资源。
使用场景
某初创科技公司的算法团队正试图从传统软件开发转型,着手研发基于计算机视觉的工业缺陷检测系统,但团队成员普遍缺乏系统的深度学习理论基础。
没有 tutorial 时
- 学习路径支离破碎,成员在概率论、凸分析等交叉学科概念上反复卡壳,难以建立完整的知识框架。
- 面对 BP 神经网络、CART、协同过滤等众多算法名称,只能零散搜索碎片化博客,无法理解其核心原理与适用场景。
- 环境搭建耗时极长,因缺乏标准指引,团队成员在配置深度学习依赖库时频繁报错,严重拖慢项目进度。
- 对业界前沿技术(如 AlphaGo Zero 背后的强化学习逻辑)认知空白,导致技术方案选型保守,缺乏创新性。
使用 tutorial 后
- 依托清晰的“机器学习步骤框架”,团队迅速掌握了从数据拆分、特征向量训练到参数调优的标准作业流程。
- 通过系统化的算法概览章节,成员深入理解了从 RBF 到 Prefixspan 等十几种核心算法的数学推导与应用边界,选型更加精准。
- 参照详细的环境搭建指南,团队在一天内统一完成了开发环境部署,将原本数周的试错成本压缩至小时级。
- 借助对 DeepMind 经典论文的深度解读与笔记,团队成功将强化学习思路引入检测逻辑,显著提升了模型的泛化能力。
tutorial 将晦涩的交叉学科理论转化为结构化的实战指南,帮助开发者跨越了从“理论迷茫”到“工程落地”的关键鸿沟。
运行环境要求
未说明
未说明

快速开始
深度学习算法教程
最近以来一直在学习机器学习和算法,然后自己就在不断总结和写笔记,记录下自己的学习AI与算法历程。 机器学习(Machine Learning, ML)是一门多领域交叉学科,涉及概率论、统计学、逼近论、凸分析、算法复杂度理论等多门学科。专门研究计算机怎样模拟或实现人类的学习行为,以获取新的知识或技能,重新组织已有的知识结构使之不断改善自身的性能。
- 机器学习是计算机科学的一个子领域,在人工智能领域,机器学习逐渐发展成模式识别和计算科学理论的研究。
- 机器学习:多领域交叉学科,涉及概率论统计学,逼近论,凸分析,算法复杂度理论等多门学科。
- 机器学习的应用:语音识别,自动驾驶,语言翻译,计算机视觉,推荐系统,无人机,识别垃圾邮件,人脸识别,电商推荐系统。
- 机器学习的基本概念:训练集,测试集,特征值,监督学习,非监督学习,分类,回归
目前国内在AI感知层面应用已经百花齐放,主要是无人驾驶、智能音箱、嵌入式。但在认知层面还是比较缺乏,所以新入行的AI应用团队可以放在认知层。如开头所述,认知层最重要的是算法,因此需要阅读Nature上最领先的算法公司DeepMind的几篇大作,如下:
- 2016.01.Mastering the game of Go with deep neural networks and tree search
- 2016.10.Hybrid computing using a neural network with dynamic external memory
- 2017.10.Mastering the game of Go without human knowledge
机器学习步骤框架
- 把数据拆分为训练集合测试集
- 用训练集合训练集的特征向量来训练算法
- 用学习来的算法运用在测试集上累评估算法(可能要设计到调整参数(parameter tuning) 用来验证集(validation set))
机器学习
机器学习:机器学习是计算机科学的一个子领域,在人工智能领域,机器学习逐渐发展成模式识别和计算科学理论的研究。通俗的讲机器学习是一种能够赋予机器学习的能力,可以让它完成直接编程无法完成的功能的方法。但从实践的意义上来说,机器学习是一种通过利用数据,训练出模型,然后使用模型预测的一种方法。
机器学习的应用:机器学习已广泛应用于数据挖掘、计算机视觉、自然语言处理、生物特征识别、搜索引擎、医学诊断、检测信用卡欺诈、证券市场分析、DNA序列测序、语音和手写识别、战略游戏和机器人等领域。下面开启我们的机器学习!
深度学习
深度学习:深度学习是基于机器学习延伸出来的一个新的领域,由以人大脑结构为启发的神经网络算法为起源加之模型结构深度的增加发展,并伴随大数据和计算能力的提高而产生的一系列新的算法。
深度学习的方向:被应用在图像处理与计算机视觉,自然语言处理以及语音识别等领域。
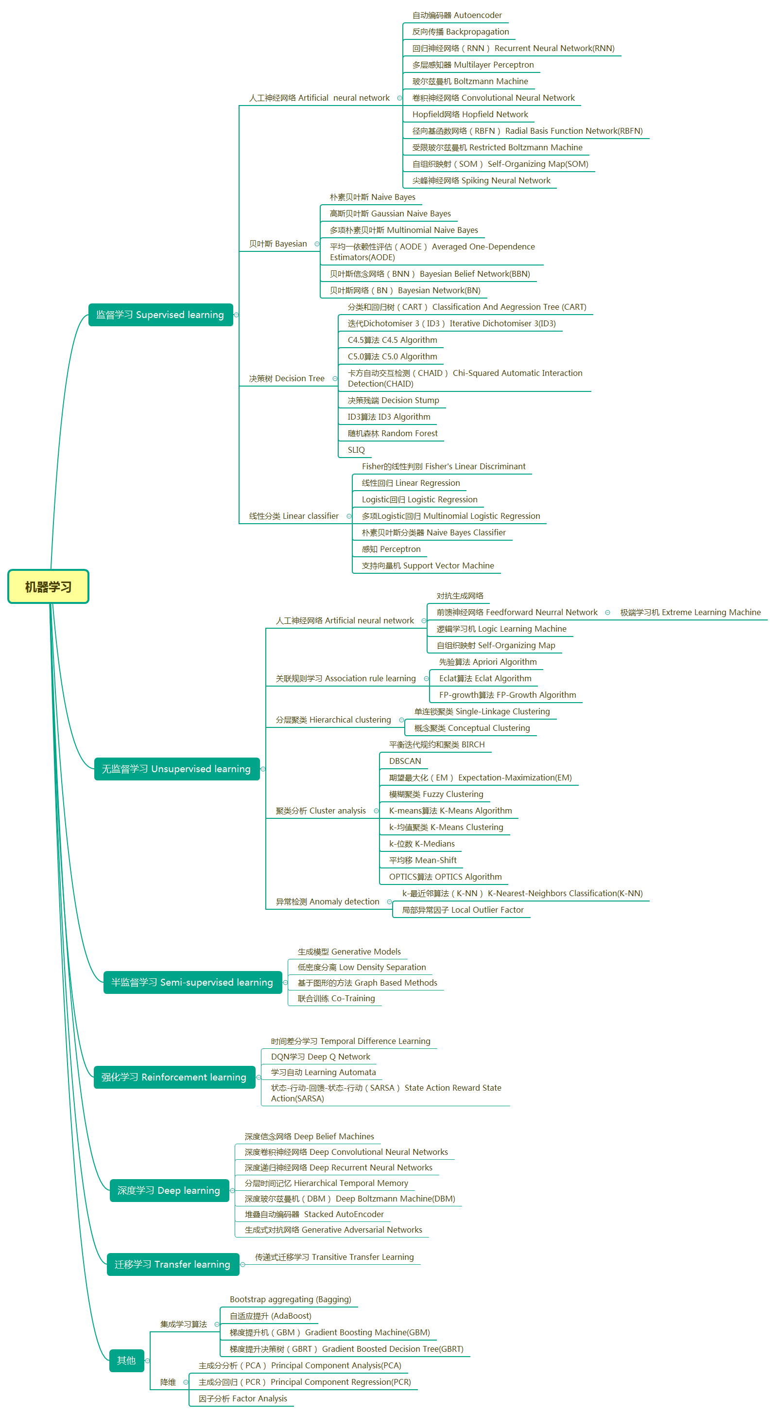
机器学习算法概览
从2016年起,机器学习有了新的突破和发展。但是,有效的机器学习是困难的,因为机器学习本身就是一个交叉学科,没有科学的方法及一定的积累很难入门。 从2017年10月19日,Nature上发表了新一代AlphaGo版本AlphaGo Zero的技术论文。指出一种仅基于强化学习的算法,AlphaGo Zero不使用人类的数据、指导或规则以外的领域知识成了自己的老师。DeepMind代表了目前人工智能领域最强的技术,其核心是两个字:算法。 很多人都想成为一个AI开发者,不仅是因为AI开发的薪资高,更主要是因为AI这几年的快速发展,但是因为AI本身的门槛就比较高,很多人可能就会比较徘徊,因而想把自己学习AI的过程写成本书,供大家参考和学习!
- BP神经网络
- RBF算法
- SOM神经网络
- ART神经网络
- 贝叶斯网络
- 粗糙集
- 孤立点分析
- CART
- EM
- FP—tree
- GSP序列
- 协同过滤
- BIRCH
- Prefixspan
- PageRank
- AdaBoost
- CBA
- KNN
- Hopfield神经网络
- 决策树
- 聚类分析
- 关联规则
- 支持向量机(SVM)
后面的算法和我们的算法模型,我会持续更新整理,后续的算法章节会不断的补上,希望可以对新入门学习AI开发和算法的开发者有所帮助!
算法模型
- 回归算法
- 基于实例的学习算法
- 正则化算法
- 决策树算法
- 贝叶斯算法
- 基于核的算法
- 聚类算法(Cluster analysis)
- 关联规则学习(Association Rule Learning)
- 人工神经网络(Artificial Neural Network)
- 自动编码器(Autoencoder)
- 反向传播(Backpropagation)
- 递归神经网络(Recurrent Neural Network))
- 多层感知器(Multilayer Perceptron)
- 玻尔兹曼机(Boltzmann Machine)
- 卷积神经网络(Convolutional Neural Network)
- Hopfield网络(Hopfield Network)
- 径向基函数网络(Radial Basis Function Network)
- 受限玻尔兹曼机(Restricted Boltzmann Machine)
- 自组织映射(Self-Organizing Map)
- 脉冲神经网络(Spiking Neural Network)
- 深度学习(Deep Learning)
- 降维算法(Dimensionality Reduction Algorithm)
- 集成算法(Ensemble Learning)
- 其他算法
算法模型的整体基本就是这样目录,后续的算法模型我会不断完善和补充,更新!
大模型LLM
大型语言模型(LLM,Large Language Model)伴随着chatgpt的诞生,走进了我们的视野,GPT 3.0它不仅仅是一项具体的技术,其实体现的是LLM应该往何处去的一个发展理念。
自此之后,差距拉得越来越远,ChatGPT只是这种发展理念差异的一个自然结果。
那么什么是大语言模型呢, 我们深入探索和学习下。
大型语言模型(LLM)是基于大量数据进行预训练的超大型深度学习模型。底层转换器是一组神经网络,这些神经网络由具有自注意力功能的编码器和解码器组成。编码器和解码器从一系列文本中提取含义,并理解其中的单词和短语之间的关系。
转换器 LLM 能够进行无监督的训练,但更精确的解释是转换器可以执行自主学习。通过此过程,转换器可学会理解基本的语法、语言和知识。
与早期按顺序处理输入的循环神经网络(RNN)不同,转换器并行处理整个序列。这可让数据科学家使用 GPU 训练基于转换器的 LLM,从而大幅度缩短训练时间。
借助转换器神经网络架构,您可使用非常大规模的模型,其中通常具有数千亿个参数。这种大规模模型可以摄取通常来自互联网的大量数据,但也可以从包含 500 多亿个网页的 Common Crawl 和拥有约 5700 万个页面的 Wikipedia 等来源摄取数据。
机器学习的基础
- 机器学习需要的理论基础:数学,线性代数,数理统计,概率论,高等数学、凸优化理论,形式逻辑等
参考书籍
- 同济线性代数教材
- 同济高等数学第六版上下册
- 概率论与数理统计同济大学
- 凸优化理论
- 机器学习-周志华
- 面向机器智能的TensorFlow实践
- 机器学习
- 数学之美
- 深度学习
- 神经网络和深度学习
- 梯度下降
- 无监督神经元
- Tensorflow实践
- Artificial Intelligence
- Tensorflow新手入门
机器学习
觉得此文章不错,支持我的话可以给我star ,:star:! 如果有问题可以加我的微信,也可以加入我们的交流群一起交流技术!
License
This is free software distributed under the terms of the MIT license
相似工具推荐
stable-diffusion-webui
stable-diffusion-webui 是一个基于 Gradio 构建的网页版操作界面,旨在让用户能够轻松地在本地运行和使用强大的 Stable Diffusion 图像生成模型。它解决了原始模型依赖命令行、操作门槛高且功能分散的痛点,将复杂的 AI 绘图流程整合进一个直观易用的图形化平台。 无论是希望快速上手的普通创作者、需要精细控制画面细节的设计师,还是想要深入探索模型潜力的开发者与研究人员,都能从中获益。其核心亮点在于极高的功能丰富度:不仅支持文生图、图生图、局部重绘(Inpainting)和外绘(Outpainting)等基础模式,还独创了注意力机制调整、提示词矩阵、负向提示词以及“高清修复”等高级功能。此外,它内置了 GFPGAN 和 CodeFormer 等人脸修复工具,支持多种神经网络放大算法,并允许用户通过插件系统无限扩展能力。即使是显存有限的设备,stable-diffusion-webui 也提供了相应的优化选项,让高质量的 AI 艺术创作变得触手可及。
everything-claude-code
everything-claude-code 是一套专为 AI 编程助手(如 Claude Code、Codex、Cursor 等)打造的高性能优化系统。它不仅仅是一组配置文件,而是一个经过长期实战打磨的完整框架,旨在解决 AI 代理在实际开发中面临的效率低下、记忆丢失、安全隐患及缺乏持续学习能力等核心痛点。 通过引入技能模块化、直觉增强、记忆持久化机制以及内置的安全扫描功能,everything-claude-code 能显著提升 AI 在复杂任务中的表现,帮助开发者构建更稳定、更智能的生产级 AI 代理。其独特的“研究优先”开发理念和针对 Token 消耗的优化策略,使得模型响应更快、成本更低,同时有效防御潜在的攻击向量。 这套工具特别适合软件开发者、AI 研究人员以及希望深度定制 AI 工作流的技术团队使用。无论您是在构建大型代码库,还是需要 AI 协助进行安全审计与自动化测试,everything-claude-code 都能提供强大的底层支持。作为一个曾荣获 Anthropic 黑客大奖的开源项目,它融合了多语言支持与丰富的实战钩子(hooks),让 AI 真正成长为懂上
ComfyUI
ComfyUI 是一款功能强大且高度模块化的视觉 AI 引擎,专为设计和执行复杂的 Stable Diffusion 图像生成流程而打造。它摒弃了传统的代码编写模式,采用直观的节点式流程图界面,让用户通过连接不同的功能模块即可构建个性化的生成管线。 这一设计巧妙解决了高级 AI 绘图工作流配置复杂、灵活性不足的痛点。用户无需具备编程背景,也能自由组合模型、调整参数并实时预览效果,轻松实现从基础文生图到多步骤高清修复等各类复杂任务。ComfyUI 拥有极佳的兼容性,不仅支持 Windows、macOS 和 Linux 全平台,还广泛适配 NVIDIA、AMD、Intel 及苹果 Silicon 等多种硬件架构,并率先支持 SDXL、Flux、SD3 等前沿模型。 无论是希望深入探索算法潜力的研究人员和开发者,还是追求极致创作自由度的设计师与资深 AI 绘画爱好者,ComfyUI 都能提供强大的支持。其独特的模块化架构允许社区不断扩展新功能,使其成为当前最灵活、生态最丰富的开源扩散模型工具之一,帮助用户将创意高效转化为现实。
NextChat
NextChat 是一款轻量且极速的 AI 助手,旨在为用户提供流畅、跨平台的大模型交互体验。它完美解决了用户在多设备间切换时难以保持对话连续性,以及面对众多 AI 模型不知如何统一管理的痛点。无论是日常办公、学习辅助还是创意激发,NextChat 都能让用户随时随地通过网页、iOS、Android、Windows、MacOS 或 Linux 端无缝接入智能服务。 这款工具非常适合普通用户、学生、职场人士以及需要私有化部署的企业团队使用。对于开发者而言,它也提供了便捷的自托管方案,支持一键部署到 Vercel 或 Zeabur 等平台。 NextChat 的核心亮点在于其广泛的模型兼容性,原生支持 Claude、DeepSeek、GPT-4 及 Gemini Pro 等主流大模型,让用户在一个界面即可自由切换不同 AI 能力。此外,它还率先支持 MCP(Model Context Protocol)协议,增强了上下文处理能力。针对企业用户,NextChat 提供专业版解决方案,具备品牌定制、细粒度权限控制、内部知识库整合及安全审计等功能,满足公司对数据隐私和个性化管理的高标准要求。
ML-For-Beginners
ML-For-Beginners 是由微软推出的一套系统化机器学习入门课程,旨在帮助零基础用户轻松掌握经典机器学习知识。这套课程将学习路径规划为 12 周,包含 26 节精炼课程和 52 道配套测验,内容涵盖从基础概念到实际应用的完整流程,有效解决了初学者面对庞大知识体系时无从下手、缺乏结构化指导的痛点。 无论是希望转型的开发者、需要补充算法背景的研究人员,还是对人工智能充满好奇的普通爱好者,都能从中受益。课程不仅提供了清晰的理论讲解,还强调动手实践,让用户在循序渐进中建立扎实的技能基础。其独特的亮点在于强大的多语言支持,通过自动化机制提供了包括简体中文在内的 50 多种语言版本,极大地降低了全球不同背景用户的学习门槛。此外,项目采用开源协作模式,社区活跃且内容持续更新,确保学习者能获取前沿且准确的技术资讯。如果你正寻找一条清晰、友好且专业的机器学习入门之路,ML-For-Beginners 将是理想的起点。
ragflow
RAGFlow 是一款领先的开源检索增强生成(RAG)引擎,旨在为大语言模型构建更精准、可靠的上下文层。它巧妙地将前沿的 RAG 技术与智能体(Agent)能力相结合,不仅支持从各类文档中高效提取知识,还能让模型基于这些知识进行逻辑推理和任务执行。 在大模型应用中,幻觉问题和知识滞后是常见痛点。RAGFlow 通过深度解析复杂文档结构(如表格、图表及混合排版),显著提升了信息检索的准确度,从而有效减少模型“胡编乱造”的现象,确保回答既有据可依又具备时效性。其内置的智能体机制更进一步,使系统不仅能回答问题,还能自主规划步骤解决复杂问题。 这款工具特别适合开发者、企业技术团队以及 AI 研究人员使用。无论是希望快速搭建私有知识库问答系统,还是致力于探索大模型在垂直领域落地的创新者,都能从中受益。RAGFlow 提供了可视化的工作流编排界面和灵活的 API 接口,既降低了非算法背景用户的上手门槛,也满足了专业开发者对系统深度定制的需求。作为基于 Apache 2.0 协议开源的项目,它正成为连接通用大模型与行业专有知识之间的重要桥梁。