ROS-LLM
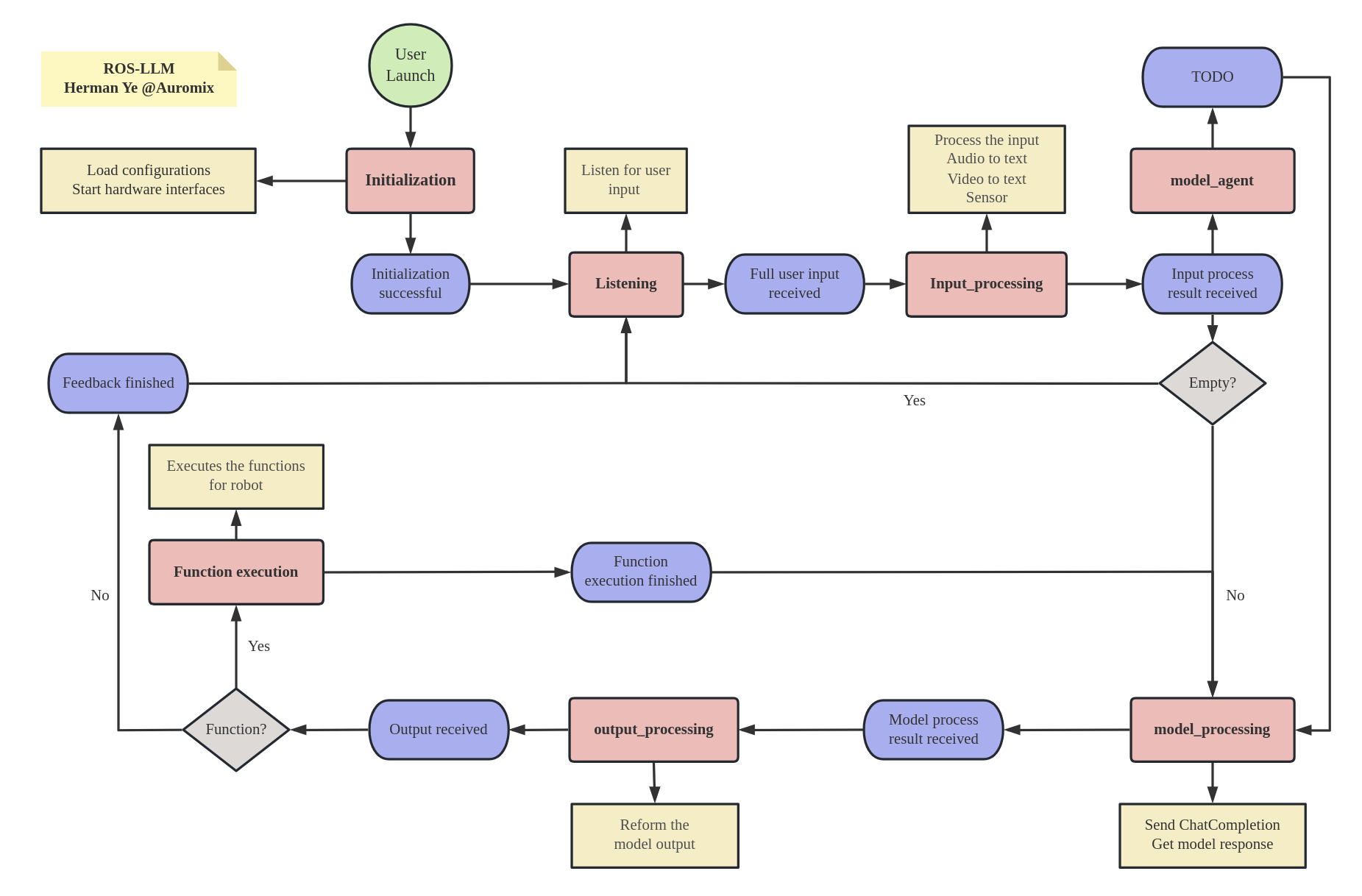
ROS-LLM 是一个专为 ROS(机器人操作系统)打造的具身智能框架,旨在让机器人能够“听懂”人类语言并自主执行任务。它通过集成 GPT-4、ChatGPT 等大语言模型,将自然的对话指令转化为具体的机器人决策与控制信号,从而解决了传统机器人交互方式生硬、编程控制门槛高以及难以灵活应对复杂场景的痛点。
这款工具特别适合机器人开发者、科研人员以及希望快速验证具身智能应用的原型设计者使用。无论是学术探索还是工程落地,用户只需为机器人提供简单的功能接口,参照示例即可在十分钟内完成集成,大幅缩短了从想法到实物的开发周期。
ROS-LLM 的技术亮点在于其极高的灵活性与兼容性。它不仅支持基于大模型的运动规划与导航,还贴心地提供了云端与本地两种语音识别(ASR)方案:低算力的嵌入式设备可调用云服务减轻负担,而高性能主机则能利用本地部署实现更低延迟的响应。此外,框架内置了对话历史存储功能和丰富的教程案例,帮助用户轻松构建具备持续交互能力的智能机器人系统,让自然语言控制变得触手可及。
使用场景
某仓储物流团队正试图让一台基于 ROS 2 的自主移动机器人(AMR)在动态环境中执行复杂的货物分拣与运送任务。
没有 ROS-LLM 时
- 指令僵化:操作员必须编写精确的代码或输入特定的命令字符串(如
nav_to_point x,y),无法使用“去货架 A 拿红色箱子”这类自然语言。 - 开发周期长:每新增一个业务场景(如“遇到障碍物绕行”或“优先处理紧急订单”),工程师都需要数小时重新编写状态机和逻辑判断代码。
- 交互门槛高:现场非技术人员无法直接指挥机器人,必须依赖专业工程师在场进行参数调整或脚本修改,响应滞后。
- 决策缺乏灵活性:面对未预设的突发状况(如通道临时堵塞),机器人只能报错停止,无法像人一样理解语境并自主规划替代方案。
使用 ROS-LLM 后
- 自然语言操控:工作人员直接通过语音或文字下达“把三楼会议室的投影仪送到维修间”的指令,ROS-LLM 利用大模型自动解析意图并转化为导航目标。
- 极速场景适配:无需重写底层代码,仅需在配置中描述新规则,ROS-LLM 即可在十分钟内让机器人学会处理新的分拣逻辑或异常应对策略。
- 人机协作流畅:仓库管理员可直接与机器人对话查询状态或更改任务优先级,大幅降低了对专业开发人员的依赖,提升了现场响应速度。
- 智能自主决策:遇到突发障碍时,ROS-LLM 能结合上下文理解环境,自主决定是等待、绕行还是请求人工协助,显著提升了任务完成率。
ROS-LLM 通过将大模型的语义理解能力无缝接入 ROS 生态,彻底打破了传统机器人控制的代码壁垒,让具身智能真正实现了“所说即所得”。
运行环境要求
- Linux (Ubuntu 22.04)
- 未说明(若使用本地 OpenAI Whisper 进行语音识别,建议高性能主机
- 低性能边缘设备建议使用云端 ASR)
未说明

快速开始
ROS-LLM
ROS-LLM项目是一个用于具身智能应用的ROS框架。它使任何运行在ROS上的机器人能够实现自然语言交互,并基于大型模型进行机器人运动和导航控制。
ROS-LLM使您能够利用基于大型语言模型的功能,例如GPT-4和ChatGPT,来进行机器人决策和控制。
该框架设计易于扩展。只需按照提供的示例为您的机器人提供一个函数接口,您就可以在十分钟内集成并使用ROS-LLM。
ROS-LLM为快速创建与任何机器人互动和控制体验提供了一个简单的解决方案。

🚀 特性
🤖 ROS集成:与机器人操作系统(ROS)无缝交互,实现广泛的机器人控制。
🧠 大型语言模型支持:利用GPT-4和ChatGPT增强决策能力和任务管理。
🗣️ 自然交互:通过对话式交流促进与机器人的直观沟通。
🔄 灵活控制:利用基于LLM的系统,根据语言模型的解释执行运动和导航等任务。
🔌 简化扩展性:提供易于使用的接口,实现机器人功能的无缝集成。
🛠️ 快速开发:迅速创建交互式的机器人控制体验,有时甚至不到十分钟。
📚 教学示例:提供全面的教程和示例,便于理解和实施。
🗃️ 历史存储:保留本地聊天记录,方便查看和参考。
🔥 快速入门指南
请按照以下步骤设置ROS-LLM:
1. 克隆仓库:
使用以下命令克隆仓库。
git clone https://github.com/Auromix/ROS-LLM.git
2. 安装依赖:
进入llm_install目录并执行安装脚本。
cd ROS-LLM/llm_install
bash dependencies_install.sh
3. 配置OpenAI设置:
如果您没有OpenAI API密钥,可以从OpenAI平台获取。使用以下脚本配置您的OpenAI API密钥。
cd ROS-LLM/llm_install
bash config_openai_api_key.sh
4. 配置AWS设置(可选):
为了实现云端自然交互功能,需要配置AWS设置。如果您更倾向于使用本地ASR,则可以跳过此步骤。
对于低性能的边缘嵌入式平台,建议使用ASR云服务以减轻计算压力;而对于高性能的个人主机,则建议使用本地ASR服务以加快响应速度。
cd ROS-LLM/llm_install
bash config_aws.sh
4. 配置OpenAI Whisper设置(可选):
为了实现本地自然交互功能,需要配置OpenAI Whisper设置。如果您更倾向于使用云ASR,则可以跳过此步骤。
对于低性能的边缘嵌入式平台,建议使用ASR云服务以减轻计算压力;而对于高性能的个人主机,则建议使用本地ASR服务以加快响应速度。
pip install -U openai-whisper
pip install setuptools-rust
5. 构建工作空间:
进入您的工作空间目录并构建工作空间。
cd <your_ws>
rosdep install --from-paths src --ignore-src -r -y # 安装依赖
colcon build --symlink-install
6. 运行演示:
源设置脚本并启动带有云ASR的Turtlesim演示。
source <your_ws>/install/setup.bash
ros2 launch llm_bringup chatgpt_with_turtle_robot.launch.py
开始监听
ros2 topic pub /llm_state std_msgs/msg/String "data: 'listening'" -1
⚙️ 配置您自己的机器人(可选)
要将该框架用于您自己的机器人,可以修改llm_robot和llm_config包,以适应您机器人的规格。这使您可以自定义机器人的行为。
🧑💻 未来发展规划
我们不断努力提升ROS-LLM,以更好地服务于社区中的开发者和机器人专家。以下是我们在即将到来的更新中计划进行的主要开发:
- 代理机制
添加代理机制可以使长序列任务得到良好划分。
- 外部函数反馈通道
我们计划增加一种反馈机制,使机器人能够从外部函数接收信息。这将显著帮助基于模型的决策过程。
- 导航接口
一个新的机器人导航接口也正在开发中。它将使该框架能够在面向导航的任务中得到应用。
- 传感器输入接口
增加其他传感器输入接口是另一项重大开发。这将把环境感知纳入模型决策的前提条件中,为诸如避障等功能做好准备。
- 与基于视觉的模型(如Palm-e)集成
我们旨在通过集成允许视觉输入的模型(如Palm-e),来扩展ROS-LLM的功能。这将使先进的计算机视觉技术得以应用于更好的环境交互。
- 持续优化
最后但同样重要的是,我们将专注于该框架的持续优化。我们致力于提高ROS-LLM的合理性和可扩展性,以便开发者能够根据自身需求更轻松地定制和扩展该框架。
请持续关注本仓库的更新。您的建议和贡献始终受到欢迎!
🙋 致用户
如果您觉得这个项目有用,请考虑在GitHub上给它点个⭐️!您的支持有助于我们改进项目并推动进一步开发。别忘了也把它分享给您可能受益的朋友和同事。感谢您的支持!
🏆 贡献
欢迎贡献!请在提交拉取请求之前阅读贡献指南。
🪪 许可证
版权所有 © 2023 Herman Ye @Auromix
根据 Apache 许可证第 2.0 版(“许可证”)授权;
除非符合许可证的规定,否则不得使用本文件。
您可以在以下网址获得许可证的副本:
http://www.apache.org/licenses/LICENSE-2.0
除非适用法律要求或书面同意,否则软件以“按原样”基础分发,
不提供任何明示或暗示的保证或条件。
有关权限和限制的具体规定,请参阅许可证。
常见问题
相似工具推荐
stable-diffusion-webui
stable-diffusion-webui 是一个基于 Gradio 构建的网页版操作界面,旨在让用户能够轻松地在本地运行和使用强大的 Stable Diffusion 图像生成模型。它解决了原始模型依赖命令行、操作门槛高且功能分散的痛点,将复杂的 AI 绘图流程整合进一个直观易用的图形化平台。 无论是希望快速上手的普通创作者、需要精细控制画面细节的设计师,还是想要深入探索模型潜力的开发者与研究人员,都能从中获益。其核心亮点在于极高的功能丰富度:不仅支持文生图、图生图、局部重绘(Inpainting)和外绘(Outpainting)等基础模式,还独创了注意力机制调整、提示词矩阵、负向提示词以及“高清修复”等高级功能。此外,它内置了 GFPGAN 和 CodeFormer 等人脸修复工具,支持多种神经网络放大算法,并允许用户通过插件系统无限扩展能力。即使是显存有限的设备,stable-diffusion-webui 也提供了相应的优化选项,让高质量的 AI 艺术创作变得触手可及。
everything-claude-code
everything-claude-code 是一套专为 AI 编程助手(如 Claude Code、Codex、Cursor 等)打造的高性能优化系统。它不仅仅是一组配置文件,而是一个经过长期实战打磨的完整框架,旨在解决 AI 代理在实际开发中面临的效率低下、记忆丢失、安全隐患及缺乏持续学习能力等核心痛点。 通过引入技能模块化、直觉增强、记忆持久化机制以及内置的安全扫描功能,everything-claude-code 能显著提升 AI 在复杂任务中的表现,帮助开发者构建更稳定、更智能的生产级 AI 代理。其独特的“研究优先”开发理念和针对 Token 消耗的优化策略,使得模型响应更快、成本更低,同时有效防御潜在的攻击向量。 这套工具特别适合软件开发者、AI 研究人员以及希望深度定制 AI 工作流的技术团队使用。无论您是在构建大型代码库,还是需要 AI 协助进行安全审计与自动化测试,everything-claude-code 都能提供强大的底层支持。作为一个曾荣获 Anthropic 黑客大奖的开源项目,它融合了多语言支持与丰富的实战钩子(hooks),让 AI 真正成长为懂上
ComfyUI
ComfyUI 是一款功能强大且高度模块化的视觉 AI 引擎,专为设计和执行复杂的 Stable Diffusion 图像生成流程而打造。它摒弃了传统的代码编写模式,采用直观的节点式流程图界面,让用户通过连接不同的功能模块即可构建个性化的生成管线。 这一设计巧妙解决了高级 AI 绘图工作流配置复杂、灵活性不足的痛点。用户无需具备编程背景,也能自由组合模型、调整参数并实时预览效果,轻松实现从基础文生图到多步骤高清修复等各类复杂任务。ComfyUI 拥有极佳的兼容性,不仅支持 Windows、macOS 和 Linux 全平台,还广泛适配 NVIDIA、AMD、Intel 及苹果 Silicon 等多种硬件架构,并率先支持 SDXL、Flux、SD3 等前沿模型。 无论是希望深入探索算法潜力的研究人员和开发者,还是追求极致创作自由度的设计师与资深 AI 绘画爱好者,ComfyUI 都能提供强大的支持。其独特的模块化架构允许社区不断扩展新功能,使其成为当前最灵活、生态最丰富的开源扩散模型工具之一,帮助用户将创意高效转化为现实。
NextChat
NextChat 是一款轻量且极速的 AI 助手,旨在为用户提供流畅、跨平台的大模型交互体验。它完美解决了用户在多设备间切换时难以保持对话连续性,以及面对众多 AI 模型不知如何统一管理的痛点。无论是日常办公、学习辅助还是创意激发,NextChat 都能让用户随时随地通过网页、iOS、Android、Windows、MacOS 或 Linux 端无缝接入智能服务。 这款工具非常适合普通用户、学生、职场人士以及需要私有化部署的企业团队使用。对于开发者而言,它也提供了便捷的自托管方案,支持一键部署到 Vercel 或 Zeabur 等平台。 NextChat 的核心亮点在于其广泛的模型兼容性,原生支持 Claude、DeepSeek、GPT-4 及 Gemini Pro 等主流大模型,让用户在一个界面即可自由切换不同 AI 能力。此外,它还率先支持 MCP(Model Context Protocol)协议,增强了上下文处理能力。针对企业用户,NextChat 提供专业版解决方案,具备品牌定制、细粒度权限控制、内部知识库整合及安全审计等功能,满足公司对数据隐私和个性化管理的高标准要求。
ML-For-Beginners
ML-For-Beginners 是由微软推出的一套系统化机器学习入门课程,旨在帮助零基础用户轻松掌握经典机器学习知识。这套课程将学习路径规划为 12 周,包含 26 节精炼课程和 52 道配套测验,内容涵盖从基础概念到实际应用的完整流程,有效解决了初学者面对庞大知识体系时无从下手、缺乏结构化指导的痛点。 无论是希望转型的开发者、需要补充算法背景的研究人员,还是对人工智能充满好奇的普通爱好者,都能从中受益。课程不仅提供了清晰的理论讲解,还强调动手实践,让用户在循序渐进中建立扎实的技能基础。其独特的亮点在于强大的多语言支持,通过自动化机制提供了包括简体中文在内的 50 多种语言版本,极大地降低了全球不同背景用户的学习门槛。此外,项目采用开源协作模式,社区活跃且内容持续更新,确保学习者能获取前沿且准确的技术资讯。如果你正寻找一条清晰、友好且专业的机器学习入门之路,ML-For-Beginners 将是理想的起点。
ragflow
RAGFlow 是一款领先的开源检索增强生成(RAG)引擎,旨在为大语言模型构建更精准、可靠的上下文层。它巧妙地将前沿的 RAG 技术与智能体(Agent)能力相结合,不仅支持从各类文档中高效提取知识,还能让模型基于这些知识进行逻辑推理和任务执行。 在大模型应用中,幻觉问题和知识滞后是常见痛点。RAGFlow 通过深度解析复杂文档结构(如表格、图表及混合排版),显著提升了信息检索的准确度,从而有效减少模型“胡编乱造”的现象,确保回答既有据可依又具备时效性。其内置的智能体机制更进一步,使系统不仅能回答问题,还能自主规划步骤解决复杂问题。 这款工具特别适合开发者、企业技术团队以及 AI 研究人员使用。无论是希望快速搭建私有知识库问答系统,还是致力于探索大模型在垂直领域落地的创新者,都能从中受益。RAGFlow 提供了可视化的工作流编排界面和灵活的 API 接口,既降低了非算法背景用户的上手门槛,也满足了专业开发者对系统深度定制的需求。作为基于 Apache 2.0 协议开源的项目,它正成为连接通用大模型与行业专有知识之间的重要桥梁。